Blender
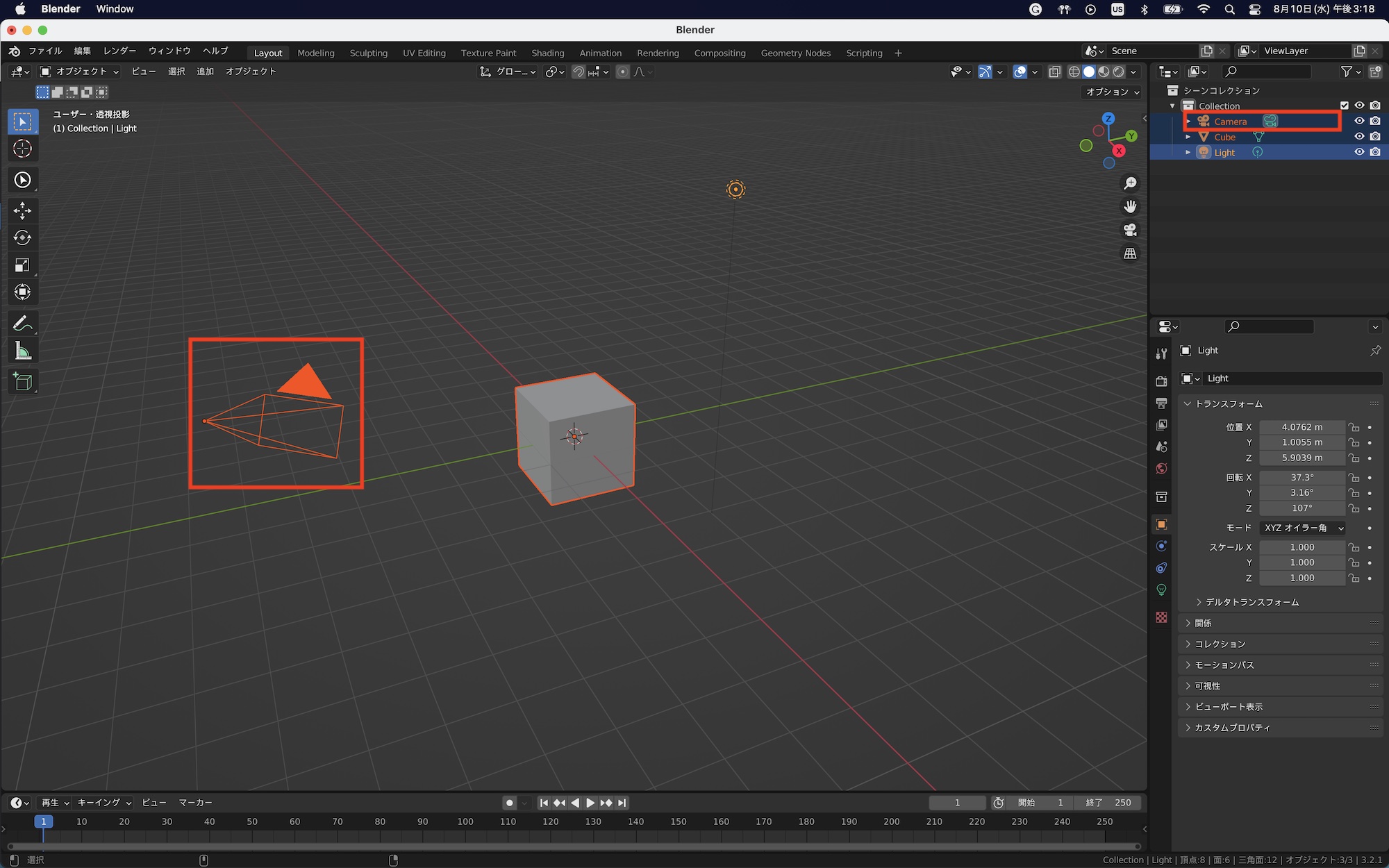
[Blender] カメラオブジェクトを使ってシーンをレンダリングしてみよう!
Blenderではビューポートからマテリアルやライティングを確認するモードが用意されており、ビューポート右上のアイコンをクリックすることで、リアルタイムでシーン...
2022年8月11日
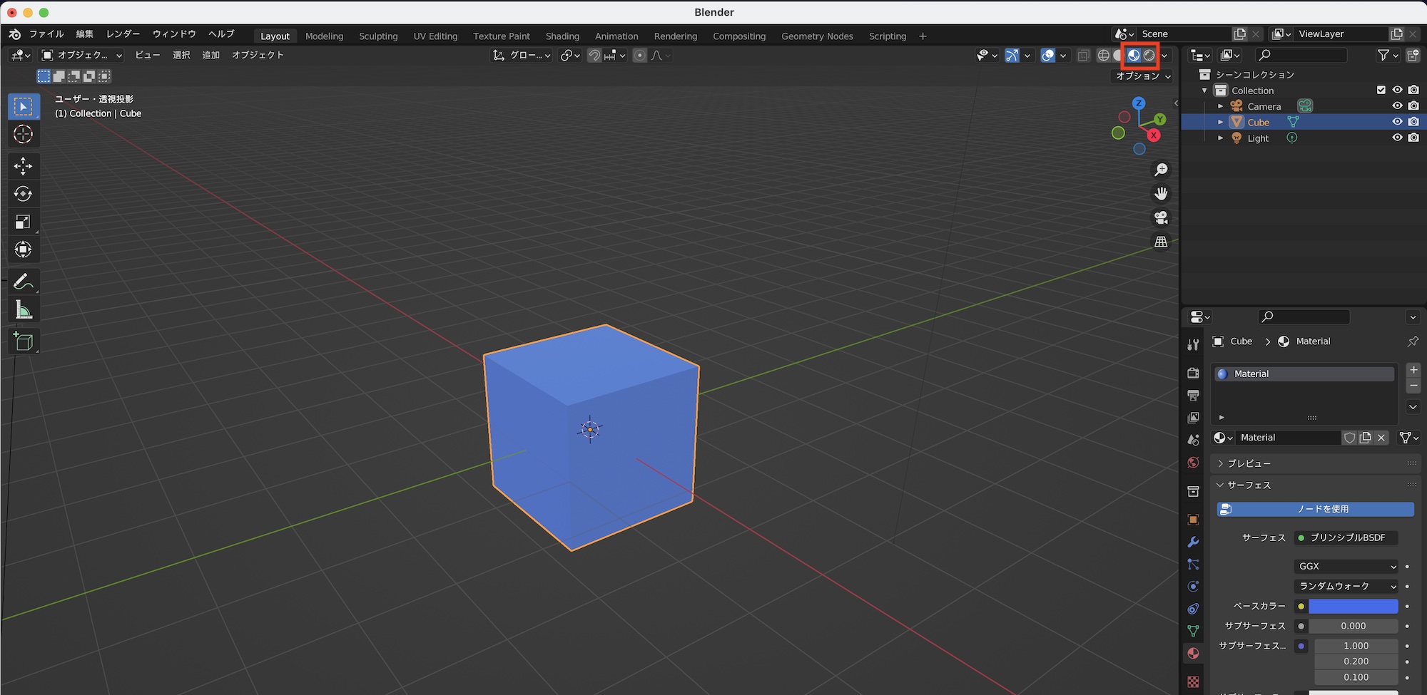
Blender
Blenderではビューポートからマテリアルやライティングを確認するモードが用意されており、ビューポート右上のアイコンをクリックすることで、リアルタイムでシーン...
2022年8月11日
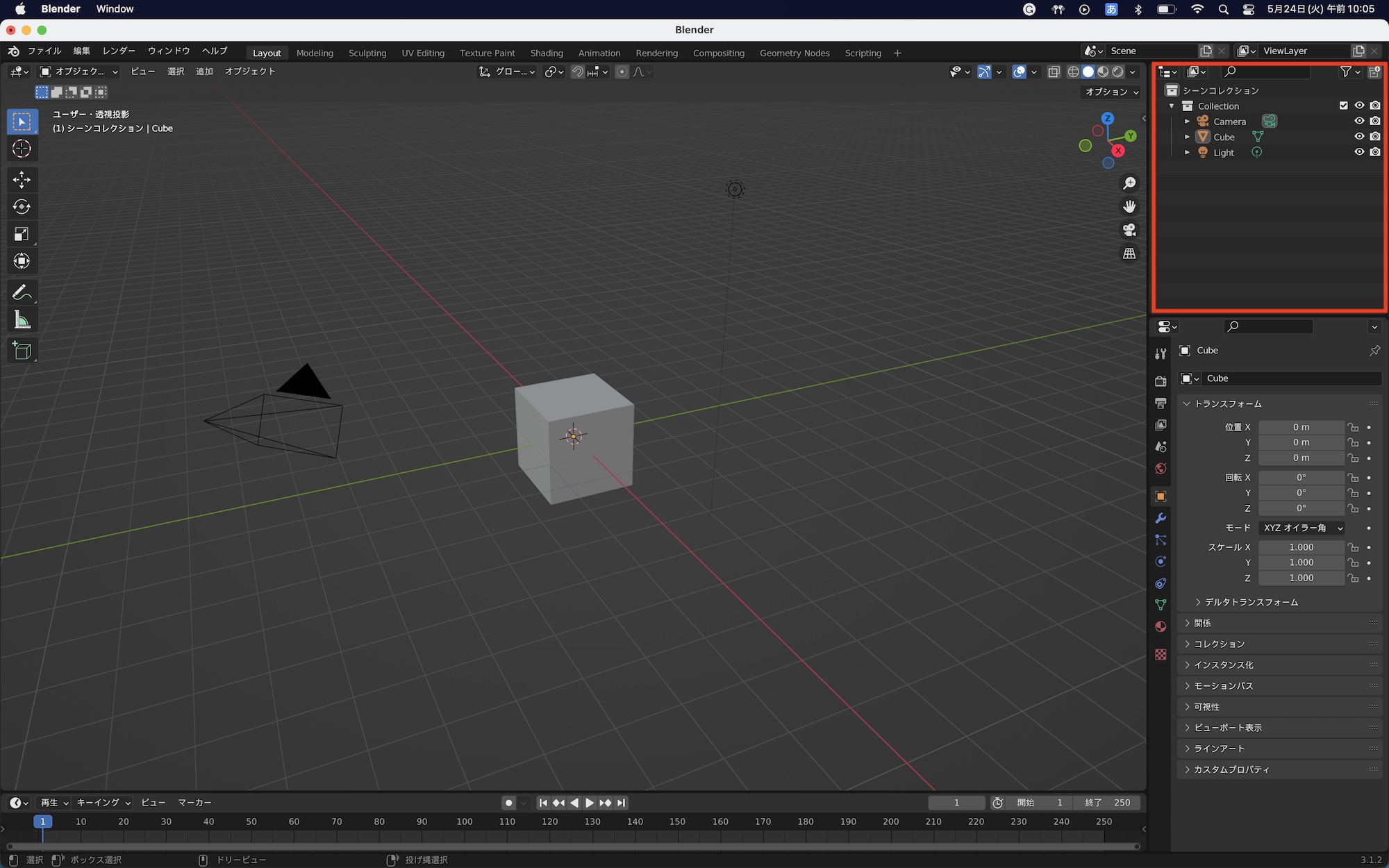
Blender
Blenderなどで立方体などのオブジェクトを追加する時は基本的にそれぞれ独立したオブジェクトとなり、それぞれのオブジェクトのスケールや回転、移動などを行うこと...
2022年8月2日
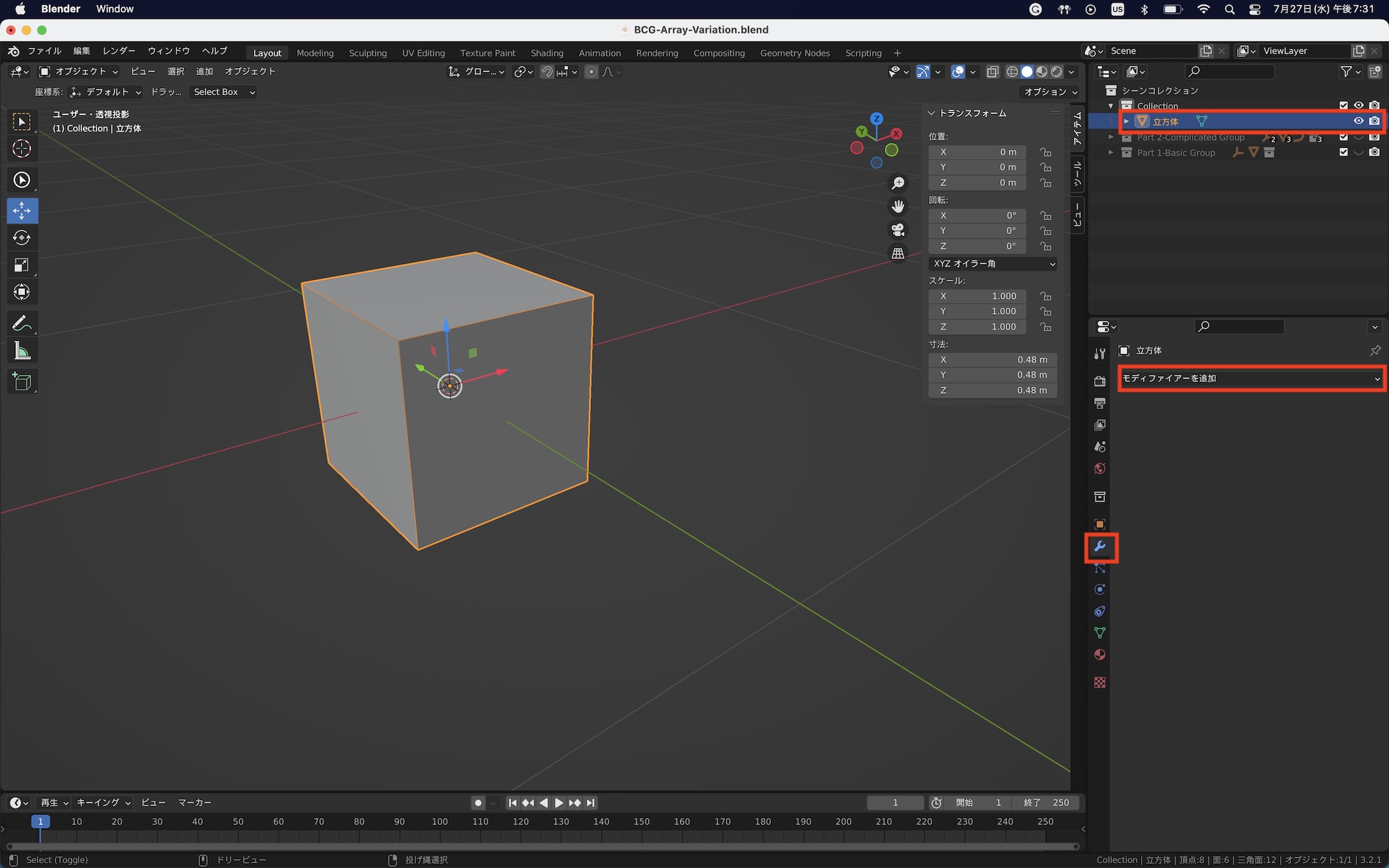
Blender
オブジェクトを一定の位置をキープしながら複製できるBlenderの配列モディファイアーは階段やフェンスを作るにはとても便利なツールですが、基本的にXYZの軸に沿...
2022年8月1日
Blender
Blenderでオブジェクトを増やしたい場合は複製が利用できるとbe CG Artist!で紹介しましたが、場合によっては階段やフェンスのように一定の位置をキー...
2022年7月31日
Blender
オブジェクトをモデリングする時に同じパーツがあったり、作成したものを別の場所でも利用したい場合は一から作成するより、オブジェクトを複製するのがおすすめです。 B...
2022年7月28日
Blender
Blenderを含む3DCGソフトウェアでモデリングを行う際、スカルプティングのように一つのオブジェクトから作成するのも一つの方法ですが、ハードサーフェスモデリ...
2022年7月27日
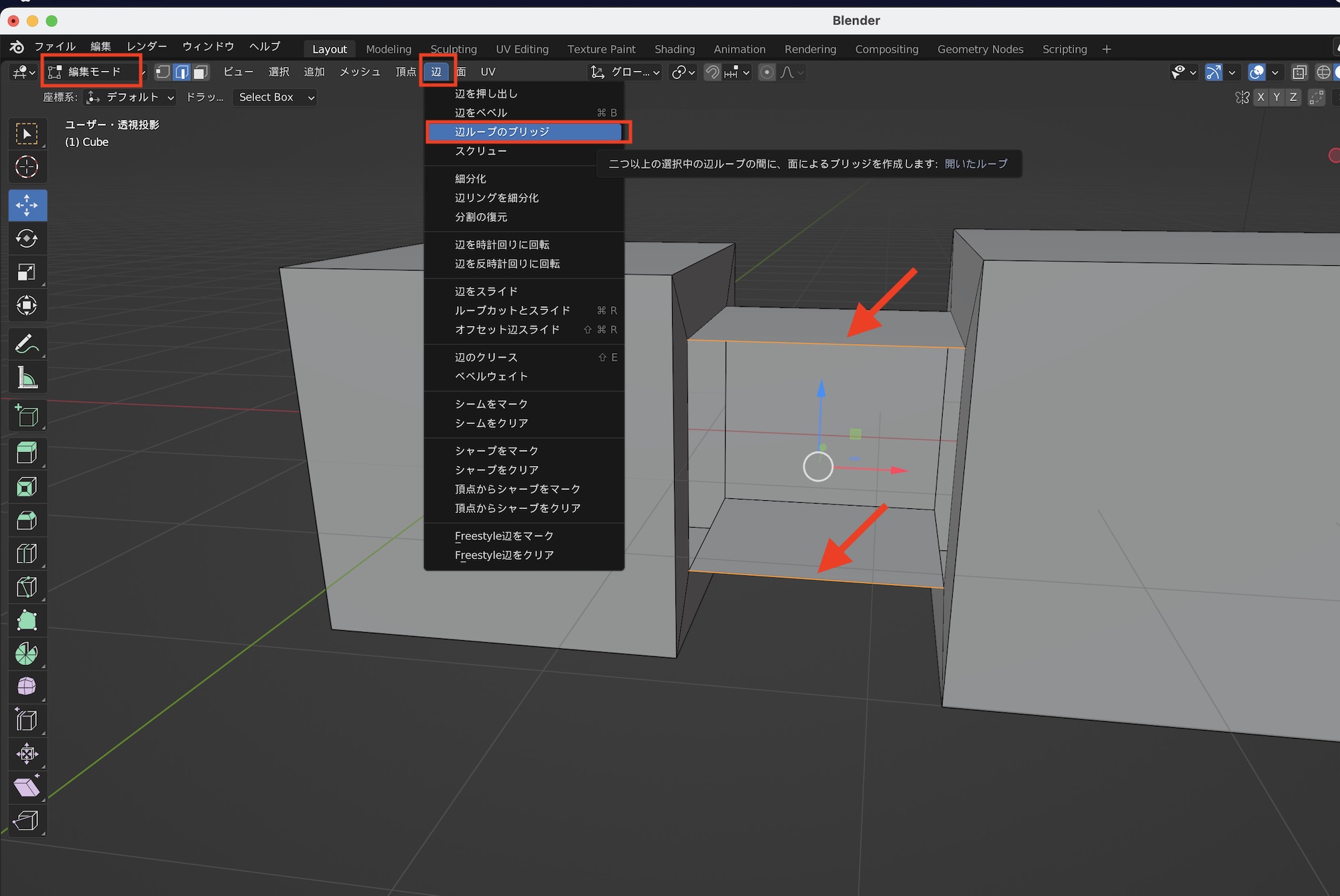
Blender
ポリゴンモデリングはベースとなる立方体などのオブジェクトにループカットやナイフツールを使って頂点(ポイント)や辺(エッジ)を増やす作業を多くしますが、これに加え...
2022年7月19日
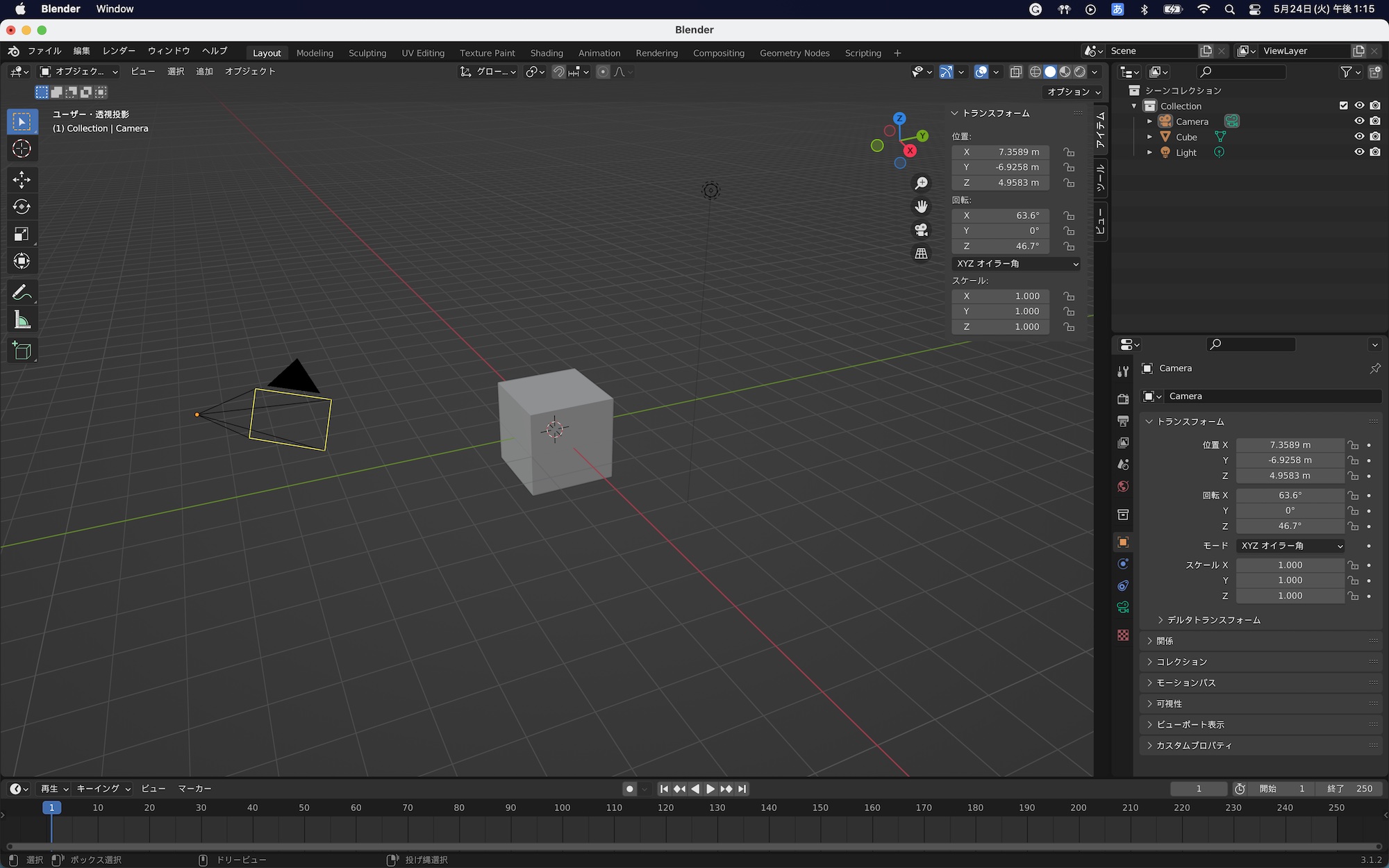
Blender
3DCGソフトウェアで立方体などのオブジェクトを追加すると、オブジェクトのアンカーポイントは基本的にオブジェクトの中心に配置され、そのアンカーポイントをベースに...
2022年7月18日
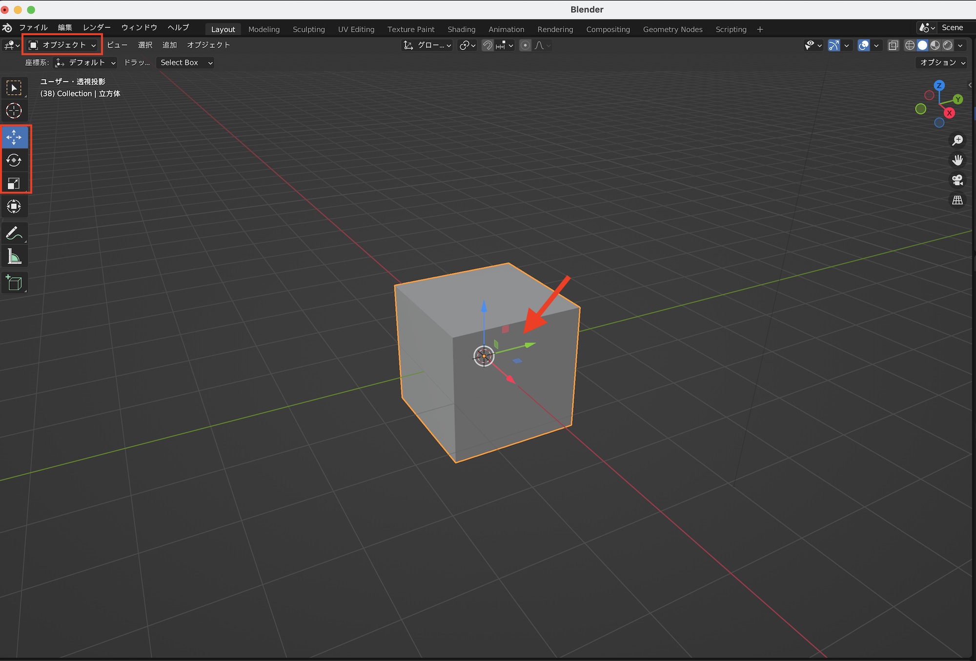
3DCG
Blenderを含む多くの3DCGソフトウェアではモデリングに必要な便利なツールが色々揃っていますが、良く使うツールの一つとして移動(Move)、回転(Rota...
2022年7月14日
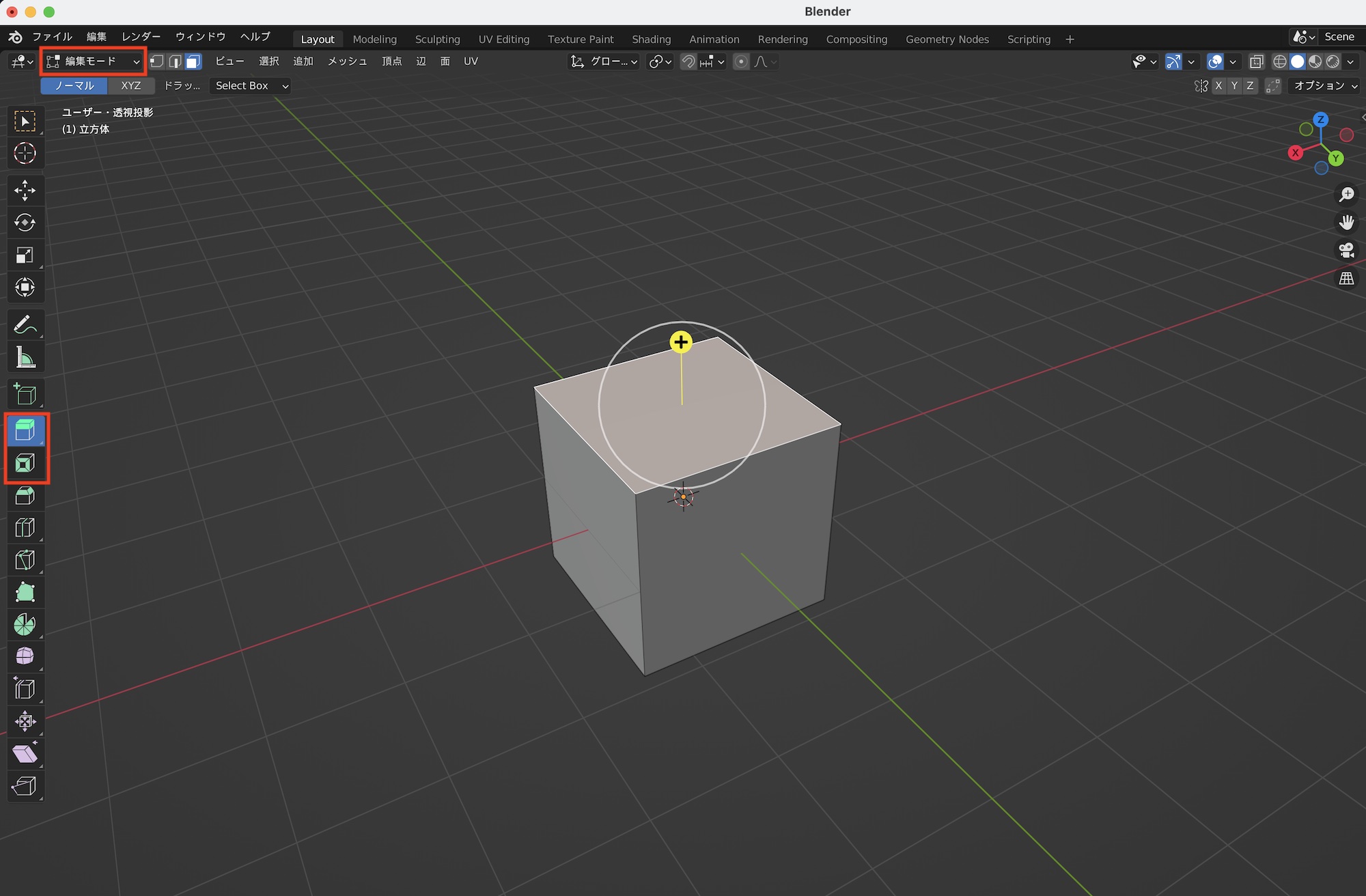
Blender
立方体や球体などのプリミティブオブジェクトからモデリングを行う際、デフォルトのままで作業をするとポリゴンが少なく感じたり、複雑な形を作ることが難しくなるため頂点...
2022年7月13日
3DCG
3DCG制作では基本的にポイント(頂点)、エッジ(辺)、ポリゴン(面)のジオメトリを動かしたり、回転やスケールなどを使ってモデリングしていきます。 一つのジオメ...
2022年7月13日
Blender
Blenderではポイント、スポットやエリアなどのライトオブジェクトが用意されており、ライトオブジェクトを使って部屋のシーンをライトアップしたりすることが出来ま...
2022年5月31日
Blender
3DCGにおいてテクスチャリングは色を追加する単純なものから、PBRテクスチャという画像を使ったテクスチャを反映させて、フォトリアルなマテリアルを作成することが...
2022年5月30日
Blender
精巧なモデリングを行うことでリアルに近づける事もできますが、そのオブジェクトにマテリアルを追加することでよりフォトリアルなものを作ることができるので、テクスチャ...
2022年5月29日
Blender
3DCG制作はモデリングのみならず、ライティングやテクスチャリングなど様々なプロセスがあり、プロセスによって使うツールが異なります。もちろん全てのツールを表示さ...
2022年5月26日
Blender
3DCGモデリングでは立方体や円柱など数多くのメッシュを組み合わせて一つのオブジェクトを作成していくのですが、腕時計など精巧なものや街並みなど大規模なシーンを作...
2022年5月25日
Blender
3DCGモデリングでオブジェクトを作成する際、溝や穴を表現したい場合は押し出しのツールを使うのがおすすめです。 Blenderの押し出しのツールは「Cinema...
2022年5月24日
Blender
3DCGモデリングやアニメーションなどを作成できるソフトウェアはbe CG Artist!で多くチュートリアル記事を配信しているMaxon Cinema 4Dを...
2022年5月23日
Blender
モデリングやアニメーションを作成できる3DCGソフトウェアはCinema 4DやMaya、Houdiniなど用途や機能などによって様々ありますが、どのソフトウェ...
2021年6月17日