[Blender] オブジェクトの複製とリンク複製の方法とは?
オブジェクトをモデリングする時に同じパーツがあったり、作成したものを別の場所でも利用したい場合は一から作成するより、オブジェクトを複製するのがおすすめです。
Blenderでは複製(Duplicate)とリンク複製(Duplicate Linked)の2種類が用意されており、簡単にオブジェクトを複製することが可能です。
複製はその名の通りオブジェクトを複製するもので、複製されたオブジェクトは複製元のオブジェクトとは独立した別のオブジェクトとなります。
リンク複製は同じように複製されるものの、複製元のオブジェクトと紐付け(リンク)されている状態になっているので、複製元のスケールや位置を変更すると、複製されたオブジェクトも同じように変形します。
このリンク複製は複製元のオブジェクトだけではなく、リンク複製を行ったオブジェクトを操作した場合でも同様に影響を与えます。基本的にどちらを使っても問題ないと思いますが、複製元のオブジェクトをまたどこかで修正する場合はリンク複製だと他のオブジェクトもまとめて反映されるので、おすすめです。
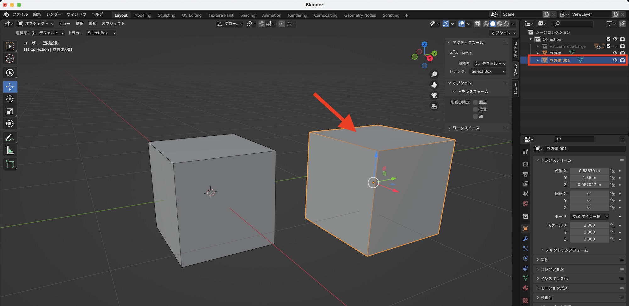
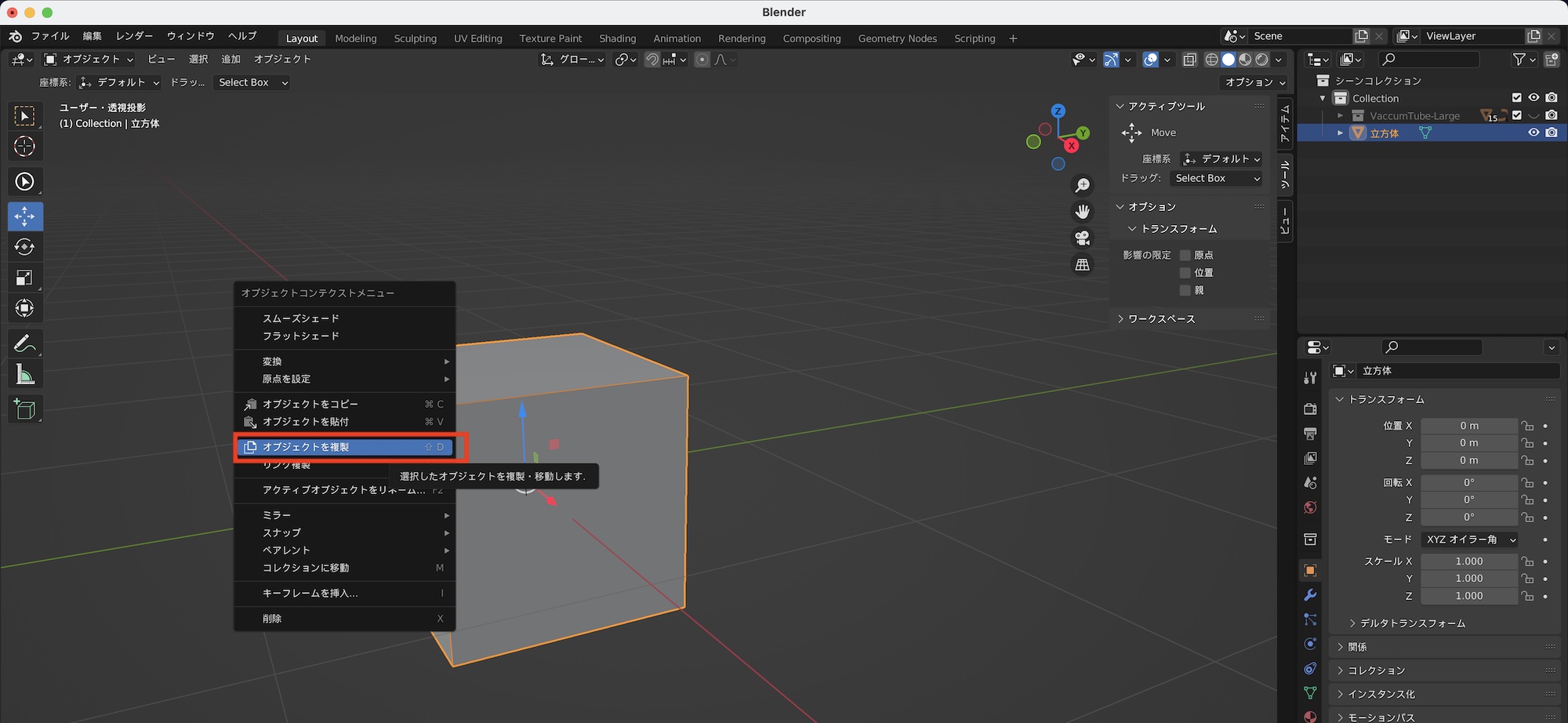
通常の複製はオブジェクトモードか編集モードで複製を行いたいオブジェクトまたはメッシュを選択して、右クリック「複製」または「Shift + D」を使います。
右クリックの場合だと「複製」をクリック瞬間、オブジェクトまたはメッシュが複製されて移動できる状態になります。また、ショートカットを使用した場合は複製元の位置からのスタートになるので、X/Y/Zキーとマウスを使って移動するか、マウスを使って好きな位置に配置すると良いでしょう。
なお、オブジェクトモードで複製した場合は独立したオブジェクトとしてアウトライナーに追加されますが、編集モードで複製した場合は選択したオブジェクトの中で頂点、辺、面を複製したことになるので、別のオブジェクトにはなりません。複製後、すぐに位置を変更しない場合や位置を確定する場合は「Enter」キーを押します。
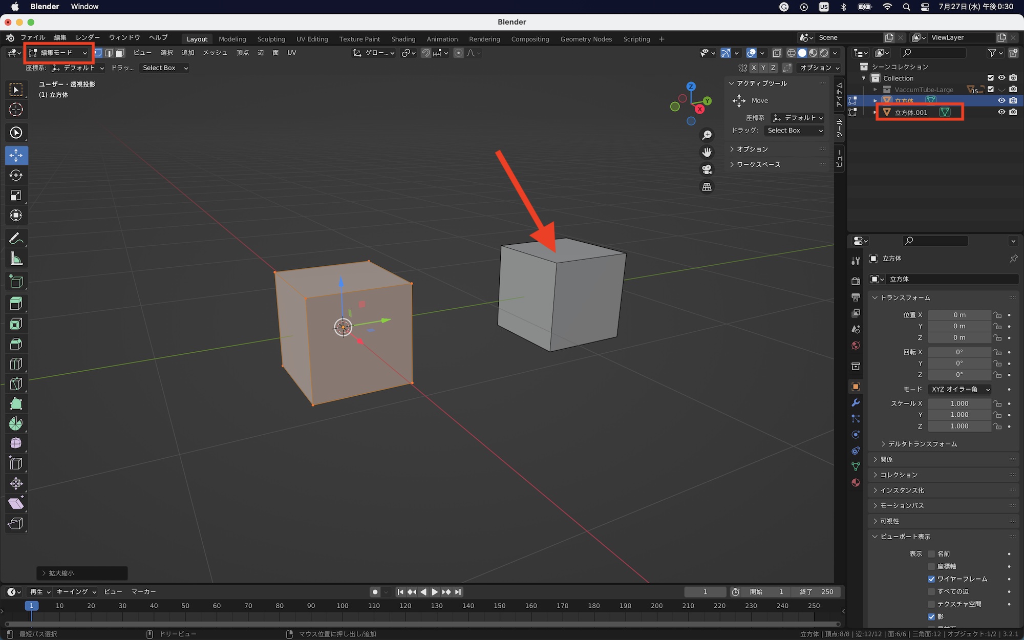
下の例では真空管のガラスをリンク複製した場合です。オブジェクトモードでスケールを変更しても複製したオブジェクトは変形しませんが、編集モードで操作すると同じように影響を受けます。
リンク複製を使ったオブジェクトはアウトライナーにも追加されるため、アウトライナーまたはビューポート上で選択したり、移動、回転、スケールの変更を行うことができます。オブジェクトモードであれば複製元や複製されたオブジェクトを操作しても影響は与えないので、安心です。
リンク複製で複製されたオブジェクトのリンクを解除して独立したオブジェクトにするには、オブジェクトモードで変更を行いたいオブジェクトを選択して、ビューポート上部の「オブジェクト」、「関係」、「シングルユーザー化」にある「オブジェクトとデータ」をクリックすると良いでしょう。
シングルユーザー化することで、リンクしてあるオブジェクトを操作しても影響を受けません。
Blenderではビューポート上でオブジェクトやメッシュを複製するほか、アウトライナーでコレクションを複製することもできます。アウトライナーで複製したいコレクションを選択して、右クリック「コレクションを複製」または「リンク複製」を選択します。すると、オブジェクトを格納したコレクションごと複製されます。
複製されたコレクションは選択されていない状態なので、コレクションの中にある全てのオブジェクトを選択して移動などを行うと良いでしょう。
(MIKIO)
複製とリンク複製
複製はその名の通りオブジェクトを複製するもので、複製されたオブジェクトは複製元のオブジェクトとは独立した別のオブジェクトとなります。
リンク複製は同じように複製されるものの、複製元のオブジェクトと紐付け(リンク)されている状態になっているので、複製元のスケールや位置を変更すると、複製されたオブジェクトも同じように変形します。
このリンク複製は複製元のオブジェクトだけではなく、リンク複製を行ったオブジェクトを操作した場合でも同様に影響を与えます。基本的にどちらを使っても問題ないと思いますが、複製元のオブジェクトをまたどこかで修正する場合はリンク複製だと他のオブジェクトもまとめて反映されるので、おすすめです。
複製(Duplicate)
通常の複製はオブジェクトモードか編集モードで複製を行いたいオブジェクトまたはメッシュを選択して、右クリック「複製」または「Shift + D」を使います。
右クリックの場合だと「複製」をクリック瞬間、オブジェクトまたはメッシュが複製されて移動できる状態になります。また、ショートカットを使用した場合は複製元の位置からのスタートになるので、X/Y/Zキーとマウスを使って移動するか、マウスを使って好きな位置に配置すると良いでしょう。
なお、オブジェクトモードで複製した場合は独立したオブジェクトとしてアウトライナーに追加されますが、編集モードで複製した場合は選択したオブジェクトの中で頂点、辺、面を複製したことになるので、別のオブジェクトにはなりません。複製後、すぐに位置を変更しない場合や位置を確定する場合は「Enter」キーを押します。
リンク複製(Duplicate Linked)
基本的に前の項目で紹介した複製と操作は同じですが、オブジェクトまたはメッシュを選択して右クリック「リンク複製」か「Alt + D」を使います。このリンク複製はオブジェクトモードでしか利用できません。
下の例では真空管のガラスをリンク複製した場合です。オブジェクトモードでスケールを変更しても複製したオブジェクトは変形しませんが、編集モードで操作すると同じように影響を受けます。
リンク複製を使ったオブジェクトはアウトライナーにも追加されるため、アウトライナーまたはビューポート上で選択したり、移動、回転、スケールの変更を行うことができます。オブジェクトモードであれば複製元や複製されたオブジェクトを操作しても影響は与えないので、安心です。
リンクされた複製オブジェクトを解除する
リンク複製で複製されたオブジェクトのリンクを解除して独立したオブジェクトにするには、オブジェクトモードで変更を行いたいオブジェクトを選択して、ビューポート上部の「オブジェクト」、「関係」、「シングルユーザー化」にある「オブジェクトとデータ」をクリックすると良いでしょう。
シングルユーザー化することで、リンクしてあるオブジェクトを操作しても影響を受けません。
コレクションを複製する
Blenderではビューポート上でオブジェクトやメッシュを複製するほか、アウトライナーでコレクションを複製することもできます。アウトライナーで複製したいコレクションを選択して、右クリック「コレクションを複製」または「リンク複製」を選択します。すると、オブジェクトを格納したコレクションごと複製されます。
複製されたコレクションは選択されていない状態なので、コレクションの中にある全てのオブジェクトを選択して移動などを行うと良いでしょう。
(MIKIO)