[Blender] オブジェクトにマテリアルを追加して質感を加えてみよう

読み込み中...
2022年5月29日 公開2026年3月5日 更新
[Blender] オブジェクトにマテリアルを追加して質感を加えてみよう

精巧なモデリングを行うことでリアルに近づける事もできますが、そのオブジェクトにマテリアルを追加することでよりフォトリアルなものを作ることができるので、テクスチャリングは欠かせない3DCGのプロセスの一つになります。

マテリアルとテクスチャについては「 Cinema 4D オブジェクトに質感を与えるマテリアルとテクスチャとは?」で詳しく書いていますが、BlenderでもCinema 4D同様にマテリアルを作成したり、ノードエディタを使ってより複雑なシェーダーを作成することができるツールが用意されています。

ビューポートの表示を変更する

マテリアルをオブジェクトに適用する前にビューポートの表示方法を変更します。

デフォルトのソリッドモード(Solid mode)のままだとマテリアルを追加してもビューポート上では確認ができないため、ビューポート右上にあるアイコンから「マテリアルプレビュー(Material Preview)」または「レンダープレビュー(Viewport Render)」を選択しましょう。

マテリアルをオブジェクトに追加する

Blenderでマテリアルを追加するには右側にある「マテリアルプロパティ(Material Properties)」から操作します。

マテリアルはオブジェクトモード、編集モードともに利用できますが、オブジェクトモードで操作した場合はオブジェクトの全ての面(ポリゴン)に反映されるのに対し、編集モードでは面ごとに別のマテリアルを適用することができます。

まずはオブジェクトモードの状態でマテリアルを操作してみましょう。デフォルトで用意されていたオブジェクトを全て削除し、今回はビューポートにUV球を追加しました。

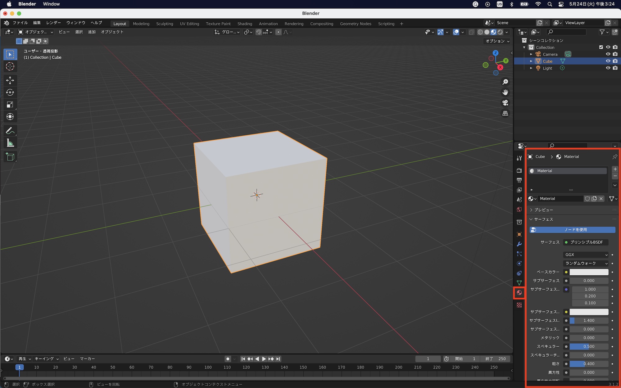
球体を選択した状態でマテリアルプロパティを開くとマテリアルがまだ何も反映されていない状態なので、右にある「+」アイコンをクリックしてマテリアルスロットを追加します。

空欄のマテリアルスロットが追加されるので、下にある「新規」をクリックして新規マテリアルを作成します。

作成されたマテリアルを一覧からクリックすると、下のようにマテリアル作成に必要な様々なパラメータが表示されます。

「サーフェス」の項目では粗さ、メタリックなどのパラメータが用意されており、パラメータの数値を直接入力するかマウスをドラッグして数値を変更できます。

ベースカラーなどパラメータによってはカラーチャートから色を指定する場合もあります。

レンダープレビュー時にオブジェクトのマテリアルを確認できない場合は、ライトオブジェクトまたはHDRIなどの照明を追加する必要があります。下の例ではサンオブジェクトを追加したもの。

マテリアルの効果はビューポート上でも確認できますが、マテリアルプロパティにある「プレビュー」の項目からも確認ができます。

デフォルトでは球体になっています。右側にあるアイコンをクリックして立方体にしたり、クロスやシェーダーボールに変更可能です。

編集モードでの操作: 指定した面へのマテリアル追加

編集モードでのマテリアルの操作はオブジェクトモードの時と同じですが、面(ポリゴン)ごとに違うマテリアルを適用できます。

マテリアルマネージャにある新規マテリアルスロットの「+」アイコンをクリックして、その後で「新規」をクリックしてマテリアルを新しく作成します。今回はわかりやすいように「ベースカラー」を青色に変更しました。

面選択モードに切り替えて、2つ目のマテリアルを反映させたい面を選択していきましょう。

マテリアルプロパティに戻り、一覧から2つ目のマテリアルを選択して「割り当て」をクリックすると、選択された面に別のマテリアルが適用されるようになりました。

選択」と「選択解除」は一覧で選択されているマテリアルの面の選択範囲を表示、非表示するものになっています。割り当てたマテリアルを編集する時などに役立ちます。

マテリアルの名称変更、複製と削除

マテリアルの名称変更

マテリアルを作成する際、「マテリアル 001」のように番号が追加されるのですが、マテリアルが多くなっていくと一覧から探すのも大変になってくるので、名称変更を行うことをおすすめします。

マテリアル一覧から変更を行うマテリアルをダブルクリックするか、下にある入力項目から名称を変更できます。

マテリアルの複製

マテリアルプロパティ上でマテリアルを複製する場合はマテリアルスロットを追加し、「新規」から新しいマテリアルを作成した後、複製元のマテリアルを選択して、右側にある矢印アイコンの「マテリアルをコピー」をクリックします。

次に複製先のマテリアルを選択して、同じように矢印アイコンの「マテリアルを貼り付け」をクリックして複製します。

マテリアルの削除

作成したマテリアルを完全に削除する場合はマテリアルスロット、マテリアルの順番で削除する必要があります。

まずはマテリアルスロットの削除です。編集モードでは削除できないので、一度オブジェクトモードに切り替え、削除するマテリアルスロットを選択して「-」アイコンをクリックします。

マテリアルスロットからは削除されましたが、「リンクするマテリアルを閲覧」のアイコンをクリックすると、マテリアルそのものはまだ残った状態です。

アウトライナー上部にある「表示モード」のドロップダウンメニューをクリックし「Blenderファイル」に切り換えます。

一覧にある「マテリアル」の三角アイコンをクリックして中身を展開して、削除するマテリアルを右クリック「削除」をクリックすれば完全に削除されます。

今回のチュートリアル記事ではサーフェスのパラメータについては詳しく紹介しませんでしたが、パラメータを操作することで金属やガラスのような質感を作ることができます。

サーフェスのパラメータのみでもテクスチャリングを完成させることはできますが、ノードを使用することでより複雑なシェーダーを作成できるのでおすすめです。ノードについてはまた別の記事にて詳しく紹介したいと思います。

(MIKIO)

前後の記事