[Blender] 立方体などのオブジェクトを追加してモデリングをしてみよう!

読み込み中...
2022年5月23日 公開2026年3月5日 更新
[Blender] 立方体などのオブジェクトを追加してモデリングをしてみよう!

3DCGモデリングやアニメーションなどを作成できるソフトウェアはbe CG Artist!で多くチュートリアル記事を配信しているMaxon Cinema 4Dを初め、Autodesk Mayaなど数多くあります。

ただ、多くの3DCGソフトウェアは高額であることがほとんどですが、無料で使えるBlenderもあるので、「お金を掛けずに3DCGのシーンを作ってみたい!」という方はにはBlenderがおすすめだったりします。

今回の記事ではBlenderで初めてモデリングする際に操作する、オブジェクトの追加方法と追加したオブジェクトを編集して複雑なメッシュにしていく方法を紹介します。

デフォルトで追加されるオブジェクト

Blenderを開くとデフォルト(初期設定)のビューポートでは立方体、カメラとライトのオブジェクトが追加されています。

これらのオブジェクトを使ってモデリングやシーンの作成を行うことも可能ですが、基本的に削除しても問題ないので、右側にあるアウトライナー(Outliner)またはビューポートで削除したいオブジェクトを選択し、右クリック「削除」もしくはショートカットキー「X」でシーンから取り除くと良いでしょう。

オブジェクトの追加

立方体や円柱、球体などモデリングに必要なオブジェクトを追加するにはビューポート上部の「追加」にある「メッシュ」またはショートカットキー「Shift + A」で追加したいオブジェクトを選択します。

様々な形がありますが、基本的にモデリングを行いたい形に合わせたオブジェクトを追加すると良いでしょう。

プリミティブとポリゴンオブジェクト

3DCGソフトウェアでオブジェクトを追加する際、基本的にプリミティブオブジェクトポリゴンオブジェクトの2種類のオブジェクトのモードが用意されています。

この2つの違いについては「プリミティブオブジェクトとポリゴンオブジェクトの追加方法と出来ることと出来ないこととは?」で書いてあるように、プリミティブの場合は基本的にオブジェクトの変形は単体では行えず、分割数などの調整のみでポリゴンオブジェクトはポイント(頂点)やエッジ(辺)、ポリゴン(面)を調整し複雑な形を作成できます。

Cinema 4Dの場合だとプリミティブオブジェクトを追加した後は「編集可能にする」をしない限りは、分割数などの調整は都度行えるのですが、Blenderの場合は操作が異なるので注意が必要です。

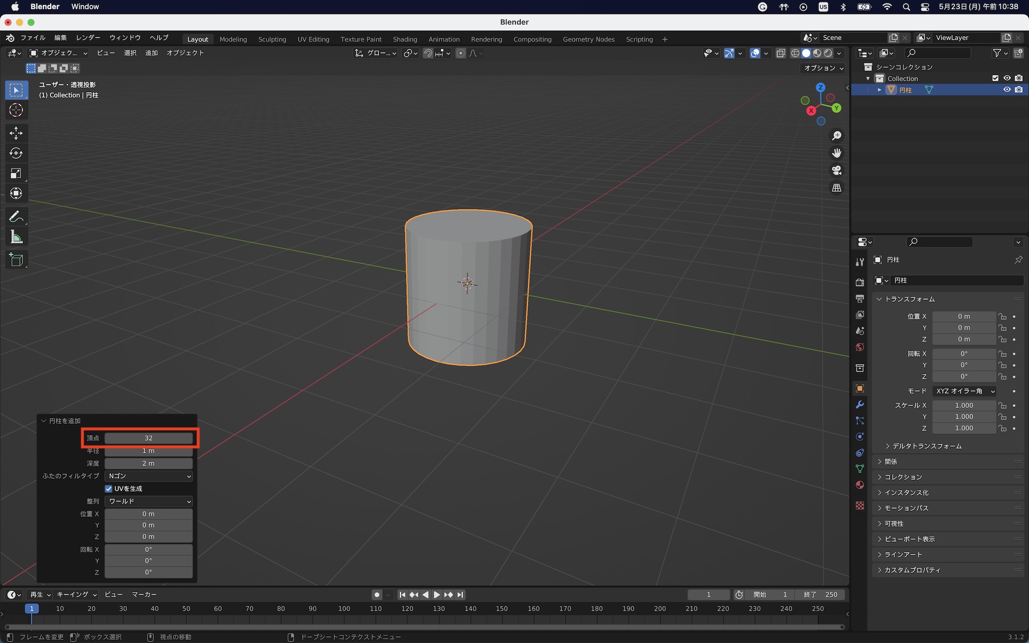
Blenderで「Shift + A」または上部メニューの「追加」からオブジェクトを追加する際、ビューポートに追加されたオブジェクトはプリミティブの状態になっています。

ビューポートの左下に「〜を追加」の項目があるので、それをクリックするとオブジェクトによっては分割数などの調整が行えます。上の例では円柱を追加した場合のもの。「頂点」の項目があり、そこから円柱の分割数を変更できます。

追加したオブジェクトを編集可能にするにはビューポートのどこかをクリックするか、「編集モード」に切り替えると完了します。一度確定してしまうと、分割数の調整は行なえませんが、ポリゴンオブジェクトに変更してもカットツールを使えば分割数を増やせるので基本的に問題ないと思います。

編集モードとオブジェクトモード

ビューポート上部にあるタブまたは「Tab」キーを使って編集モードまたはオブジェクトモードに切り換えましょう。

オブジェクトモードではオブジェクトそのものの移動やスケール、回転の変更が行え、編集モードではオブジェクトの頂点(Vertex)、辺(Edge)、面(Face)の移動やスケール、回転のほか押し出しやループカットを使って複雑な形に編集できるモードになります。

各編集モードで利用できるツールはビューポート左にあるアイコンから確認できます。アイコンをクリックしてツールを切り替えるか、ショートカットキーを活用すると良いでしょう。

移動、回転とスケール

オブジェクトの基本操作の一つである移動、回転とスケールはオブジェクトモードと編集モードの両方で利用できます。変更を行いたいオブジェクトまたは頂点などを選択すると、XYZ軸の矢印が表示されたギズモ(Gizmo)が表示されます。

各矢印をクリックしてして動かしたい方向にドラッグするか、位置とスケールで利用できる2つの軸の間にある四角をドラッグして2つの軸の方向に調整することができます。

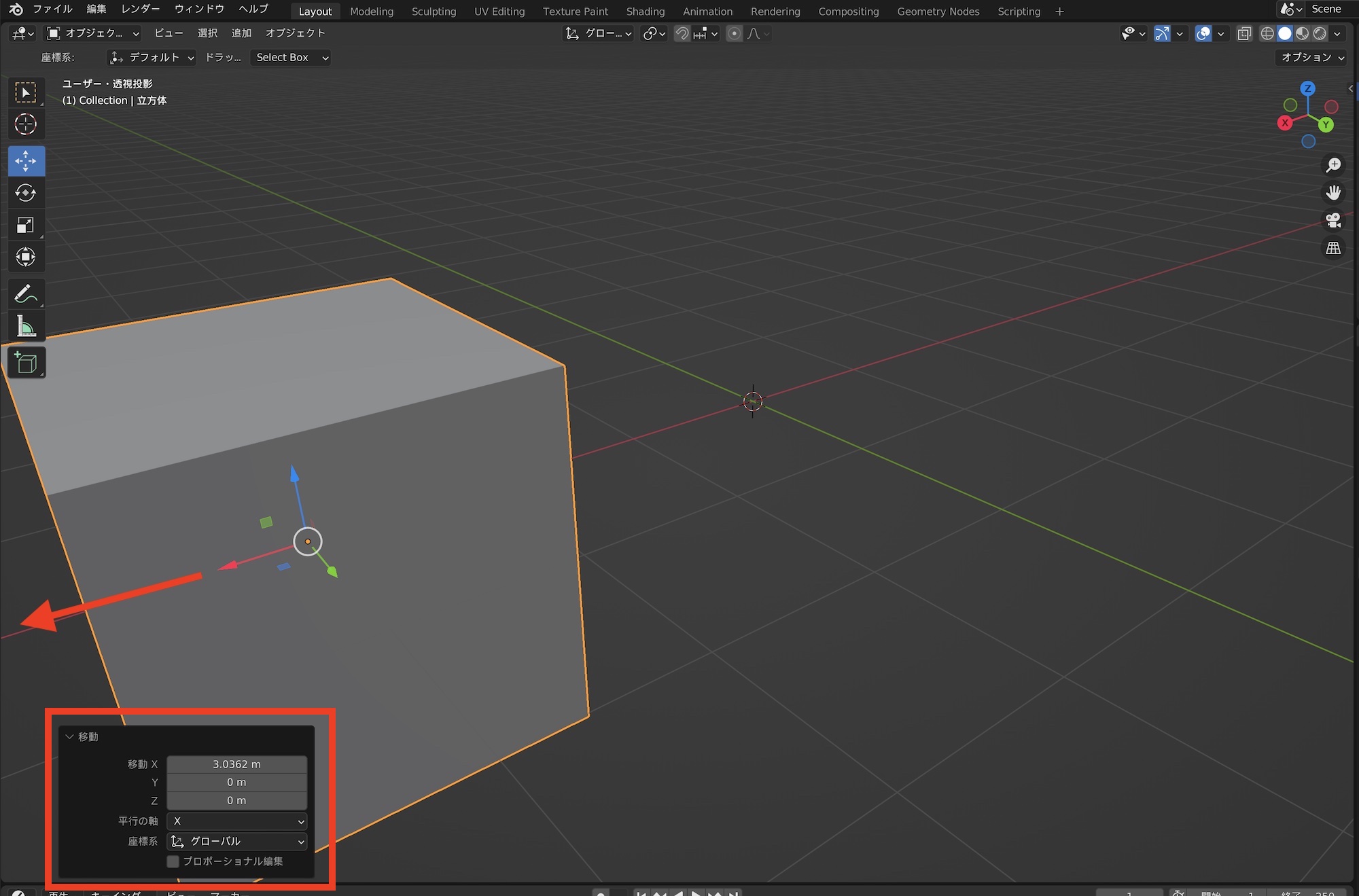
移動などを行った場合はビューポートの左下にある項目から座標を細かく指定することもできます。

また、オブジェクトや選択した項目の座標を常に表示させたい場合はビューポート右上にある小さい矢印アイコンをクリックすると「トランスフォーム」の項目が現れます。

この項目は編集モードの際は特に役立つので、こちらから操作すると良いかもしれません。なお、位置、回転、スケールはショートカットキー「G(位置)」、「R(回転)」、「S(スケール)」を活用すると良いでしょう。また、スナップしながら操作する場合は「Control」キーを押しながらでできます。

頂点、辺と面の調整

編集モードでは位置、回転やスケールを使ってオブジェクトの頂点、辺と面の調整が行なえます。モード切替の横にある3つのアイコンをクリックして頂点選択、辺選択、面選択のモードを切り替えるか、ショートカットキー「1」、「2」、「3」を使用します。

下の例では頂点を選択して位置ツールを使っているのですが、オブジェクトモード同様にギズモが表示されているので、好きな位置に頂点を動かすことができます。

グローバルとローカル座標系

位置や回転などを行う際に座標を使って操作するのですが、オブジェクトを回転した後で移動させる場合、座標がおかしくなり正しく移動できない事があるかもしれません。その際はオブジェクトの座標系を変更すると良いでしょう。

上の例では立方体を回転させたものですが、ギズモの軸がオブジェクトに合わせて変更されており、ビューポートにあるX軸の線の方向に動かそうとすると上手く動かせません。

これはオブジェクトごとの座標系である「ローカル座標系(Local Coordinate)」が選択されているため。このローカル座標系はCinema 4Dなど他のソフトウェアでは「オブジェクト座標系」とも呼ばれます。

ビューポート上部にある「座標系」から「グローバル」に変更すると、オブジェクトの回転を維持したままビューポートのXYZ軸に合わせて動かすことができます。このグローバル座標系(Global Coordinate)はシーンの軸を元にしたもので基本的に固定です。別のソフトウェアでは「ワールド座標系」とも呼ばれています。

オブジェクトと編集モードにおけるオブジェクトの追加

ビューポートにオブジェクトがある状態でさらに新しいオブジェクトを追加する際、オブジェクトモードと編集モードの選択状態によって追加されたオブジェクトの扱いが異なります。

まず、オブジェクトモードにしている場合で新しくオブジェクトを追加すると独立したオブジェクトして追加され、アウトライナーではオブジェクトが2つあることが確認できます。

編集モードにした場合はオブジェクトが追加されているものの、編集モードとして選択したオブジェクトの中に追加された状態となり、一体化されたオブジェクトとして変換されます。編集モードで追加する際は複雑なメッシュを作成する際に便利ですが、別オブジェクトとして指定したい場合はオブジェクトモードに切り替えてから追加すると良いでしょう。

今回紹介したチュートリアルはポリゴンモデルの第一ステップとなる部分なので、オブジェクトの追加や位置、回転やスケールといった基本的なツールに慣れておくと良いでしょう!

(MIKIO)

前後の記事