[Blender] カメラオブジェクトを使ってシーンをレンダリングしてみよう!
Blenderではビューポートからマテリアルやライティングを確認するモードが用意されており、ビューポート右上のアイコンをクリックすることで、リアルタイムでシーンを確認することができます。
Cinema 4Dであれば、デフォルトカメラの状態で最終レンダリングを行うことができるのですが、Blenderの場合は最終レンダリングを行うには必ずカメラオブジェクトを使わなくてはいけません。
このカメラオブジェクトを使ってシーンのアングルやフレームを確定させることもできますが、後からでも追加できるので、モデリングの際に邪魔であれば「X」キーで削除すると良いでしょう。
カメラオブジェクトは複数追加することもできます。削除したカメラオブジェクトを新しく追加したり、カメラを増やしたい場合はオブジェクトモードにした状態で、ビューポート上部の「追加」から「カメラ」を選ぶか、「Shift + A」のショートカットキーから追加します。
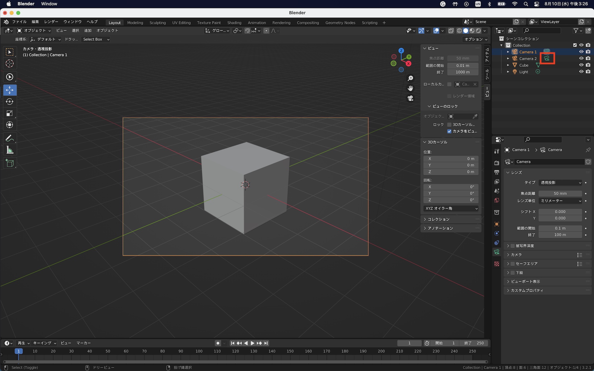
ビューポート上部の「ビュー」、「カメラ設定」の「アクティブカメラ」をクリックするとカメラのビューに切り替わります。カメラビューを解除する場合は同じように操作すると良いでしょう。また、この操作はテンキーがあればショートカットキー「0」でも行えます。
アクティブカメラを有効にするとビューポートが上のように変化し、中央の長方形の範囲がレンダリングされるフレームとなります。なお、複数カメラがある場合はアウトライナーにある緑色のアイコンをクリックすることでカメラを切り替え可能です。
カメラの位置やアングルを変更する場合は、他のオブジェクトと同じように位置と回転のツールを使って操作できます。
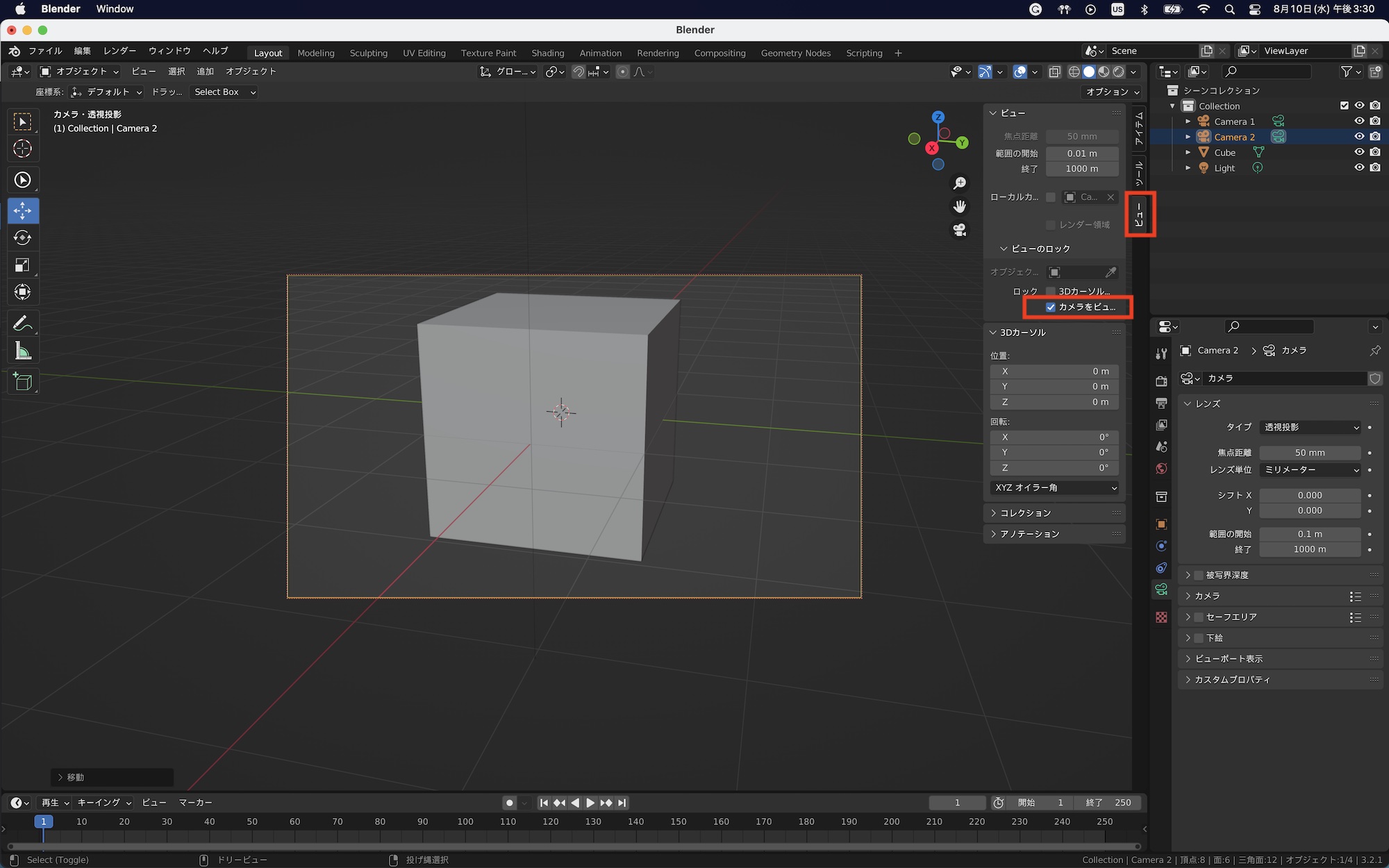
ただ、この場合だとカメラのフレームを確認しながら動かすことができないので、「カメラをビューに」のオプションを使うことをおすすめします。
ビューパネル(Nキー)の「カメラをビューに」のチェックを入れると、カメラをアクティブにした時にビューポートで視点を操作する時と同じようにマウスで動かせるようになるのでおすすめです。
カメラを選択して、オブジェクトプロパティを開くと色々項目がありますが、基本的に「焦点距離」と「被写界深度」の調整で問題ありません。
「焦点距離」ではレンズのサイズを指定します。50mmが標準となり18mmなどにすると広角、300mmなどは望遠となります。レンズの焦点距離によっては被写体に歪みを生むので、現実のカメラレンズを参考に調整すると良いかもしれません。
「絞り」の項目ではボケ味の強度を調整します。「F値」で「F1.4」など数字が低いものにすると、ボケ味が強くなり、「F16」など高い数字にするとボケ味が弱くなり、シャープな絵になります。
「絞り羽根」ではボケの形を変更します。デフォルトの「0」は円形のボケ(玉ボケ)を表現し、「3」にすると三角形のボケにすることができます。「回転」ではボケの回転角度を指定します。
こちらのチュートリアルではCyclesのレンダラーを使ったものですが、Blender 3.2以上であればEeveeを使った場合でも基本的に操作はほぼ同じとなります。
被写界深度はフォトリアルなシーンを作成する場合におすすめであるものの、レンダリングの時間がかなり掛かる場合があるので、レンダリングでのサンプル数を変更したり、カメラに映らないものは非表示にしたり調整を行うと良いかもしれません。
(MIKIO)
Blenderのカメラオブジェクト
Blenderで新しくシーンを作成する際、立方体とライトオブジェクトに加えてカメラオブジェクトが用意されています。
このカメラオブジェクトを使ってシーンのアングルやフレームを確定させることもできますが、後からでも追加できるので、モデリングの際に邪魔であれば「X」キーで削除すると良いでしょう。
カメラオブジェクトは複数追加することもできます。削除したカメラオブジェクトを新しく追加したり、カメラを増やしたい場合はオブジェクトモードにした状態で、ビューポート上部の「追加」から「カメラ」を選ぶか、「Shift + A」のショートカットキーから追加します。
カメラのアクティブと操作
カメラ越しにシーンを確認するには「アクティブカメラ」を行う必要があります。
ビューポート上部の「ビュー」、「カメラ設定」の「アクティブカメラ」をクリックするとカメラのビューに切り替わります。カメラビューを解除する場合は同じように操作すると良いでしょう。また、この操作はテンキーがあればショートカットキー「0」でも行えます。
アクティブカメラを有効にするとビューポートが上のように変化し、中央の長方形の範囲がレンダリングされるフレームとなります。なお、複数カメラがある場合はアウトライナーにある緑色のアイコンをクリックすることでカメラを切り替え可能です。
カメラの位置やアングルを変更する場合は、他のオブジェクトと同じように位置と回転のツールを使って操作できます。
ただ、この場合だとカメラのフレームを確認しながら動かすことができないので、「カメラをビューに」のオプションを使うことをおすすめします。
ビューパネル(Nキー)の「カメラをビューに」のチェックを入れると、カメラをアクティブにした時にビューポートで視点を操作する時と同じようにマウスで動かせるようになるのでおすすめです。
カメラの設定
Cinema 4Dや他の3DCGソフトウェア同様に現実のカメラと同じように、レンズの焦点距離や被写界深度(Depth of Field = DOF)、絞り(F値)の設定を行えます。
カメラを選択して、オブジェクトプロパティを開くと色々項目がありますが、基本的に「焦点距離」と「被写界深度」の調整で問題ありません。
「焦点距離」ではレンズのサイズを指定します。50mmが標準となり18mmなどにすると広角、300mmなどは望遠となります。レンズの焦点距離によっては被写体に歪みを生むので、現実のカメラレンズを参考に調整すると良いかもしれません。
被写界深度
被写体の背景にボケ味を加えたい場合は「被写界深度」にチェックを入れます。「焦点のオブジェクト」からピントを合わせたいオブジェクトを指定するか、「撮影距離」から手動でフォーカスの距離を指定します。
「絞り」の項目ではボケ味の強度を調整します。「F値」で「F1.4」など数字が低いものにすると、ボケ味が強くなり、「F16」など高い数字にするとボケ味が弱くなり、シャープな絵になります。
「絞り羽根」ではボケの形を変更します。デフォルトの「0」は円形のボケ(玉ボケ)を表現し、「3」にすると三角形のボケにすることができます。「回転」ではボケの回転角度を指定します。
こちらのチュートリアルではCyclesのレンダラーを使ったものですが、Blender 3.2以上であればEeveeを使った場合でも基本的に操作はほぼ同じとなります。
被写界深度はフォトリアルなシーンを作成する場合におすすめであるものの、レンダリングの時間がかなり掛かる場合があるので、レンダリングでのサンプル数を変更したり、カメラに映らないものは非表示にしたり調整を行うと良いかもしれません。
(MIKIO)