[Blender] 原点(アンカーポイント)を調整する2つの方法
3DCGソフトウェアで立方体などのオブジェクトを追加すると、オブジェクトのアンカーポイントは基本的にオブジェクトの中心に配置され、そのアンカーポイントをベースにスケールや回転などの調整を行います。
モデリングの最初の段階などであればアンカーポイントを中心にしたままでも問題ありませんが、ドアなど中心ではなく特定の位置からスケールや回転、もしくは移動を行いたい場合は、アンカーポイントが中心にあると操作しにくいので、中心以外の場所に調整を行う必要があります。
アンカーポイントは3DCGソフトウェアによって名称が異なり、Cinema 4Dの場合は「軸(Axis)」、Blenderでは「原点(Origin)」と呼ばれていますが、基本的に同じものになります。
Blenderでは原点(Origin)を変更する方法は主に2通あります。1つはトランスフォームを使って原点を変更する方法で、もう1つは3Dカーソルを使って原点を変更する方法になります。
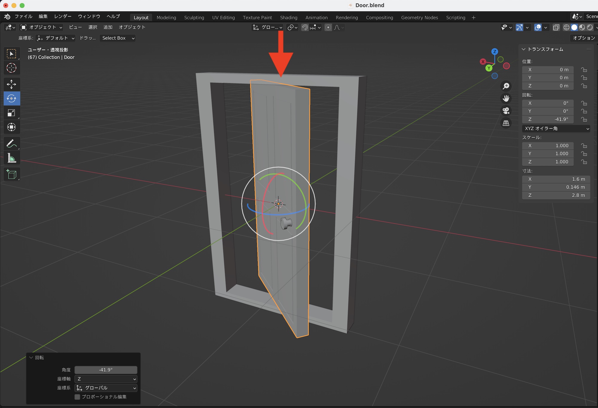
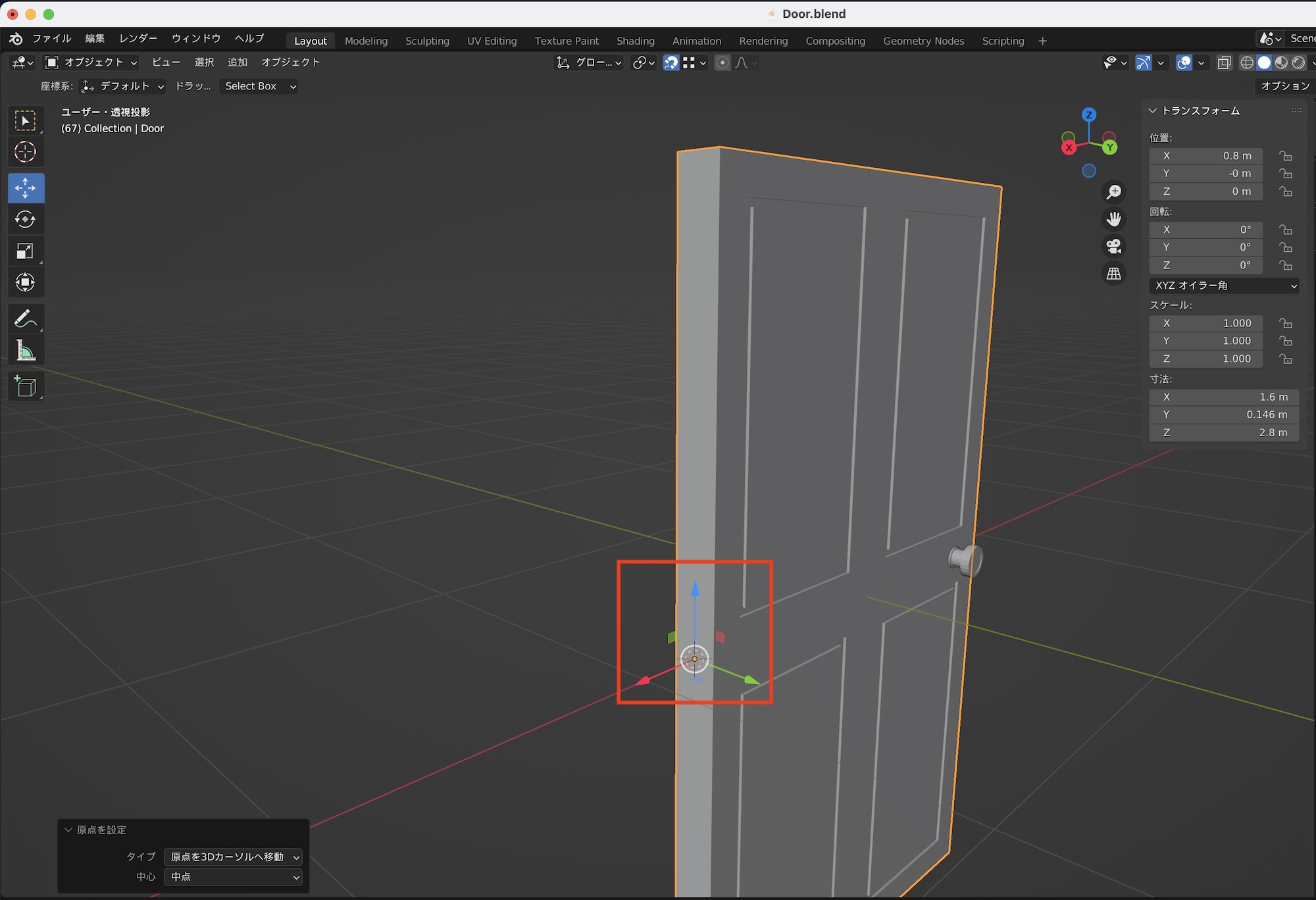
今回のチュートリアルでは上のドアのオブジェクトを例にオブジェクトの原点を変更していきます。今のままだと原点がドアの中心にある状態なので、回転を行うと下のように正しくドアを開くことが出来ません。
すると原点にXYZ軸の文字と線が現れるようになるので、位置ツールを使って原点を動かすと良いでしょう。
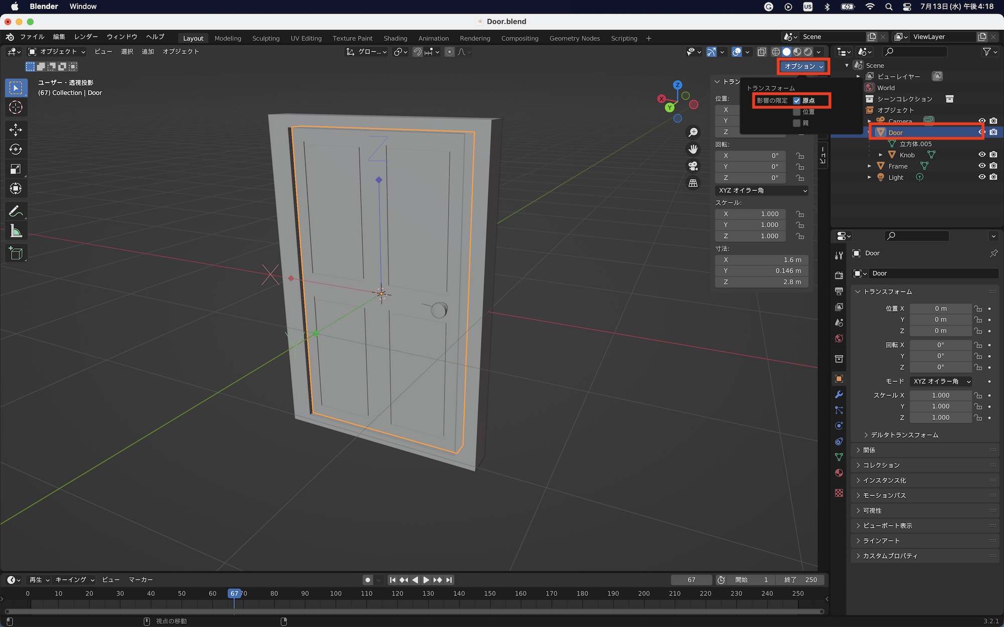
原点の移動の後は、「オプション」の「影響の限定:原点」のチェックを外せば原点の変更が完了します。原点を変更するオブジェクトに親子(ペアレント)が設定されていると、原点を調整する際に子のオブジェクトも一緒に動いてしまうので、一度親子関係を解除すると良いでしょう。
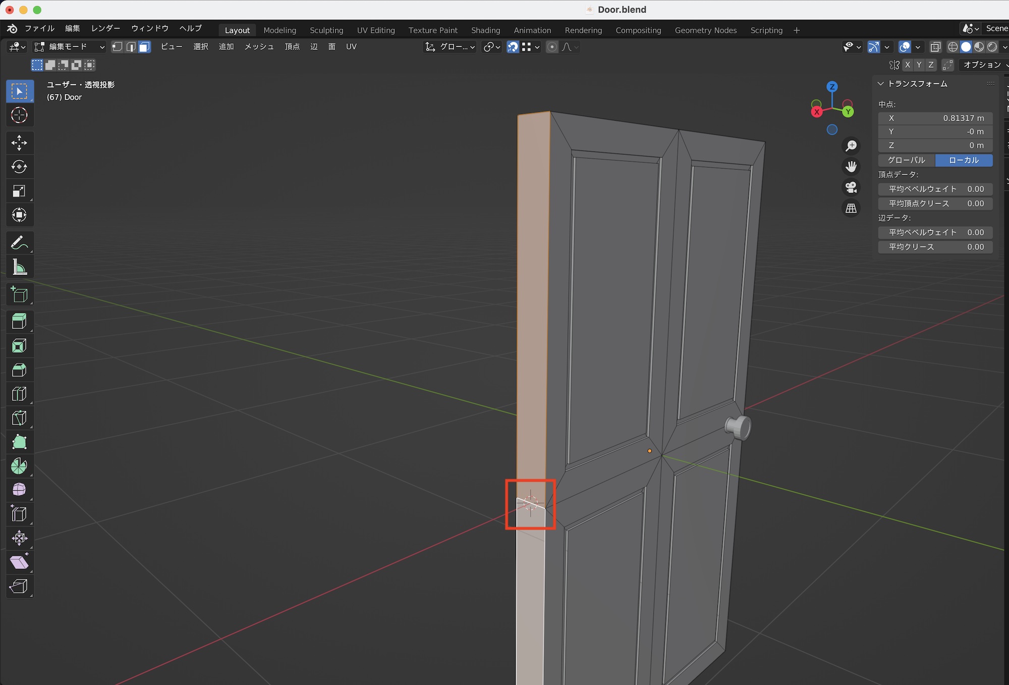
スナップを有効にして「頂点」を選択するとオブジェクトの頂点にスナップするので、正確に動かしたい方はこちらを利用するとベストです。
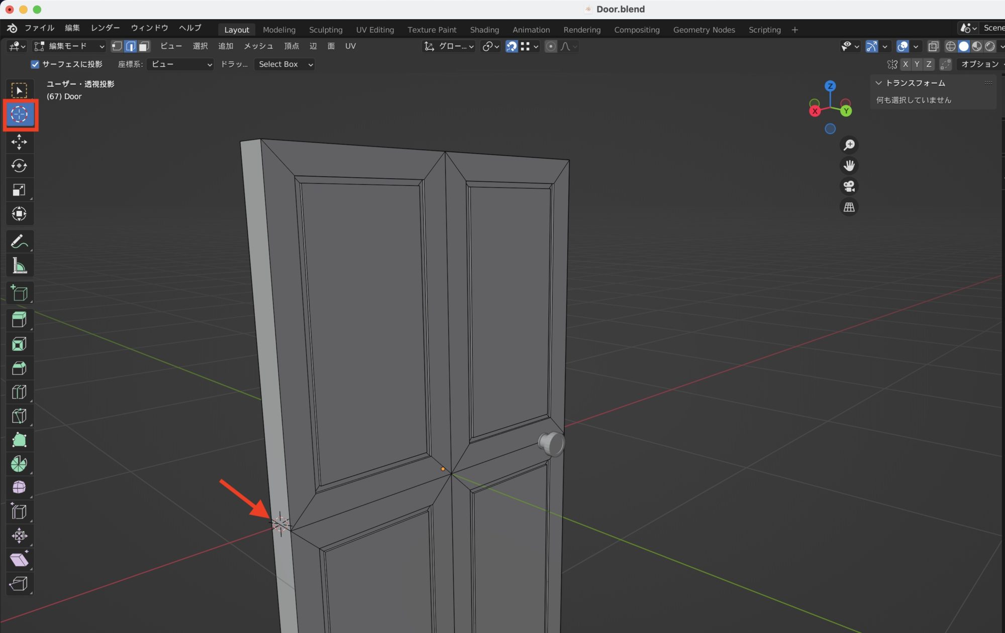
もう一つの方法として3Dカーソル(3D Cursor)を使って調整する方法があります。オブジェクトモードまたは編集モードで3Dカーソルのアイコンをクリックして、原点に設定したい範囲をクリックして指定します。
また、面や辺を選択した状態でビューポート上部の「メッシュ」、「スナップ」にある「カーソル→選択物」を選ぶと選択した範囲の中心に3Dカーソルが設定されるようになります。
3Dカーソルが設定されたらオブジェクトモードに切り替えて、ビューポート上部にある「オブジェクト」、「原点を設定」の「原点を3Dカーソルへ移動」を選択すると3Dカーソルの位置に原点が配置されます。
3Dカーソルをリセットするにはオブジェクトが選択されていない状態で「Shift + C」を使うと、ワールドの中心に配置されるようになります。
原点の位置をドアの左側に動かし、ドアの回転する軸が正しい位置になったことで、無事にドアを表現することが出来ました。今回はドアを例にしましたが、この原点の調整は回転だけではなく位置やスケールにも役立つので、必要に応じて調整すると良いでしょう。
(MIKIO)
今回のチュートリアルでは上のドアのオブジェクトを例にオブジェクトの原点を変更していきます。今のままだと原点がドアの中心にある状態なので、回転を行うと下のように正しくドアを開くことが出来ません。
トランスフォームを使って原点を変更する
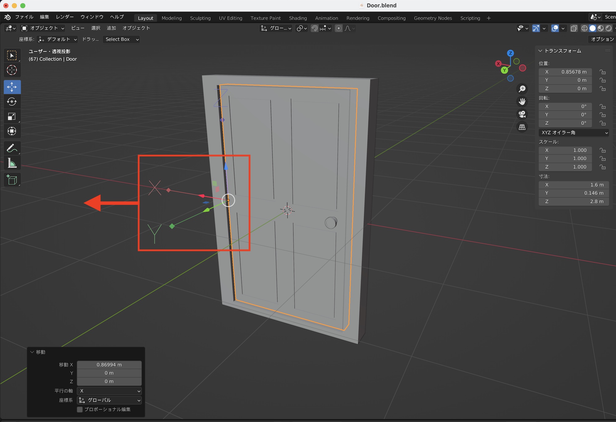
こちらは原点を変更する一番簡単な方法です。「オブジェクトモード」のおいて、原点を変更するオブジェクトを選択し、ビューポートの右上にある「オプション」の項目から「トランスフォーム」にある「影響の限定: 原点」にチェックを入れます。
すると原点にXYZ軸の文字と線が現れるようになるので、位置ツールを使って原点を動かすと良いでしょう。
原点の移動の後は、「オプション」の「影響の限定:原点」のチェックを外せば原点の変更が完了します。原点を変更するオブジェクトに親子(ペアレント)が設定されていると、原点を調整する際に子のオブジェクトも一緒に動いてしまうので、一度親子関係を解除すると良いでしょう。
スナップを有効にして「頂点」を選択するとオブジェクトの頂点にスナップするので、正確に動かしたい方はこちらを利用するとベストです。
3Dカーソルを使って調整する
もう一つの方法として3Dカーソル(3D Cursor)を使って調整する方法があります。オブジェクトモードまたは編集モードで3Dカーソルのアイコンをクリックして、原点に設定したい範囲をクリックして指定します。
また、面や辺を選択した状態でビューポート上部の「メッシュ」、「スナップ」にある「カーソル→選択物」を選ぶと選択した範囲の中心に3Dカーソルが設定されるようになります。
3Dカーソルが設定されたらオブジェクトモードに切り替えて、ビューポート上部にある「オブジェクト」、「原点を設定」の「原点を3Dカーソルへ移動」を選択すると3Dカーソルの位置に原点が配置されます。
3Dカーソルをリセットするにはオブジェクトが選択されていない状態で「Shift + C」を使うと、ワールドの中心に配置されるようになります。
原点の位置をドアの左側に動かし、ドアの回転する軸が正しい位置になったことで、無事にドアを表現することが出来ました。今回はドアを例にしましたが、この原点の調整は回転だけではなく位置やスケールにも役立つので、必要に応じて調整すると良いでしょう。
(MIKIO)