[Blender] ワークスペースとウィンドウ(エリア)のカスタマイズ方法を見てみよう

読み込み中...
2022年5月26日 公開2026年3月5日 更新
[Blender] ワークスペースとウィンドウ(エリア)のカスタマイズ方法を見てみよう

3DCG制作はモデリングのみならず、ライティングやテクスチャリングなど様々なプロセスがあり、プロセスによって使うツールが異なります。もちろん全てのツールを表示させて作業することも可能ですが、プロセスごとにレイアウトを切り換えたり、ツールを表示、非表示するのがおすすめです。

Blenderを開くとデフォルトでは下のようなレイアウトになっていますが、ユーザーが行う操作に合わせてレイアウトやワークスペースを変更できるようになっています。

ワークスペースの切り換え

Blenderには数多くのワークスペースが用意されており、ビューポート上部に表示されているワークスペースをクリックすることで、用途に合わせたレイアウトになっているワークスペースを切り替える事ができます。

デフォルトでは「Layout」となっていますが、モデリングに特化した「Modeling」、

Sculpting(スカルプティング)」、「UV Editing(UV編集)」、「Texture Paint(テクスチャペイント)」、「Shading(シェーディング)」、「Animation(アニメーション)」、「Rendering(レンダリング)」、「Compositing(コンポジット)」、「Geometry Nodes(ジオメトリノード)」、「Scripting(スクリプト)」が用意されており、クリックすることでワークスペースを表示できます。

さらに「+」アイコンをタップすると一覧以外のワークスペースが用意されています。

ウィンドウ(エリア)の追加とレイアウトの変更

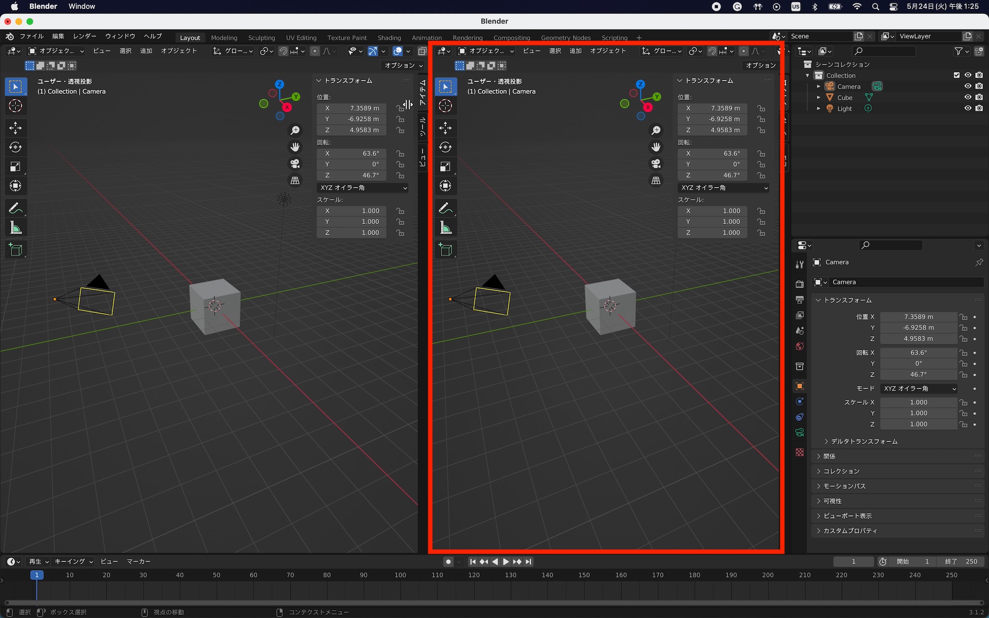
ワークスペースに他のウィンドウ(エリア)を表示させたい場合は、レイアウトをカスタマイズすることも可能です。

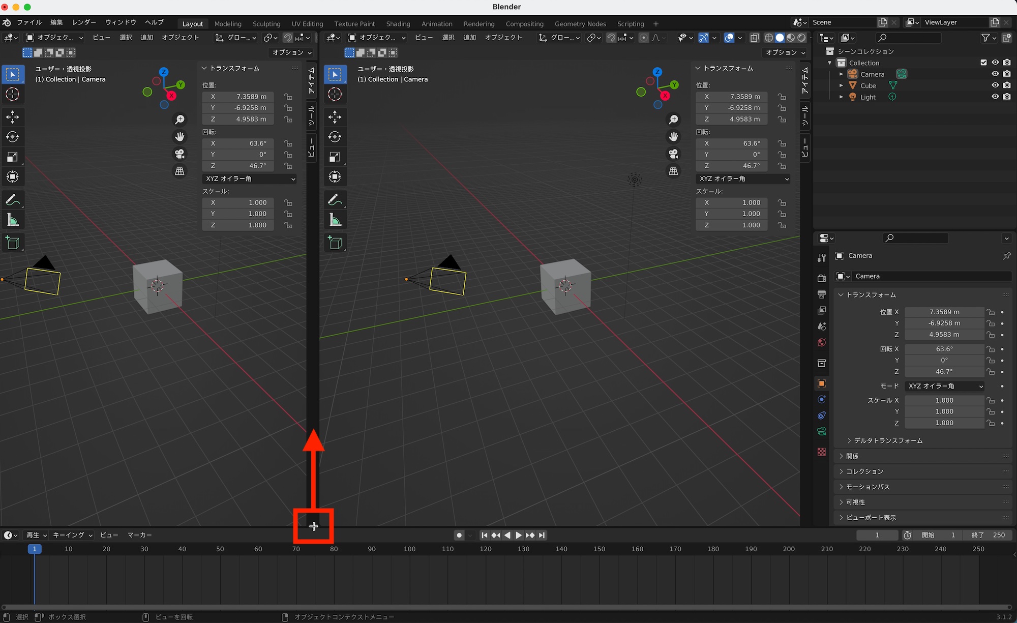
新しくウィンドウを追加する場合は各ウィンドウの右上の部分をマウスオーバーし、カーソルが十字アイコンに切り替わった状態でドラッグすると、新しいウィンドウが現れます。

下の例ではタイムラインの上にさらにウィンドウを追加して、3つ目のビューポートを表示させています。

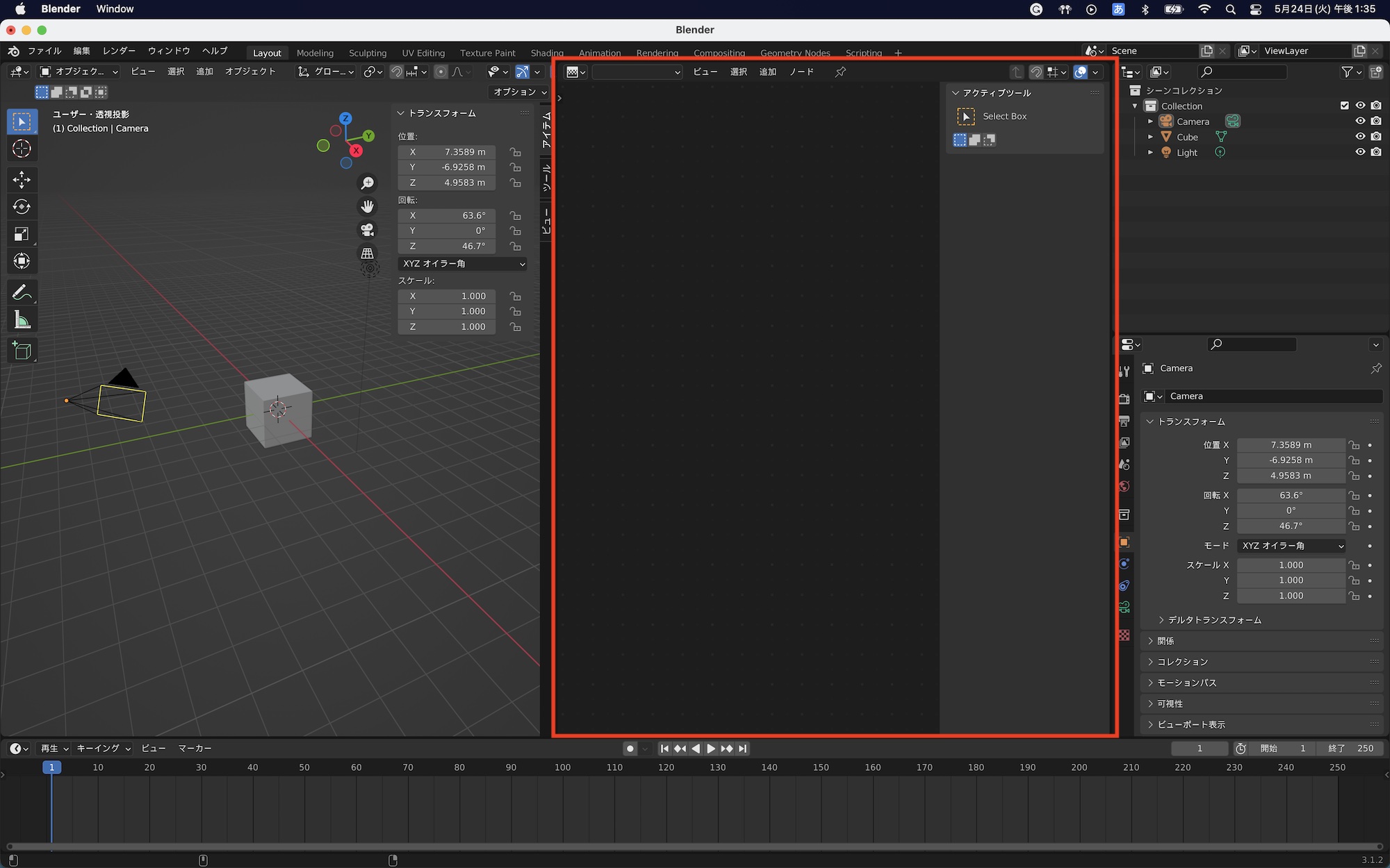
ウィンドウの切り換え

新しくウィンドウを追加した場合、デフォルトでビューポートが表示されていますが、ウィンドウ左上にあるドロップダウンメニューをクリックするとウィンドウが一覧表示されるので、表示させたいウィンドウに切り替えることができます。

下の例では中央のウィンドウをテクスチャノードエディタにしたもの。

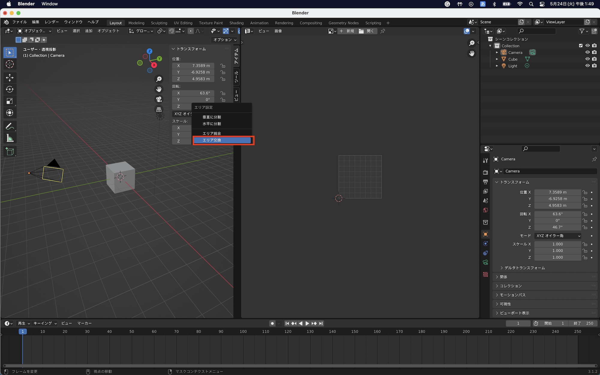
ウィンドウの統合と交換

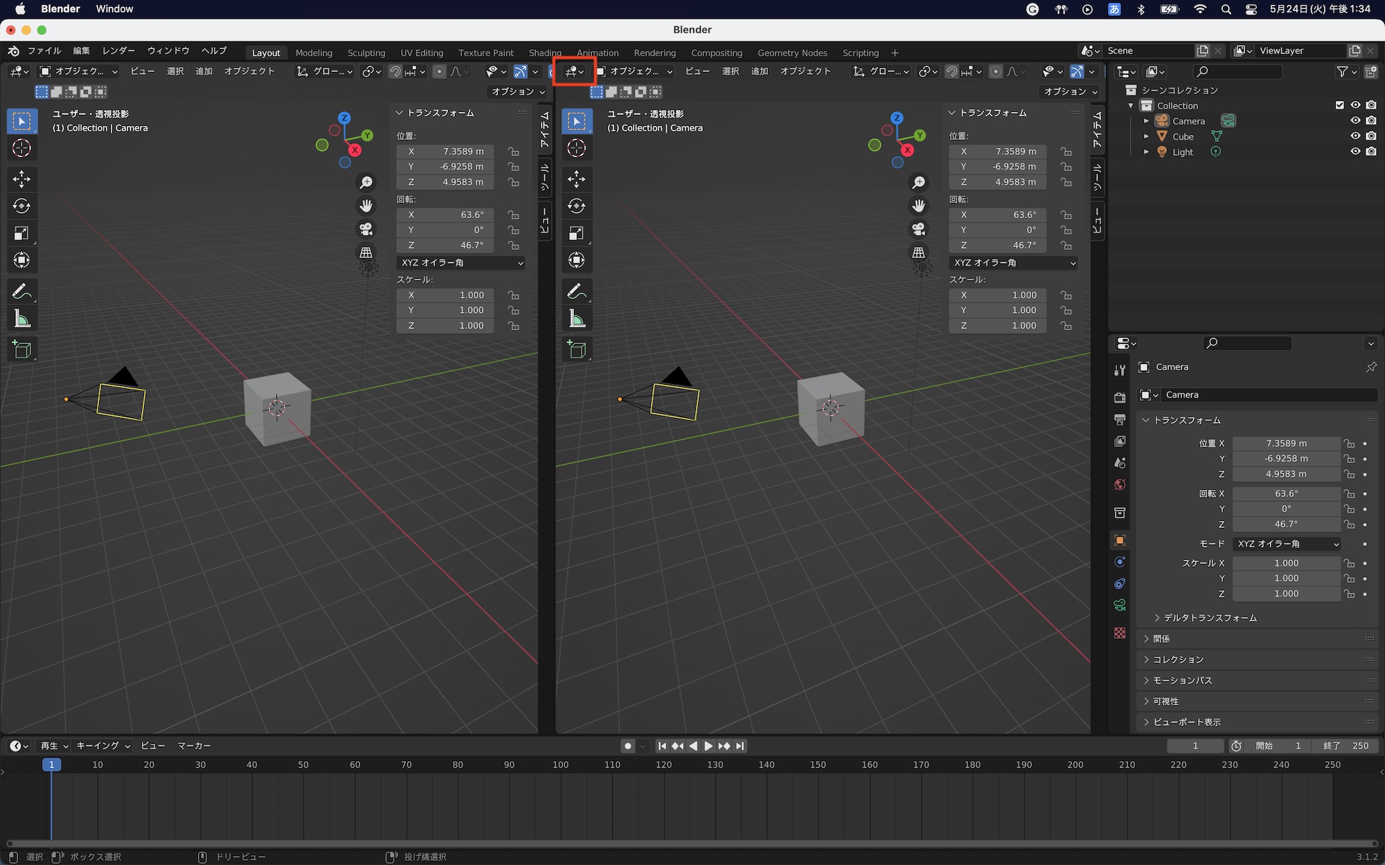
必要のないウィンドウを削除する場合は「エリア統合」を使用します。

統合したいウィンドウの間にある黒い空白を右クリックして「エリア統合」をクリックするか、統合するウィンドウをドラッグするとカーソルが矢印に変わるので、統合先のウィンドウを選びます。

また、ウィンドウの位置を交換する場合はウィンドウの間にある黒い空白を右クリックして「エリア交換」を選択すれば変わります。

レイアウトの切り換えやウィンドウ(エリア)のカスタマイズは3DCG制作をよりスムーズに行えるので、お好みのワークスペースで作業してみると良いでしょう!

(MIKIO)

前後の記事