Blenderを導入してみよう!インストール方法とカメラ(視点)の動かし方

読み込み中...
2021年6月17日 公開2026年3月5日 更新
Blenderを導入してみよう!インストール方法とカメラ(視点)の動かし方

モデリングやアニメーションを作成できる3DCGソフトウェアはCinema 4DMaya、Houdiniなど用途や機能などによって様々ありますが、どのソフトウェアも数万円から数十万円するので、サブスクリプションなどに契約する必要があるのか悩ましいところですよね。

しかし、3DCGソフトウェアによってはオープンソースかつ、無料で使えるものもあります。中でも有名なのがBlender FoundationがリリースしているBlender(ブレンダー)という3DCGソフトウェアです。

1998年に登場したBlenderは元々Tracesというレンダラーでした。当初は他の3DCGソフトウェア同様に販売を行っていましたが、後にオープンソース化され現在でも個人・商用問わず無料で使えます

他の3DCGソフトウェアに比べると独特なインターフェイスと操作だったので、使いづらいと言われていたのですが、バージョン2.80のリリースによって大幅に改良され、ユーザーを増やしていき、現在ではCG制作会社などでも使われるようになりました

今回の記事ではそんなBlenderを使ってみたい!という方にBlenderをパソコンにインストールする方法と基本操作の一つであるデフォルトカメラの動かし方について説明したいと思います。

筆者の環境はmacOSを使用していますが、Windowsでも基本的に同じになります。

Blenderのインストール

Blenderのウェブサイトにアクセスし、上部メニューの「Download」またはトップページ内にある「Download Blender 2.XX」をクリックし、ダウンロードページを開きます。

ダウンロードページにある「Download Blender 2.XX」のボタンをクリックし、インストーラーまたはパッケージを入手しましょう。

macOSの場合はDMGを展開し、Blender Appをアプリケーションフォルダにドラッグするだけです。Windowsの場合はインストーラーの手順に沿ってBlenderをインストールしてください。

インストールの完了後に起動すると言語が英語になっていますが、最初の画面に現れる「Language」の項目から「日本語(Japanese)」など使用したい言語を設定すると良いでしょう。

ショートカット」や「選択ボタン」などの設定もありますが、こちらはプリファレンス(一般設定)からいつでも変更できるので、「」をクリックしてBlenderの初期画面を表示します。

Blenderの画面

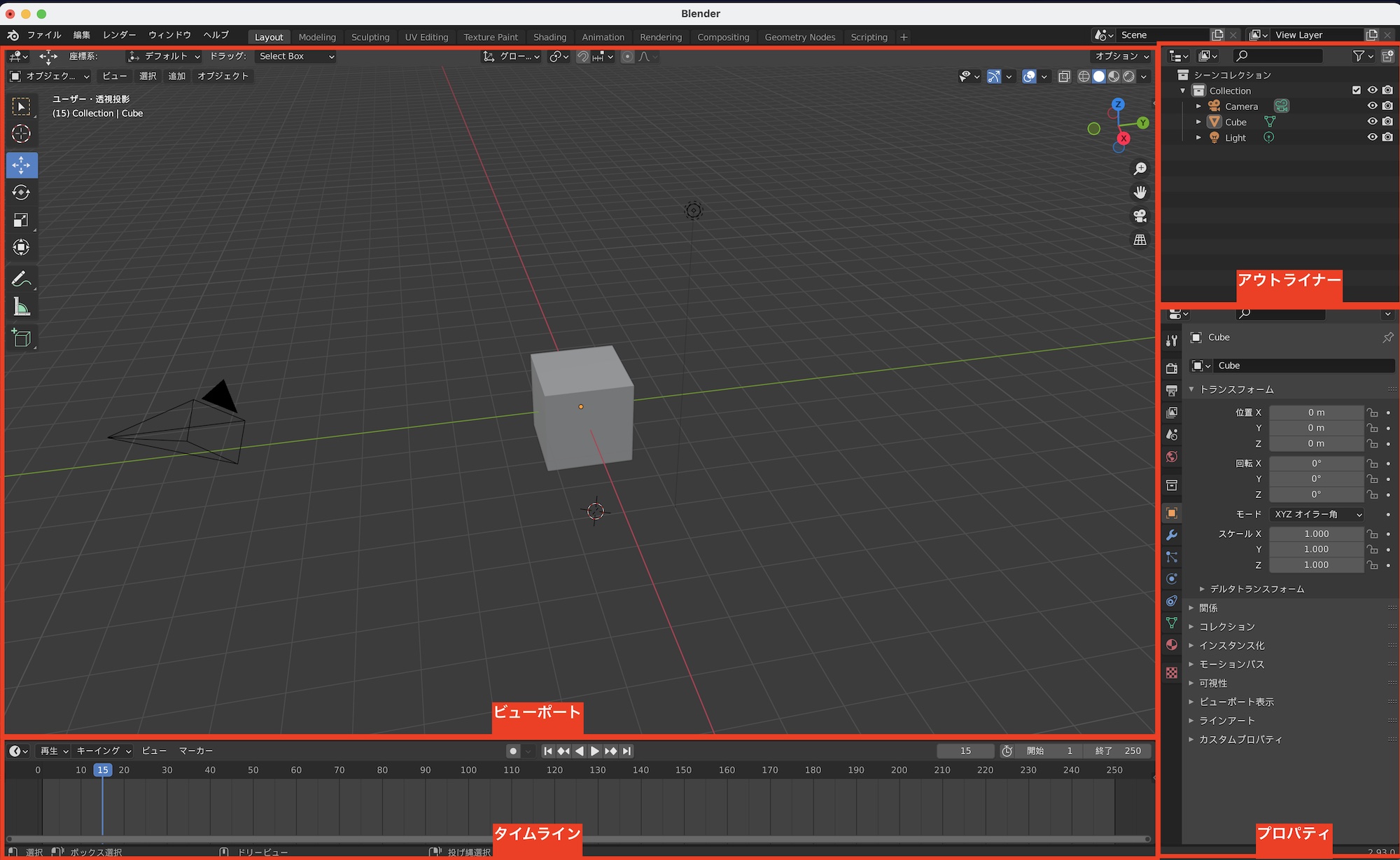
Blenderのウィンドウは「ビューポート」、「アウトライナー」、「プロパティ」と「タイムライン」に分けられます。

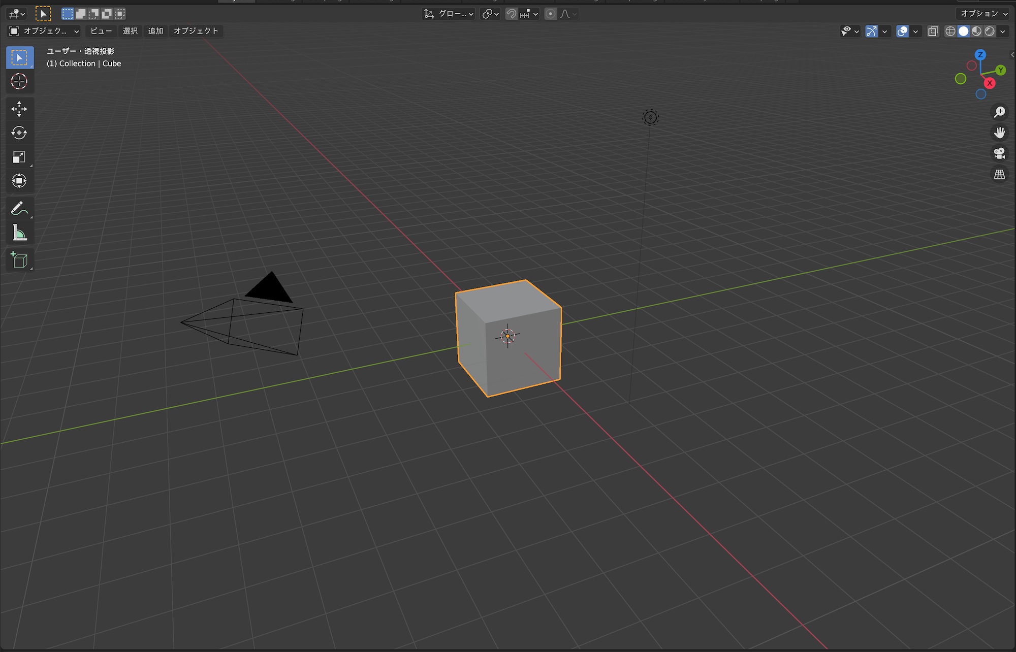
ビューポート(Viewport)では主にモデリングなどを行う画面のほかレンダリングやカメラオブジェクトを使ってフレーミングなどを確認できます。デフォルトでは立方体のオブジェクトとカメラ、そしてライトが一つずつ追加されています

アウトライナー(Outliner)ではビューポートにあるオブジェクトの一覧を表示する、Photoshopなどのレイヤーのような機能です。ビューポートまたはレンダリング時にオブジェクトを非表示にしたり、コレクション機能を使ってオブジェクトをグループにまとめるなどの作業が行なえます

プロパティ(Properties)では選択されたオブジェクトのトランスフォームのほか、レンダリング設定、マテリアル、物理演算、キーフレームの追加など様々なツールを利用できます。

タイムライン(Timeline)ではプロパティパネルで追加したキーフレームを使ってタイミングなどを調整する事が可能です。デフォルトではスペースバーを使ってプロジェクトを再生します。

カメラ(視点)の動かし方

Blenderではスクロールボタンの付いた3ボタンマウスでの操作がデフォルトになっていますが、2ボタンのマウスやMagic Mouseなどトラックパッドのようにスクロールできるマウスでも設定などを行うことで利用できるようになります

視点の動かし方についてはCinema 4Dの時と同様にパン(Pan)、ズーム(Zoom)、周回(Orbit)が利用できます。

3ボタンマウスの場合

  • 周回(Rotate) - スクロールボタン
  • パン(Pan) - Shift+ スクロールボタン
  • ズーム(Zoom) - Control(Command)+ スクロールボタン

2ボタンマウスの場合

スクロールボタンのない2ボタンマウスで操作する場合、プリファレンスの「入力」の項目から「マウス」の「3ボタンマウスを再現」にチェックを入れればスクロールボタンを「Alt(Option)キー」で再現できます。

2ボタンでの操作

  • 周回(Rotate) - Alt(Option)+左ボタン
  • パン(Pan) - Alt(Option)+Shift+左ボタン
  • ズーム(Zoom) - Alt(Option)+Control(Command)+左ボタン

Magic Mouseの場合

なお、Apple Magic Mouseなどトラックパッド機能のついたマウスの場合、より移動が簡単になるのでおすすめです。

  • 周回(Rotate) - マウスを左右にスライド
  • パン(Pan) - Shift+マウスを左右にスライド
  • ズーム(Zoom) - Command+マウスを左右にスライド

マウスとショートカットを使用しない場合

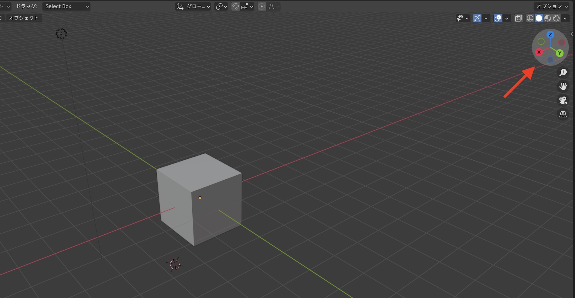
マウスとショートカットキーを組み合わせれば視点の移動も簡単ですが、ビューポートの右側にあるツールを使って周回、パン、ズームを行えます

XYZと書かれたコントローラーをドラッグすることでXYZ軸の好きな方向に周回(回転)出来ます。その下にある虫眼鏡アイコンをドラッグすればズーム、手のアイコンをドラッグすればパンとなります。

Cinema 4Dなどに比べると操作が若干やりづらい部分もありますが、比較的出来ることは同じなので、今回紹介した基本操作に慣れてモデリングなどにチャレンジしてみてください。また別の機会にBlenderを使ったチュートリアルを紹介していきたいと思います!

(MIKIO)

前後の記事