[Blender] オブジェクトや頂点、辺や面などを動かしてモデリングしてみよう!
Blenderを含む多くの3DCGソフトウェアではモデリングに必要な便利なツールが色々揃っていますが、良く使うツールの一つとして移動(Move)、回転(Rotate)とスケール(Scale)があり、オブジェクトそのものや頂点(ポイント)、辺(エッジ)、面(ポリゴン)を選択して個別に調整することが出来ます。
この3つのツールを使うことでオブジェクトを好きな位置に移動させたり、頂点や辺などを操作して複雑なメッシュを作成したりなど様々な表現が行えるので、3DCGモデリングを行うには覚えておきたいツールです。
移動、回転、スケールのツールはオブジェクトモードと編集モードの両方で利用できます。ショートカットや操作方法は基本的に同じであるものの、オブジェクトモードではオブジェクト本体を操作する際に使用し、編集モードは頂点、辺、面を個別に調整する際に使われます。
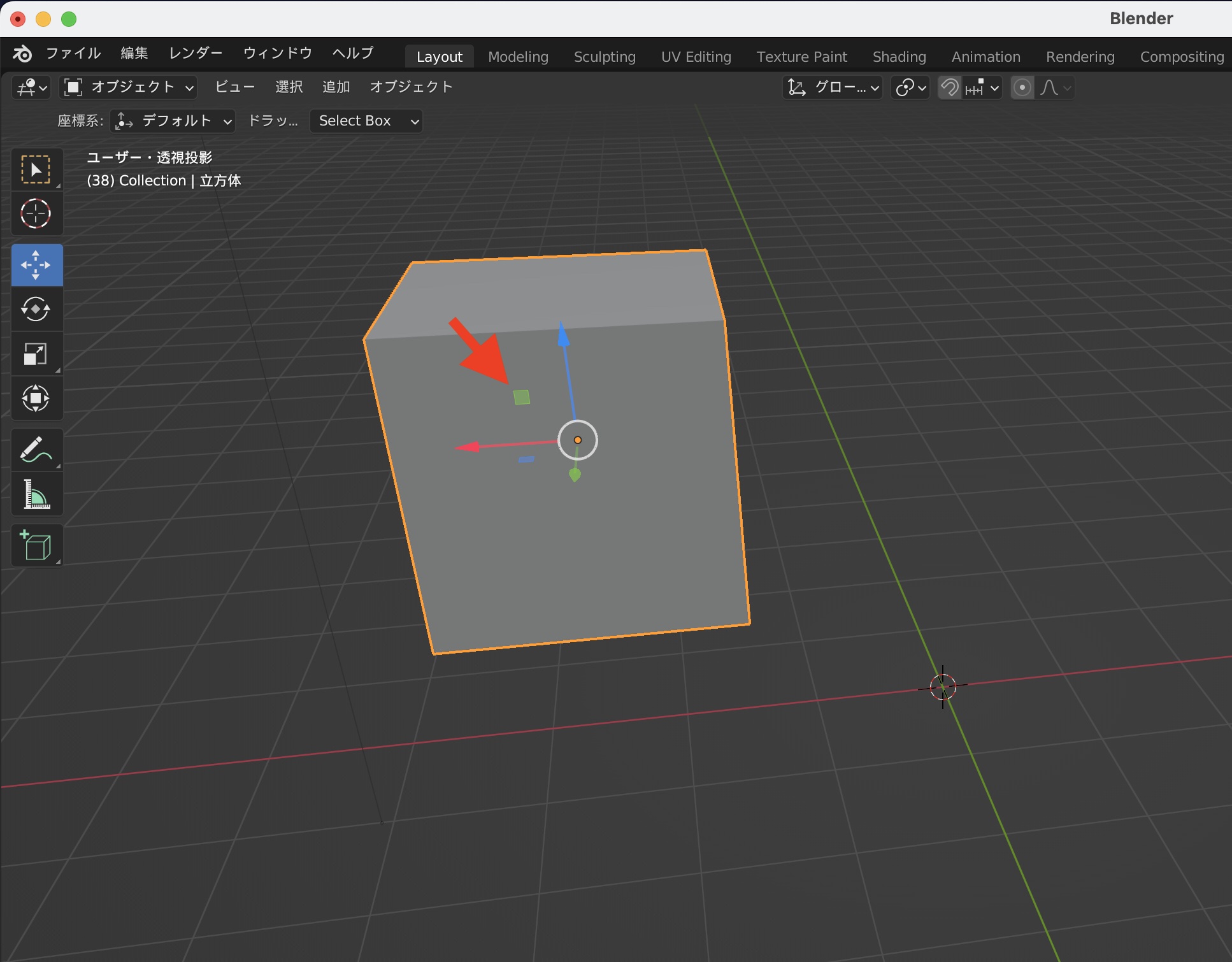
オブジェクトを選択して、左側にある位置、回転、スケールのアイコンをクリックするとギズモ(Gizmo)が現れるので、矢印似合わせて動かすとその軸に移動したり、その軸のみのスケールや回転を変更できます。
また、ギズモの間にある四角いアイコンをドラッグすると、2つの軸での調整が行なえます。緑色の四角を例にしてみると、Y軸をロックしてXZ軸の中で移動が出来るようになります。
これに加えて、ギズモの中心にある原頂点を使って移動やスケール、回転なども行えます。
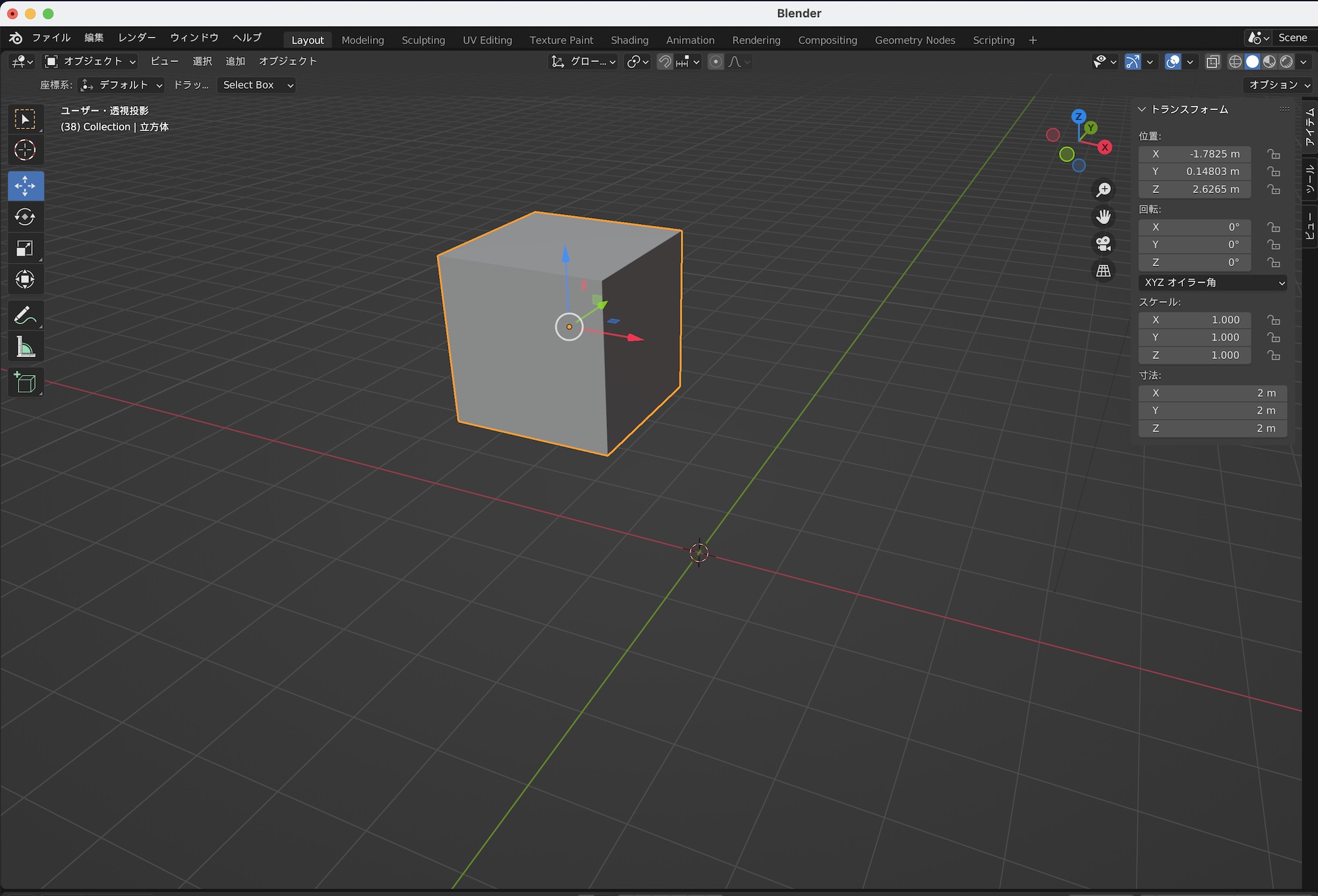
「N」キーまたはビューポートの右上にある小さい矢印アイコンをクリックして、トランスフォームの項目を表示させると、パラメータを入力して変更を行うことも可能です。
移動や回転のアイコンをクリックした時に、左下にオプションが現れるので、こちらのパラメータを操作して変更を行うことも出来ますが、こちらの場合はオブジェクトの位置から見た距離になり「トランスフォーム」で変更できるワールド座標のものとは違うので注意してください。
トランスフォームで入力したパラメータをリセットするには、変更を行いたいパラメータを右クリックして「単一プロパティをデフォルト値に戻す」をクリックします。
まとめてリセットする場合は「すべてデフォルト値に戻す」をクリックするか、「XYZ」の部分をドラッグして、数値を入力後にEnterキーを押して「0」また特定の数値を入力して全ての軸をまとめて変更できます。
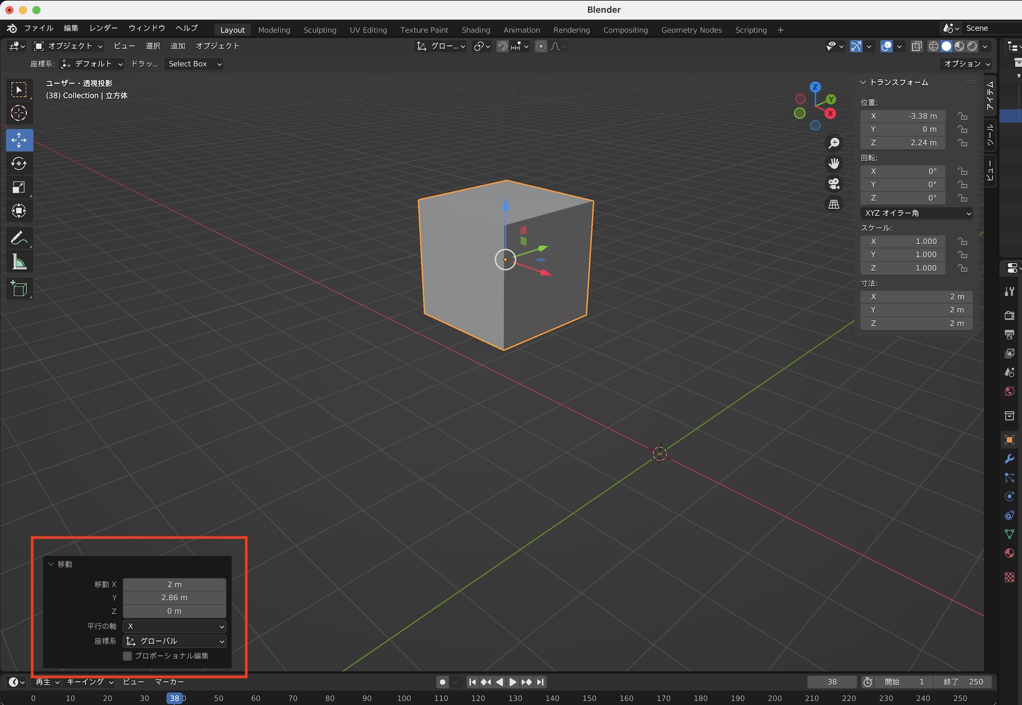
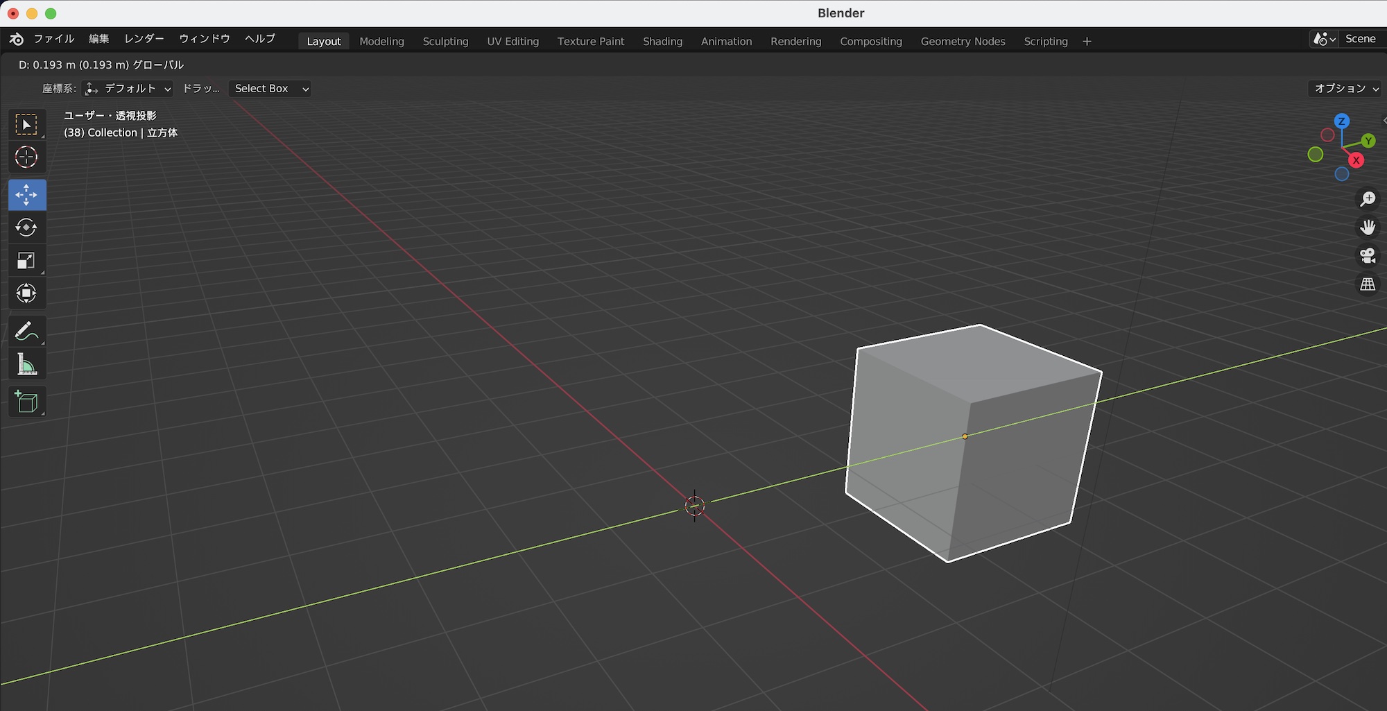
移動は「G」、回転は「R」、スケールは「S」のショートカットを使うとより直感的に操作できるのでおすすめです。
移動を例にしてみましょう。「G」を押すと、XYZ軸の好きな方向に移動できますが、「G + Y」のように軸のキーを追加すると、選択した軸の上でしか動かせないようになります。移動後はクリックを行うことで位置を確定できます。
加えて「操作+軸+数値」のキーを組み合わせると同時にパラメータも操作できます。下の例では「G + Y + 5」を使うことで、「Y軸に5m移動」が適用され、トランスフォームのパラメータも変更されています。
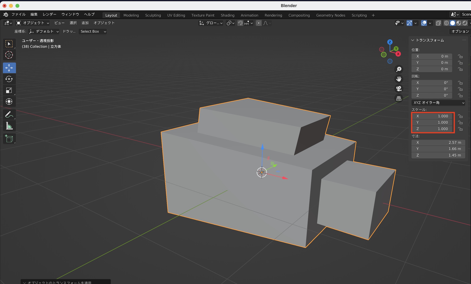
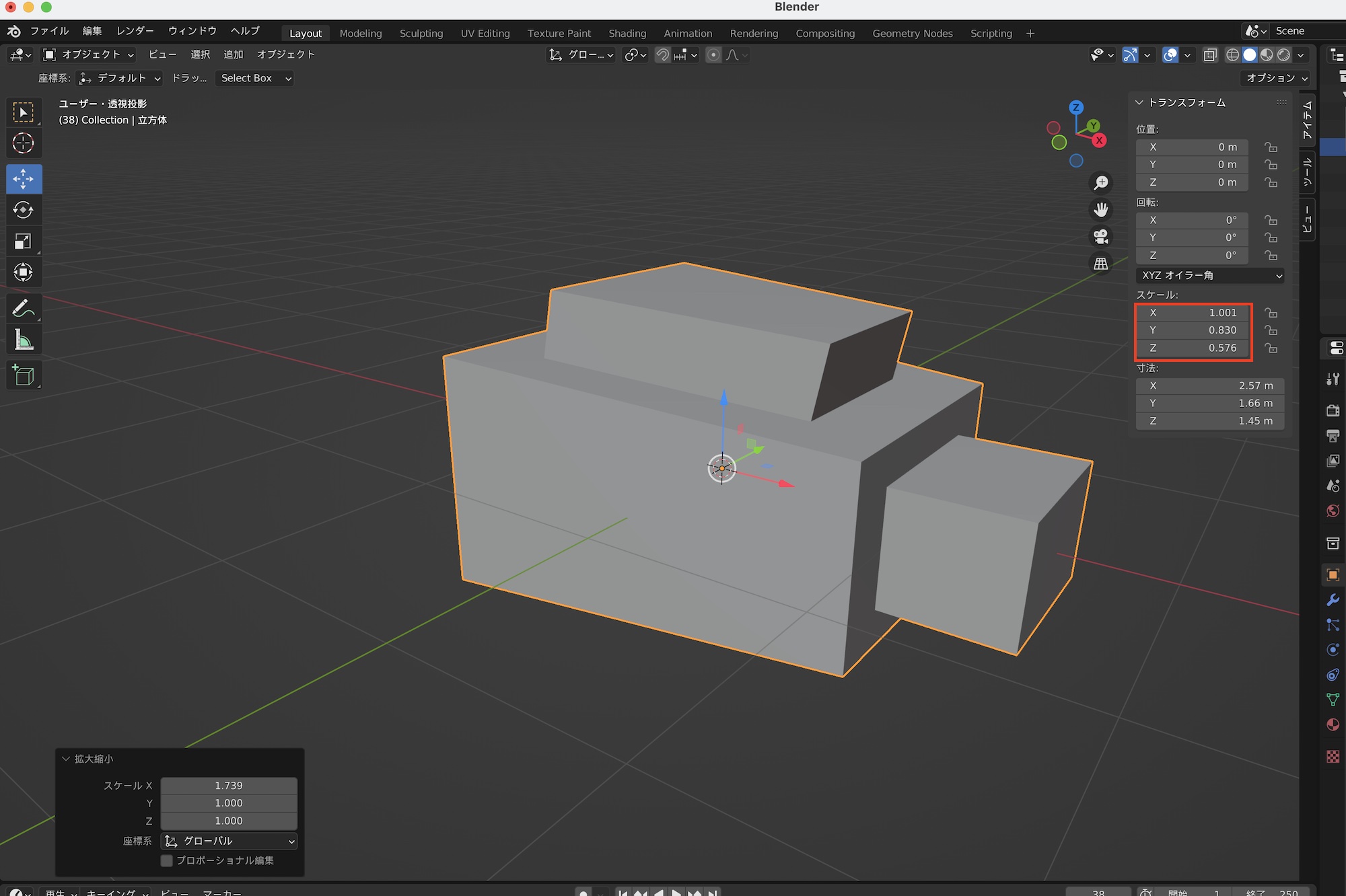
スケールを使ってオブジェクトを変形するとXYZ軸のパラメータが上の写真のようにばらばらになるので、再度サイズを変更しようとすると、思うように調整できない場合があります。
その際はオブジェクトモードにした上で、ビューポート上部の「オブジェクト」、「適用」から「スケール」を使うと、スケールのパラメータが「1(100%)」になり、後々の調整が簡単になるのでおすすめです。
このオブジェクトの適用は「Control(Command) + A」でも行えます。基本的にスケールのみ使いますが、位置や回転は必要に応じて利用すると良いでしょう。
基本的に操作はオブジェクトモードと同じショートカットが利用できますが、移動の場合は移動させたい頂点または辺を選択した状態で「G + G」キーを使うと、辺に沿って移動できるのでおすすめです。
Blenderはどちらかというとショートカットを組み合わせて使うイメージが強いので、移動、回転とスケールのショートカットを覚えておけばモデリングもスピーディーに出来るので、活用してみると良いでしょう。
(MIKIO)
ギズモを使って操作する
移動、回転、スケールのツールはオブジェクトモードと編集モードの両方で利用できます。ショートカットや操作方法は基本的に同じであるものの、オブジェクトモードではオブジェクト本体を操作する際に使用し、編集モードは頂点、辺、面を個別に調整する際に使われます。
オブジェクトを選択して、左側にある位置、回転、スケールのアイコンをクリックするとギズモ(Gizmo)が現れるので、矢印似合わせて動かすとその軸に移動したり、その軸のみのスケールや回転を変更できます。
また、ギズモの間にある四角いアイコンをドラッグすると、2つの軸での調整が行なえます。緑色の四角を例にしてみると、Y軸をロックしてXZ軸の中で移動が出来るようになります。
これに加えて、ギズモの中心にある原頂点を使って移動やスケール、回転なども行えます。
トランスフォームから操作する
「N」キーまたはビューポートの右上にある小さい矢印アイコンをクリックして、トランスフォームの項目を表示させると、パラメータを入力して変更を行うことも可能です。
移動や回転のアイコンをクリックした時に、左下にオプションが現れるので、こちらのパラメータを操作して変更を行うことも出来ますが、こちらの場合はオブジェクトの位置から見た距離になり「トランスフォーム」で変更できるワールド座標のものとは違うので注意してください。
トランスフォームで入力したパラメータをリセットするには、変更を行いたいパラメータを右クリックして「単一プロパティをデフォルト値に戻す」をクリックします。
まとめてリセットする場合は「すべてデフォルト値に戻す」をクリックするか、「XYZ」の部分をドラッグして、数値を入力後にEnterキーを押して「0」また特定の数値を入力して全ての軸をまとめて変更できます。
ショートカットを利用する
移動は「G」、回転は「R」、スケールは「S」のショートカットを使うとより直感的に操作できるのでおすすめです。
移動を例にしてみましょう。「G」を押すと、XYZ軸の好きな方向に移動できますが、「G + Y」のように軸のキーを追加すると、選択した軸の上でしか動かせないようになります。移動後はクリックを行うことで位置を確定できます。
加えて「操作+軸+数値」のキーを組み合わせると同時にパラメータも操作できます。下の例では「G + Y + 5」を使うことで、「Y軸に5m移動」が適用され、トランスフォームのパラメータも変更されています。
オブジェクトの適用
スケールを使ってオブジェクトを変形するとXYZ軸のパラメータが上の写真のようにばらばらになるので、再度サイズを変更しようとすると、思うように調整できない場合があります。
その際はオブジェクトモードにした上で、ビューポート上部の「オブジェクト」、「適用」から「スケール」を使うと、スケールのパラメータが「1(100%)」になり、後々の調整が簡単になるのでおすすめです。
このオブジェクトの適用は「Control(Command) + A」でも行えます。基本的にスケールのみ使いますが、位置や回転は必要に応じて利用すると良いでしょう。
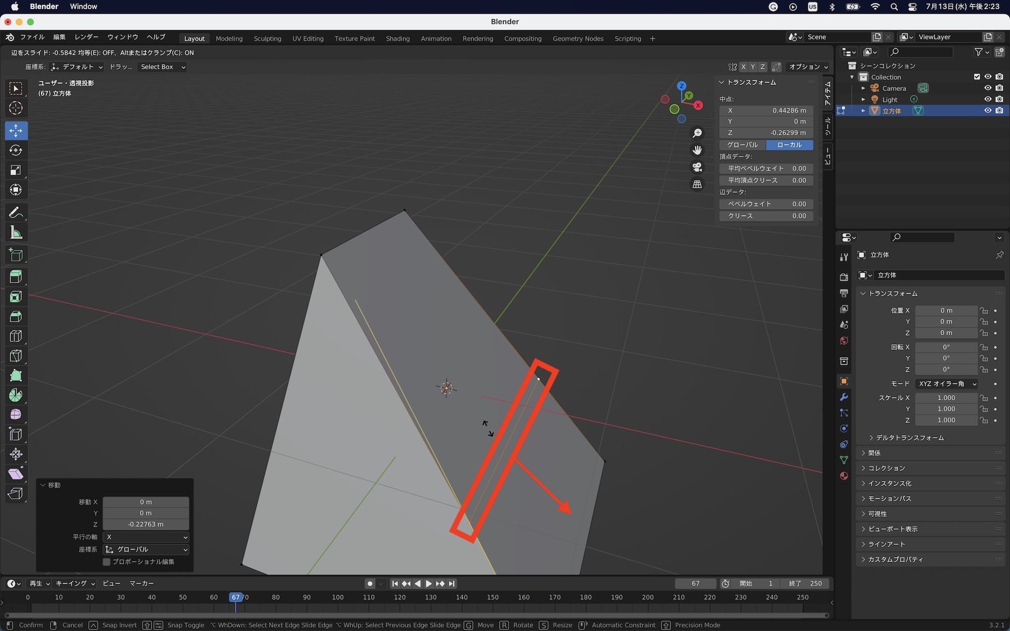
編集モードでの操作
編集モードに切り替えると、選択したオブジェクトの頂点、辺、面を移動、回転、スケールを使って調整が行なえます。
基本的に操作はオブジェクトモードと同じショートカットが利用できますが、移動の場合は移動させたい頂点または辺を選択した状態で「G + G」キーを使うと、辺に沿って移動できるのでおすすめです。
Blenderはどちらかというとショートカットを組み合わせて使うイメージが強いので、移動、回転とスケールのショートカットを覚えておけばモデリングもスピーディーに出来るので、活用してみると良いでしょう。
(MIKIO)