[Blender] 配列(Array)モディファイアーを使って、オブジェクトを増やしてみよう!
Blenderでオブジェクトを増やしたい場合は複製が利用できるとbe CG Artist!で紹介しましたが、場合によっては階段やフェンスのように一定の位置をキープしながらオブジェクトを複製したい場合があるかもしれません。
複製やリンク複製を使う方法でも階段などのモデリングはできると思いますが、可能であれば一つのオブジェクトだけを操作して、複製する方向などを指定するのがベストです。
Cinema 4Dではクローナー(Cloner)というMoGraphツールが用意されており、このクローナーを使って点字ブロックをモデリングするチュートリアルを紹介しました。Blenderで同じようにオブジェクトをクローンするにはどうすれば良いのでしょうか?
実は配列(Array)モディファイアーを活用することで、オブジェクトを好きな数だけ、好きな位置にクローンすることができます。
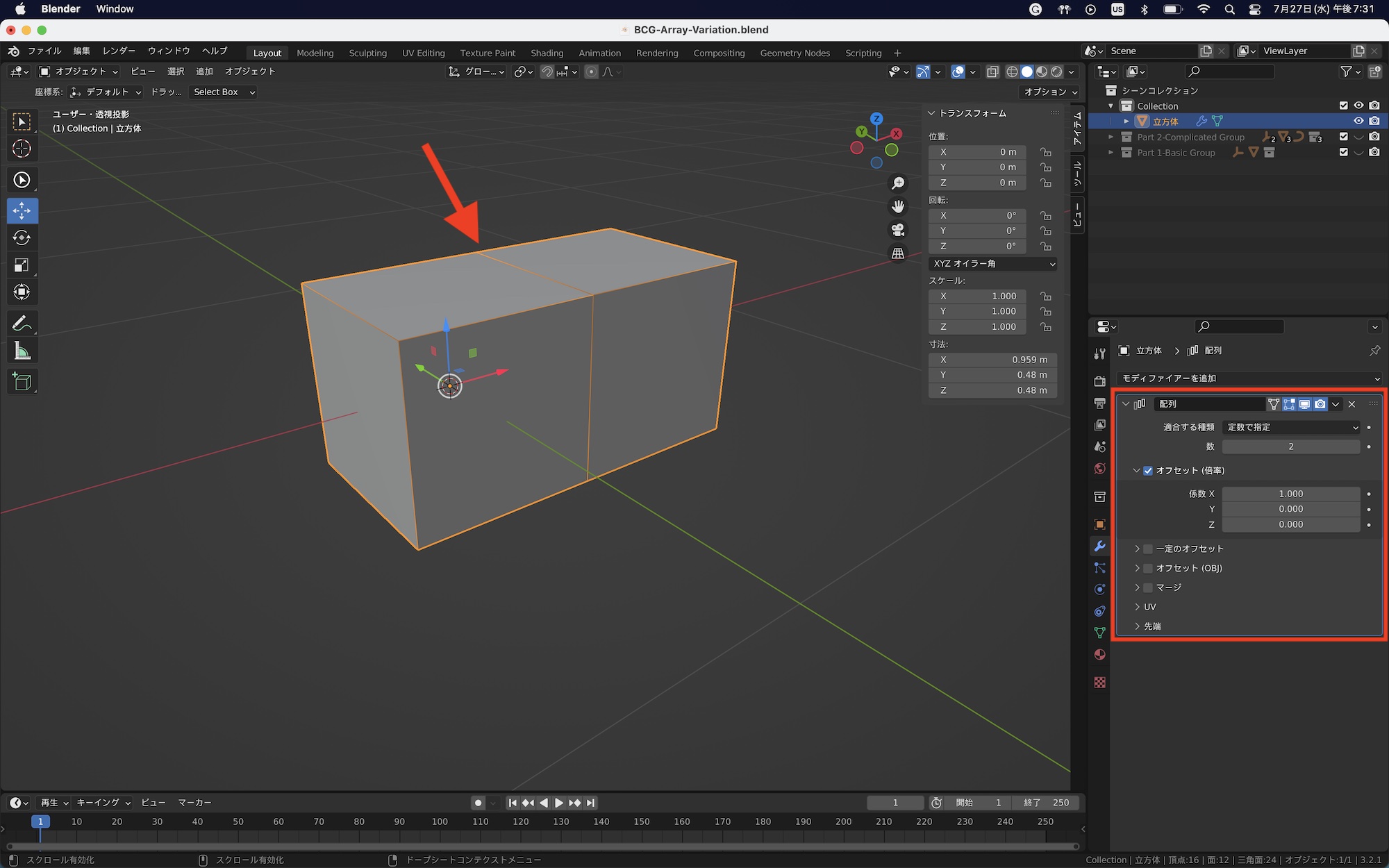
オブジェクトのクローンを行うには適用するオブジェクトを選択して、プロパティの「モディファイアー」にある「モディファイアーを追加」から「配列」をクリックし、モディファイアを追加します。
配列モディファイアーを追加すると、オブジェクトが自動でクローンされるようになります。
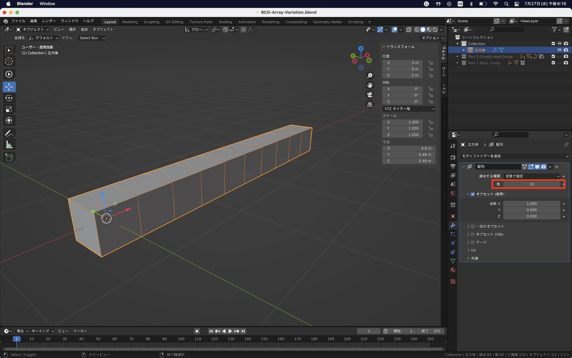
「数」ではオブジェクトをクローンする数を指定します。「10」を指定すると元のオブジェクトを含めた10個クローンされます。
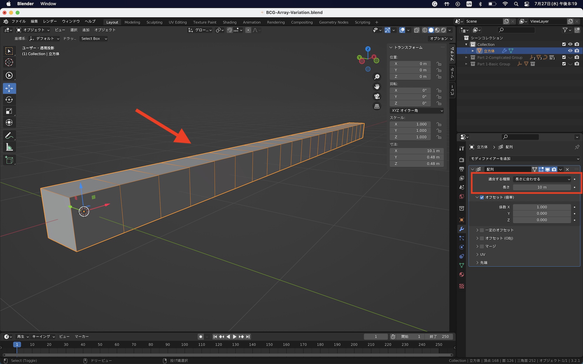
「適合する種類」ではオブジェクトのクローンの指定方法を変更します。デフォルトの「定数で指定」は前述した「数」を指定したもので、「長さに合わせる」と「カーブに合わせる」では指定した長さまたはカーブの長さに合わせて自動でクローンの数が指定されます。
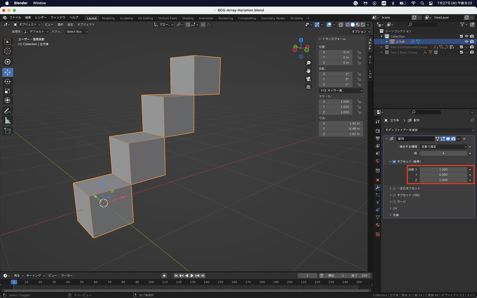
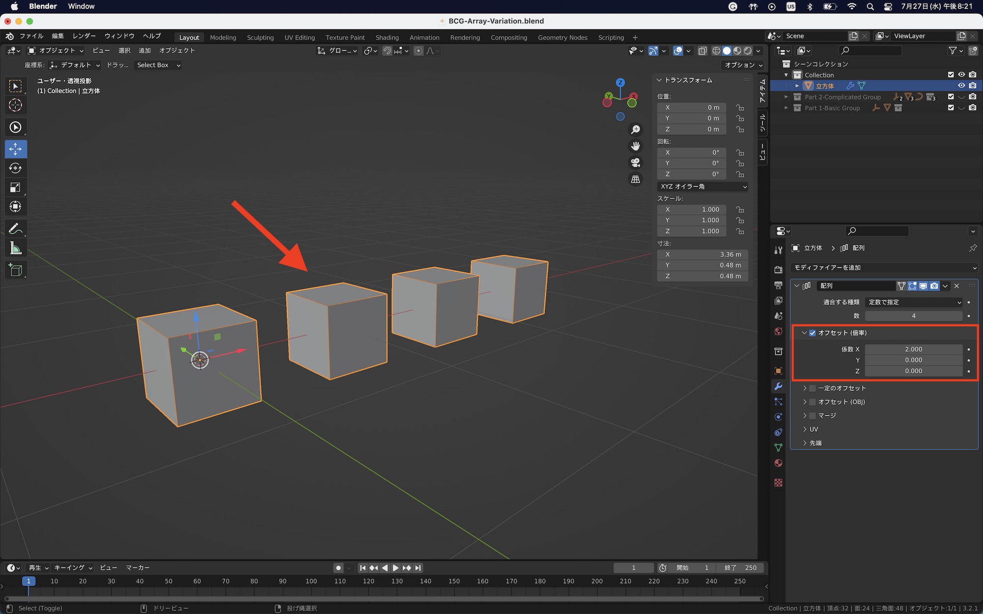
このパラメーターは上のように特定の軸を指定するだけではなく、XZ軸をそれぞれ「1」にしてみると階段のように積み上げることもできます。
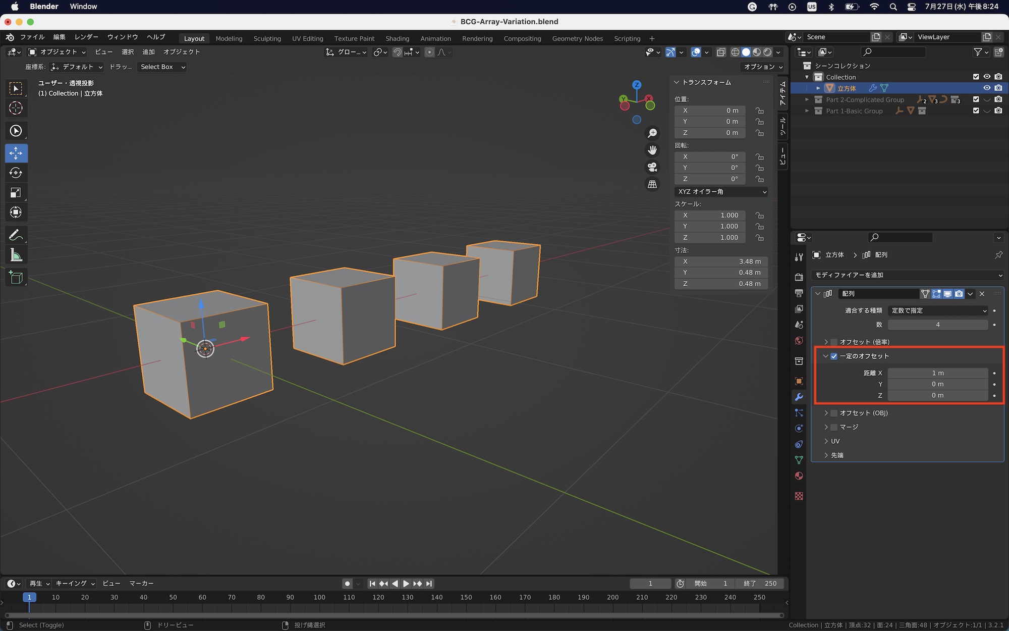
基本的に「オフセット(倍率)」と同じですが、こちらでは距離の単位を指定します。「X:1m」を指定すると、X軸方向に1m動きます。より正確に指定したい場合はこちらを使うのが良いかもしれません。
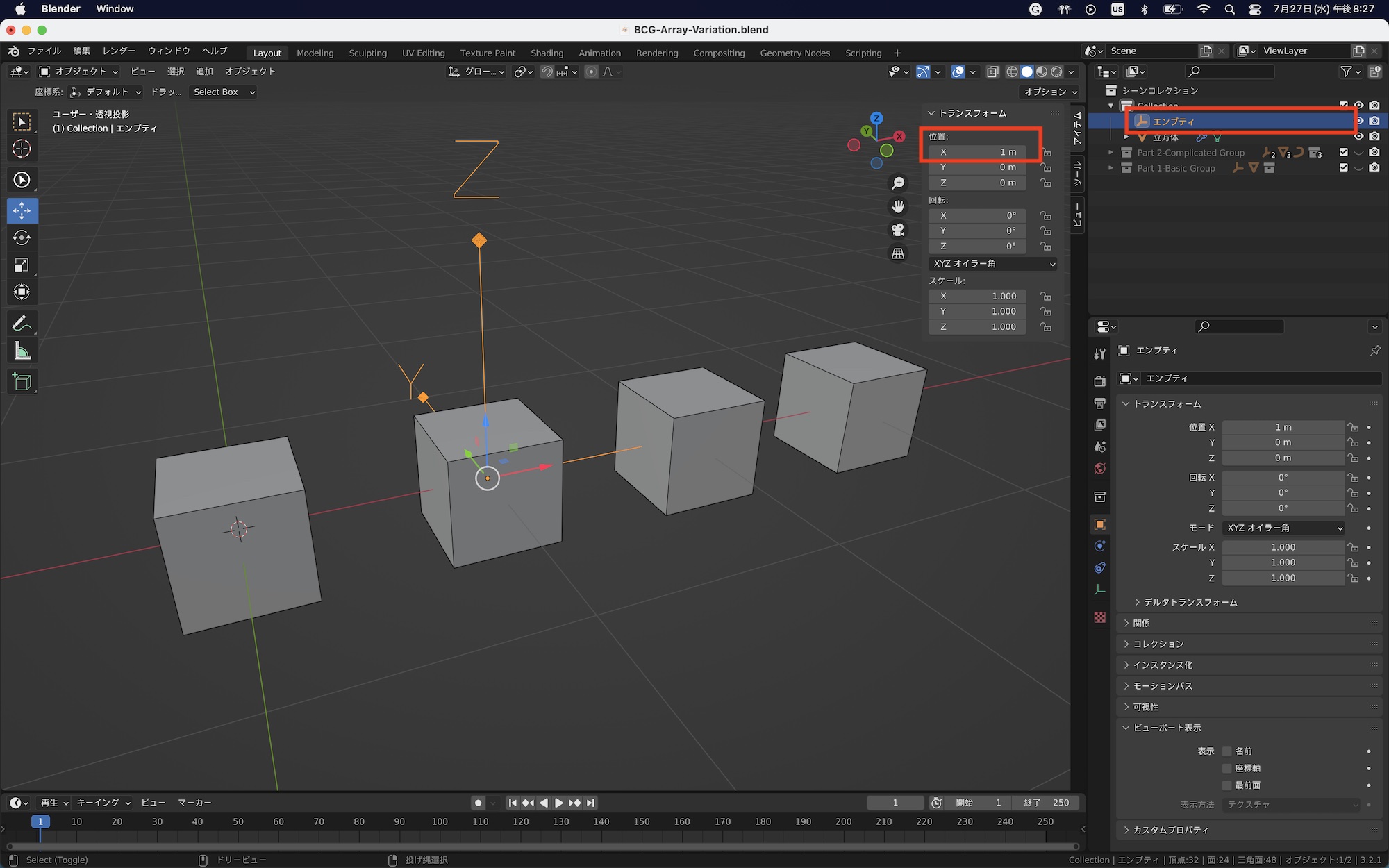
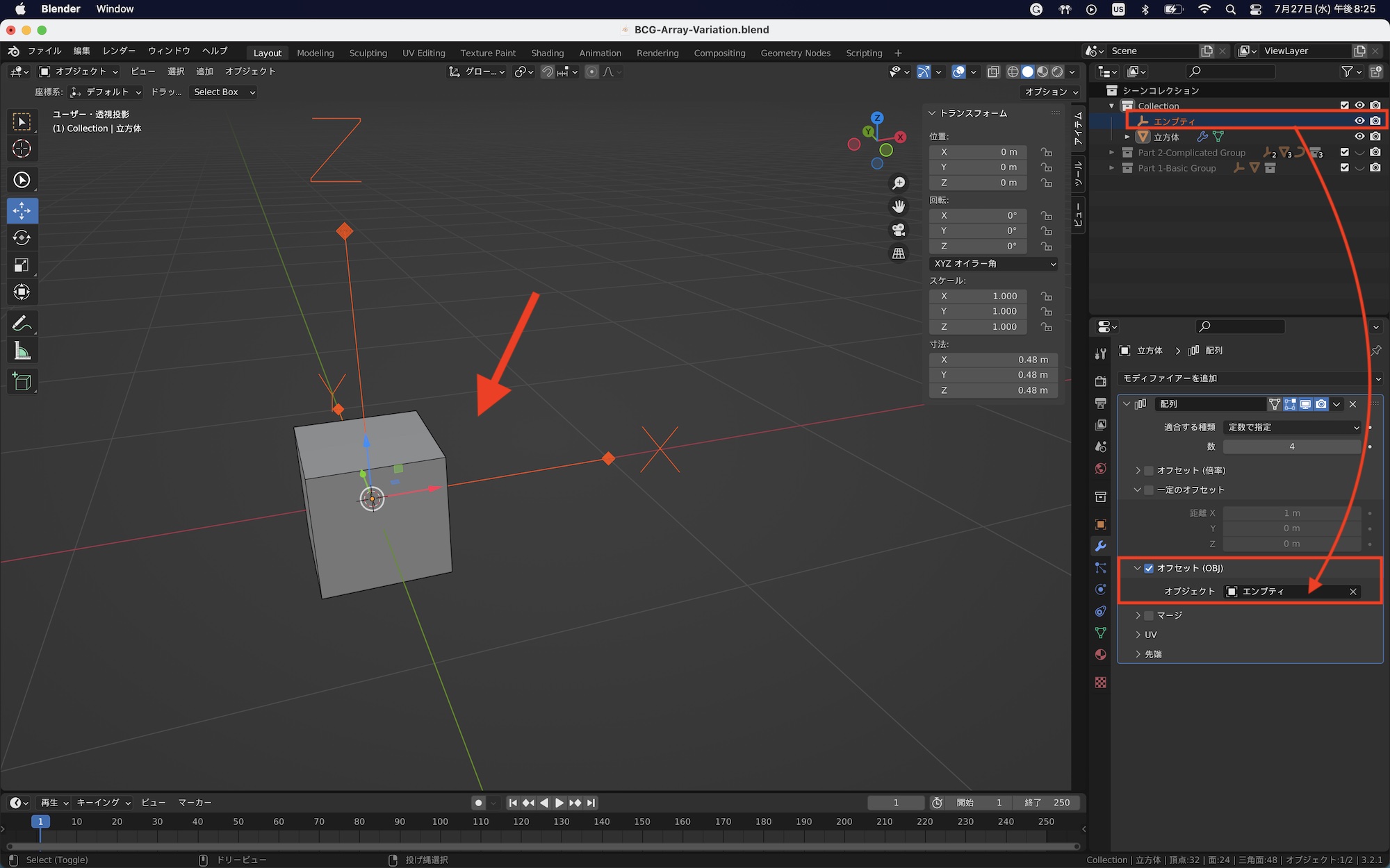
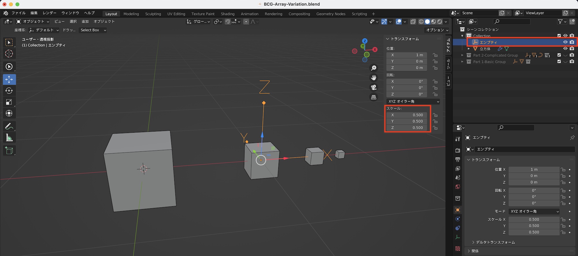
追加したオブジェクトをベースにクローンされたオブジェクトが変形します。例えばクローンの数を「4」にして、「オフセット(OBJ)」の「オブジェクト」にエンプティを適用させます。
このままだと何も起きませんが、エンプティの位置を「1m」動かすと、それに合わせてクローンが1mずつ移動します。
次にエンプティのスケールを「0.5」に指定してみると、3番目以降のオブジェクトも0.5の倍率ずつ小さくなります。このように指定するオブジェクトのスケールや回転、位置にあわせてクローンしたオブジェクトが変化します。
オブジェクトであれば何でも指定することができますが、今回のようにエンプティを使うとより直感的に操作できるので、おすすめです。
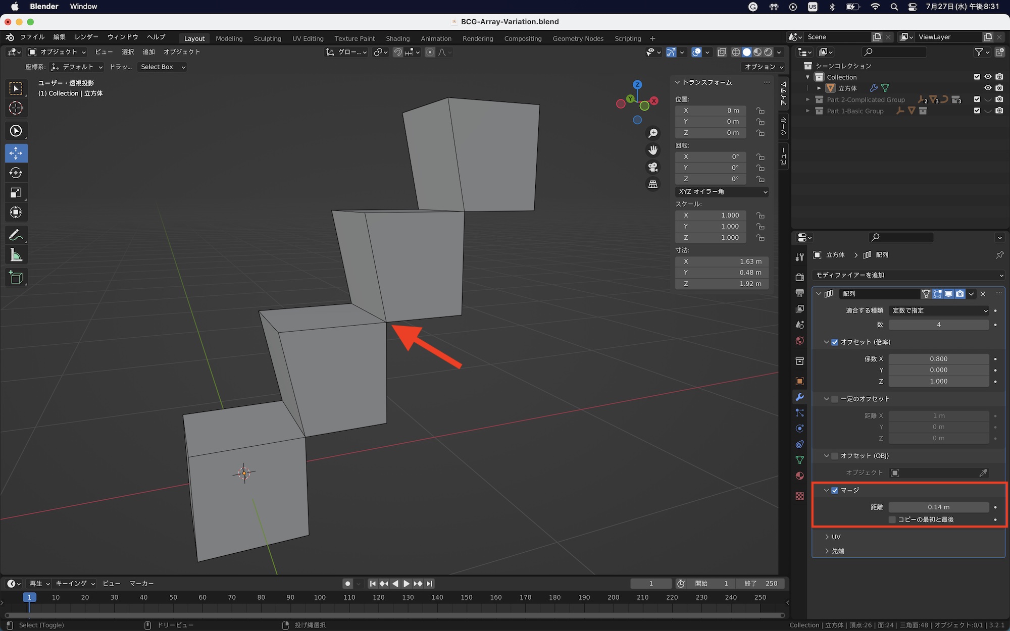
マージでは隣接する頂点を結合してくれるツールです。「距離」の項目から頂点距離の許容量を指定します。
「UV」ではテクスチャが反映されている時に、クローンオブジェクトのUVの位置をずらす設定になります。
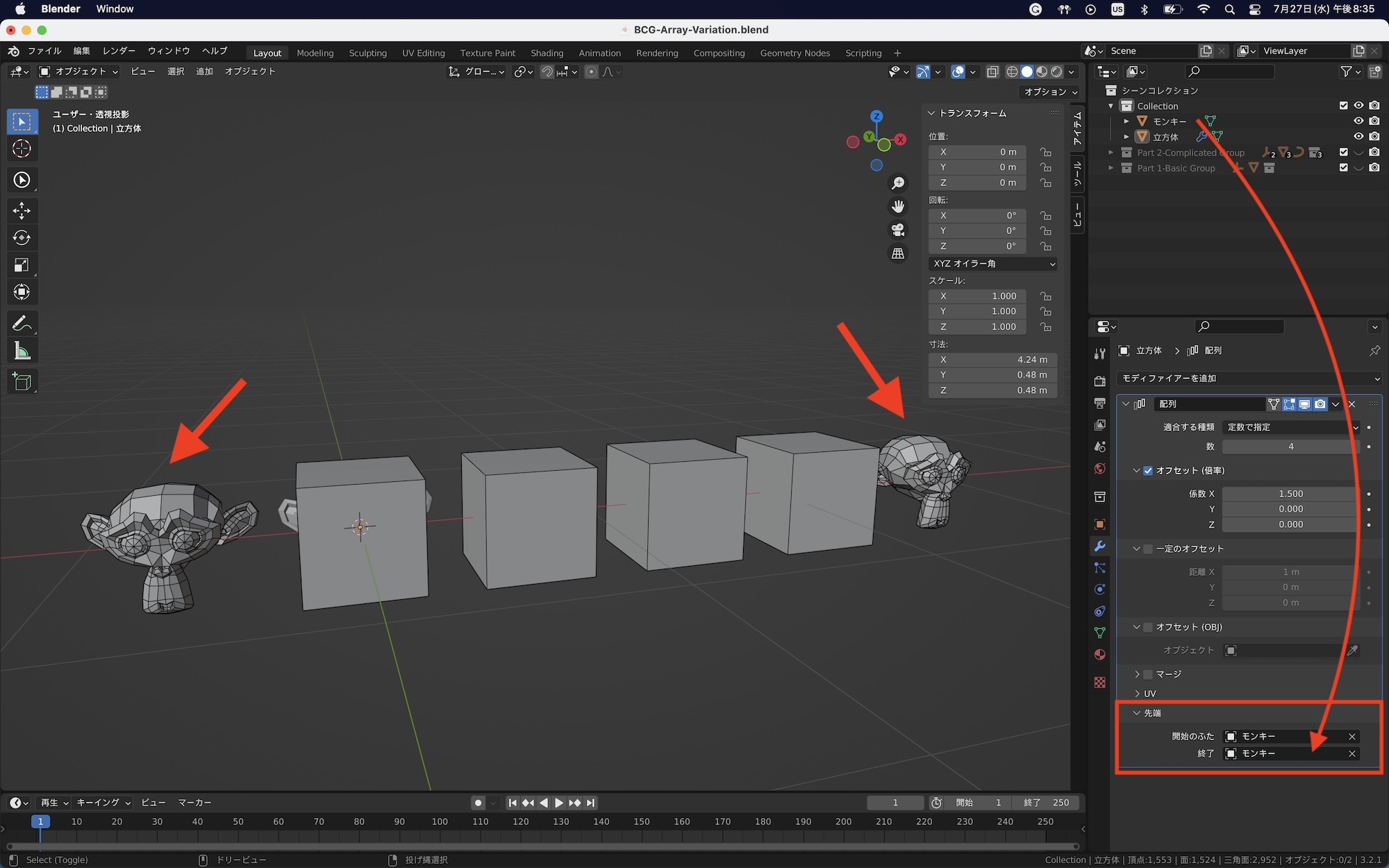
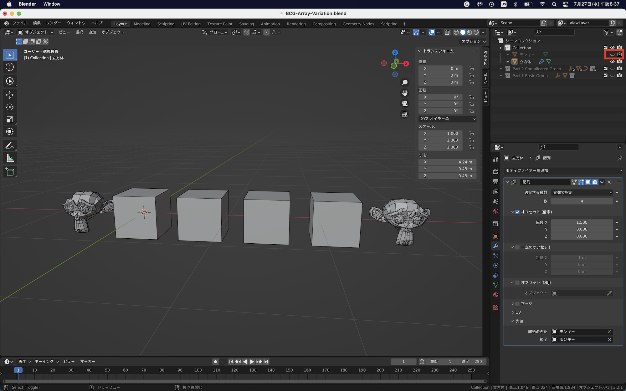
クローンしたオブジェクトの両端に別のオブジェクトを追加したい際は「開始のふた」または「終了」に追加するオブジェクトを指定します。この際、追加した元のオブジェクトもビューポートに反映されるので、不要な場合は非表示にすると良いでしょう。
今回のチュートリアルではBlenderの配列モディファイアーの基本操作について紹介しましたが、いくつかのオブジェクトを組み合わせることで円形やカーブの形に合わせて配列したりすることもできます。
こちらについてはまた長くなるので、別の機会で詳しく紹介したいと思います!
(MIKIO)
配列モディファイアー(Array Modifier)の追加
オブジェクトのクローンを行うには適用するオブジェクトを選択して、プロパティの「モディファイアー」にある「モディファイアーを追加」から「配列」をクリックし、モディファイアを追加します。
配列モディファイアーを追加すると、オブジェクトが自動でクローンされるようになります。
配列モディファイアーの調整
このモディファイアーにはオブジェクトをクローンを行う際に必要なパラメータが用意されています。基本的に「数」、「オフセット」の部分を調整していきます。適合する種類と数
「数」ではオブジェクトをクローンする数を指定します。「10」を指定すると元のオブジェクトを含めた10個クローンされます。
「適合する種類」ではオブジェクトのクローンの指定方法を変更します。デフォルトの「定数で指定」は前述した「数」を指定したもので、「長さに合わせる」と「カーブに合わせる」では指定した長さまたはカーブの長さに合わせて自動でクローンの数が指定されます。
オフセット(倍率)
デフォルトで適用されている「オフセット(倍率)」はXYZ軸の倍率を指定します。「係数X」に「2」を指定すると元のオブジェクトからX軸方向に2倍離れた位置にクローンが配置されます。
このパラメーターは上のように特定の軸を指定するだけではなく、XZ軸をそれぞれ「1」にしてみると階段のように積み上げることもできます。
一定のオフセット
基本的に「オフセット(倍率)」と同じですが、こちらでは距離の単位を指定します。「X:1m」を指定すると、X軸方向に1m動きます。より正確に指定したい場合はこちらを使うのが良いかもしれません。
オフセット(OBJ)
追加したオブジェクトをベースにクローンされたオブジェクトが変形します。例えばクローンの数を「4」にして、「オフセット(OBJ)」の「オブジェクト」にエンプティを適用させます。
このままだと何も起きませんが、エンプティの位置を「1m」動かすと、それに合わせてクローンが1mずつ移動します。
次にエンプティのスケールを「0.5」に指定してみると、3番目以降のオブジェクトも0.5の倍率ずつ小さくなります。このように指定するオブジェクトのスケールや回転、位置にあわせてクローンしたオブジェクトが変化します。
オブジェクトであれば何でも指定することができますが、今回のようにエンプティを使うとより直感的に操作できるので、おすすめです。
マージ
マージでは隣接する頂点を結合してくれるツールです。「距離」の項目から頂点距離の許容量を指定します。
UV
「UV」ではテクスチャが反映されている時に、クローンオブジェクトのUVの位置をずらす設定になります。
先端
クローンしたオブジェクトの両端に別のオブジェクトを追加したい際は「開始のふた」または「終了」に追加するオブジェクトを指定します。この際、追加した元のオブジェクトもビューポートに反映されるので、不要な場合は非表示にすると良いでしょう。
今回のチュートリアルではBlenderの配列モディファイアーの基本操作について紹介しましたが、いくつかのオブジェクトを組み合わせることで円形やカーブの形に合わせて配列したりすることもできます。
こちらについてはまた長くなるので、別の機会で詳しく紹介したいと思います!
(MIKIO)