[Blender] 配列モディファイアを応用してグリッドにしたり、円形やカーブに沿ってクローンする方法
オブジェクトを一定の位置をキープしながら複製できるBlenderの配列モディファイアーは階段やフェンスを作るにはとても便利なツールですが、基本的にXYZの軸に沿って配置するため、らせん階段など円形や複雑なカーブにしたい場合は標準のツールを使うだけだと作ることができません。
しかし、配列モディファイアーに加えていくつかのオブジェクトやモディファイアーを組み合わせる事により、たった1列にしか配列できなかったオブジェクトをグリッド状にして増やしたり、円形に配置したり、カーブ(スプライン)で作成した形に沿って配置することができます。
Blenderの配列モディファイアーについては「配列(Array)モディファイアーを使って、オブジェクトを増やしてみよう!」で使い方を詳しく説明しているので、初めて利用する方は先にそちらの記事をチェックしてみると良いかもしれません。
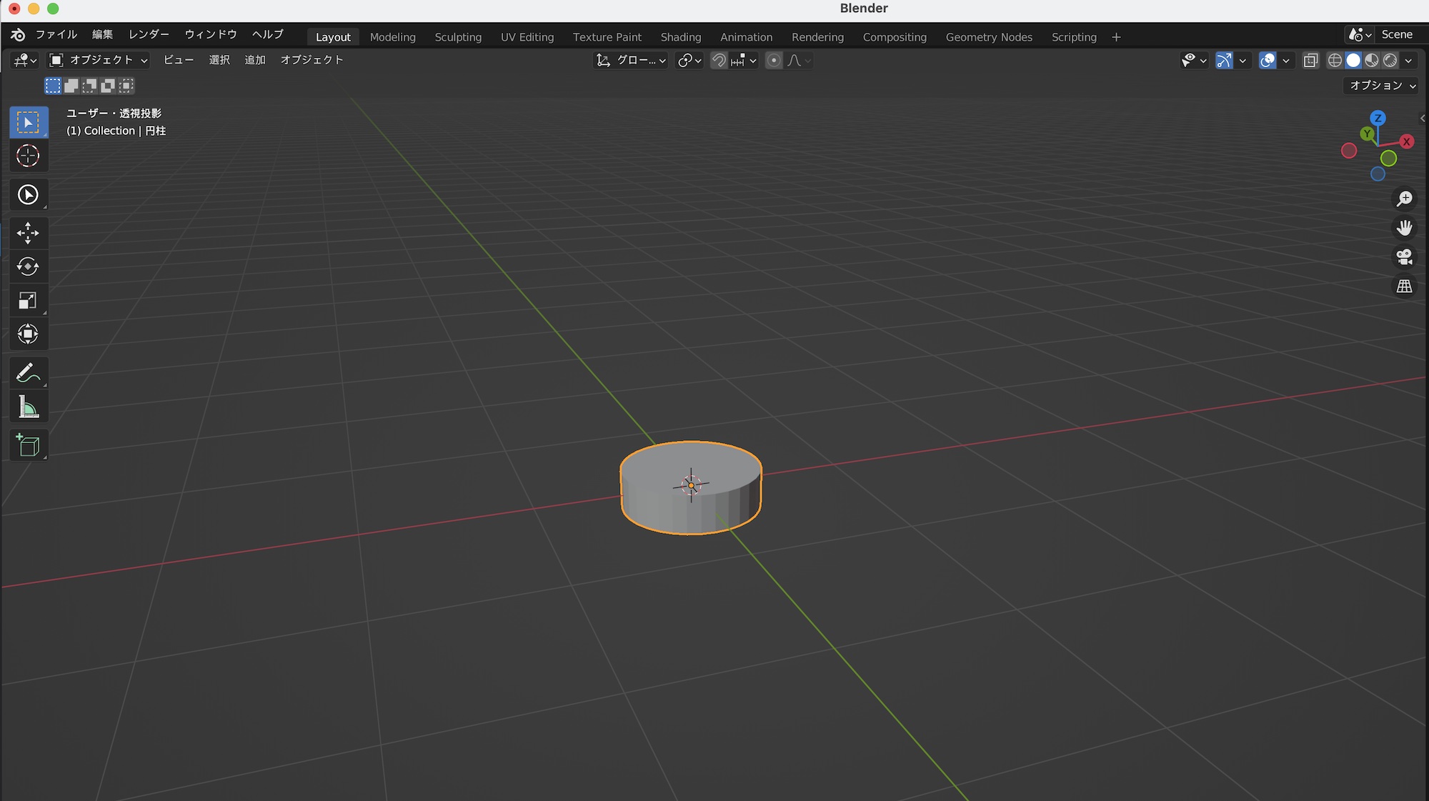
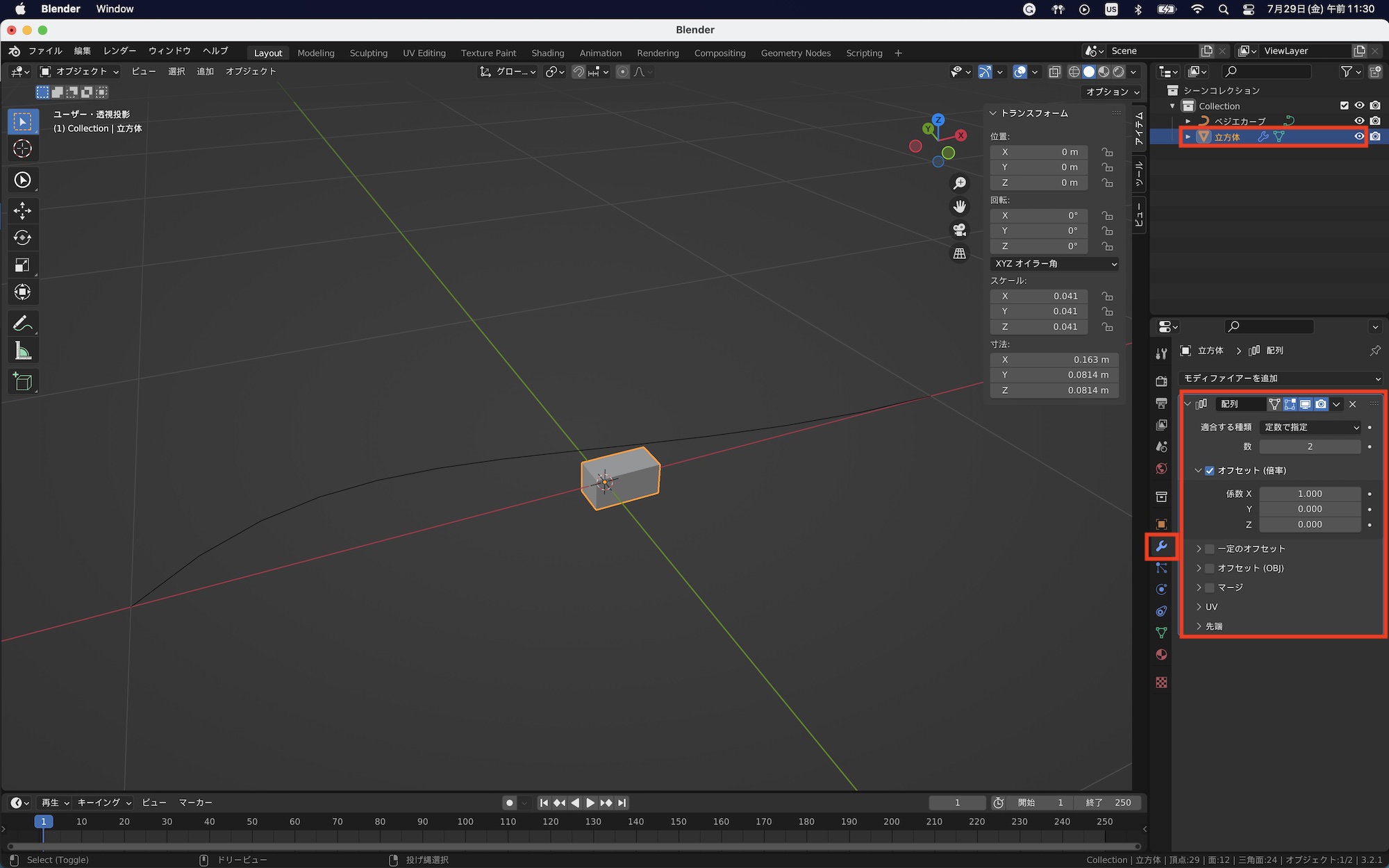
今回の例では「5x5」の正方形のグリッドにして円柱を配置したいと考えているので、ビューポートに追加した円柱に配列モディファイアーを追加し、「定数を指定」にした上で「数:5」にして円柱を5つにします。
モディファイアーはわかりやすいように「Row 1(1列目)」のように名称を変更すると良いかもしれません。
次に新しく配列モディファイアーを追加し、「数:5」にします。デフォルトのままだとX軸方向に配列されるので、「Y」に数値を入力してグリッド状にすると良いでしょう。こちらもわかりやすいようにモディファイアーの名称を「Row 2-5(2-5列目)」にしました。
グリッド状にする場合はシンプルに配列モディファイアーを更に追加するだけで実装できましたが、円形など特殊な形にする場合はエンプティ(ヌルオブジェクト)とペアレント(親子関係)を組み合わせる必要があります。まずベースとなるオブジェクトをビューポートに追加し、位置を調整します。
次にオブジェクトの原点(アンカーポイント)を1周する円の中心に配置します。この操作を行う際、ワールドの中心で作業を行うとベストです。ちなみに今回の原点の移動は3Dカーソルを使っています。
今度はエンプティを円の中心になるように追加します。スケールを変更すると上手く行かない可能性があるので、エンプティオブジェクトのサイズを変更しないか、変更後に「適用:スケール」を行うと良いでしょう。また、オブジェクトのスケールを変更した場合は同じように「適用:スケール」を行ってください。
クローンを行うオブジェクトに配列モディファイアーを適用させ、「定数で指定」、「数」を入力し「オフセット(倍率)」のチェックを外して「オフセット(OBJ)」にチェックを入れます。
今回は12個のクローンを作成したいので、「数:12」にして、エンプティオブジェクトはわかりやすいように「Null-Rotation」のように名称変更を行いました。
次に「Null-Rotation」を「オフセット(OBJ)」にある「オブジェクト」にドラッグ・アンド・ドロップします。このままだと何も変化しませんが、「Null-Rotation」のZ軸方向の回転を操作するとオブジェクトが1周するようになります。
今回は正確に1周させたいので、「Null-Rotation」を選択して、トランスフォームパネル(ショートカット:N)にある「回転:Z」に「360/12」と入力し、均等な角度に配列するようにします。
クローンを行ったオブジェクトはエンプティとオブジェクトを選択することで移動や回転、スケールなどの調整を行えますが、エンプティをさらに追加し、ペアレント(親子関係)を行うと操作が楽になるのでおすすめです。
エンプティを追加した後は名称を「Null-Control」に変更します。
その後はアウトライナーで「Shift」キーを押しながら「Null-Control(親)」、「Null-Rotation(子)」、「円柱(子)」の順番でオブジェクトを選択し、ビューポートを右クリック「ペアレント」、「オブジェクト」または「Control(Command) + P」のショートカットを使ってペアレントを適用させます。
なお、ビューポートで操作する場合は子オブジェクトから選択するので、「円柱(子)」、「Null-Rotation(子)」、「Null-Control(親)」の順番で選択した後、ペアレントを適用させてください。
すると2つのオブジェクトが「Null-Control」に格納されるので、Null-Controlのオブジェクトを操作するだけで簡単に位置などの調整を行えるようになります。
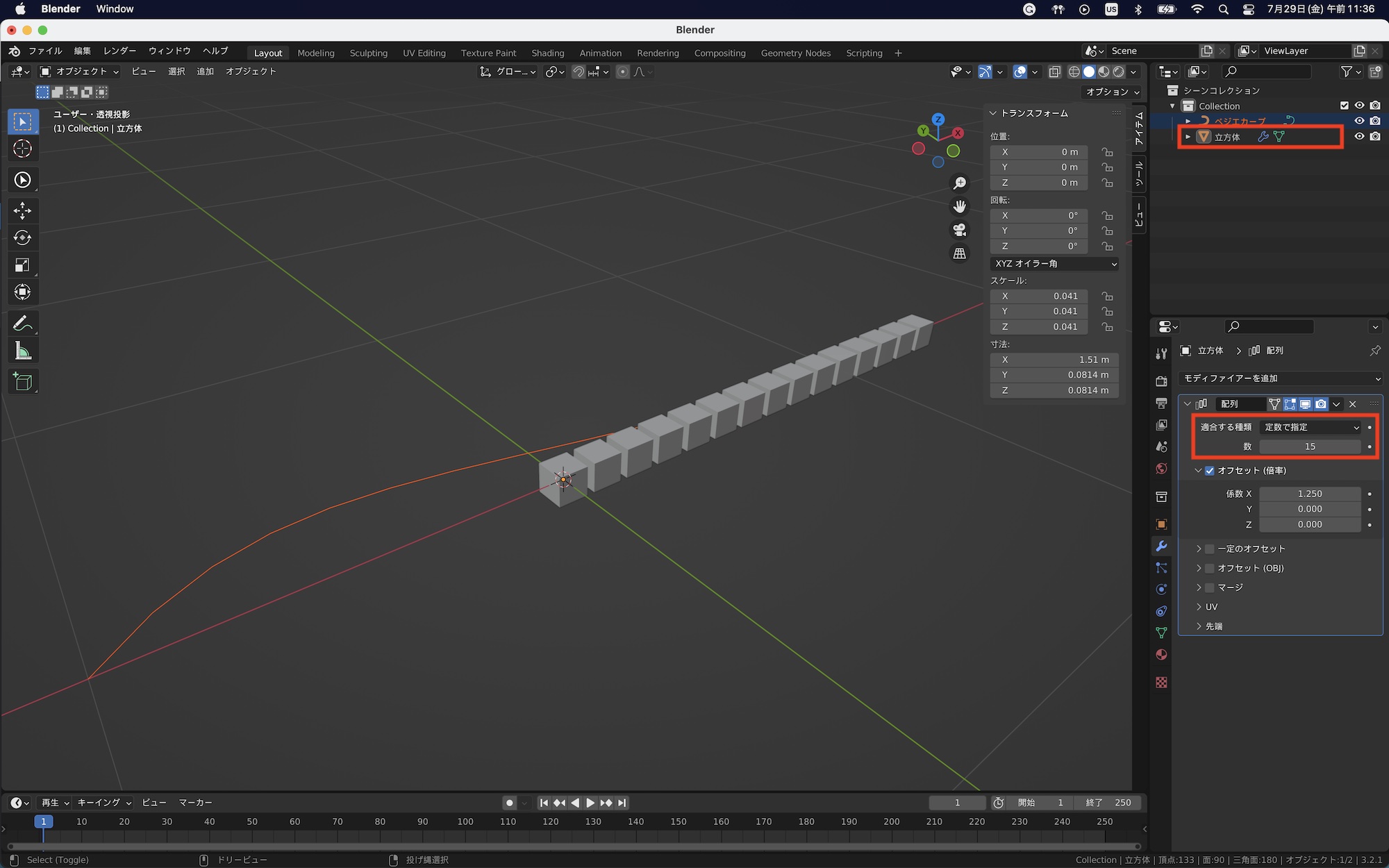
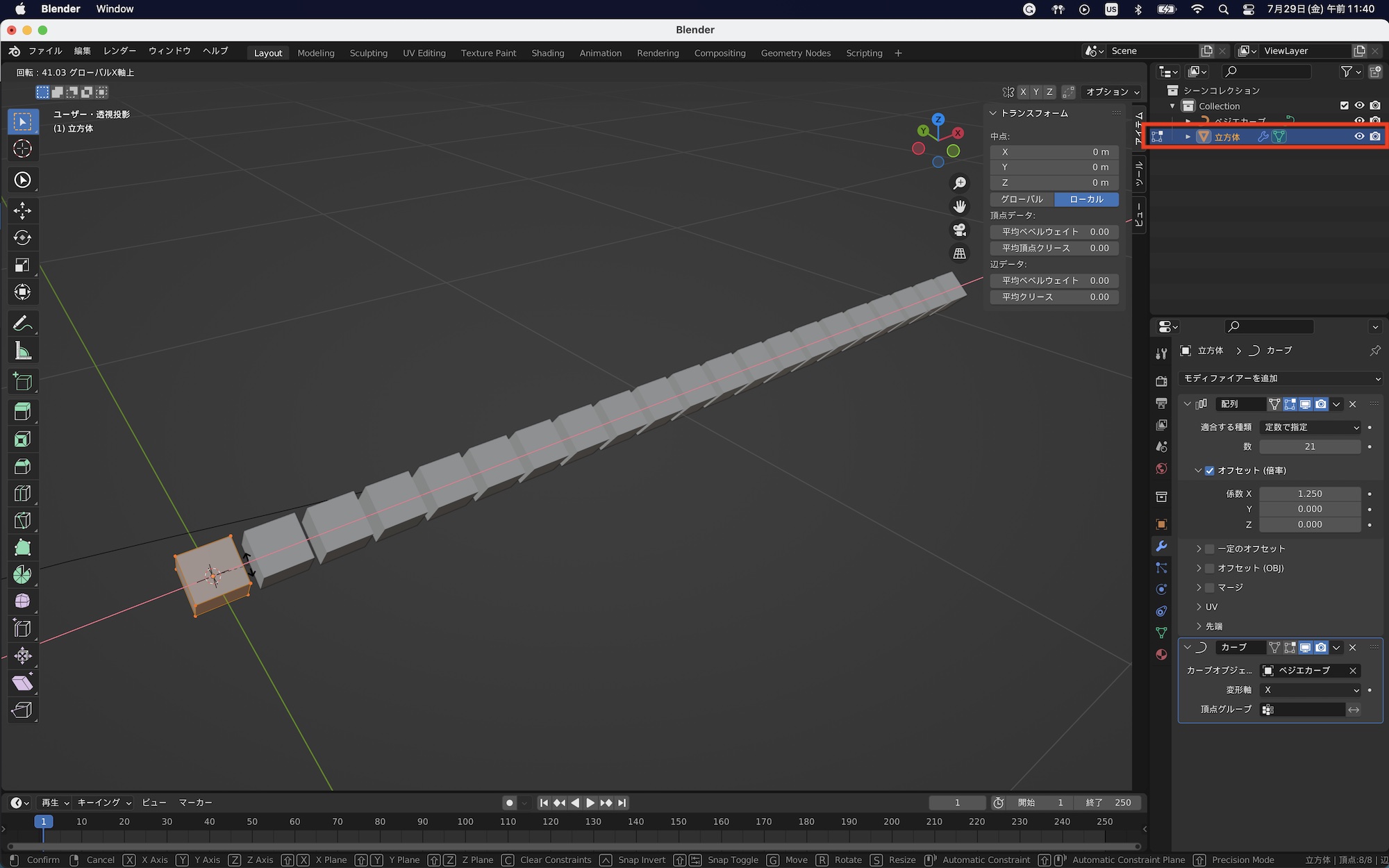
カーブを作成した後は、クローンを行うオブジェクトに配列モディファイアーを適用させます。
「適合する種類」を「定数で指定」にして、「数」からクローンの数を指定します。「カーブに合わせる」でも使えると思いますが、筆者の環境では上手く行かなかったので、今回は「定数で指定」を使っています。
今度は「カーブ」モディファイアーを追加し、「カーブオブジェクト」の項目に作成したカーブを追加するとカーブの方向に沿って配列されるようになります。
上手くできない場合はカーブモディファイアーにある「変形軸」の項目を変更して軸を調整すると良いでしょう。
配列モディファイアーを適用した後でオブジェクトのスケールなどの調整を行う場合、オブジェクトモードのままだと、クローンに影響を与えるので編集モードで操作する必要があります。
立方体の回転を変更する場合は編集モードの頂点モードにして、頂点をすべて選択(ショートカット:A)を使って調整しました。今回は頂点を使っていますが、辺や面でも同じように操作できると思います。
Blenderの配列モディファイアーはCinema 4Dのクローナーに比べると少し使いづらく感じる部分がありますが、今回のようにいくつかのモディファイアーやエンプティなどを使うとより複雑な配列を行うことができるので、操作をマスタしーて複雑なモデリングを行ってみると良いでしょう。
(MIKIO)
グリッド状に配列する
オブジェクトを1列ではなく、複数列にクローンして正方形や長方形の形に配列したい場合はシンプルに配列モディファイアーを2つ追加するだけでできます。
今回の例では「5x5」の正方形のグリッドにして円柱を配置したいと考えているので、ビューポートに追加した円柱に配列モディファイアーを追加し、「定数を指定」にした上で「数:5」にして円柱を5つにします。
モディファイアーはわかりやすいように「Row 1(1列目)」のように名称を変更すると良いかもしれません。
次に新しく配列モディファイアーを追加し、「数:5」にします。デフォルトのままだとX軸方向に配列されるので、「Y」に数値を入力してグリッド状にすると良いでしょう。こちらもわかりやすいようにモディファイアーの名称を「Row 2-5(2-5列目)」にしました。
円形に配列する
グリッド状にする場合はシンプルに配列モディファイアーを更に追加するだけで実装できましたが、円形など特殊な形にする場合はエンプティ(ヌルオブジェクト)とペアレント(親子関係)を組み合わせる必要があります。まずベースとなるオブジェクトをビューポートに追加し、位置を調整します。
次にオブジェクトの原点(アンカーポイント)を1周する円の中心に配置します。この操作を行う際、ワールドの中心で作業を行うとベストです。ちなみに今回の原点の移動は3Dカーソルを使っています。
今度はエンプティを円の中心になるように追加します。スケールを変更すると上手く行かない可能性があるので、エンプティオブジェクトのサイズを変更しないか、変更後に「適用:スケール」を行うと良いでしょう。また、オブジェクトのスケールを変更した場合は同じように「適用:スケール」を行ってください。
クローンを行うオブジェクトに配列モディファイアーを適用させ、「定数で指定」、「数」を入力し「オフセット(倍率)」のチェックを外して「オフセット(OBJ)」にチェックを入れます。
今回は12個のクローンを作成したいので、「数:12」にして、エンプティオブジェクトはわかりやすいように「Null-Rotation」のように名称変更を行いました。
次に「Null-Rotation」を「オフセット(OBJ)」にある「オブジェクト」にドラッグ・アンド・ドロップします。このままだと何も変化しませんが、「Null-Rotation」のZ軸方向の回転を操作するとオブジェクトが1周するようになります。
今回は正確に1周させたいので、「Null-Rotation」を選択して、トランスフォームパネル(ショートカット:N)にある「回転:Z」に「360/12」と入力し、均等な角度に配列するようにします。
クローンを行ったオブジェクトはエンプティとオブジェクトを選択することで移動や回転、スケールなどの調整を行えますが、エンプティをさらに追加し、ペアレント(親子関係)を行うと操作が楽になるのでおすすめです。
エンプティを追加した後は名称を「Null-Control」に変更します。
その後はアウトライナーで「Shift」キーを押しながら「Null-Control(親)」、「Null-Rotation(子)」、「円柱(子)」の順番でオブジェクトを選択し、ビューポートを右クリック「ペアレント」、「オブジェクト」または「Control(Command) + P」のショートカットを使ってペアレントを適用させます。
なお、ビューポートで操作する場合は子オブジェクトから選択するので、「円柱(子)」、「Null-Rotation(子)」、「Null-Control(親)」の順番で選択した後、ペアレントを適用させてください。
すると2つのオブジェクトが「Null-Control」に格納されるので、Null-Controlのオブジェクトを操作するだけで簡単に位置などの調整を行えるようになります。
カーブに配列する
作成したカーブ(スプライン)にオブジェクトを配列するには、配列モディファイアーに加えてカーブモディファイアーを組み合わせます。今回はデフォルトのカーブを使用しますが、カーブペンや押し出しで作成したカスタムのカーブでも利用できます。
カーブを作成した後は、クローンを行うオブジェクトに配列モディファイアーを適用させます。
「適合する種類」を「定数で指定」にして、「数」からクローンの数を指定します。「カーブに合わせる」でも使えると思いますが、筆者の環境では上手く行かなかったので、今回は「定数で指定」を使っています。
今度は「カーブ」モディファイアーを追加し、「カーブオブジェクト」の項目に作成したカーブを追加するとカーブの方向に沿って配列されるようになります。
上手くできない場合はカーブモディファイアーにある「変形軸」の項目を変更して軸を調整すると良いでしょう。
オブジェクトの調整
配列モディファイアーを適用した後でオブジェクトのスケールなどの調整を行う場合、オブジェクトモードのままだと、クローンに影響を与えるので編集モードで操作する必要があります。
立方体の回転を変更する場合は編集モードの頂点モードにして、頂点をすべて選択(ショートカット:A)を使って調整しました。今回は頂点を使っていますが、辺や面でも同じように操作できると思います。
Blenderの配列モディファイアーはCinema 4Dのクローナーに比べると少し使いづらく感じる部分がありますが、今回のようにいくつかのモディファイアーやエンプティなどを使うとより複雑な配列を行うことができるので、操作をマスタしーて複雑なモデリングを行ってみると良いでしょう。
(MIKIO)