[Blender] モデリングで役立つ辺のブリッジや頂点の結合、面を埋めるのツールとその使い方とは?
ポリゴンモデリングはベースとなる立方体などのオブジェクトにループカットやナイフツールを使って頂点(ポイント)や辺(エッジ)を増やす作業を多くしますが、これに加えて頂点を結合したり、空いた範囲を面で埋めるなど細かな作業が必要になることもあります。
Blenderではそのような作業をスムーズに行えるツールがいくつか用意されており、良く使うツールとして辺ループのブリッジ(Bridge Edge Loops)や自動マージ(Auto Merge)、そしてフィル(Fill)があり、モデリングで良く使うツールの一つになります。
今回の記事ではそんなBlenderで利用できる3つのツールの詳細と使い方を紹介します。
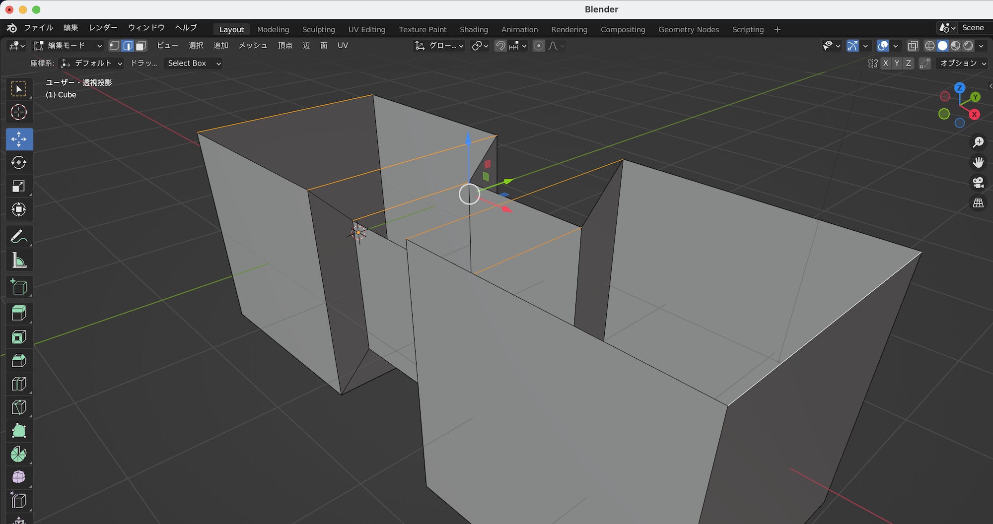
編集モードで面として埋めたい辺をShiftキーなどを使って選択し、ビューポート上部の「辺」から「辺ループのブリッジ」を選択すると、選択された辺を経由して新しい面が作成されます。
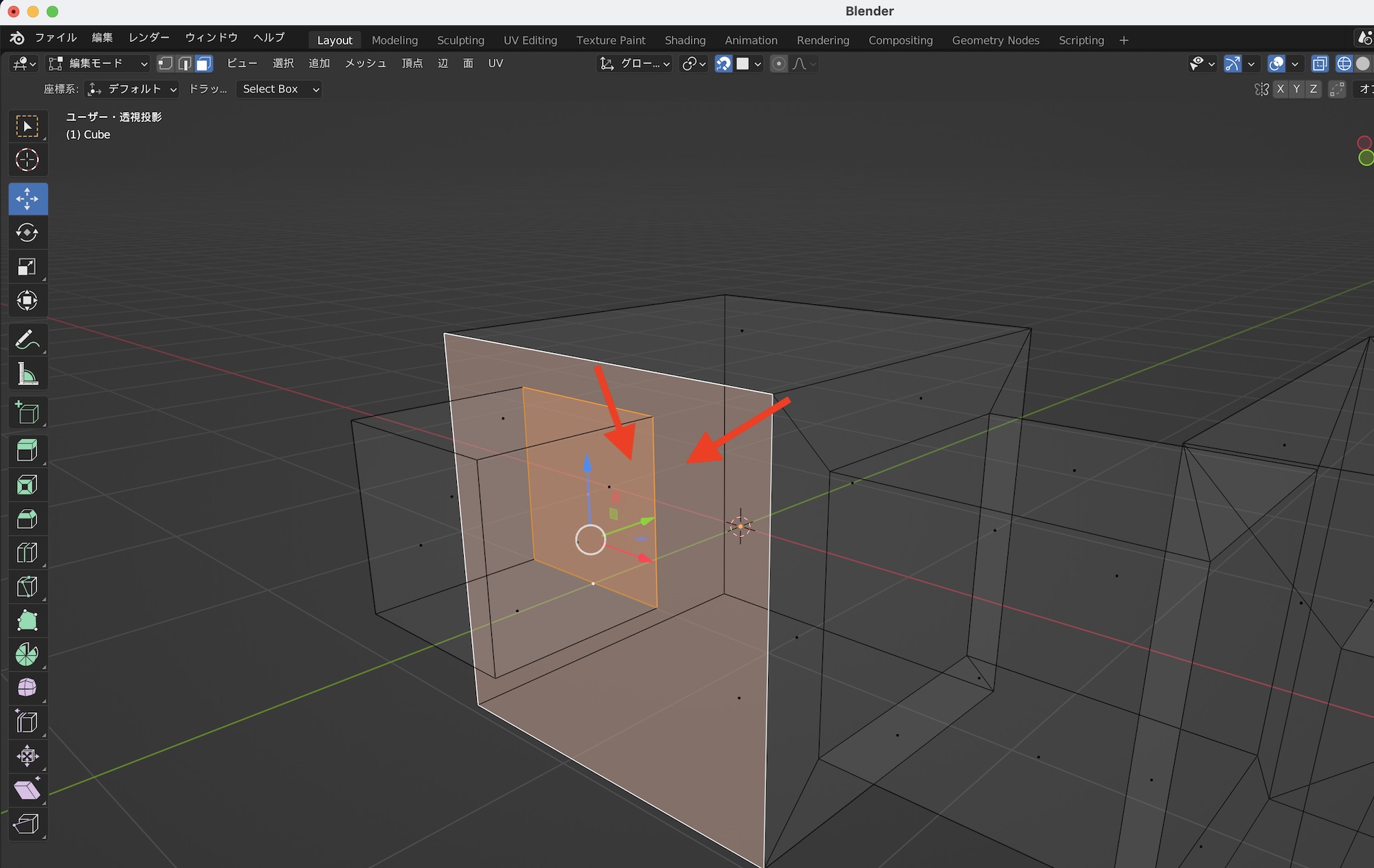
上の例では2つの辺のみを選択しましたが、下のように辺を複数選択することも可能です。
ショートカットキーは用意されていないので、「F3」キーを押して検索画面から「ブリッジ」と検索するか、プリファレンスからお好みのショートカットキーを指定すると良いかもしれません。
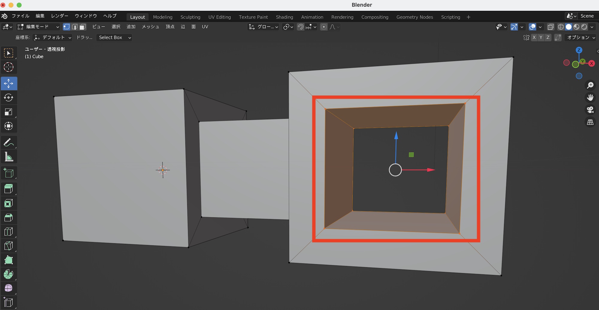
この辺ループのブリッジは面を埋めるだけではなく、下のように向かい合わせの面を選択した状態で適用すると穴を開けることも出来ます。
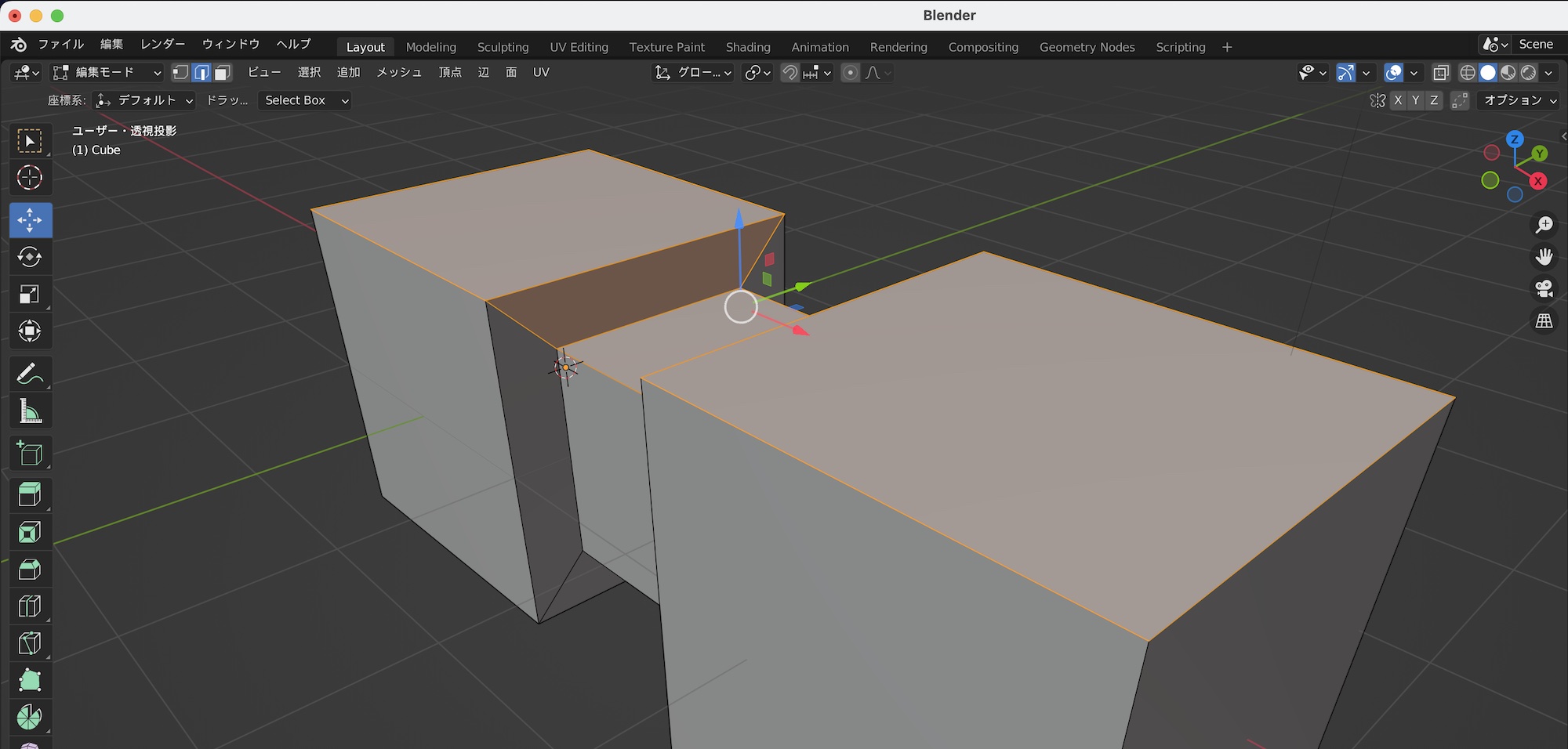
加えて、隣接する面を選択した状態で辺ループのブリッジを適用させると、重なっている面が削除され、オブジェクトが一体化させることも可能です。
さらに円など、面が無いオブジェクトに適用することも可能で、円を複製してスケールを変更したものに辺ループのブリッジを適用すれば下のようなオブジェクト作れます。壺や瓶などのモデリングに最適なのでおすすめです。
頂点または辺を結合させたい場合は自動マージのツールが便利です。まず、「N」キーまたは右側にある矢印アイコンをクリックして、「ツール」の項目にある「自動マージ」にチェックを入れます。
オブジェクトを選択して編集モードに切り替えた上で、結合させたい点または辺を選択します。この時、頂点または辺のスナップを有効にさせるのがベストです。
ギズモの中心にある白い円を使って結合(マージ)させたい所にドラッグすれば、自動で結合されるようになります。
なお、自動マージではなく選択した頂点の中心に結合させたい場合は、頂点を選択した上で上部メニュー「メッシュ」、「マージ」の「中心に」を選択すると良いでしょう。このツールはショートカットキー「M」で呼び出すこともできます。
フィルは複数の辺をベースに面を追加して、ポリゴンの穴を埋めてくれるツールです。編集モードにした上で、複数の辺またはループ選択を使って辺を選択し、「F」キーでフィルを適用できます。
このフィルは上部メニューの「面」、「フィル」の項目からでも適用可能ですが、メッシュによってはショートカットキーを使った時とは違った結果が反映される場合があります。
筆者的にはショートカットキーを使ってポリゴンの穴を埋めた後、ナイフツールを使ってジオメトリを調整すると良いと思います。
頂点を最適化するには頂点モードにした上で、「A」キーを使って全ての頂点を選択し、上部メニュー「メッシュ」、「マージ」またはショートカットキー「M」で「距離で」を選択します。
適用されると重なっていない隣接する頂点が結合され、きれいなメッシュに調整されます。削除された頂点がある場合は下の項目から確認することも出来ます。また、結合する頂点の距離は「結合距離」から調整できるので、必要に応じて変更すると良いでしょう。
(MIKIO)
辺ループのブリッジ(Bridge Edge Loops)
辺ループのブリッジは複数の辺(エッジ)を選択して、その辺をベースに面でブリッジするツールです。間違って面を削除してしまったり、新しく面を作成したい時などに便利なツールです。
編集モードで面として埋めたい辺をShiftキーなどを使って選択し、ビューポート上部の「辺」から「辺ループのブリッジ」を選択すると、選択された辺を経由して新しい面が作成されます。
上の例では2つの辺のみを選択しましたが、下のように辺を複数選択することも可能です。
ショートカットキーは用意されていないので、「F3」キーを押して検索画面から「ブリッジ」と検索するか、プリファレンスからお好みのショートカットキーを指定すると良いかもしれません。
この辺ループのブリッジは面を埋めるだけではなく、下のように向かい合わせの面を選択した状態で適用すると穴を開けることも出来ます。
加えて、隣接する面を選択した状態で辺ループのブリッジを適用させると、重なっている面が削除され、オブジェクトが一体化させることも可能です。
さらに円など、面が無いオブジェクトに適用することも可能で、円を複製してスケールを変更したものに辺ループのブリッジを適用すれば下のようなオブジェクト作れます。壺や瓶などのモデリングに最適なのでおすすめです。
自動マージ(Auto Merge)
頂点または辺を結合させたい場合は自動マージのツールが便利です。まず、「N」キーまたは右側にある矢印アイコンをクリックして、「ツール」の項目にある「自動マージ」にチェックを入れます。
オブジェクトを選択して編集モードに切り替えた上で、結合させたい点または辺を選択します。この時、頂点または辺のスナップを有効にさせるのがベストです。
ギズモの中心にある白い円を使って結合(マージ)させたい所にドラッグすれば、自動で結合されるようになります。
なお、自動マージではなく選択した頂点の中心に結合させたい場合は、頂点を選択した上で上部メニュー「メッシュ」、「マージ」の「中心に」を選択すると良いでしょう。このツールはショートカットキー「M」で呼び出すこともできます。
フィル(Fill)
フィルは複数の辺をベースに面を追加して、ポリゴンの穴を埋めてくれるツールです。編集モードにした上で、複数の辺またはループ選択を使って辺を選択し、「F」キーでフィルを適用できます。
このフィルは上部メニューの「面」、「フィル」の項目からでも適用可能ですが、メッシュによってはショートカットキーを使った時とは違った結果が反映される場合があります。
筆者的にはショートカットキーを使ってポリゴンの穴を埋めた後、ナイフツールを使ってジオメトリを調整すると良いと思います。
頂点を最適化する
メッシュを調整する際に余分に頂点が追加されてしまったりする可能性があります。その際はメッシュの調整をある程度完了させたら頂点を最適化することをおすすめします。
頂点を最適化するには頂点モードにした上で、「A」キーを使って全ての頂点を選択し、上部メニュー「メッシュ」、「マージ」またはショートカットキー「M」で「距離で」を選択します。
適用されると重なっていない隣接する頂点が結合され、きれいなメッシュに調整されます。削除された頂点がある場合は下の項目から確認することも出来ます。また、結合する頂点の距離は「結合距離」から調整できるので、必要に応じて変更すると良いでしょう。
(MIKIO)