[Blender] よりスムーズに選択が出来る、ループ選択とリング選択を行う方法とは?
3DCG制作では基本的にポイント(頂点)、エッジ(辺)、ポリゴン(面)のジオメトリを動かしたり、回転やスケールなどを使ってモデリングしていきます。
一つのジオメトリを操作するだけなら、操作したいポイントやエッジ、ポリゴンを選択すれば良いですが、1周するようにエッジやポイント、ポリゴンを選択する場合はループまたはリング選択を活用するのがベストです。
ループ選択とリング選択は基本的にほとんどの3DCGソフトウェアに搭載されており、良く使うツールの一つです。今回の記事ではそんなループとリング選択をBlenderで使う方法を紹介します。
ループまたはリング選択を行うにはオブジェクトを選択して、「編集モード」に切り替える必要があります。モードの切替には「Tab」キーのショートカットキーも利用できます。
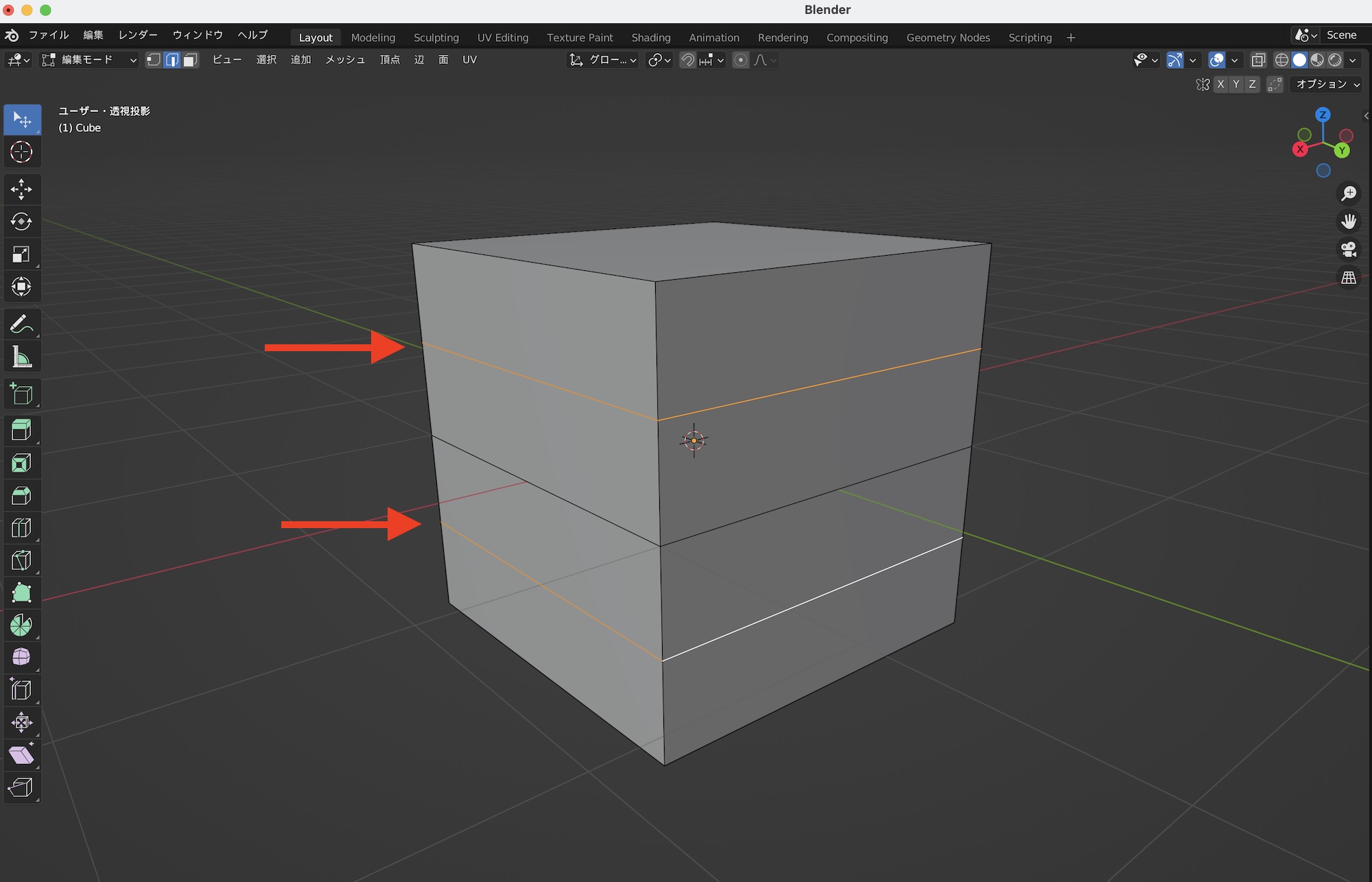
頂点、辺、面のいずれかのモードを選択して、「Alt(Option)」キーを押しながら選択したい範囲を左クリックします。下の例では「面」のモードで立方体のポリゴンのループを選択しています。
このループ選択は編集モードにした上で、ビューポート上部の「選択」にある「ループ選択」の項目から選択することが出来ます。後述するリング選択もこちらに用意されており、頂点や辺、面などのモードによって名称が変わります。
リング選択はループと似ているものですが、辺や面の向きに合わせてループするのに対し、リング選択は選択した辺などと同じ位置にあるものを選択します。ループ選択と逆の選択を行うと覚えておくと良いかもしれません。
リング選択は上部メニューの「選択」、「ループ選択」の項目から選ぶか、ショートカットキー「Alt(Option) + Control(Command)」と左クリックで行えます。
リング選択の場合は「Alt(Option) + Control(Command) + 左クリック」で1つ目のリングを選択した後に「Shift + Alt(Option) + Control(Command) + 左クリック」で2つ目以降のリングを選択出来るようになります。
Cinema 4Dであれば立方体を追加した後はすぐにループ選択が使えるのですが、Blenderの場合は何も操作していない立方体を追加してループ選択を行おうとすると、なぜかループが選択されません。
ループカットを行って辺を追加したものであればループ選択は行えるものの、依然として立方体上部の辺はループ選択が行えないため、ここは手動で選択する必要があるので注意が必要です。
ループまたはリング選択を行った状態でスケールや回転、位置などを調整できるので、よりスムーズにモデリングを行いたい方は、このツールを覚えておくと良いでしょう!デフォルトではショートカットキーが指定されていないので、お好みに合わせてプリファレンスから設定してみてください。
(MIKIO)
ループ選択(Loop Selection)
ループまたはリング選択を行うにはオブジェクトを選択して、「編集モード」に切り替える必要があります。モードの切替には「Tab」キーのショートカットキーも利用できます。
頂点、辺、面のいずれかのモードを選択して、「Alt(Option)」キーを押しながら選択したい範囲を左クリックします。下の例では「面」のモードで立方体のポリゴンのループを選択しています。
このループ選択は編集モードにした上で、ビューポート上部の「選択」にある「ループ選択」の項目から選択することが出来ます。後述するリング選択もこちらに用意されており、頂点や辺、面などのモードによって名称が変わります。
リング選択(Ring Selection)
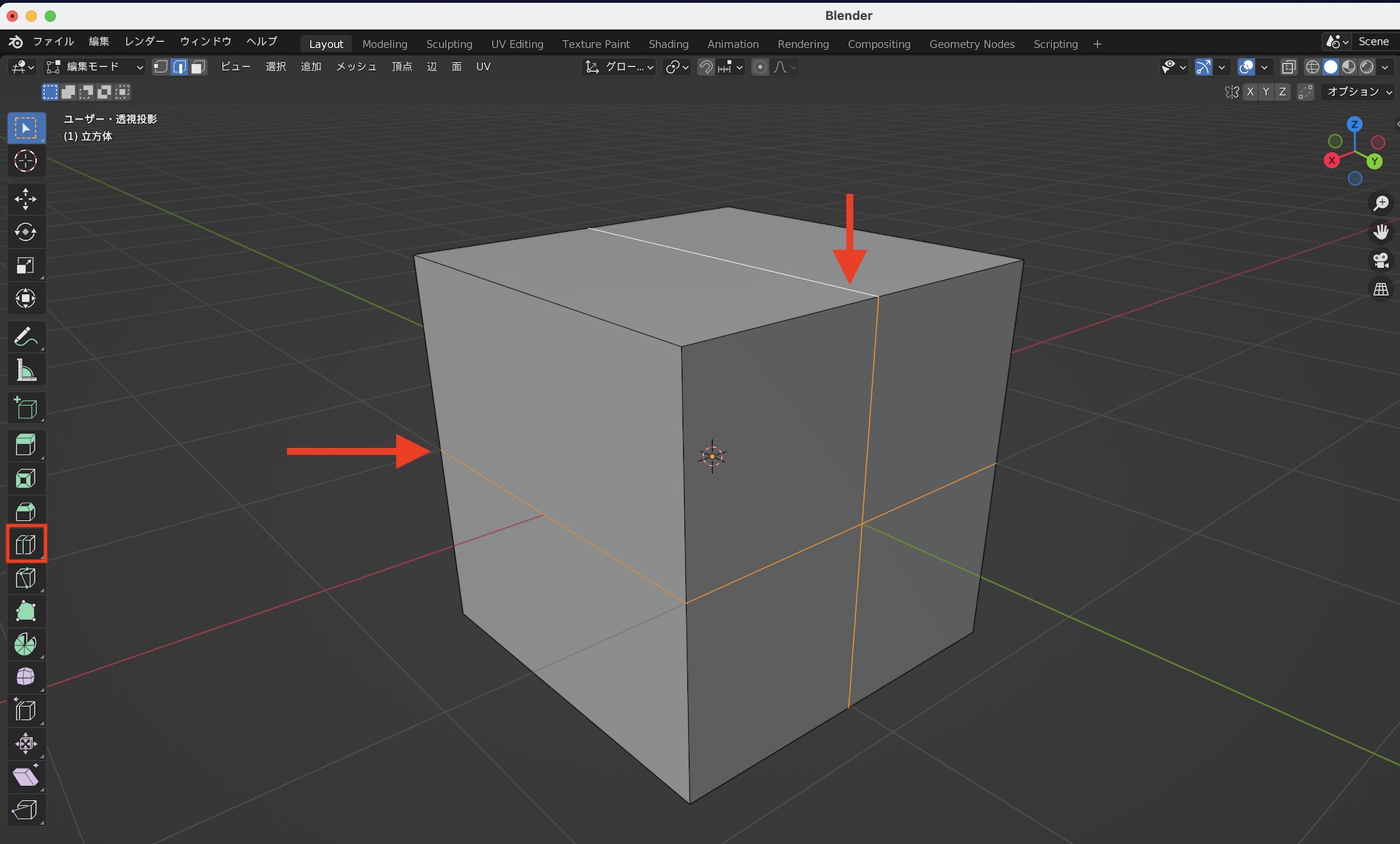
リング選択はループと似ているものですが、辺や面の向きに合わせてループするのに対し、リング選択は選択した辺などと同じ位置にあるものを選択します。ループ選択と逆の選択を行うと覚えておくと良いかもしれません。
リング選択は上部メニューの「選択」、「ループ選択」の項目から選ぶか、ショートカットキー「Alt(Option) + Control(Command)」と左クリックで行えます。
Shiftキーを使って追加選択を行う
ループ選択後にさらにループを追加する場合は「Alt(Option) + 左クリック」で1つ目のループを選択した後に「Shift + Alt(Option) + 左クリック」で2つ目以降のループを選択します。
リング選択の場合は「Alt(Option) + Control(Command) + 左クリック」で1つ目のリングを選択した後に「Shift + Alt(Option) + Control(Command) + 左クリック」で2つ目以降のリングを選択出来るようになります。
ループ選択が行えない場合もある
Cinema 4Dであれば立方体を追加した後はすぐにループ選択が使えるのですが、Blenderの場合は何も操作していない立方体を追加してループ選択を行おうとすると、なぜかループが選択されません。
ループカットを行って辺を追加したものであればループ選択は行えるものの、依然として立方体上部の辺はループ選択が行えないため、ここは手動で選択する必要があるので注意が必要です。
ループまたはリング選択を行った状態でスケールや回転、位置などを調整できるので、よりスムーズにモデリングを行いたい方は、このツールを覚えておくと良いでしょう!デフォルトではショートカットキーが指定されていないので、お好みに合わせてプリファレンスから設定してみてください。
(MIKIO)