[Blender] 押し出しと面を差し込むを使ってオブジェクトに凹凸を追加してみよう!
3DCGモデリングでオブジェクトを作成する際、溝や穴を表現したい場合は押し出しのツールを使うのがおすすめです。
Blenderの押し出しのツールは「Cinema 4Dの押し出しと面内に押し出しを使ってモデリングをしてみよう!」の記事で紹介したツールとほぼ同じものですが、Blenderのものは名称やツールの操作方法がCinema 4Dのものと異なります。
押し出しと面を差し込む
Cinema 4Dで使われる「押し出し(Extrude)」と「面内に押し出し(Intrude)」はBlenderでは「押し出し(Extrude)」と「面を差し込む(Inset Faces)」の名称が使われています。
Blenderでこのツールを使用するには編集するオブジェクトを選択した上で、「編集モード」に切り換えて、左のツールから「押し出し」または「面を差し込む」のアイコンをクリックします。ショートカットキーを使用する場合は「E(押し出し)」、「I(面を差し込む)」キーになります。
押し出し(Extrude)
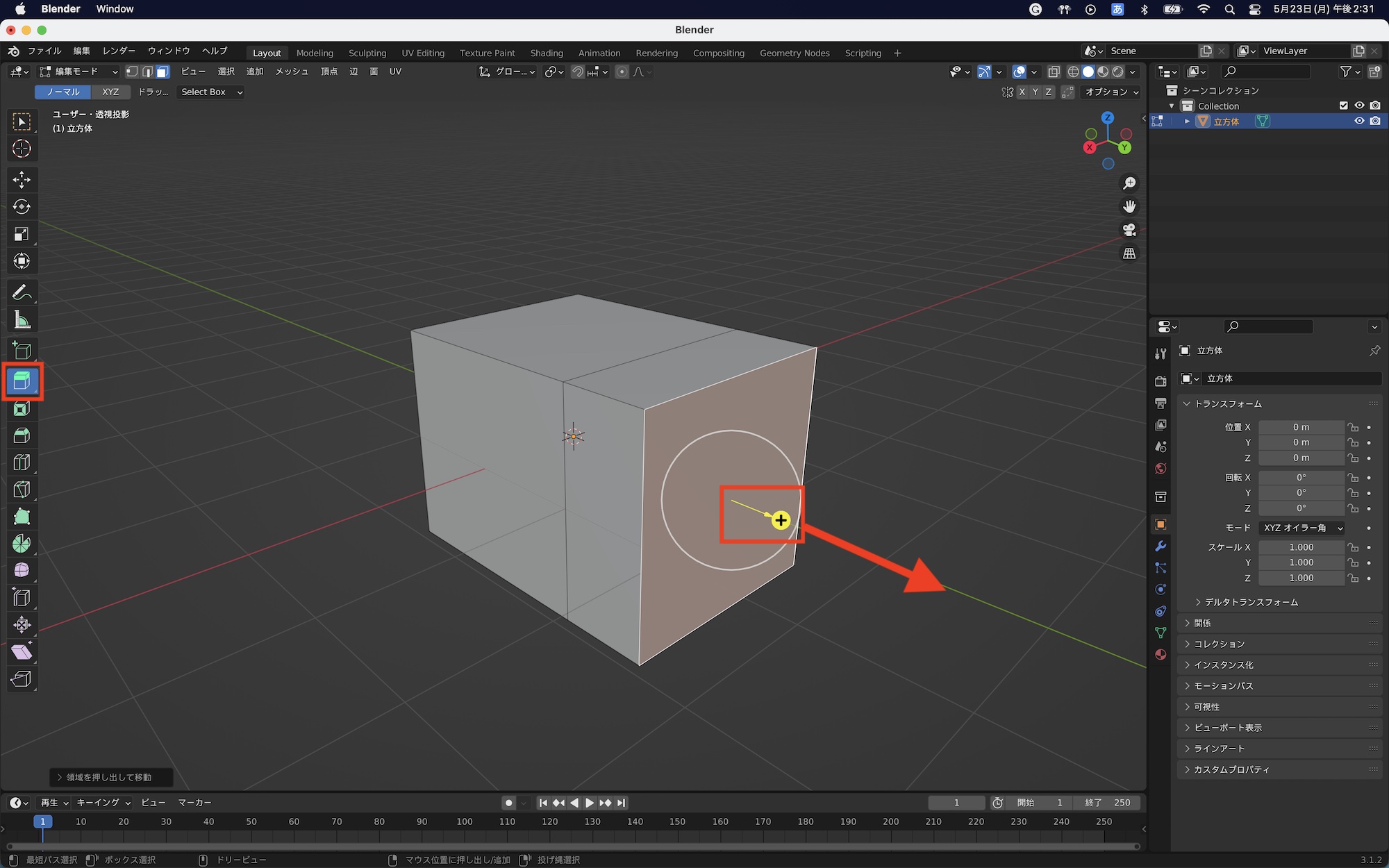
面を選択した状態で「押し出し」のアイコンをクリックすると「+」の黄色いハンドルが現れます。このハンドルを押し出しを行いたい方向にドラッグすると新しい面が作成されるようになります。
上の例では手前に押し出しを行いましたが、立方体の中に押し出しを行うことで、空洞を作成する事もできます。
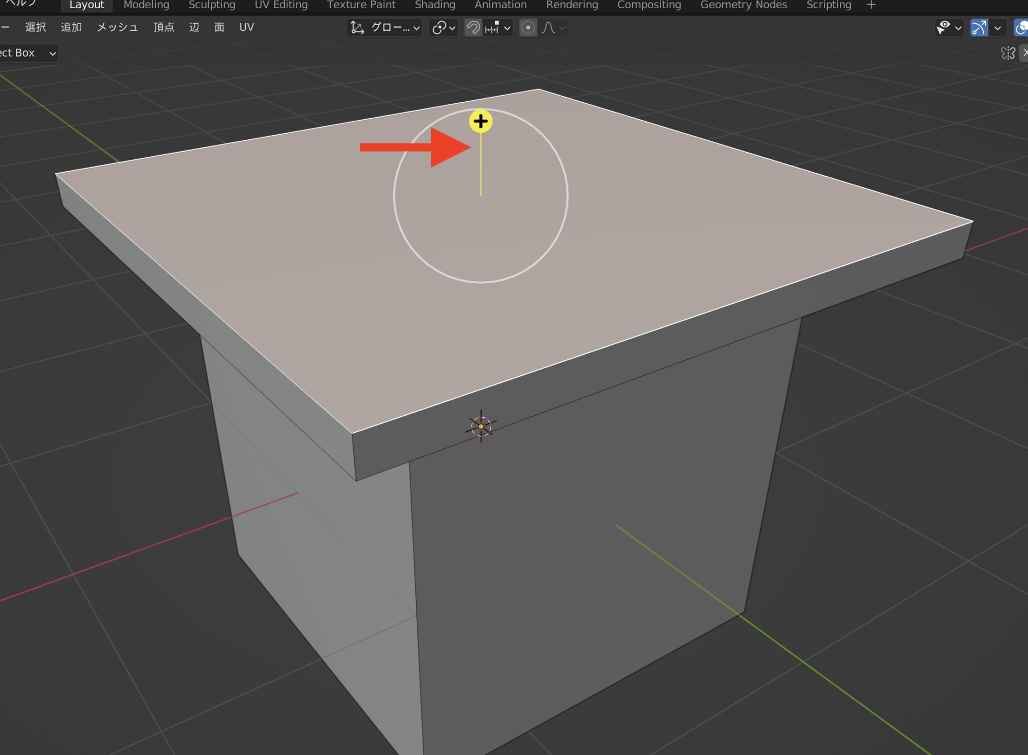
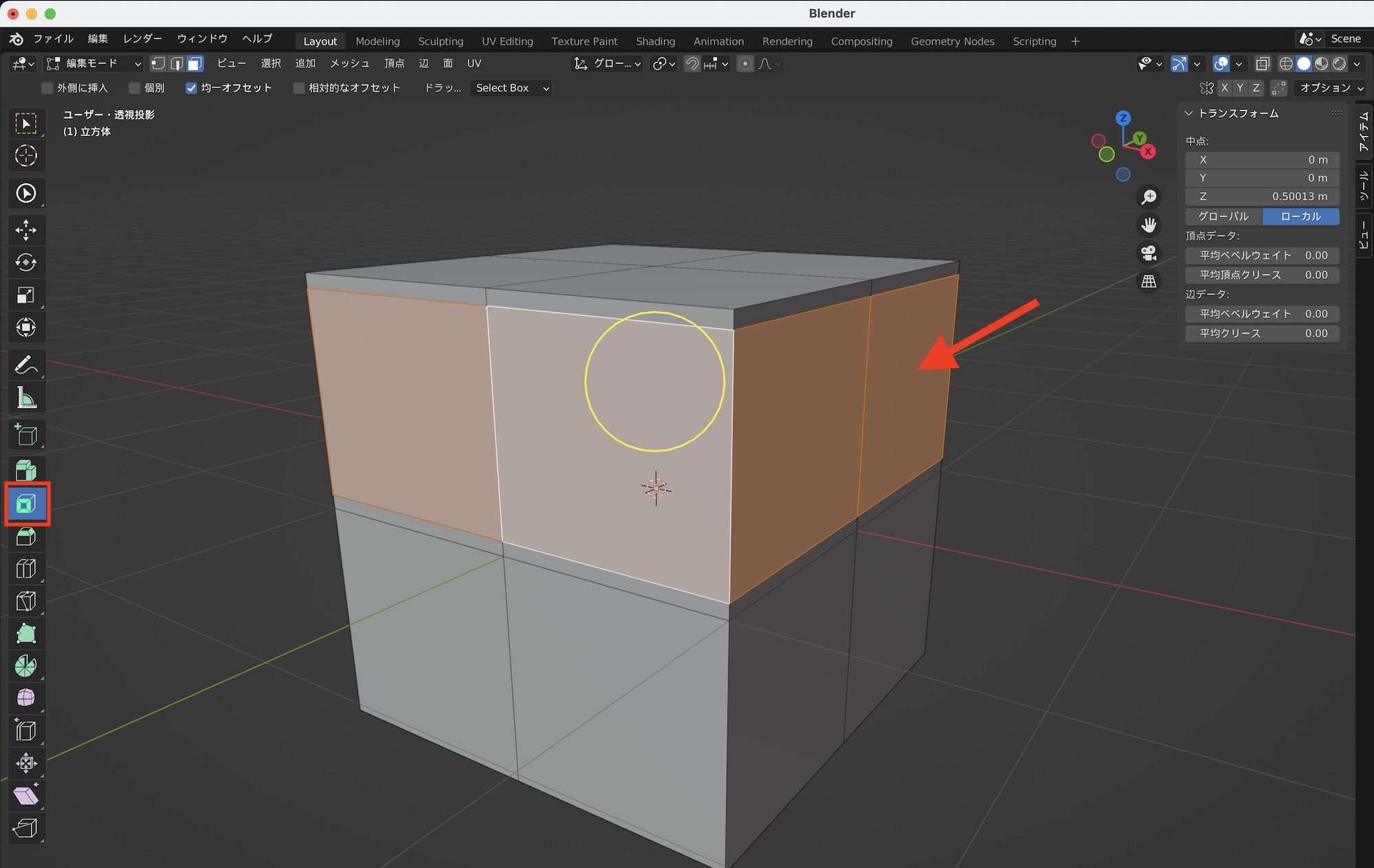
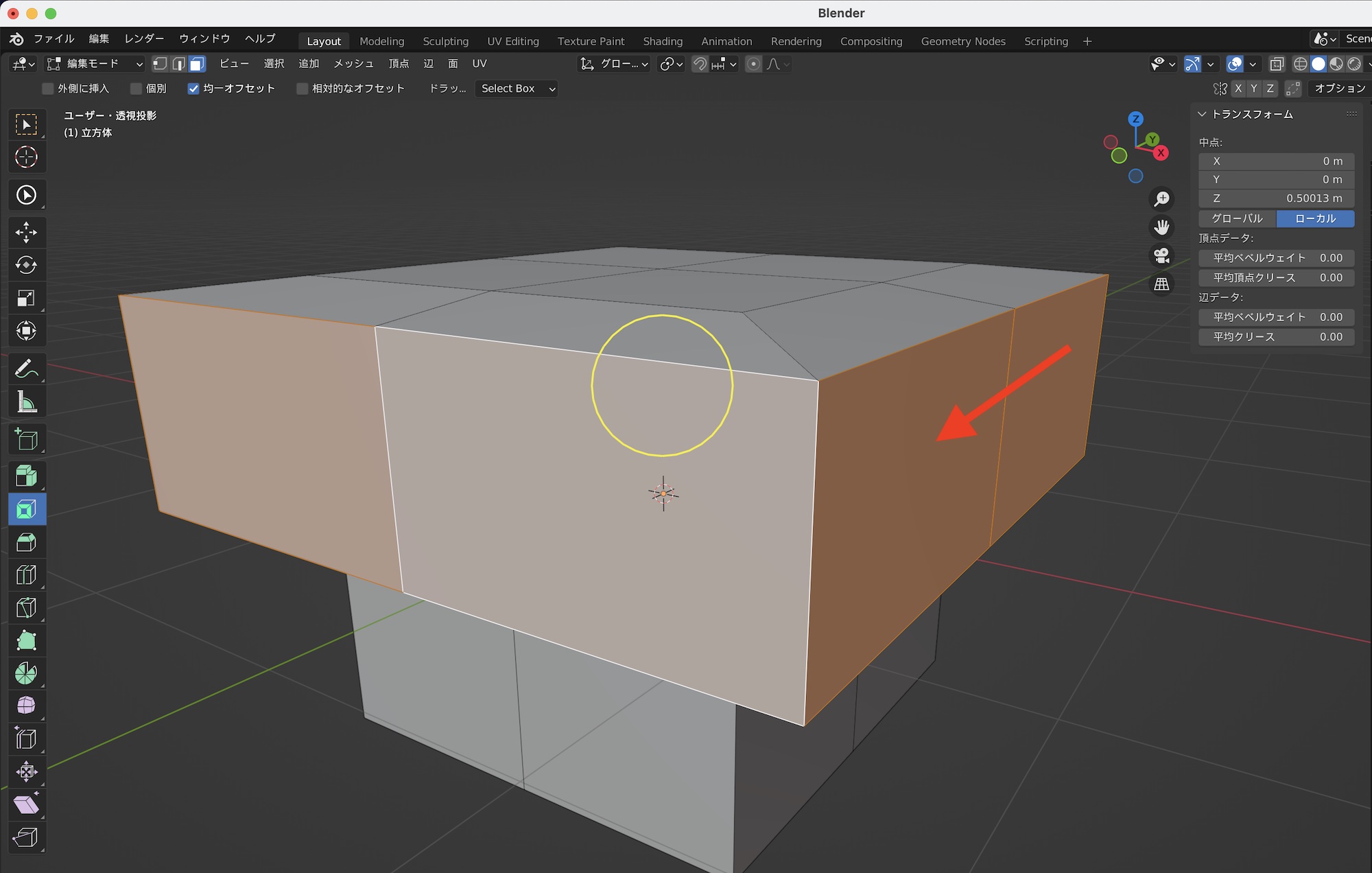
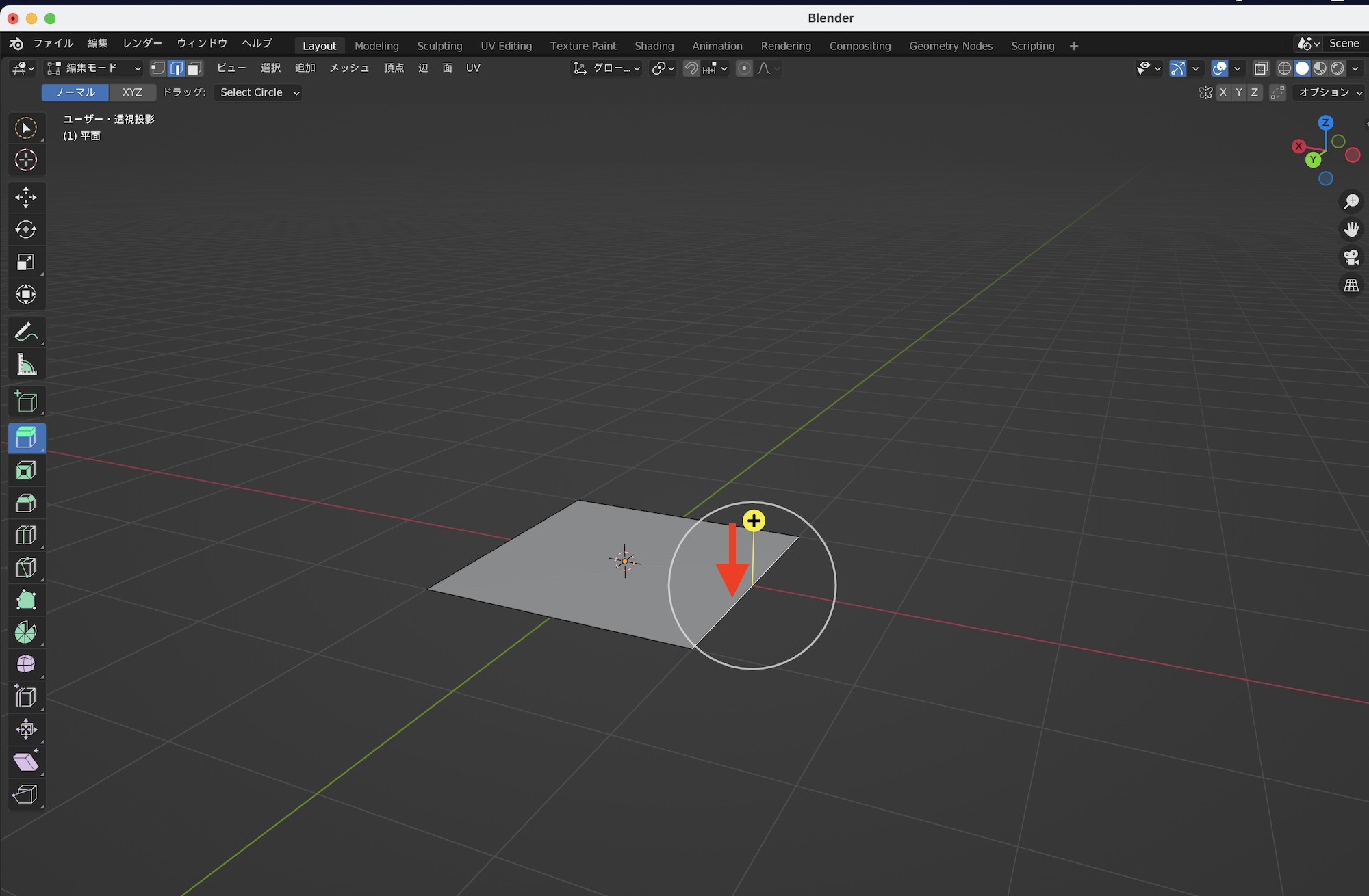
面を差し込む(Inset Faces)
面を選択し、「面を差し込む」アイコンをクリックすると選択された面に丸いハンドルが現れるので、ハンドルをドラッグすることで新しい面を選択した面の中に作成できます。
押し出しと面を差し込むを組み合わせてモデリングする
この押し出しと面を差し込むのツールはポリゴンモデリングで良く使うツールの一つです。この2つのツールを組み合わせることで立方体から窓やドアをモデリングしたり、でこぼこを追加してディテールを追加する事ができます。
上の例ではこの2つのツールを使って立方体から窓を作成したもの。慣れれば比較的スピーディーにモデリングを行えるようになります。
ツールのオプション
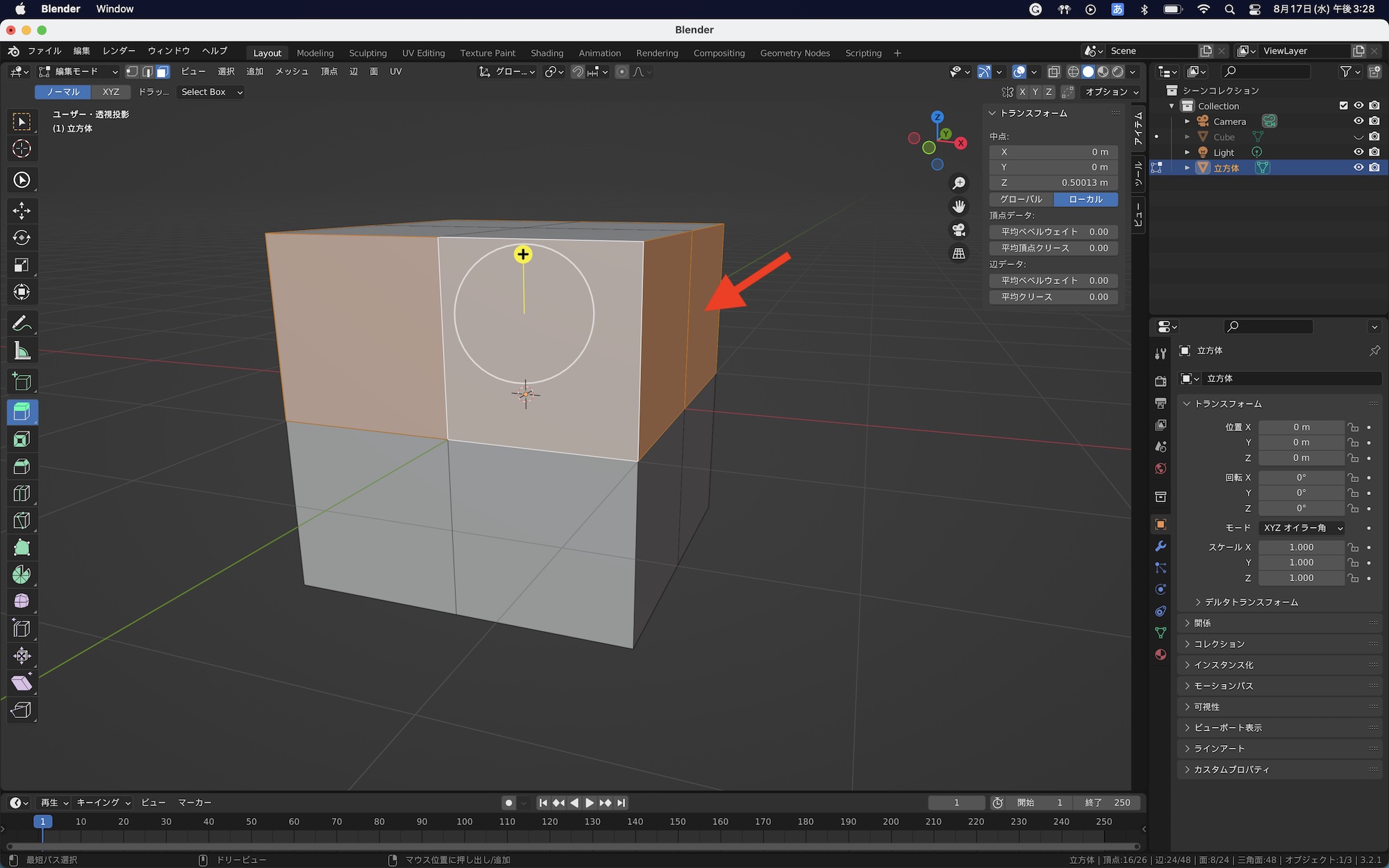
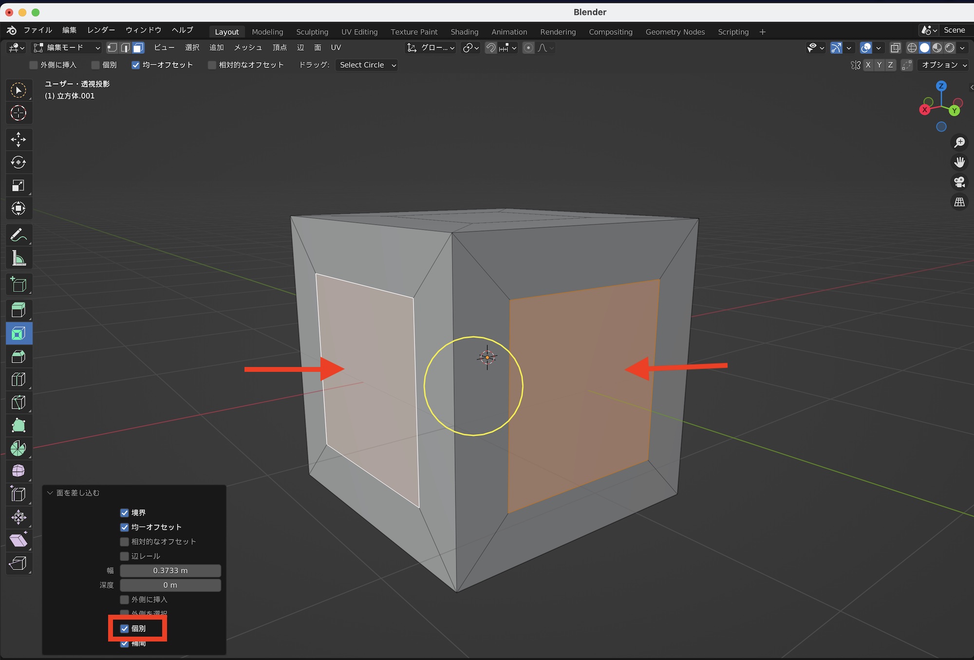
押し出しまたは面を差し込むのツールを利用する際、ビューポートの左下の項目からオプションが利用できます。面を差し込むを例にしてみると、「幅」という項目が用意されているので、面を差し込む際に正確な幅を指定できます。
複数の面を選択して面を差し込む時、デフォルトでは選択した面の中心を元に新しい面が作成されますが、ビューポート左下にある「個別」にチェックを入れるとグループが解除され、各面の中心を元に新しい面が作成されます。
押し出しの他のツール
押し出しでも面を差し込む同様に細かな調整を行えるオプションが用意されていますが、ビューポートにある押し出しのアイコンを長めにクリックすると通常の「押し出し(領域)」の他に「多様体を押し出し」、「押し出し(法線方向)」、「押し出し(個別)」、「押し出し(カーソル方向)」が利用できます。
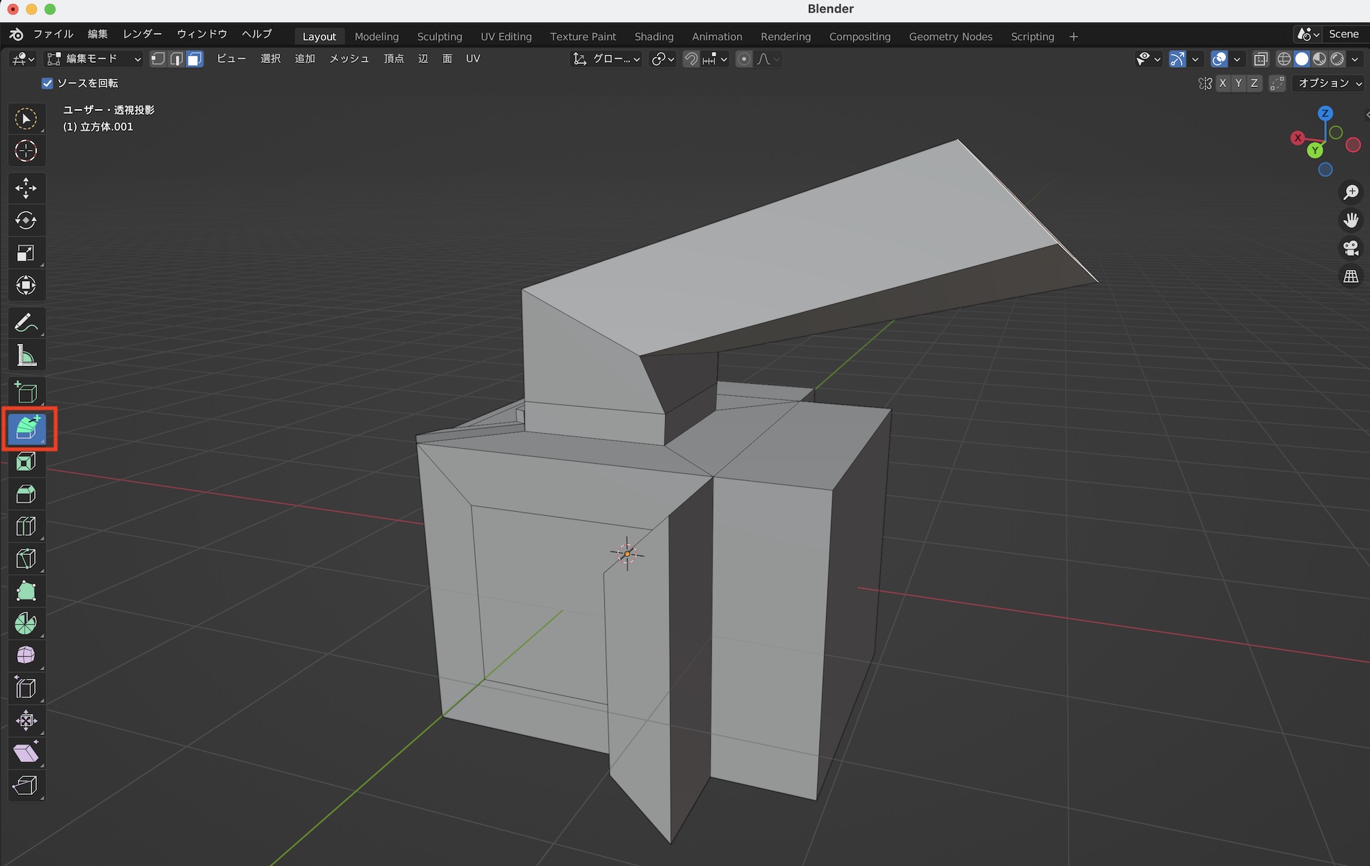
多様体を押し出し
「多様体を押し出し」は通常の「押し出し(領域)」のツールと似ていますが、押し出しの際に交わる辺がある場合、「多様体を押し出し」を使うと交わる辺が自動で削除(溶解)されます。
押し出し(法線)
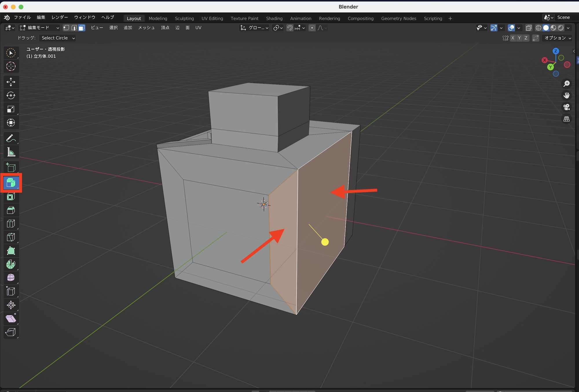
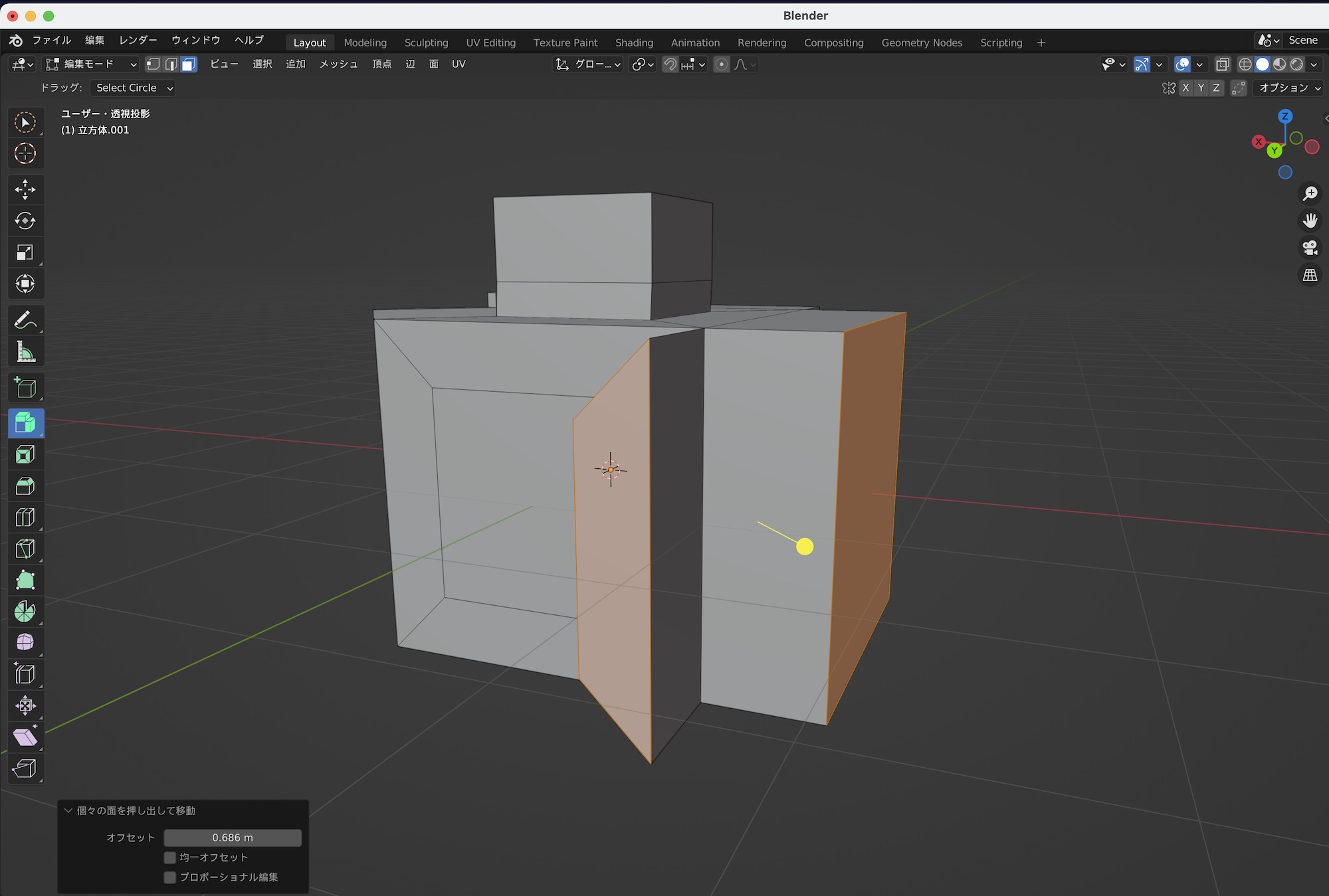
複数の面を選択して「押し出し(領域)」を使う場合、下の画像のように選択した面の中心を元に押し出しが行われるので、綺麗に押し出しができない場合があります。
その際は「押し出し(法線)」にすると、選択した面の方向(法線)を元に押し出しが行われるので、そちらを利用すると良いでしょう。
押し出し(個別)
面を差し込むのツール同様、隣接する複数の面を押し出しする際に個別の面ごとに押し出しを行うツールです。
押し出し(カーソル方向)
その名の通り、ビューポートのカーソルの位置を元に押し出しを行います。
辺や頂点を押し出す
押し出しのツールは面だけではなく、辺や頂点を押し出すことができます。基本的に操作は面の時と同じように押し出したい辺または頂点を選択して、ハンドルをドラッグします。
位置や回転などのツールを使うことで、平面から複雑なメッシュを作成することが可能になります。
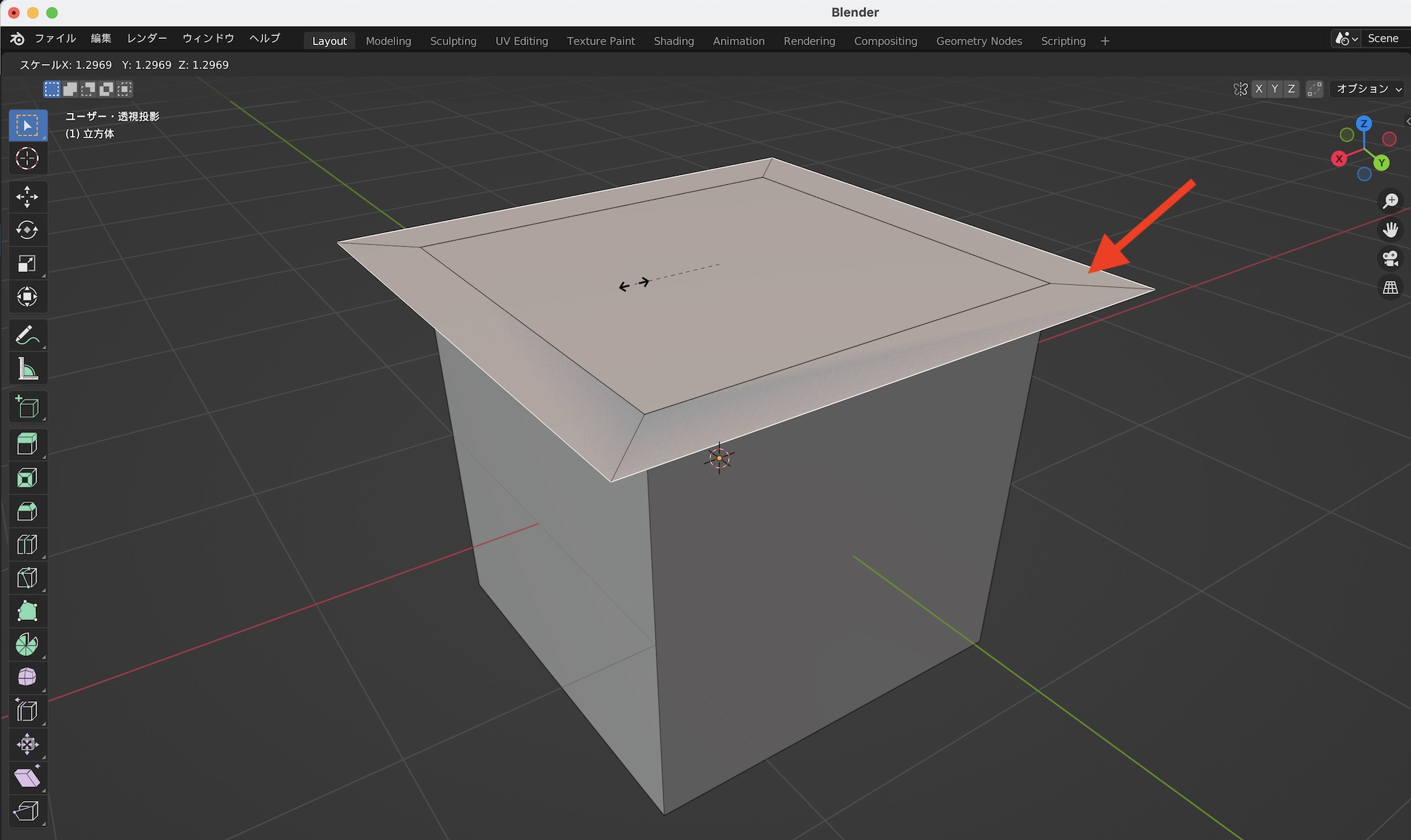
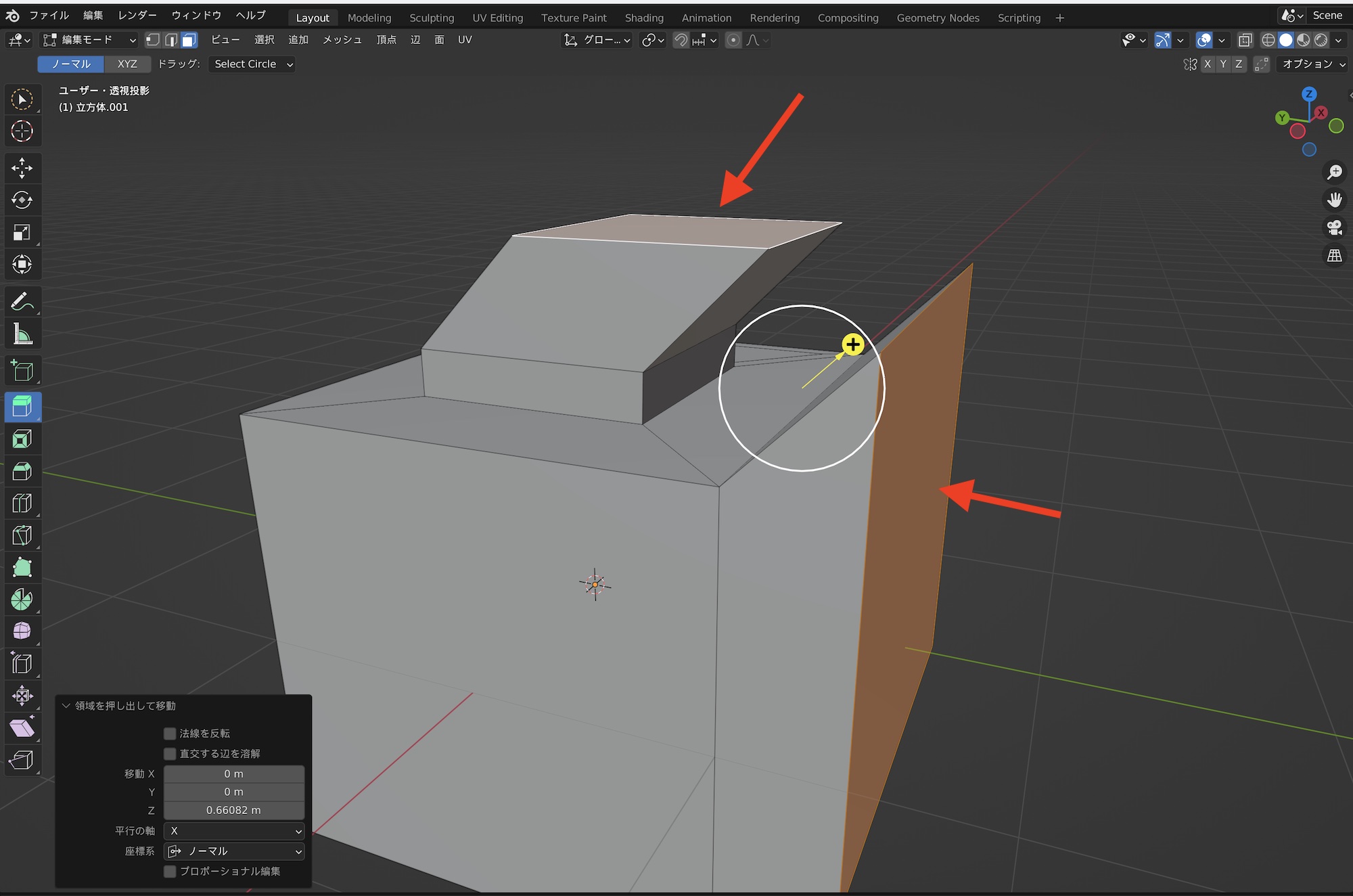
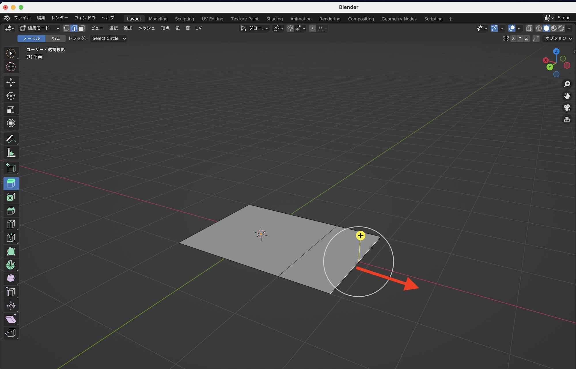
面を外側に押し出す
面を差し込むのツールでは選択した面を内側に新しい面を作成してくれますが、家の屋根を作る時など選択した面を外側に押し出したい場合は「押し出し」と「スケール」を組み合わせて作成します。

まず、外側に押し出したい面を選択し、「E」キーで押し出しのモードにします。

そしてマウスを操作せず、すぐに「S」キーを押してスケールを有効にすると外側に押し出せるようになるので、サイズを変更すると良いでしょう。

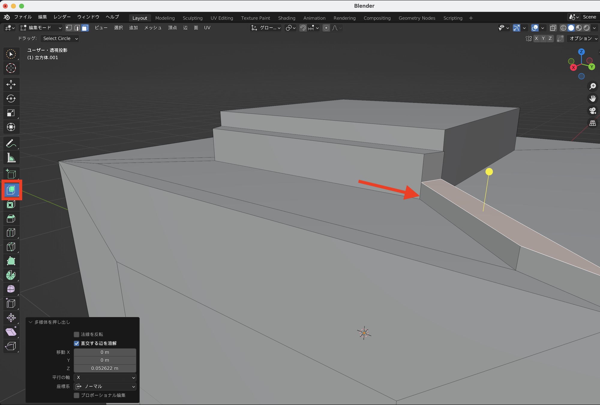
押し出しを行う際、上のようなハンドルが表示されているとこの外側の押し出しが行えない可能性があるので、左のアイコンをクリックせず、ショートカットキーで操作することをおすすめします。

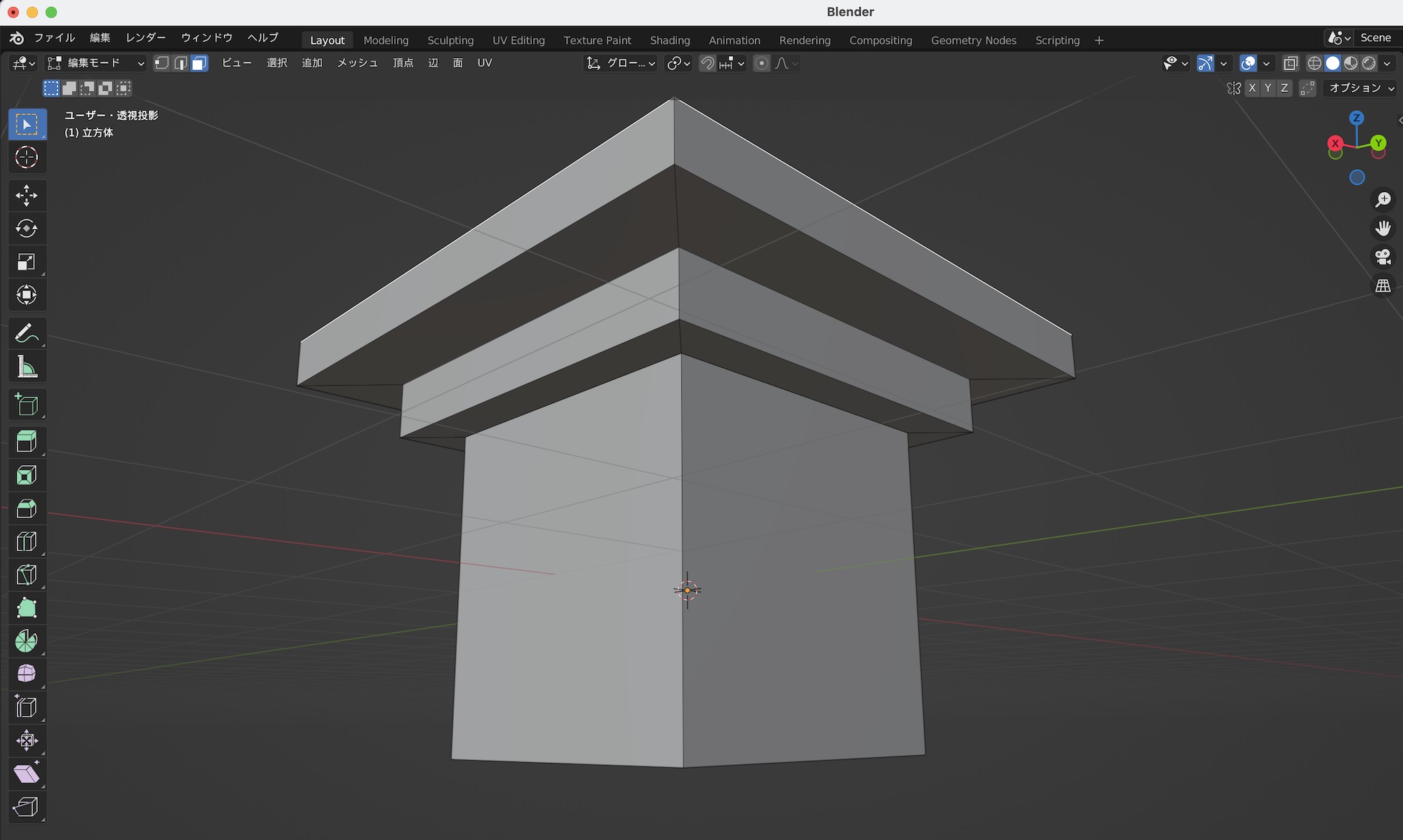
面のループを押し出す

立方体を1周する面などのループを選択した状態で押し出すと、下の画像のように変な方向に押し出される場合があります。法線または個別を使っても選択した面の形を維持したまま押し出すことはできないので、その場合は「面に差し込む」と「スケール」を組みわせるのが良いかもしれません。

押し出したい面のループを選択した後は「面に差し込む」を使って、小さな面を新しく作成します。

次に「S」キーを使って面のスケールを押し出したいサイズまで大きくします。筆者の場合はXY軸のみのスケールを変更したいので、「S + Shift + Z」キーを使ってZ軸を除外した軸のスケールを変更しました。

押し出しには成功したものの、スケールを使ったことで辺の高さのズレが発生しています。これを修正するにはビューポートをワイヤーフレームに切り替え、XまたはY軸の平面の視点にして、高さの揃っていない頂点を選択します。

次に「S」キーを使ってスケールツールに切り替え、「Z + 0」を入力してZ軸の頂点を揃えます。

同じように下の揃っていない頂点をスケールを使って調整して完成したものがこちら。Cinema 4Dに比べると少し手間がかかりますが、面のループを押し出すことができました。

この外側への押し出しと通常の押し出しを組み合わせると、面白いオブジェクトを作ることが出来ます。ぜひ活用してみてください。
(MIKIO)