[Blender] ループカットやナイフツールを使って頂点や辺を追加しよう!
立方体や球体などのプリミティブオブジェクトからモデリングを行う際、デフォルトのままで作業をするとポリゴンが少なく感じたり、複雑な形を作ることが難しくなるため頂点(Vertex)や辺(Edge)、面(Face)を追加する必要があります。
Cinema 4Dではオブジェクトに頂点(ポイント)や辺(エッジ)を追加して面(ポリゴン)を追加するループカットやナイフのツールを紹介しました。Blenderでも操作は少々異なりますが、同じツールが用意されており、簡単に頂点や辺を追加することが出来ます。
オブジェクトの追加に追加については「立方体などのオブジェクトを追加してモデリングをしてみよう!」で詳しく紹介しているので、合わせてチェックしてみてください。
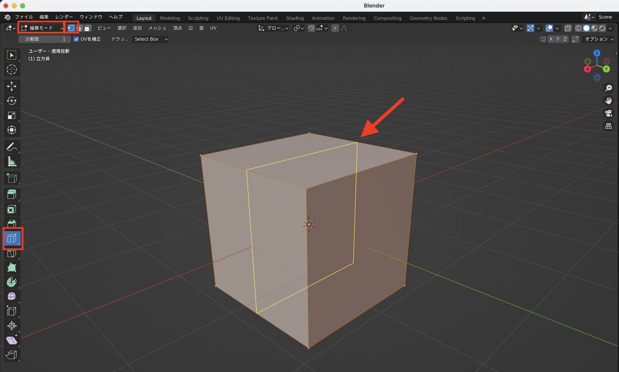
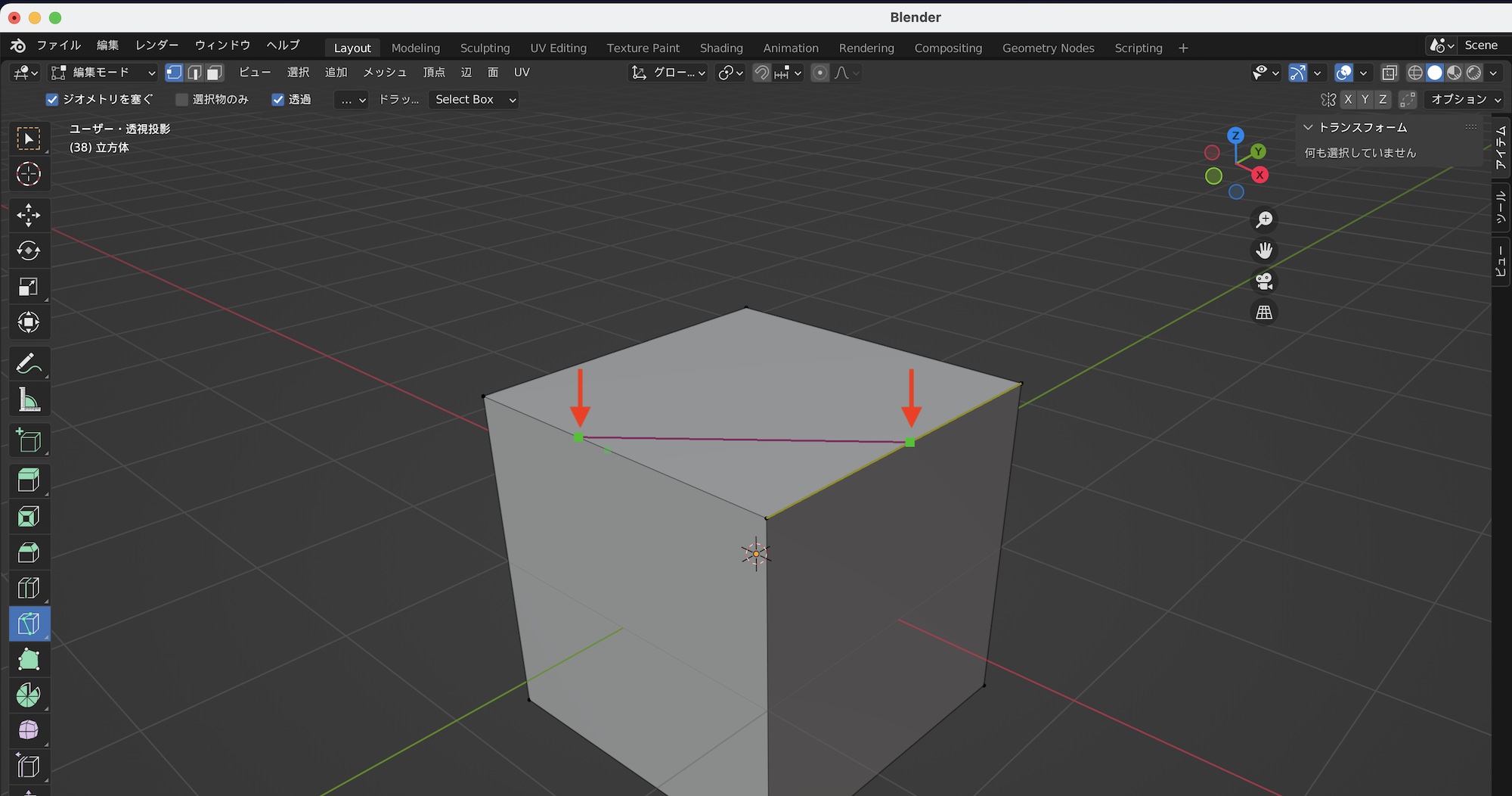
オブジェクトを選択して編集モードにした上で、頂点、辺または面のモードで左側のツールにあるループカットのアイコンをクリックします。オブジェクトにマウスを置くと中心にスナップされ、カットを行う範囲が黄色く表示されます。問題がなければ、クリックをしてカットを確定させます。
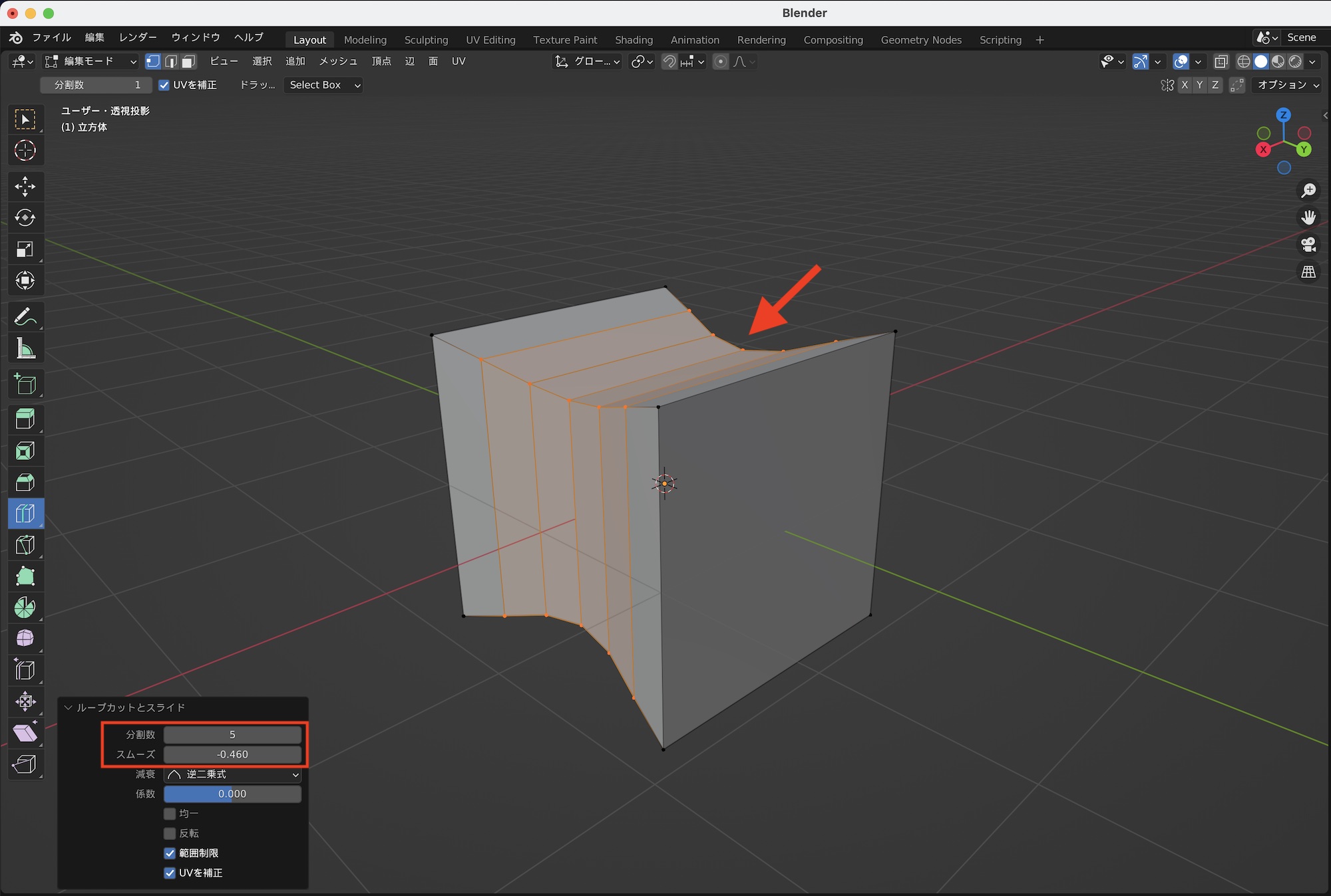
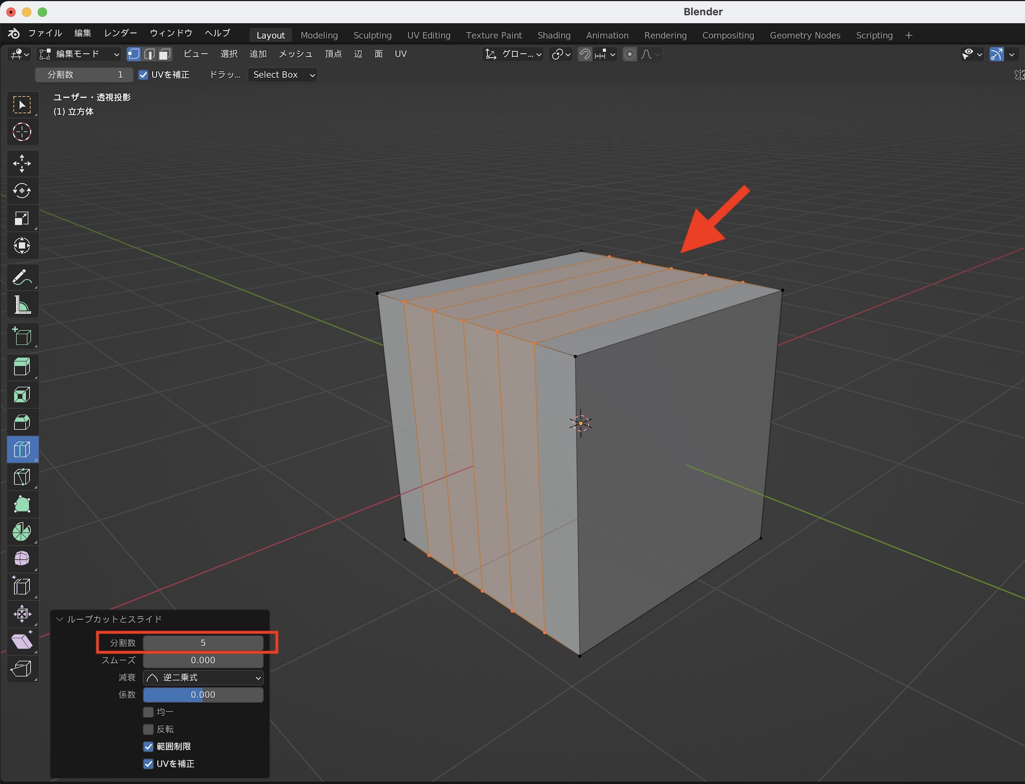
左下に現れるオプションにある「分割数」からループカットの数を指定できます。「5」にするとカットが5個追加され、6つのポリゴンを作成できました。
「スムーズ」と「減衰」の項目ではループカットの際に作成された面の滑らかさを設定します。カーブ状に変形できるので便利ですが、この操作はスケールを使っても同じ表現を行えるので、そこまで気にしなくて良いと思います。全てのカットが完了したらビューポートをクリックしてカットを完了させると良いでしょう。
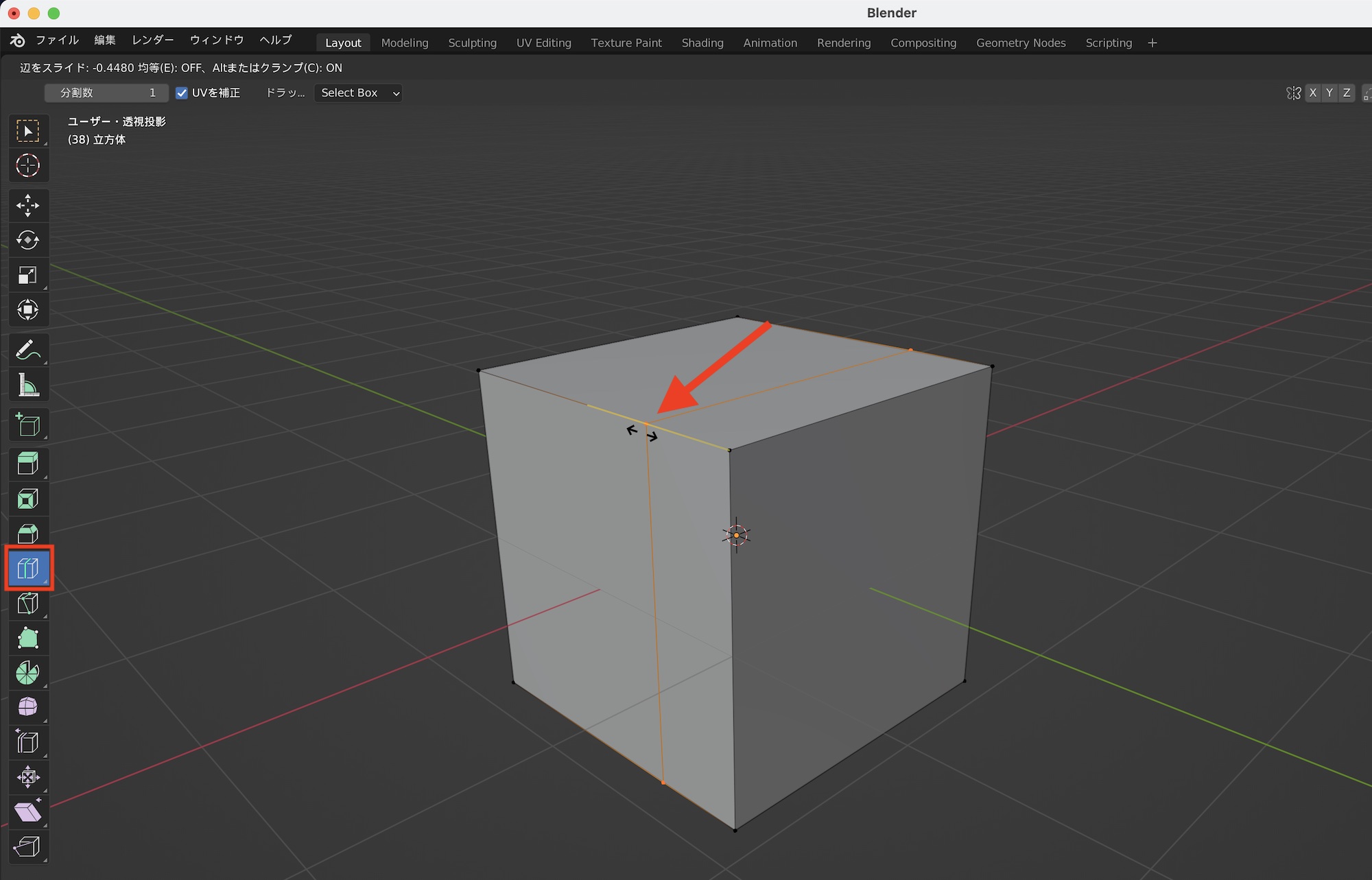
ループカットはデフォルトではオブジェクトの中心にスナップされますが、好きな位置にカットしたい場合はループカットにした上で長めにクリックしながらドラッグするとスライドしてカットが行えるようになります。より細かく動かしたい場合は「Shift」キーを押しながらスライドすると良いでしょう。
スクロールホイールのあるマウスであれば簡単に分割数を増やせます。こちらの機能を使うにはショートカットキーを使う必要があるので、「Control + R」を使ってループカットを有効にして、スクロールホイールを使って分割数を指定します。
クリックを行うとスライドになるので、スライドしながら位置を確定するか、もう一度クリックしてループカットを完了させると良いでしょう。
カーソルがナイフアイコンに変化するので、頂点または辺をクリックしてカットしたい範囲を指定し、範囲を決めたら左クリックを行い、カットの仮確定を行います。
カット時に作成した頂点が赤く表示されるので、問題がなければ「Space」または「Enter」キーを使ってカットを確定させましょう。カットをキャンセルする場合は「Esc」キーを押します。
間違ってカットを行ったり、不要な辺や頂点を削除したい場合は辺のモードにした上で、取り除きたい辺を選択して右クリック「辺を溶解(Dissolve Edges)」をクリックすると選択した辺が削除されます。
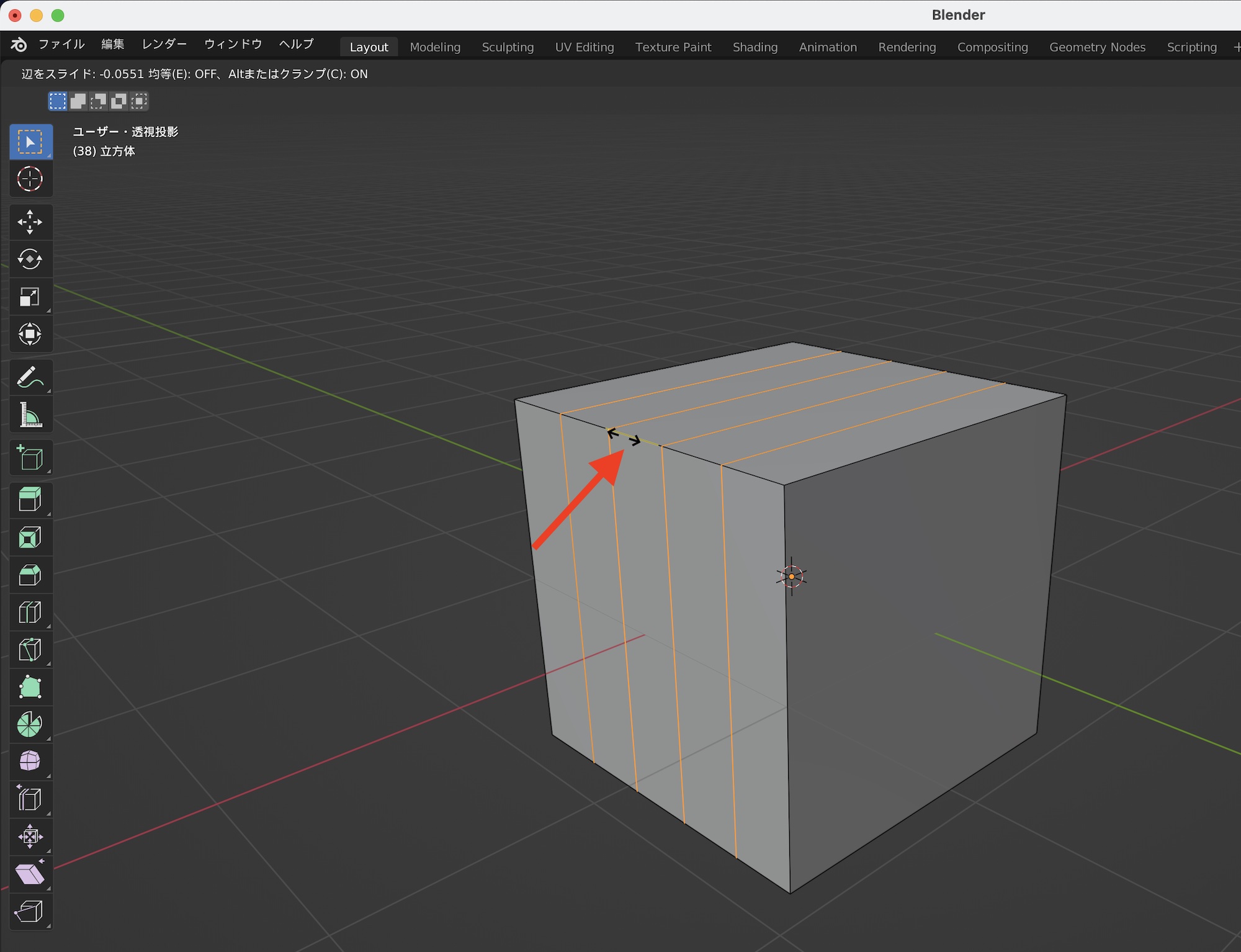
上の例ではスケールを使って下の面を大きくしてループカットを適用させると、オブジェクトの形に合わせてループカットの形が広がっているのがわかります。このようにループカットの形状を変更せずに、垂直にカットしたい場合はスライドと位置を活用します。
まずは通常通りオブジェクトの中心にループカットを行い1つ目のカットを作成します。その後で2つ目のループカットはスライドしながら中心のカットに位置を合わせて、クリックボタンを離します。
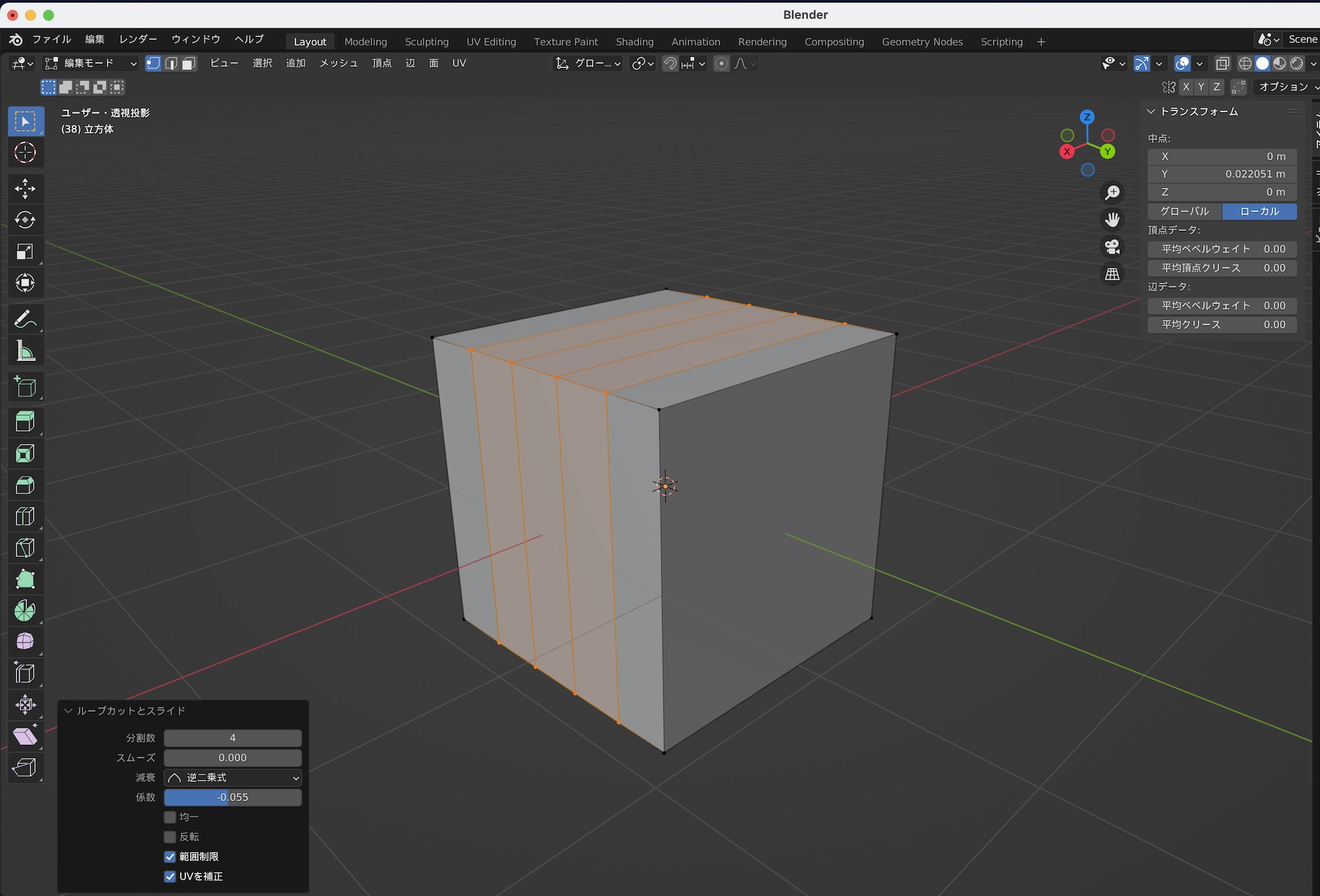
ループカットした辺が選択された状態で、位置のショートカットキー「G」と、「Y」など動かしたい軸を指定してスライドすれば直線のループカットが完成します。
Cinema 4Dに比べると少々複雑な操作が必要ですが、ショートカットキーやマウスを組み合わせると便利だと感じられるツールだと思います。操作に慣れてぜひ活用してみてください!
(MIKIO)
プリミティブの状態で分割数を増やす
Blenderではデフォルトで立方体が追加されており、この立方体に頂点や辺を更に追加するには後述するループカットなどを活用する必要がありますが、一部のオブジェクトは新規追加する場合は分割数を指定することが出来るので、新しく作成する際は大体の分割数を決めておくというのもおすすめです。
オブジェクトの追加に追加については「立方体などのオブジェクトを追加してモデリングをしてみよう!」で詳しく紹介しているので、合わせてチェックしてみてください。
ループカット(Loop cut)
オブジェクトをループ状にカットするツールです。ループにすることでループ選択が行えやすくなるので、良く使うカットツールの一つになります。
オブジェクトを選択して編集モードにした上で、頂点、辺または面のモードで左側のツールにあるループカットのアイコンをクリックします。オブジェクトにマウスを置くと中心にスナップされ、カットを行う範囲が黄色く表示されます。問題がなければ、クリックをしてカットを確定させます。
左下に現れるオプションにある「分割数」からループカットの数を指定できます。「5」にするとカットが5個追加され、6つのポリゴンを作成できました。
「スムーズ」と「減衰」の項目ではループカットの際に作成された面の滑らかさを設定します。カーブ状に変形できるので便利ですが、この操作はスケールを使っても同じ表現を行えるので、そこまで気にしなくて良いと思います。全てのカットが完了したらビューポートをクリックしてカットを完了させると良いでしょう。
ループカット: スライド(Slide)
ループカットはデフォルトではオブジェクトの中心にスナップされますが、好きな位置にカットしたい場合はループカットにした上で長めにクリックしながらドラッグするとスライドしてカットが行えるようになります。より細かく動かしたい場合は「Shift」キーを押しながらスライドすると良いでしょう。
ループカット: スクロールホイールで分割数を増やす
スクロールホイールのあるマウスであれば簡単に分割数を増やせます。こちらの機能を使うにはショートカットキーを使う必要があるので、「Control + R」を使ってループカットを有効にして、スクロールホイールを使って分割数を指定します。
クリックを行うとスライドになるので、スライドしながら位置を確定するか、もう一度クリックしてループカットを完了させると良いでしょう。
ナイフツール(Knife)
ループは行わずに一部の面をカットする場合はナイフツールを使用します。左側のツールからナイフツールを選択するか、ショートカットキー「K」を使ってツールを有効化します。
カーソルがナイフアイコンに変化するので、頂点または辺をクリックしてカットしたい範囲を指定し、範囲を決めたら左クリックを行い、カットの仮確定を行います。
カット時に作成した頂点が赤く表示されるので、問題がなければ「Space」または「Enter」キーを使ってカットを確定させましょう。カットをキャンセルする場合は「Esc」キーを押します。
作成した辺を削除する
間違ってカットを行ったり、不要な辺や頂点を削除したい場合は辺のモードにした上で、取り除きたい辺を選択して右クリック「辺を溶解(Dissolve Edges)」をクリックすると選択した辺が削除されます。
ループカットの形を変更する
特殊な形状をしたオブジェクトにループカットを行うと、そのオブジェクトに合わせてループカットの形も変化します。
上の例ではスケールを使って下の面を大きくしてループカットを適用させると、オブジェクトの形に合わせてループカットの形が広がっているのがわかります。このようにループカットの形状を変更せずに、垂直にカットしたい場合はスライドと位置を活用します。
まずは通常通りオブジェクトの中心にループカットを行い1つ目のカットを作成します。その後で2つ目のループカットはスライドしながら中心のカットに位置を合わせて、クリックボタンを離します。
ループカットした辺が選択された状態で、位置のショートカットキー「G」と、「Y」など動かしたい軸を指定してスライドすれば直線のループカットが完成します。
Cinema 4Dに比べると少々複雑な操作が必要ですが、ショートカットキーやマウスを組み合わせると便利だと感じられるツールだと思います。操作に慣れてぜひ活用してみてください!
(MIKIO)