[Cinema 4D] ピアノの鍵盤をモデリングしてみよう!その5: ライティング、カメラとレンダリング
前回の記事ではピアノにマテリアルを適用させるテクスチャリングを完成させることが出来ました。
このまま完成でも良いのですが、若干明るさが足りないのと被写界深度(DOF)の効果も加えたいと考えているので、こちらのチュートリアルでは今回のプロジェクトにライティングとカメラの追加方法を紹介していきます。
HDRIを適用させる
「その4:テクスチャリング」でフィジカルスカイを追加して夕日という簡単なライティングを追加しました。
しかし、よりリアルなライティングにしたいなと考えているので、フィジカルスカイをHDRIのテクスチャに差し替えてライティングを行おうと思います。
今回使用するHDRIのテクスチャはPoly Havenで提供されている「Syferfontein 1d Clear」のものを使用します。
「プロジェクトにHDRIを適用して、自然なライティングを作る方法」で紹介している方法と同じように、新規マテリアルを作成した後で「発光」のみにチェックを入れて「テクスチャ」の項目にHDRIを追加します。マテリアル名は「HDRI」としておきました。
その後でビューポートに「空オブジェクト」を追加し、先程作成した「HDRI」のマテリアルを空オブジェクトにドラッグ・アンド・ドロップしてマテリアルを適用させましょう。
部屋である「Room」オブジェクトを一度非表示にして、HDRIと元々あったフィジカルスカイをそれぞれレンダリングしてみた結果がこちらです。
筆者的にはHDRIのもののほうが自然かなと感じているのでこちらを使用していきますが、この辺は好みになると思います。好きなのを選んでみてください。
ちなみにHDRIを使ったほうがレンダリング時間も短いので、オススメです。
「Room」のオブジェクトを有効化させて、空のHDRIマテリアルを選択して属性マネージャの「座標」にある回転からHDRIの位置を変更すると良いでしょう。
通常レンダリングではなく、「インタラクティブレンダー」を使うとビューポートからより早く確認を行えるのでオススメです。
ライトを追加する
「Room」のオブジェクトを有効化させてレンダリングを行ってみると、夕日の光はピアノのボディに反射しているのでいい感じにはなっているものの、ピアノのディテールが見えません。
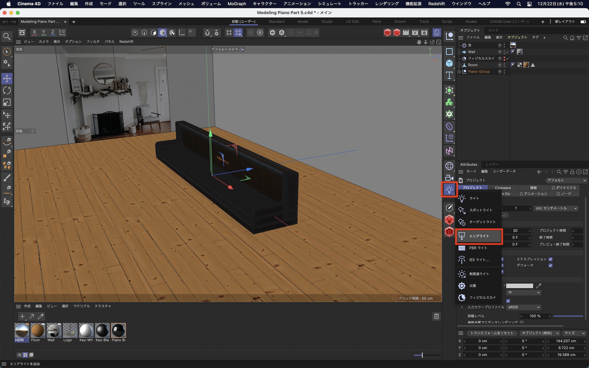
これに対応するためCinema 4Dのライトオブジェクトを追加していきます。
ビューポートの横にあるパレットからライトオブジェクトのアイコンを長押しし、「エリアライト」を追加します。
オブジェクトマネージャからエリアライトを選択して「詳細」の項目にある「サイズX/Y」をそれぞれ「サイズX: 145cm」、「サイズY:60cm」に変更し、エリアライトのZ軸がピアノに向くように回転ツールを使って調整します。
続けて「詳細」の項目にある「Z方向のみ」にチェックを入れ、Z+軸のみに光が放射されるようにしましょう。
エリアライトを室内灯のようにしたいので、移動ツールを使って部屋の上部に配置します。
この状態でレンダリングを行ったものがこちら。鍵盤がはっきり写るようになったものの、光が強すぎるのと夕日との色がマッチしません。強度と色温度を調整していきましょう。
まず、オブジェクトマネージャにある「ライト」を「Light-Top」のように名称変更を行い、属性マネージャの「一般」に移ります。
「色温度を使う」にチェックを入れ、色温度を「4200」にしてHDRIの夕日の色に近づけます。「強度」の項目では「85%」にしました。
次にピアノのボディ輪郭部分を少し強調したいので、今回は新しくスポットライトを追加し、サイズと位置などを調整した後でピアノの後ろに配置しましょう。こちらも同じく色温度を「5800」、「強度」を「75%」に変更しています。
この状態でレンダリングしてみると、ピアノのボディ部分に光が追加されました。
先程追加したスポットライトは「Back-Light」へと名称変更し、最後に手前の鍵盤を少し照らすエリアライトを追加します。サイズや強度などを調整しましょう。
作成したエリアライトは「Front-Light」へと名称変更し、作成した3つのライトオブジェクトをヌルオブジェクトに格納しました。ヌルオブジェクトは「Light-Group」という名称にしています。
各ライトオブジェクトの位置はこのようになっています。上が「Top-Light」、左が「Back-Light」、そして右が「Front-Light」です。
カメラと被写界深度
ライティングが完了したら、右側のパレットからカメラのアイコンをクリックしてカメラオブジェクトを追加します。そしてカメラを有効化させ、カメラアングルを指定します。
カメラの設定を変更します。「オブジェクト」の項目では「焦点距離: 50mm」、「フォーカス距離」のスポイトアイコンをクリックしてフォーカスさせたい範囲をクリックしてフォーカス距離を確定させます。
次に「フィジカル」の項目へと移り、「F値」を「2.8」に変更しましょう。
レンダリング設定
一通り全ての作業が完了したのでレンダリングを行うのですが、被写界深度やグローバルイルミネーションの設定を行う必要があります。
レンダリング設定を開き、「フィジカル」の項目を開きましょう。「被写界深度」のオプションをオンにし、「サンプリング品質」を「高」にします。
次に「グローバルイルミネーション」の項目に移り、「プライマリの方式: イラディアンスキャッシュ」、「セカンダリの方式: 準モンテカルロ法(QMC)」を選択して、「サンプル: 高」にしましょう。
全ての設定が完了したら画像ビューアからレンダリングを開始してください。被写界深度やグローバルイルミネーションを追加した結果、これまでに比べてレンダリング時間がかかるので注意が必要です。
今回2つのアングルからレンダリングしてみたのですが、最高品質でのレンダリングだったので、1つ目が3時間25分、2つ目が2時間8分のレンダリング時間となりました。
レンダリング設定をいくつか変えるとより早くレンダリングを行えるようになるかもしれません。
最終レンダリング
モデリングはその1、2、3、テクスチャリングがその4、そして今回のライティングとカメラの設定を完了し、レンダリングを行ったものがこちらです。
モデリングの際に参考にしたピアノの参考画像は以下のもの。筆者的にはある程度近づけることが出来たと感じています。
レンダリングに時間がかかったものの、モデリング自体は非常にシンプルなので、今回の長いチュートリアルでCinema 4Dのモデリングからテクスチャリング、ライティングやレンダリングまでにある程度慣れて頂けたら嬉しいです。
ピアノのモデリングのチュートリアルはここで終了ですが、Redshiftレンダラーを持っている方のためにRedshiftを使ったライティングやレンダリングそしてCinema 4Dのフィジカルレンダラーとの比較を行いたいと思います。
気になる方は「Cinema 4D ピアノの鍵盤をモデリングしてみよう! その6: Redshiftを使ったレンダリング」の記事をチェックしてみてください。
このシリーズの記事一覧
Cinema 4Dでピアノの鍵盤をモデリングしてみよう!(全6回)
- [その1] 白鍵と黒鍵をモデリングする
- [その2] 鍵盤の完成とベースのモデリング
- [その3] ピアノボディの完成と部屋の作成
- [その4] オブジェクトのテクスチャリングを行う
- [その5] シーンにライティング、カメラとレンダリングを追加する(この記事)
- [その6] Redshiftを使ってレンダリングを行う
(MIKIO)