[Cinema 4D] ピアノの鍵盤をモデリングしてみよう!その4: テクスチャリング
このシリーズのその1、2、3でピアノと部屋のモデリングを完成することが出来ました。
いい感じに出来上がったものの、まだ色を付け足していない状態なので、こちらの記事では作成したオブジェクトにテクスチャを追加していくチュートリアルを紹介します。
フィジカルスカイを追加する
オブジェクトにテクスチャを追加する前に簡単なライティング(照明)を追加しましょう。
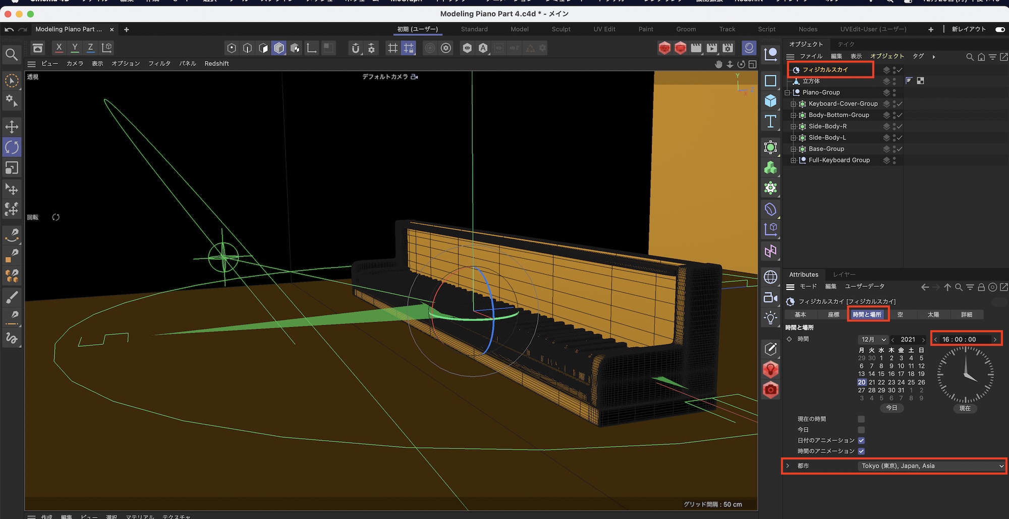
パレットにあるライトオブジェクトのアイコンを長めにクリックし、「フィジカルスカイ」を選択してビューポートに追加します。
フィジカルスカイを選択して属性マネージャの「時間と場所」から「都市」や「時間」を指定します。今回は夕日をイメージしたいので、日の入りの時間帯を選択しました。
この状態でレンダリングをしてみると光は入っていますが、部屋の中が暗いです。フィジカルスカイの太陽が窓のない位置にあるので、回転ツールを使って太陽の位置を調整します。
必要に応じてフィジカルスカイの時間や部屋の立方体のサイズを変更してお好みの光加減を調整すると良いでしょう。
筆者の場合はひとまず上のような感じにしました。細かな光の調整はライティングの項目で行っていきます。
ピアノボディのマテリアル
ピアノのボディに質感を追加していきましょう。一般的にピアノは木材で出来ていますが、光沢のある黒い塗装が施されているので、これに近づける形で作っていきます。
マテリアルマネージャの「+」アイコンまたは「作成」、「マテリアル」、「新規標準マテリアル」からCinema 4Dのマテリアルを作成します。
マテリアルマネージャで追加されたマテリアルをダブルクリックして、マテリアルエディタを開きます。また、名称を「Piano Body」に変更しました。
「カラー」の項目から黒色を選択し、「反射」の項目で「タイプ: GGX」、「表面粗さ: 8%」、「鏡面反射強度: 5%」にします。
作成したマテリアルはピアノのボディである「Keyboard-Cover-Group」、「Body-Bottom-Group」、「Side-Body-L/R」、「Base-Group」のオブジェクトにドラッグ・アンド・ドロップしてマテリアルを適用させます。
鍵盤のマテリアル
マテリアルマネージャで「Piano Body」のマテリアルを複製し、名称を「Key-Black」に変更します。
次に「反射」の項目にある「表面粗さ: 40%」、「鏡面反射強度: 2%」にしましょう。
「Key-Black」のマテリアルを複製し、名称を「Key-White」に変更します。「カラー」の項目に移り、色を白色に変更します。
作成した「Key-Black」と「Key-White」のマテリアルは「Full-Keyboard-Group」の中にある黒鍵と白鍵に適用させましょう。
この状態でレンダリングを行ったものがこちら。
反射などの効果があるので、レンダリングに時間がかかると思います。筆者の環境では9分48秒のレンダリング時間となりました。
鍵盤蓋ロゴのマテリアル
よりリアルに近づけるように、鍵盤蓋にロゴを追加していきましょう。今回追加するテクスチャは下のものです。透過PNGになっているので、同じテクスチャを使用する場合はダウンロードすると良いでしょう。
マテリアルマネージャから新しくマテリアルを作成し、名称を「Logo」にします。
「カラー」の「テクスチャ」の項目からロゴのテクスチャをドラッグ・アンド・ドロップし、適用させます。
今のままだと背景がある状態なので、「アルファ」の項目から背景を透明にする必要があります。
「アルファ」の項目にチェックを入れ「テクスチャ」の項目にロゴをドラッグ・アンド・ドロップしましょう。
次はロゴに金色の質感を加えたいので、「反射」の項目に移り、「タイプ: GGX」、「表面粗さ: 21%」、「鏡面反射強度: 58%」、そしてカラーをオレンジ色にして金色の色に近づけます。
鍵盤蓋にマテリアルを適用する
作成した「Logo」のマテリアルは鍵盤蓋である「Keyboard-Cover-Group」にドラッグ・アンド・ドロップします。
上の画像のようにロゴが引き伸ばされていると思うので、オブジェクトマネージャから「Logo」のマテリアルを選択して、属性マネージャから微調整を行います。
「サイズU:15%」、「サイズV: 30%」にしてロゴのサイズを変更します。
テクスチャが繰り返されるので、「タイリング」のオプションをオフにし、「オフセットU」、「オフセットV」からロゴの位置を調整しましょう。
レンダリングでテクスチャの反映を確認する際、画像ビューアではなく「部分レンダリング」を使うとレンダリング時間を短縮しながらシーンの一部を確認できるのでオススメです。
部屋のテクスチャを追加する
ピアノのテクスチャは一通り完成したので、次に部屋を作っていきましょう。1から作るのはあまり効率的ではないため、今回はテクスチャを追加してそれっぽく作ります。
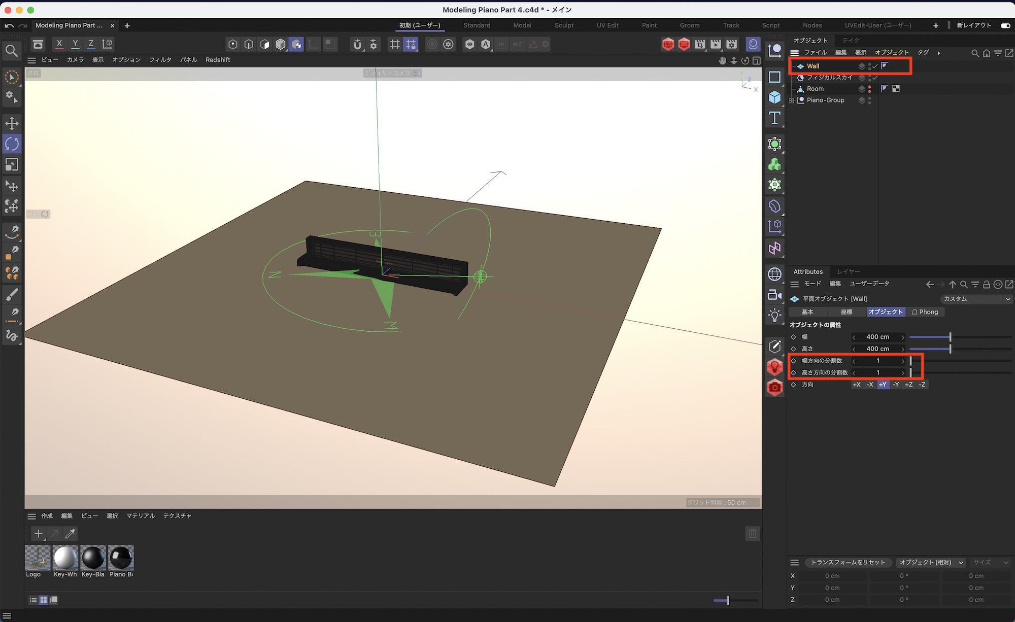
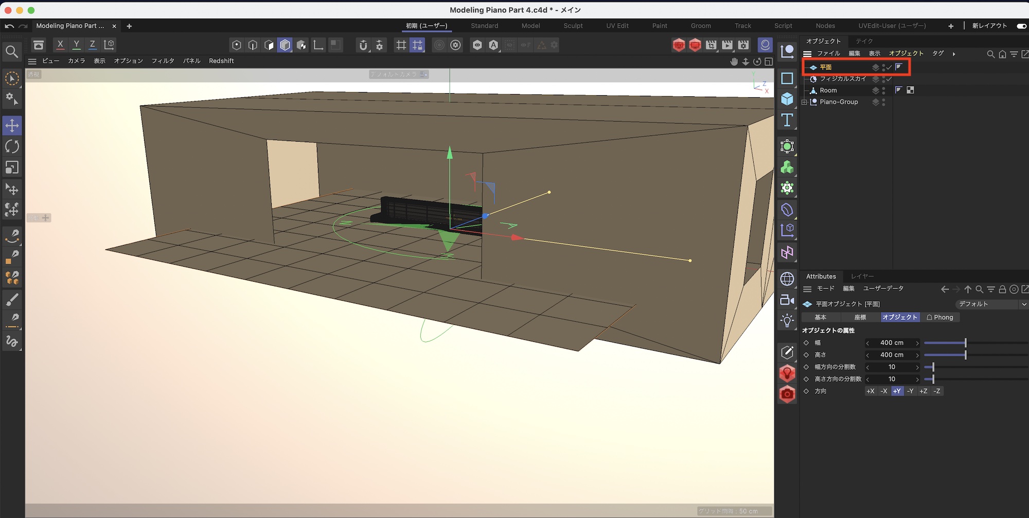
まずは立方体の名称を「Room」に変更した後、平面を追加します。
追加した平面は「Wall」と名称変更を行い、幅と高さ方向の分割数を「1」にします。
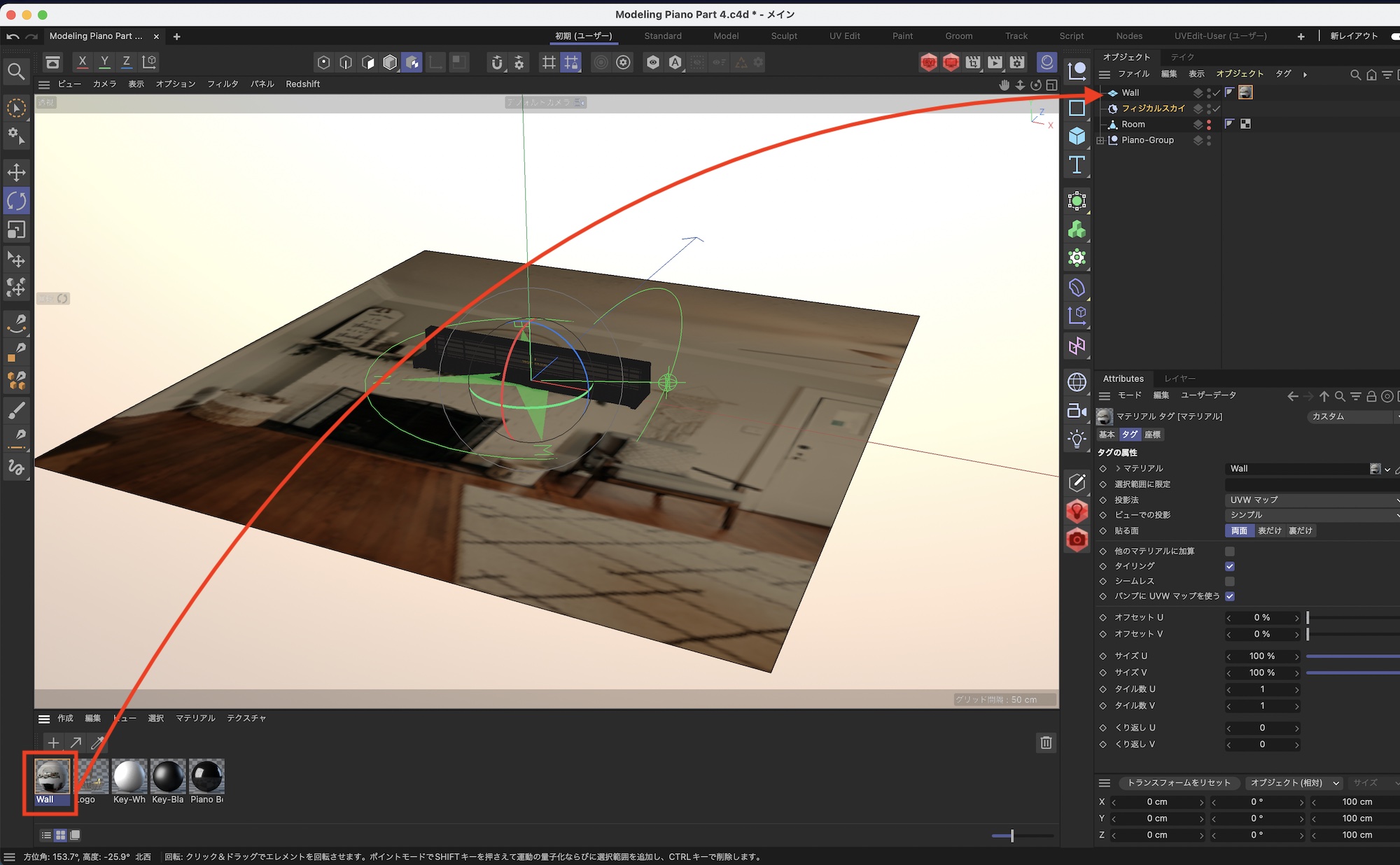
次にマテリアルマネージャから新しくマテリアルを作成し、名称を「Wall」へと変更して、「カラー」の「テクスチャ」の項目に部屋の画像をドラッグ・アンド・ドロップします。
「反射」は必要ないので、チェックを外しておきます。ちなみに今回使用した画像はUnsplashから入手できます。
マテリアルを平面に適用させ、回転とスケールを使って「Room」オブジェクトの内側のポリゴンに近づける形で調整しましょう。
被写界深度で背景をぼかすので、ピアノが写る範囲に移動させると良いでしょう。カメラを追加した後でまた微調整を行うので、大体の位置で問題ありません。
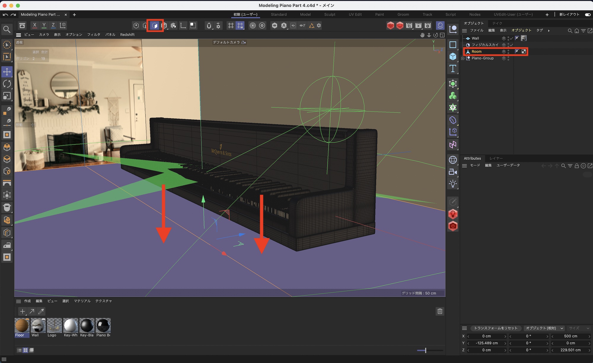
床のテクスチャを追加する
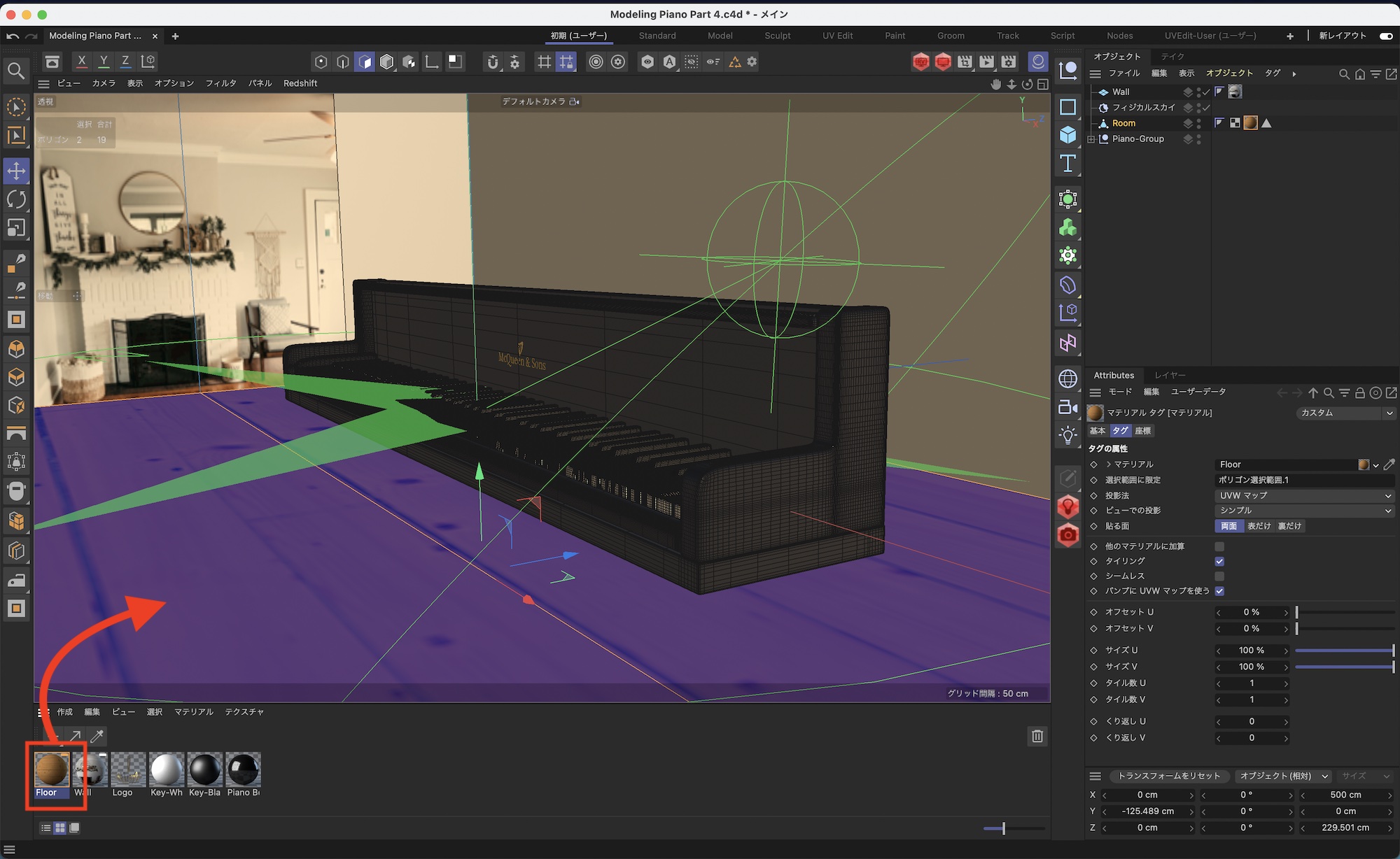
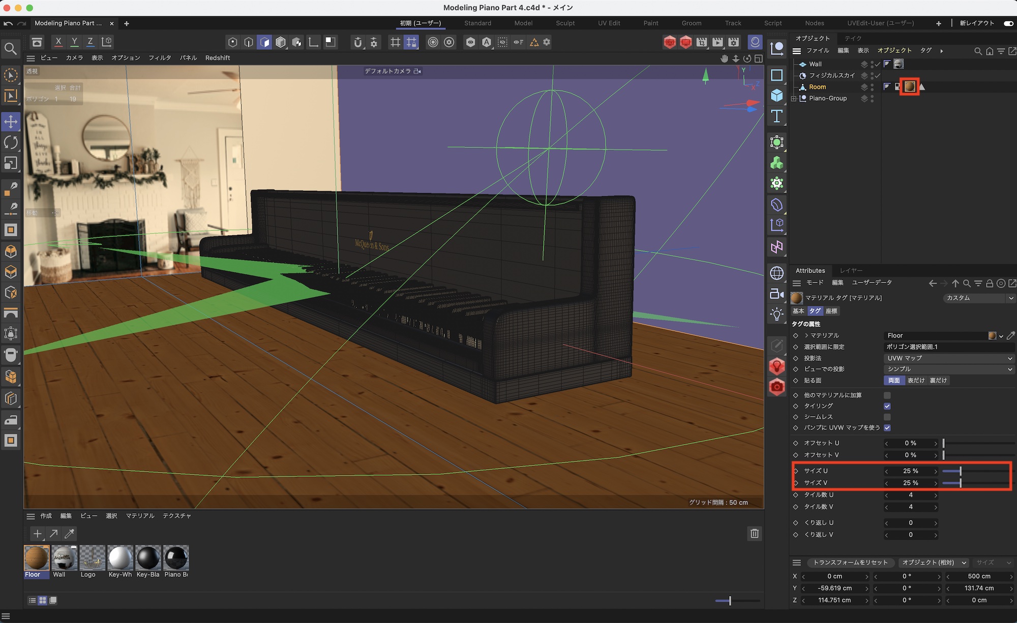
Roomの内面のポリゴンに床のテクスチャを追加します。マテリアルマネージャからマテリアルを作成し、名称を「Floor」にします。
「カラー」の「テクスチャ」から床に反映させるテクスチャを追加しましょう。筆者の場合はAmbient CGから入手したWood Floor 042を使用しています。
反射やバンプなどのテクスチャもありますが、今回は背景として使用するため、必要ありません。「反射」はオフにしておきましょう。
「Room」のオブジェクトを選択した上で、ポリゴンモードに切り替えます。その状態で床部分になるオブジェクトの下のポリゴンを選択して、「Floor」のマテリアルをビューポートにドラッグ・アンド・ドロップしてください。
オブジェクトマネージャから「Floor」のマテリアルを選択し、属性マネージャの「サイズU/V」を「25%」に変更しましょう。
テクスチャプレビューサイズの変更
マテリアルの「Floor」、「Wall」、「Logo」は全て画像のテクスチャを使用しているので、より高品質にレンダリングが行われるように「テクスチャプレビューサイズ」の変更を行いましょう。
オブジェクトマネージャまたはマテリアルマネージャから変更を行うマテリアルを選択し、「ビューポート」の中にある「テクスチャプレビューサイズ」の項目に移ります。
ドロップダウンリストから「2048x2048」を選択しましょう。今回は「Floor」のマテリアルを例にしましたが、同じように「Wall」と「Logo」のマテリアルにも適用させてください。
ここまででレンダリングを行ったものが上の画像です。ほぼ完成に近づいてきましたね。
ただ、まだ全体的に暗いのと背景がはっきりと分かる状態なので、カメラに被写界深度を追加して仕上げていきます。次回はこのチュートリアルの最終章である「その5: ライティング、カメラとレンダリング」になります。
このシリーズの記事一覧
Cinema 4Dでピアノの鍵盤をモデリングしてみよう!(全6回)
- [その1] 白鍵と黒鍵をモデリングする
- [その2] 鍵盤の完成とベースのモデリング
- [その3] ピアノボディの完成と部屋の作成
- [その4] オブジェクトのテクスチャリングを行う(この記事)
- [その5] シーンにライティング、カメラとレンダリングを追加する
- [その6] Redshiftを使ってレンダリングを行う
(MIKIO)