[Blender] カーブを使ってパイプや手すりをモデリングしてみよう!

読み込み中...読み込み中...読み込み中...
2024年1月11日 公開2026年3月5日 更新
[Blender] カーブを使ってパイプや手すりをモデリングしてみよう!

建物や乗り物にディテールを加える際、配管があるとよりリアルになります。パイプをモデリングする方法はいくつかありますが、Blenderではカーブを活用するのがおすすめです。

Blenderにおけるカーブ(Curves)はその名の通りカーブを作成するもので、アニメーションを作成する際にオブジェクトを動かすパスにしたり、作成したカーブをメッシュとして変換して、頂点、辺、面を編集可能にすることが出来ます

カーブはただ線を引くだけのツールのみならず、パイプ(チューブ)や手すりなどを表現するには最適な「ジオメトリ」が用意されており、「ベベル」の項目から厚みを加えられます。

カーブとジオメトリ:ベベルの基本的な使い方

オブジェクトモードで「Shift + A」または上部メニューの「追加」、「カーブ」の中にある「ベジェ」を選択して、デフォルトのベジェ曲線カーブを追加します。

カーブのオブジェクトが選択された上で、オブジェクトデータプロパティに移動し、「ジオメトリ」の下にある「ベベル」の項目を開きます。

深度」のパラメータを調整することで、カーブの形に沿ってパイプのような円形の筒状のオブジェクトが完成します。

解像度」からジオメトリを追加した際の分割数を調整します。サブディビジョンサーフェスを使わずに丸みを表現する場合は「解像度」を変更すると良いでしょう。

メッシュからカーブを作成する

カーブを使って簡単にパイプなどを作成できるものの、ベベルや押し出しなどが使えるメッシュと操作が若干異なります。建物の形に沿って配管を表現したり、カーブハンドルを使用せずに、ベベルで角の滑らかさを調整したい場合は、メッシュから作成することも可能です。

Shift + A」または上部メニューの「追加」から「メッシュ」の「」を選択して、円オブジェクトをビューポートに追加します。頂点(分割数)はデフォルトの「32」のままで大丈夫です。

編集モードに移り、頂点選択モードで円の半分を選択して、「X」キー、「頂点」を選択して半分の頂点を削除します。

両端の頂点をそれぞれ選択し、右クリック「頂点を押し出し」を使って、上と下方向に押し出して新しい頂点を作成します。

角になっている頂点を選択し、ベベルを使って丸みを加えます。

ベベルを使っても何も変化しない場合は、左下のオプションで「影響: 頂点」を選択し、「」と「セグメント」から分割数などを調整してください。

オブジェクトモードに切り替えて、作成したメッシュを選択後に右クリック「変換」、「カーブ」を選択してカーブに変換します。

後はオブジェクトデータプロパティの「ジオメトリ」内にある「ベベル」の項目から「深度」や「解像度」を調整すれば完成です。

厚みや滑らかさを加える

オブジェクトデータプロパティの「端をフィル」のオプションを有効化することで、両端に面が追加されます。空洞にしたくない場合に活用すると良いでしょう。

空洞部分に厚みを加えたい場合は「ソリッド」モディファイアーを追加します。モディファイアー追加後に「幅」のパラメータを操作すると良いでしょう。

滑らかさを加えたい場合は「サブディビジョンサーフェス」モディファイアーを使用します。ジオメトリに影響を与えるので、ある程度メッシュの調整が完了した後にサブディビジョンサーフェスを適用することをおすすめします。

ジオメトリ:ベベルの形を変更する

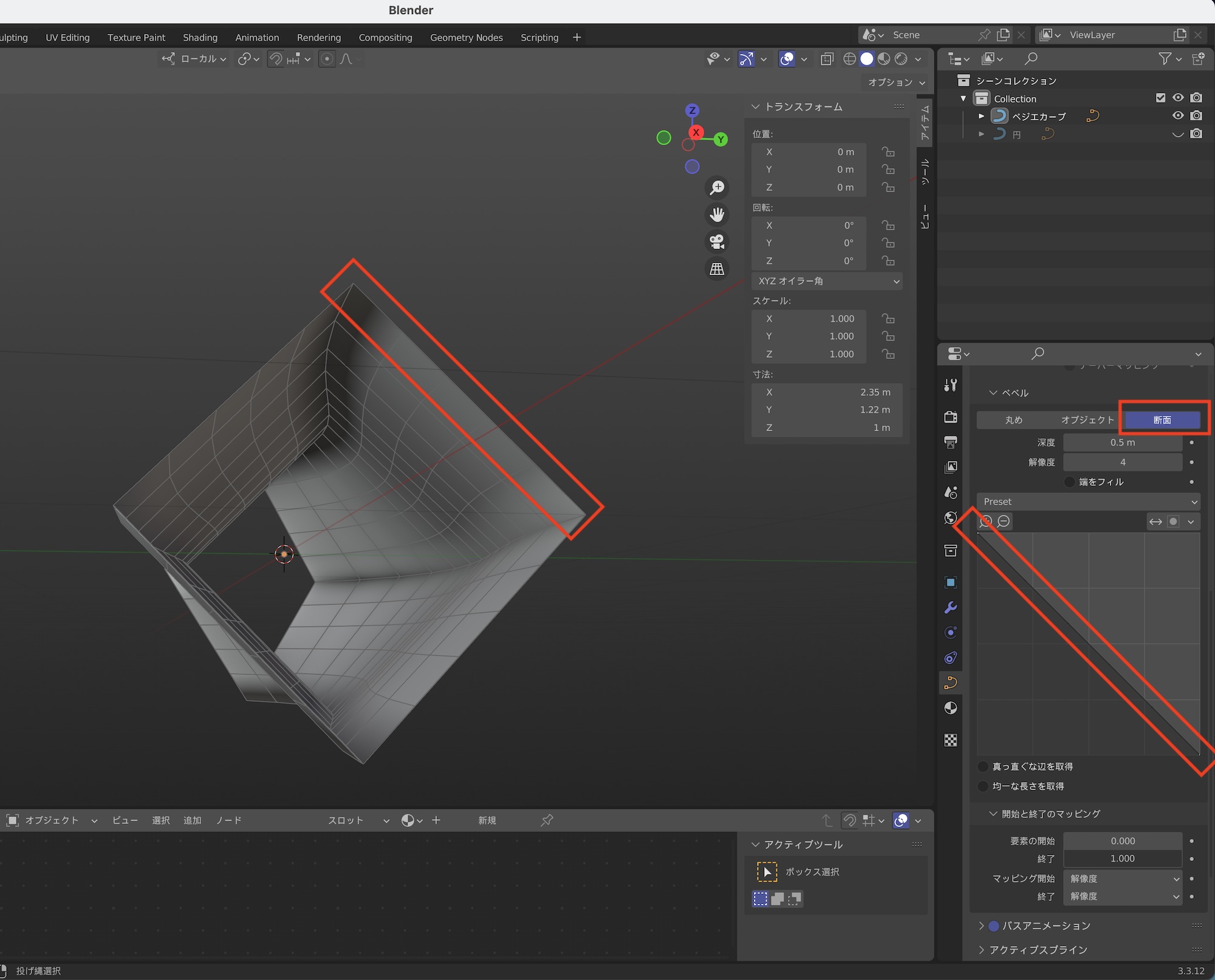
オブジェクトデータプロパティのジオメトリにある「ベベル」のデフォルトの設定では「丸め」が反映されており、パイプのような円形になっています。「オブジェクト」または「断面」に切り替えることで、任意の形に調整することも出来ます。

「オブジェクト」ではパスとなるカーブとは別のカーブを指定することで、指定したカーブに合わせた形にすることが可能です。上の画像では新しく「カーブ」の「円」を追加し、オブジェクトデータプロパティの「シェイプ」の「プレビュー解像度」を変更して四角形にし、頂点の一つを動かしたもの。

これをデフォルトのベジエカーブに適用すると、指定したカーブオブジェクトの形が反映されるようになります。

「断面」では下に表示されるカーブを使って自由自在に変形できます。このカーブはオブジェクトを四分割にした一つの部分を表示しており、カーブにポイントを追加することで形を変更できます。

カーブを使って一からパイプを作成することも可能ですが、筆者的にメッシュからパスを作成し、カーブに変換して大まかな形を整えたら、再度メッシュに変換し、追加の面を作成したり、モディファイアーを反映させるのが良いかなと思います。

(MIKIO)

前後の記事