[Cinema 4D] ピアノの鍵盤をモデリングしてみよう!その6: Redshiftを使ったレンダリング
ピアノの鍵盤をモデリングしてみよう!その5まではCinema 4Dの標準ツールやレンダラーを使って作業してきました。
前の記事の「最終レンダリング」の項目でレンダリングを行った画像を見てみると、Cinema 4Dのツールだけで十分なクオリティになっていますが、リアルタイムで効果を確認したい場合や、よりフォトリアルなレンダリングを行いたい場合はサードパーティ製のレンダラーを導入することをオススメします。
今回の記事では「ピアノの鍵盤をモデリングしてみよう!その5: ライティング、カメラとレンダリング」で作成したシーンをRedshiftでレンダリングを行えるようにマテリアルやライトオブジェクト、カメラオブジェクトを変更して行こうと思います。
レンダリング設定
Redshiftを使用するため、Cinema 4Dのレンダリング設定を開き、「レンダラー」を「Redshift」に変更します。
今回はACESカラースペースでのレンダリングは行いたくはないので、「RedshiftのIPR(RenderView)と画像ビューアでのレンダリングで色が違う時の対処法」の記事で紹介しているように「Color Management」の項目を変更します。
「モード: Advanced」にして「Redshift」の「Globals」の項目にある「Color Management」に移ります。「Rendering Color Space: scene-linear Rec.709-sRGB」、「View: Un-tone-mapped」に変更し、「Compensate for View Transform」のチェックを外します。
この状態でRedshift RenderViewを使ってレンダリングを行ってみると、マテリアルがめちゃくちゃになっていたりするので、マテリアルやライティングをRedshiftのものに変更していく必要があります。
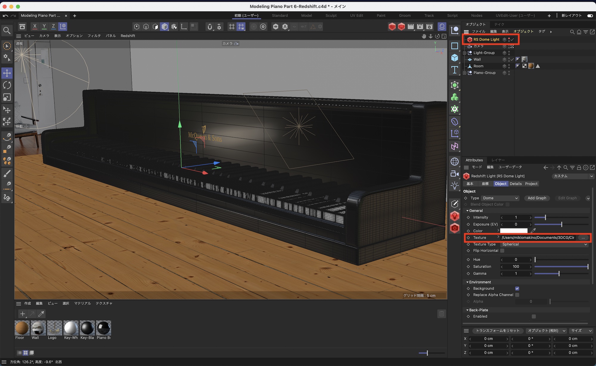
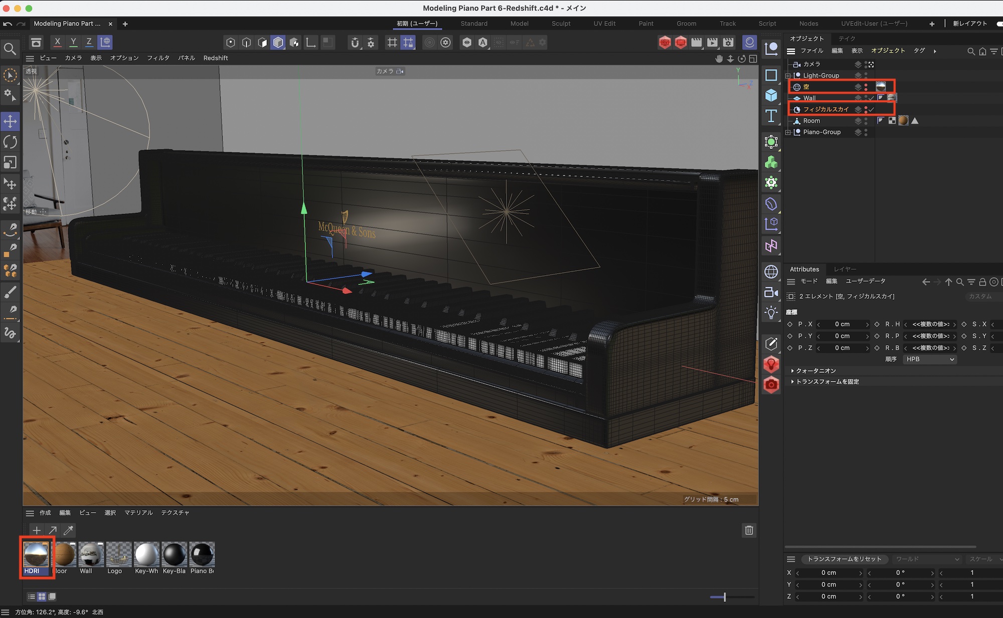
HDRIをDome Lightに変更する
マテリアルを修正する前にRedshiftのDome Lightを追加してHDRIを適用させます。
すでに追加してある「フィジカルスカイ」と「空」オブジェクトと「HDRI」のテクスチャは不要なので、削除しても問題ありません。
Redshift Dome Lightを追加し、「Texture」の項目からHDRIの画像を追加します。「Room」のオブジェクトと照明である「Light-Group」は一度非表示にしましょう。
マテリアルを再作成する
RedshiftにはCinema 4DのマテリアルをRedshift向けに変換するツールが用意されていますが、筆者の場合だと上手く行かなかったので、Redshift用のマテリアル(RS Material)を再作成していきます。
まずは作成済みのCinema 4DマテリアルとRS Materialを区別できるようにレイヤーを作成します。マテリアルマネージャにある全てのマテリアルを選択して、「編集」から「新規レイヤーに追加」をクリックします。
「レイヤー」をダブルクリックして「名前」のウィンドウからレイヤーの名前を「Cinema 4D」にしましょう。OKをクリックしてウィンドウを閉じます。
黒鍵と白鍵
マテリアルマネージャの「作成」、「Redshift」の「Materials」、「Material」をクリックして新しくRS Materialを作成します。作成したマテリアルは「RS-KeyBlack」にすると良いでしょう。
作成したRS Materialを選択して、先程と同じようにレイヤーを作成します。筆者の場合はレイヤー名を「Redshift」にしました。
「RS-KeyBlack」のマテリアルをダブルクリックしてシェーダーグラフを開きます。「Diffuse」の「Color」を黒に変更し、「Reflection」の項目では「Roughness」を「0.4」にします。
シェーダーグラフを閉じ、「RS-KeyBlack」のマテリアルを複製して「RS-KeyWhite」にします。このマテリアルは白鍵になるので「Diffuse」の「Color」の項目から白色にします。
「RS-KeyBlack」、「RS-KeyWhite」のマテリアルは鍵盤の白鍵、黒鍵にそれぞれ適用させます。
ピアノボディ
「RS-KeyBlack」のマテリアルを複製し、「RS-PianoBody」と名称変更します。このマテリアルはピアノのボディ部分になります。
「RS-PianoBody」をダブルクリックしてシェーダーグラフを開き、「Reflection」の項目の「Roughness」を「0.08」、「IOR」を「1.7」に変更します。作成したマテリアルはピアノボディのオブジェクトに適用させてください。
ロゴ部分
ピアノの鍵盤蓋にあるロゴ部分は「透過PNGをRedshiftのマテリアルと組み合わせる方法」の記事で紹介したノードを使って作成していきます。「RS-PianoBody」のマテリアルを複製し、「RS-Logo」の名称にします。
使用しているノードについてはこちらの記事からチェックしてみてください。ロゴに金色のマテリアルを追加するため、画像テクスチャとMaterial Blenderの間に追加でRS Materialを繋げています。
作成したマテリアルは鍵盤蓋である「Keyboard-Cover-Group」に適用します。
この状態でRedshift RenderViewから確認してみると、ロゴのサイズが大きいので、「RS-Logo」のシェーダーグラフを開いてテクスチャのサイズや位置などを調整します。
テクスチャのノードを選択して「General」の項目にある「Wrap U/V」のチェックを外し、「Scale」、「Offset」の数値を変更します。
部屋(壁)と床のマテリアル
この2つは画像のテクスチャを使っているので簡単です。RS Materialを追加して、シェーダーグラフの中にテクスチャをRS Materialに繋げます。反射は今回必要ないので、「Reflection」の「Weight」を「0」にします。
同じように床のマテリアルも作成し、床と部屋(壁)のオブジェクトに適用させてください。
テクスチャのプレビューサイズの変更
床、部屋(壁)そしてロゴに適用した画像のテクスチャはより高品質になるようにプレビューサイズを変更しましょう。
マテリアルマネージャからマテリアルを選択し、属性マネージャに現れる「Editor」の「Texture Preview Size」を「2048x2048」にします。
ライティング
ビューポートで非表示にしていた「Light-Group」を有効化させ、その中にあるライトオブジェクトを全て選択します。
属性マネージャを見てみると「Redshiftに変換」のボタンがあるので、それをクリックしてRedshiftのライトオブジェクトに変換します。
変換を完了してRenderViewを使ってレンダリングしてみた結果がこちら。若干光の強度が変わると思うので、必要に応じて再調整を行ってください。
カメラ
すでにオブジェクトマネージャにカメラがある場合は、カメラオブジェクト右クリックして、「Redshiftタグ」の中にある「Redshift Camera」を選択してタグを追加しましょう。
「」「オブジェクト」の項目から「焦点距離」や「フォーカス距離」を調整し、「Redshift Camera」の「Bokeh」にある「Override」と「Enable」にチェックを入れて被写界深度(DOF)をオンにしましょう。
この状態でRenderViewを行った結果が上の画像です。
最終レンダリング
Redshiftで最終レンダリングを行ってみた結果がこちらです。Cinema 4Dのフィジカルレンダラーでレンダリングに2-3時間かかりましたが、Redshiftの場合だと5分程度で出来ました。
下がCinema 4Dのフィジカルレンダラーでレンダリングを行ったものです。


好みが分かれると思いますが、筆者的にはRedshiftでレンダリングを行ったものの方がよりフォトリアルなのと、レンダリング時間がかなり速いのでオススメです。
be CG Artist!では今回のチュートリアルの他にも、色々なオブジェクトをモデリングしてみたり、フォトリアルなシーンをレンダリングしてみたりと様々なチュートリアルを公開していく予定です!
このシリーズの記事一覧
Cinema 4Dでピアノの鍵盤をモデリングしてみよう!(全6回)
- [その1] 白鍵と黒鍵をモデリングする
- [その2] 鍵盤の完成とベースのモデリング
- [その3] ピアノボディの完成と部屋の作成
- [その4] オブジェクトのテクスチャリングを行う
- [その5] シーンにライティング、カメラとレンダリングを追加する
- [その6] Redshiftを使ってレンダリングを行う(この記事)
(MIKIO)