[Cinema 4D] スプラインと回転ジェネレータを使ってワイングラスをモデリングしてみよう!

読み込み中...読み込み中...
2021年7月29日 公開2026年3月5日 更新
[Cinema 4D] スプラインと回転ジェネレータを使ってワイングラスをモデリングしてみよう!

Cinema 4Dを含む多くの3DCGソフトウェアではプリミティブオブジェクトを使ったモデリングの他、スカルプティング、ノードベースなど様々なモデリング方法が用意されています。

スプライン(Spline)もモデリングで良く使われる方法の一つで、エッジとポイントを使った二次元の線をジェネレータと組み合わせることで三次元にすることが出来ます。

以前、be CG Artist!ではCinema 4Dにおけるスプラインの基本的な操作方法スイープジェネレータを使ってパイプをモデリングするチュートリアルを紹介してきました。

Cinema 4Dではスイープのジェネレータの他にも用途に合せた様々なツールが用意されており、今回紹介する「回転ジェネレータ(Lathe-Generator)」はグラスやビン、皿など円形のオブジェクトをモデリングするには最適なツールが用意されています。

基本的な使い方

スイープの時と同じようにスプラインと組み合わせて、回転ジェネレータを使用します。透視ビューからスプラインを作成することも可能ですが、左面などの側面から行うのがベストです。

回転ジェネレータを追加したスプラインはY軸中心にスプラインが回転する形でポリゴンを作成されるため、横から見たオブジェクトの半分をスプラインを使って作ると良いでしょう。

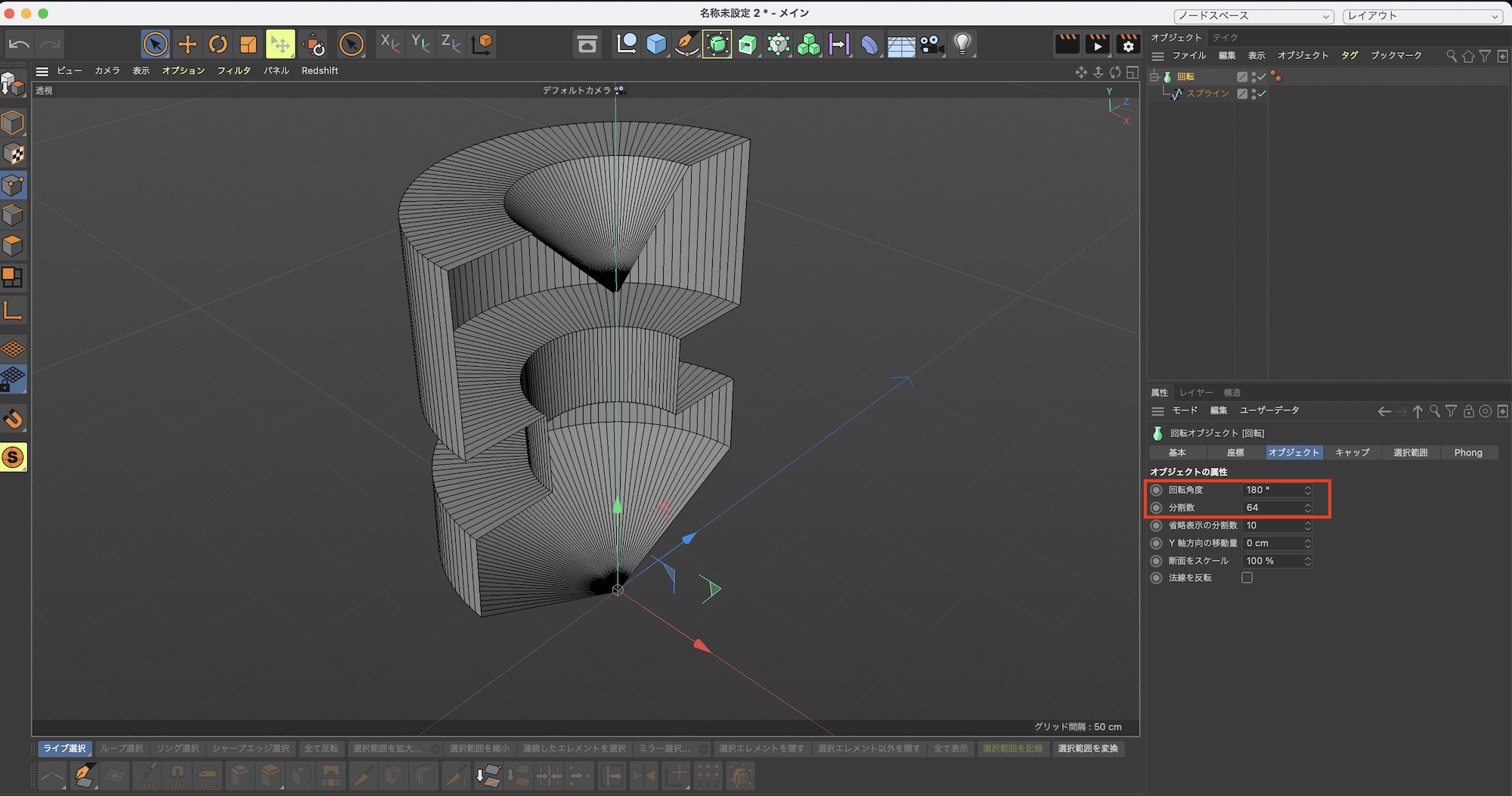
上のスプラインに回転ジェネレータを適用させた結果がこちら。左側がベースとなっているスプラインで、右が出力したものです。

スイープ同様、作成したスプラインは上部メニューのツールバーまたは上部メニューの「作成」、「ジェネレータ」の中にある「回転」からジェネレータを追加し、スプラインをジェネレータの中に格納することで適用されます。

「回転」を選択して属性マネージャの「オブジェクト」の項目では「回転角度」や「分割数」の設定が行なえます。下の例では回転角度を「180°」、分割数を「64」にしています。

ワイングラスをモデリングする

こちらの項目では上の方法でワイングラスをモデリングしていきます。手動でスプラインを作成していくのも良いですが、今回はより正確にモデリングしていきたいのでUnsplashにあるワイングラスの画像を参考にスプラインを作っていきましょう。

まずはビューポートを「右面」に変更し、「Shift + V」を使ってビュー設定を開きます。なお、ビューポート上部メニューの「オプション」、「ビュー設定」からも表示可能です。

属性マネージャの「背景」の項目へ移り、画像の項目からUnsplashで入手したワイングラスの画像を選択します。

スプラインペンを使って、ワイングラスの側面を作成します。参考画像は真正面から撮られたものではないので、下の部分(高台)は大体のサイズ感でスプラインを作成しました。

また、グラスの口縁を作成するため、下の画像のようにスプラインを作成しています。

完成したスプラインは回転ジェネレータの中に格納すると以下のような感じに。分割数の設定では「64」にしています。

さらにSDS(サブディビジョンサーフェス)を追加すると、より滑らかなグラスを表現することが出来ます。

筆者の最終的なレンダリングではガラスのマテリアルを提供させ、Redshiftでレンダリングを行いました。いい感じにワイングラスが出来上がっていますね。

この回転ジェネレータはワイングラスの他にも皿やボトルなど様々なオブジェクトのモデリングに役立つツールです。比較的簡単に効果を適用できるので、ぜひ活用してみてください。

(MIKIO)

前後の記事