[Cinema 4D] キーフレームを使ってオブジェクトを動かしてアニメーションを作成してみよう!
Cinema 4DやBlenderといった統合型3DCGソフト(DCCソフトウェア)はモデリングやテクスチャリング、レンダリングが行えるだけではなくキーフレームなどを活用してオブジェクトを自由自在に動かす、アニメーションを作成することも可能です。
3DCGでのアニメーションといった動きを追加する方法はモーションキャプチャなど様々ありますが、一番簡単に出来るのがキーフレーム(Keyframe)を使った方法です。
キーフレームはAfter Effectsといったモーショングラフィックスに特化したものや、Premiere ProやFinal Cut Proなど映像編集アプリにも使われているツールで、特定の時間に位置や回転といったパラメータの数値を記録することでアニメーションを作成できます。セルアニメーションのようにフレーム毎に作成する必要はないので、簡単にアニメーションが作れるのが特徴です。
キーフレームの詳しいことについてはAfter Effectsになりますが、「 アニメーションの基本!キーフレームを使ってシェイプを動かしてみよう」の記事に紹介しています。Cinema 4DでもAfter Effectsのように各パラメータにキーフレームを追加することが可能になっています。
Cinema 4Dのタイムライン
Cinema 4Dのデフォルトレイアウトである「初期」ではタイムラインとキーフレーム操作に使用するツールが用意されています。
基本的に「初期」レイアウトでもキーフレームアニメーションを作成できますが、「タイムライン(ドープシード)」、「タイムライン(Fカーブ)」を表示させることでパラメータの全てのキーフレームやイージングの操作などを行うことが出来るようになります。
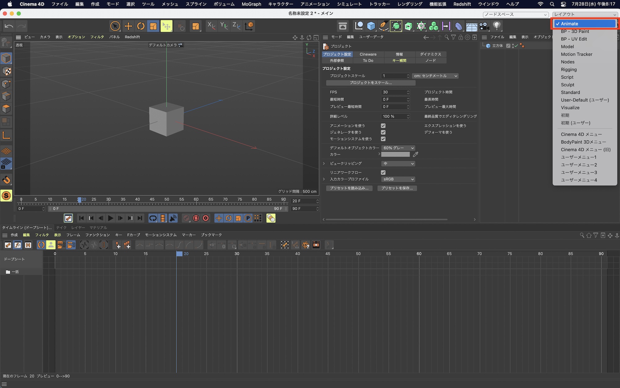
これらのタイムラインは上部メニューの「ウィンドウ」から呼び出すことも可能ですが、「Animate」のレイアウトにするとタイムラインが全て表示された状態で操作が行えるので、必要に応じて利用してみると良いでしょう。
フレームレートやフレームの変更
Cinema 4Dでは主に3つの場所でフレームレートやシーンのフレームを変更します。変更箇所によって用途が異なってくるので、下のチュートリアルに合せて必要な項目を設定してください。
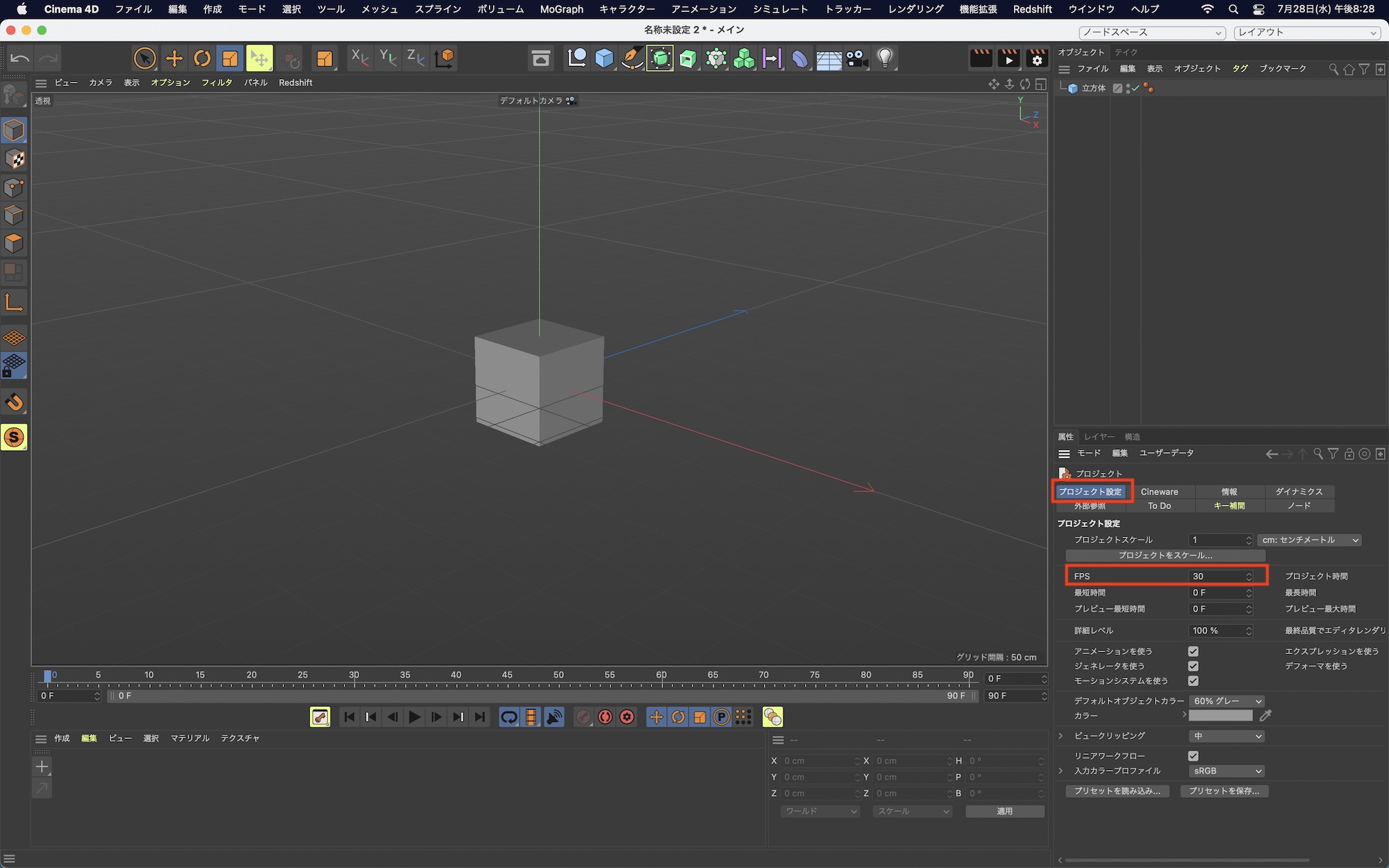
プロジェクトのフレームレート
プロジェクトを作成する際にプロジェクト設定からフレームレートを指定します。「Control(Command) + D」のショートカットキーを使ってプロジェクト設定を表示させ、「FPS」の項目からフレームレートを指定します。
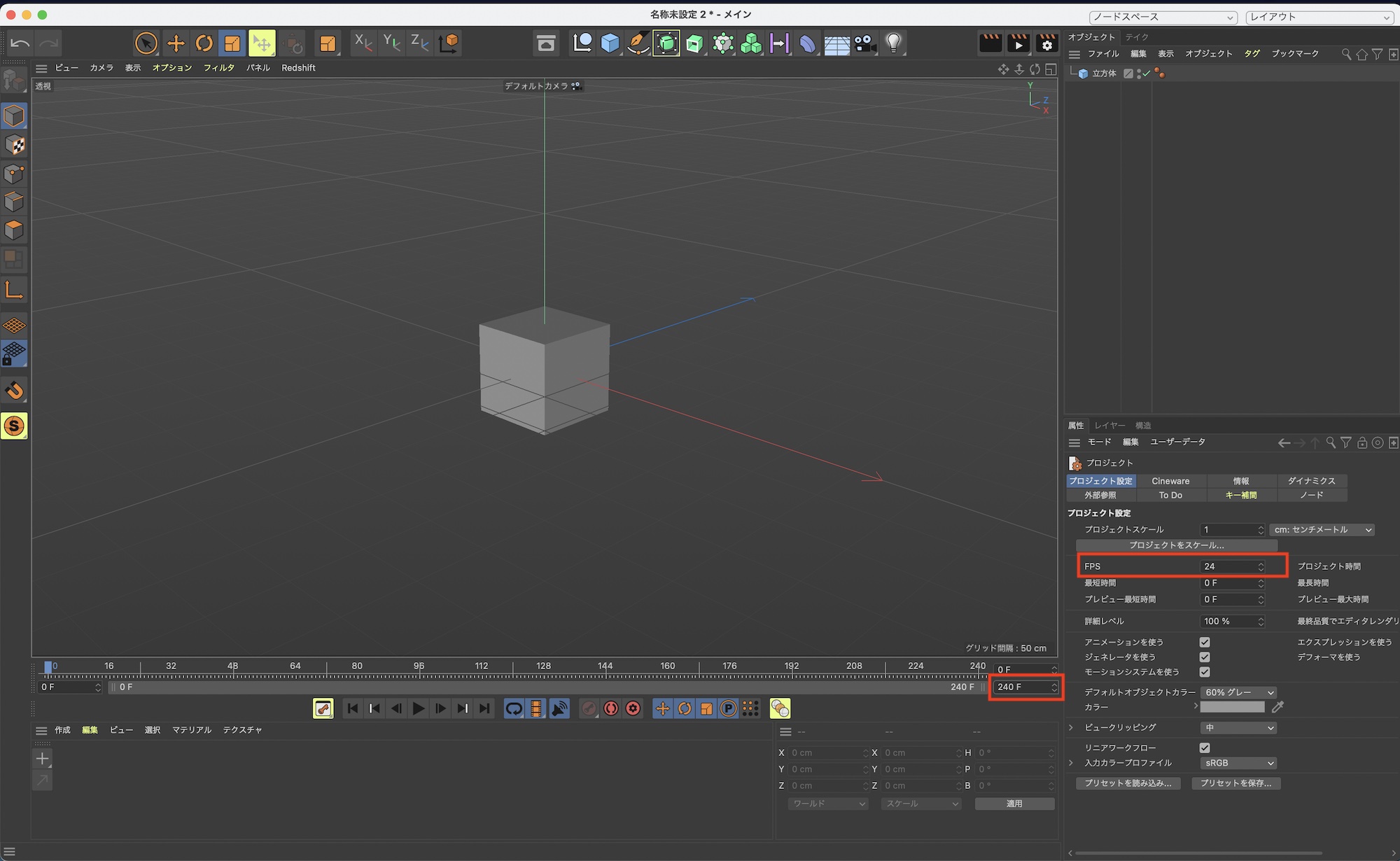
シーンのフレーム
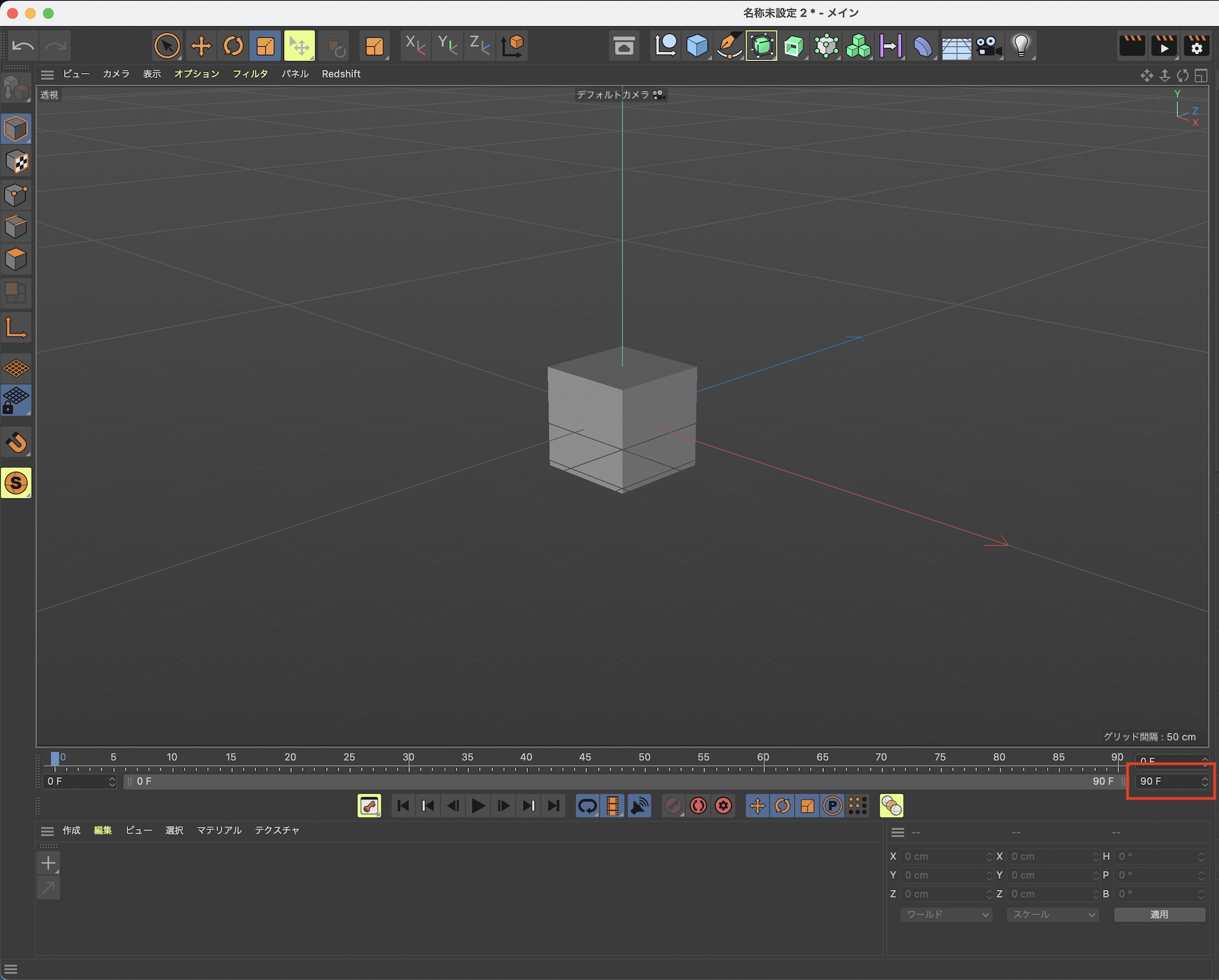
シーンのフレームレートはデフォルトで「90F」となっており、30fpsの場合は「3秒」となっています。3秒以上のシーンを作成する場合は右下にある項目からフレームを入力しましょう。
上の例では24fpsのプロジェクトで「10秒」のシーンを作成するため、「240F」と入力しています。
出力時のフレームレート
また、Cinema 4Dのプロジェクト設定でフレームレートを設定しても、出力時に違うフレームレートでレンダリングされてしまう可能性があるので、レンダリング設定の「出力」の項目からフレームレートを変更しましょう。
キーフレームの追加
今回はシンプルに立方体オブジェクトに位置のパラメータにキーフレームを作成し、簡単なアニメーションを作成していきましょう。
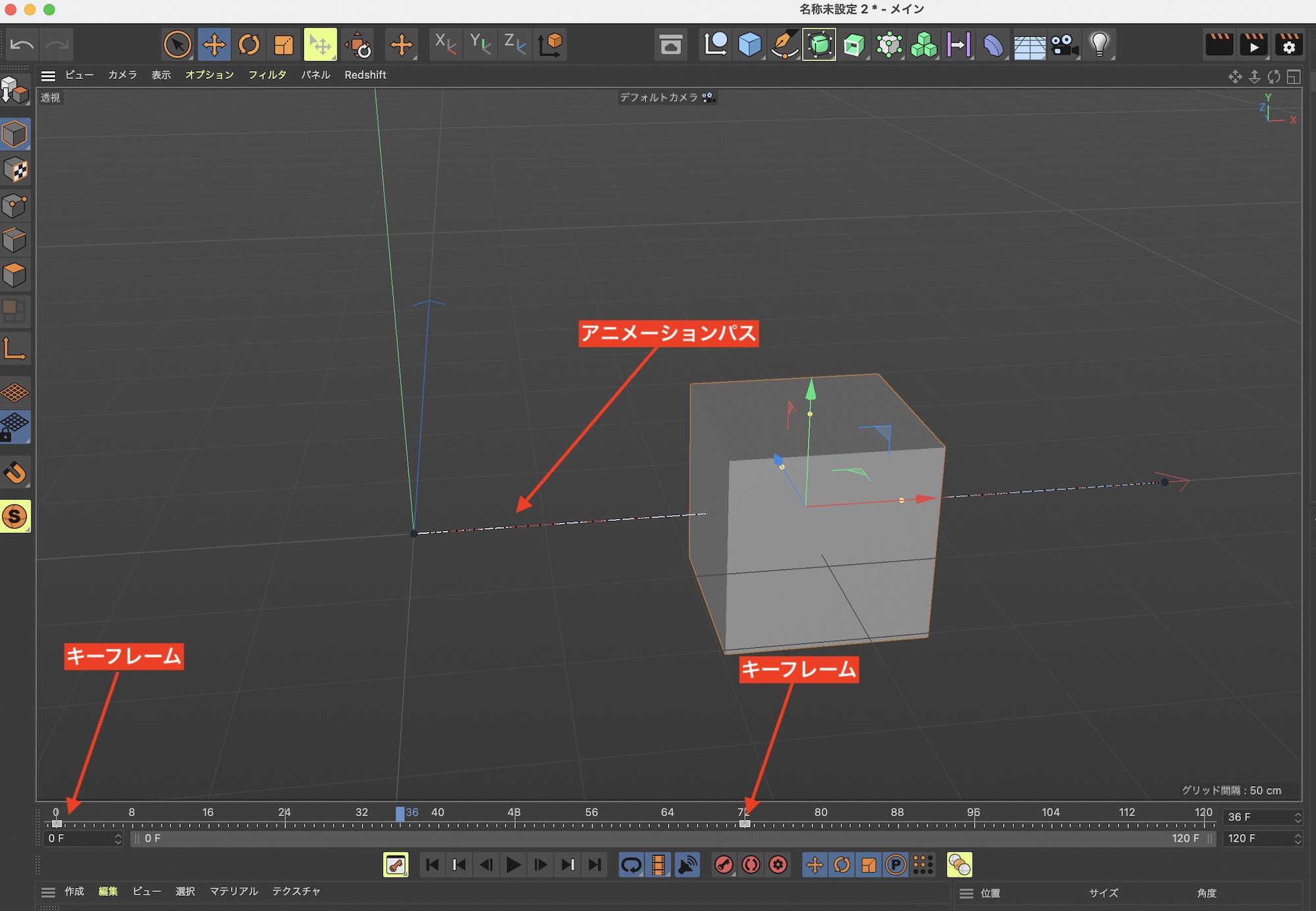
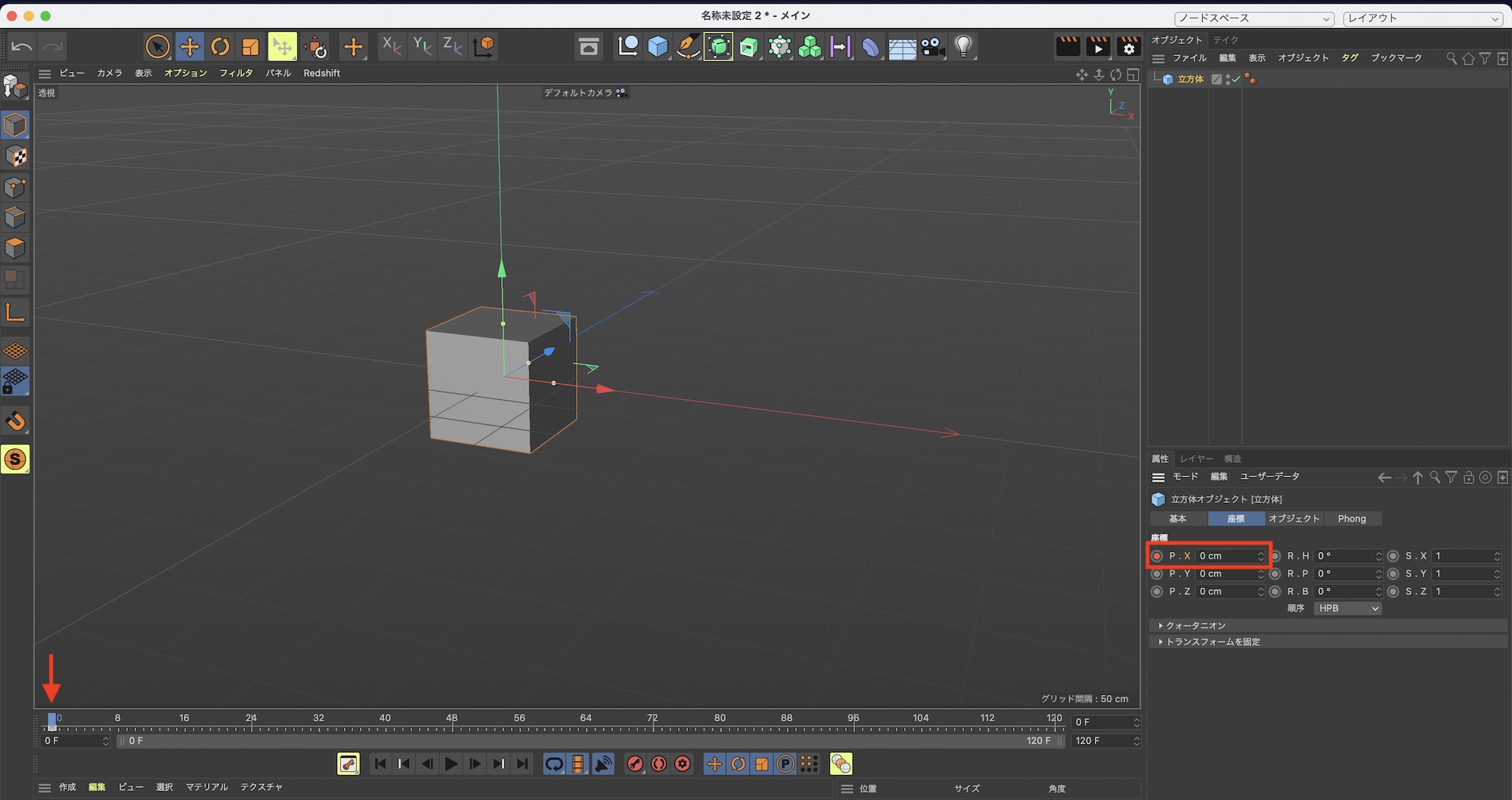
オブジェクトをビューポートに追加した上でタイムインジケータを「0秒」にした状態にします。
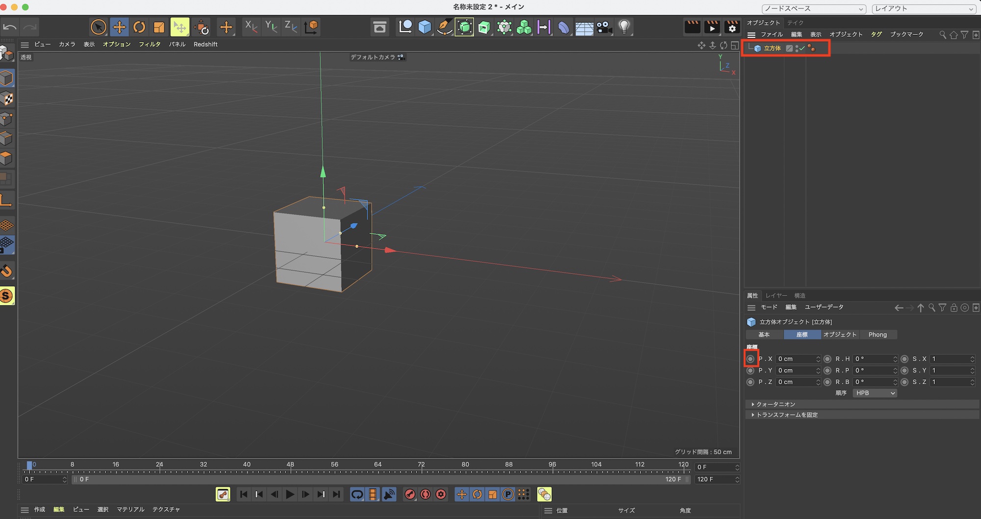
立方体を選択して、属性マネージャの「座標」内にある「P.X」の左側にある円形のキーフレームアイコンをクリックします。
赤くなればキーフレームが追加されます。タイムラインにもキーフレームが表示されます。
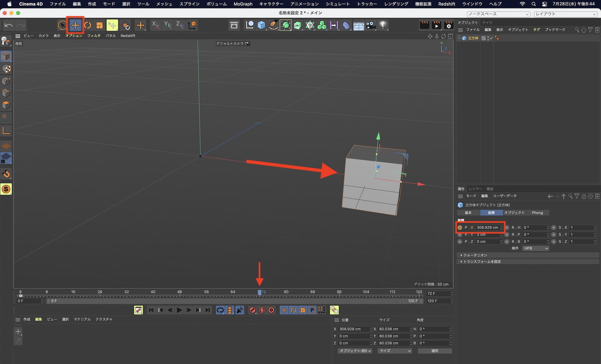
次に「72F」に移り、座標の「P.X」の数値または移動ツールを使用して立方体をX軸の方向に動かします。キーフレームアイコンがオレンジ色(確認の状態)になるので、再度クリックして赤色(確定)にします。
スペースバーまたは再生アイコンをクリックすると、立方体のアニメーションを確認することが出来ます。なお、ビューポートにはアニメーションの動きを線として表示する「アニメーションパス」が追加されます。
キーフレームの調整
キーフレームを使って細かな調整などを行えますが、こちらの項目では基本操作であるキーフレームの移動、複製と削除方法を紹介します。
移動
まずキーフレームの移動は調整したいキーフレームをタイムラインで選択して、オレンジ色の状態にした上で好きなタイミングに移動できるようになります。
削除
キーフレームを削除する場合はキーフレームを選択した上で「Delキー」または右クリック、「消去」から削除できます。
複製
キーフレームを複製する場合はコピー元のキーフレームを選択して、「Control(Command)」キーを押しながらドラッグするとキーフレームが複製されます。
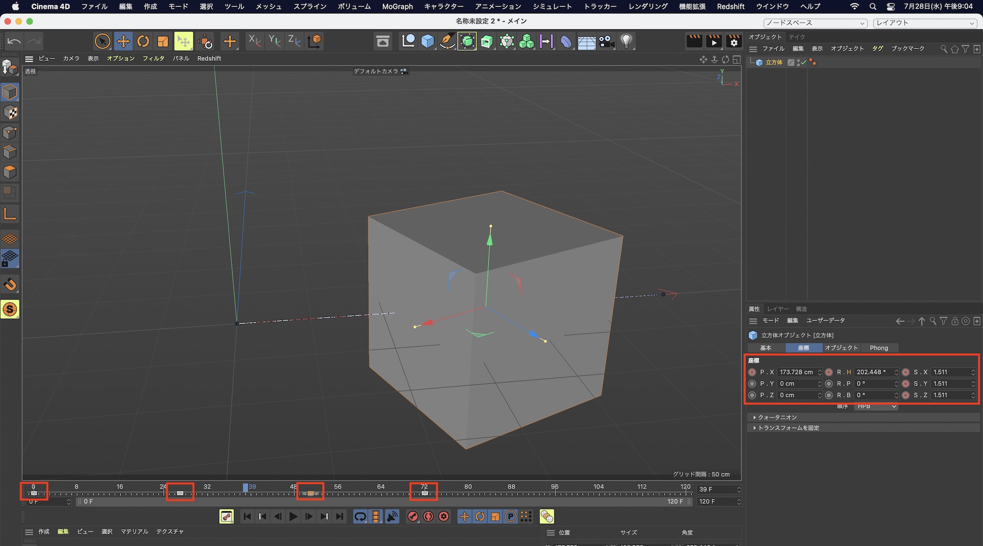
複数のパラメータのキーフレームを追加する
上のシーンでは先程追加した位置のキーフレームの他に、スケールや回転のキーフレームのも追加しています。
問題なくキーフレームが追加されていますが、この状態だとどのパラメータのキーフレームなのかタイムラインでは確認できないので、調整などを行う場合は「タイムライン(ドープシード)」または「タイムライン(Fカーブ)」を使用すると良いでしょう。

このパレットは上部メニュー「ウィンドウ」の項目から表示させることができます。
オブジェクトの横にある「+」アイコンをクリックするとキーフレームを適用しているパラメータを表示できます。
ドープシードとFカーブではキーフレームの削除や複製、タイミングの変更などを行うことが出来ますが、ドープシードは基本的にキーフレームそのものの調整となり、Fカーブはイージングを調整するAfter Effectにあるグラフエディタと同様のものになります。
なお、タイムライン内での移動やスケールの変更はビューポートと同様に「1」、「2」キーとマウスをドラッグさせることで操作できます。「1」キーは移動で「2」キーはスケールの変更となります。
Cinema 4Dでのキーフレームの追加や操作は複雑そうに見えますが、インターフェイスが異なるだけです。操作自体はAfter Effectsに非常に似ているのですぐに慣れると思います。
車や人などリギングが必要なオブジェクトの場合はキーフレームがかなり多くなってしまい、プロジェクトによっては苦労するかもしれませんが、初めて3DCGのアニメーションを作成したい方は今回のようにシンプルなオブジェクトから練習していくと良いでしょう!
(MIKIO)