[Cinema 4D] スプラインとスイープのジェネレータを使って簡単なパイプをモデリングしてみよう!

読み込み中...読み込み中...
2021年7月28日 公開2026年3月5日 更新
[Cinema 4D] スプラインとスイープのジェネレータを使って簡単なパイプをモデリングしてみよう!

立方体や円柱といったオブジェクトを使ってモデリングはスマートフォンや電柱など、形をイメージしやすいものであれば、ベースとなる立体からモデリングすることも可能ですが、場合によっては線(ライン)から骨組みを描画して作りたいという場合もあるかもしれません

そういう時に役立つのがスプラインを使ったモデリングです。スプライン(Spline)とはペンツールなどを使ってポイントとエッジを作成していくもので、ベースの形をまずは二次元で描画し、その後で三次元として変換していきます。

Cinema 4Dにおけるスプラインについては「スプラインってどのように追加するの?基本操作やポイントの調整方法を見てみよう」で詳しく紹介していますが、スプラインはエッジとポイントの集合体となるので、ポリゴンを追加するにはジェネレータを組み合わせて使う必要があります。

ジェネレータ(Generator)

Cinema 4Dに搭載されているジェネレータは上部メニューの「作成」、「ジェネレータ」から選ぶか、ツールバーのアイコンを長押しして適用したいジェネレータを追加することが出来ます。

SDSやブールなどモデリングに便利なツールが多く用意されていますが、今回のチュートリアルで使用するのは「スイープ(Sweep)」というジェネレータになります。

パイプの配置イメージ

スイープを追加しただけだと何も起きないので、スイープを適用させるスプラインを作成していく必要があります。今回のチュートリアルでは建物の壁にあるパイプを表現してみたいので、スプラインとスイープを使って簡単なパイプをモデリングしていきます。

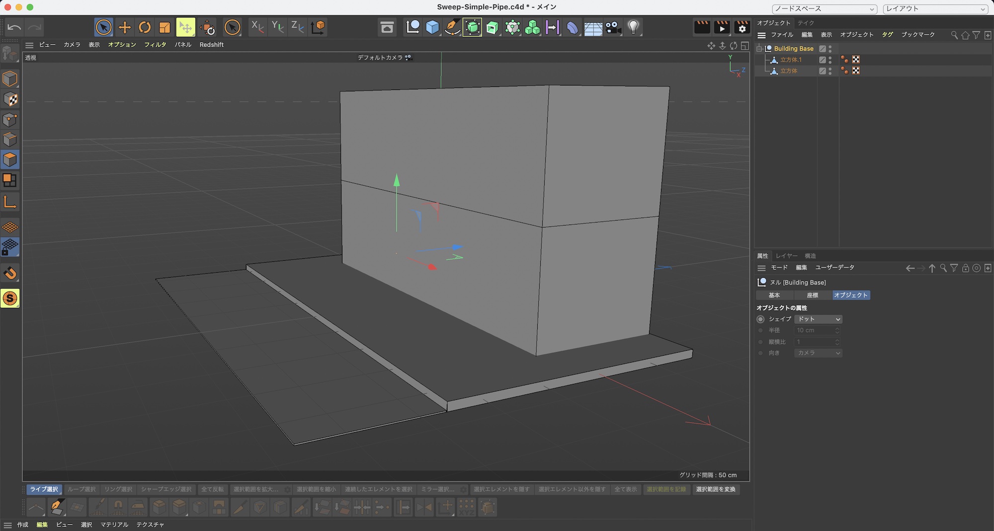
パイプをモデリングしていく前に、立方体を使って簡単な建物の外観と道路を作りました。この建物をベースにパイプ部分となるスプラインを作成しましょう。

今回作成するパイプは全部で4本。上のイメージ図のように側面に直線型の2本(赤)正面では屋根からパイプがスタートし、建物の正面を通って側面のパイプと合流する(青)という、少し複雑なものにしていきます。

側面パイプのスプラインを作成する

ビューポートのカメラを透視から側面のビューに切り替えます。今回は建物の右側にパイプを配置するので、「右面」に切り替えます。

スプラインペンを使って直線のスプラインを作成します。

左側のツールバーから「スナップ」を長押しでクリックし、オプションの項目から「2Dスナップ」と「作業平面スナップ」を選択しておくと、ビューポートのグリッドに合せてスナップできるので便利です。

追加したスプラインはわかりやすいように「SidePipe-Spline1」、「SidePipe-Spline2」のように名称変更すると良いかもしれません。

正面パイプのスプラインを作成する

上の方法と同じように今度は正面のパイプ部分のスプラインを作成します。ビューポートを正面に切り替えて、スプラインペンを使って2つのスプラインを追加します

ポイントモードに切り替えて、パイプの屋根の部分になるスプラインのポイントを選択し、移動ツールを使って建物の外にポイントを動かします。

同じように反対側のポイントも建物より少しはみ出す程度にスプラインのポイントを移動させます。

追加した2つのスプラインはわかりやすいように「FrontPipe-Spline1」、「FrontPipe-Spline2」のように名称変更しましょう。

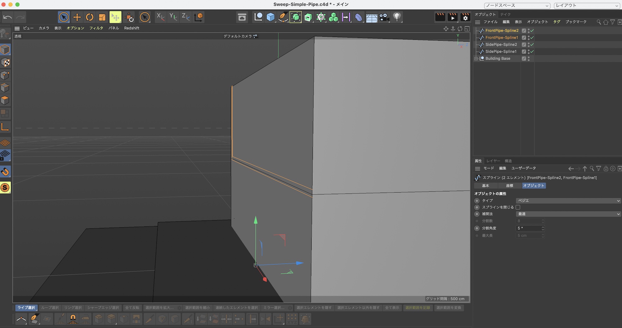
ビューポートを「透過ビュー」にして、モデルモードに切り替えた後で正面のパイプの「FrontPipe-Spline1」、「FrontPipe-Spline2」を選択して、移動ツールを使って建物の正面に動かします

ビューポートを「右面」に切り替えます。スプラインペンを使って「FrontPipe-Spline1」のポイントをクリックし、建物の側面と下方向に行くようにスプラインを追加していきます。

「FrontPipe-Spline2」も同じように追加します。スナップのオプションにある「頂点スナップ」を有効にするとスムーズにスプラインを調整できます。

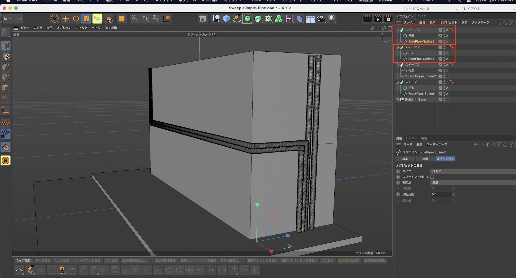
側面パイプを調整する

側面のスプラインである「SidePipe-Spline1」、「SidePipe-Spline2」はシーンの中心にあるので、透視ビューにして建物の側面に配置されるように移動させます。

2つのスプラインを選択してモデルモードの切り替えた上で、移動ツールを使いましょう。

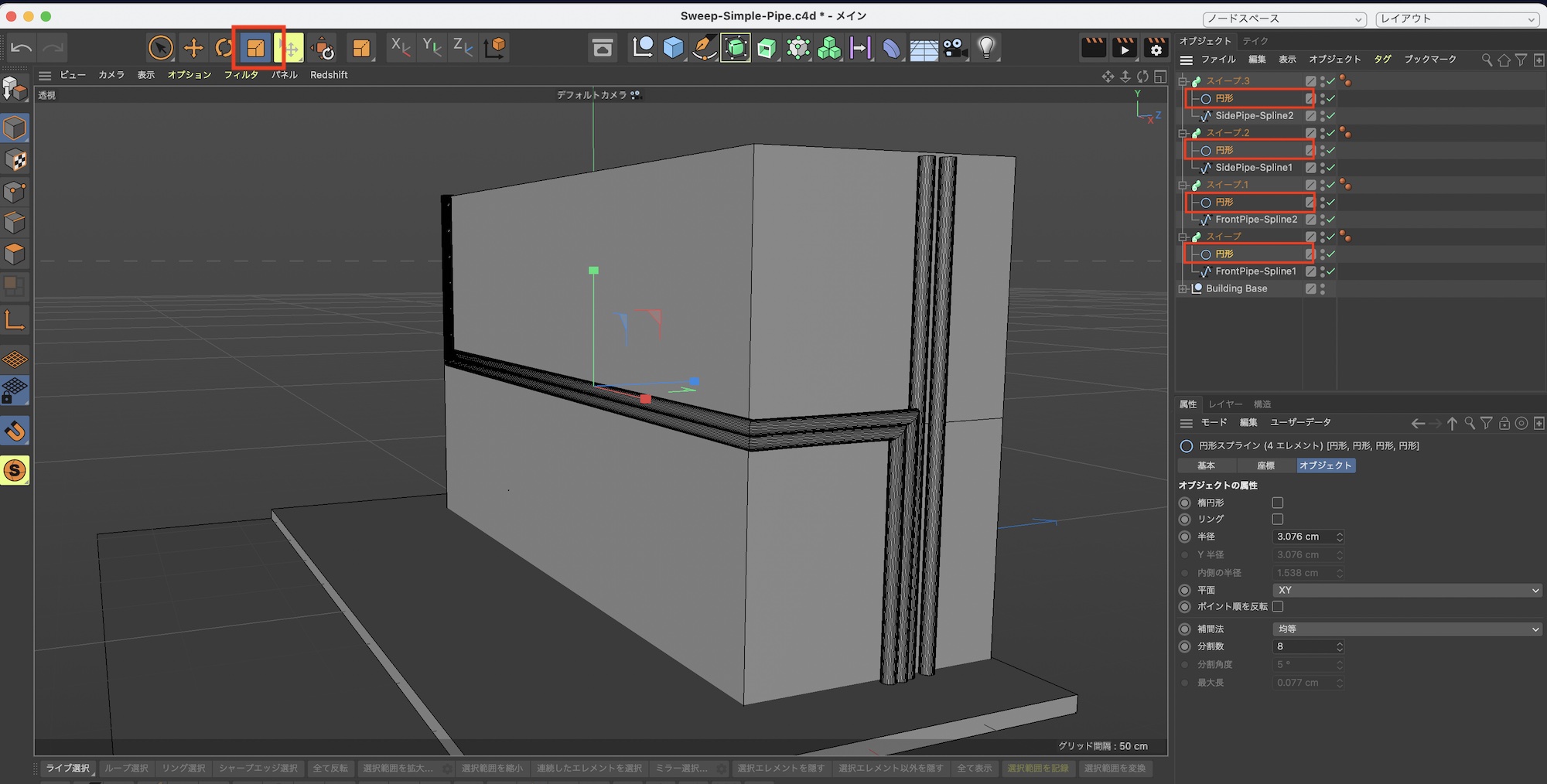
スイープの追加

上の方法で追加したスプラインはこの様な感じになりました。次にスイープのジェネレータを追加してスプラインにポリゴンを追加しましょう。

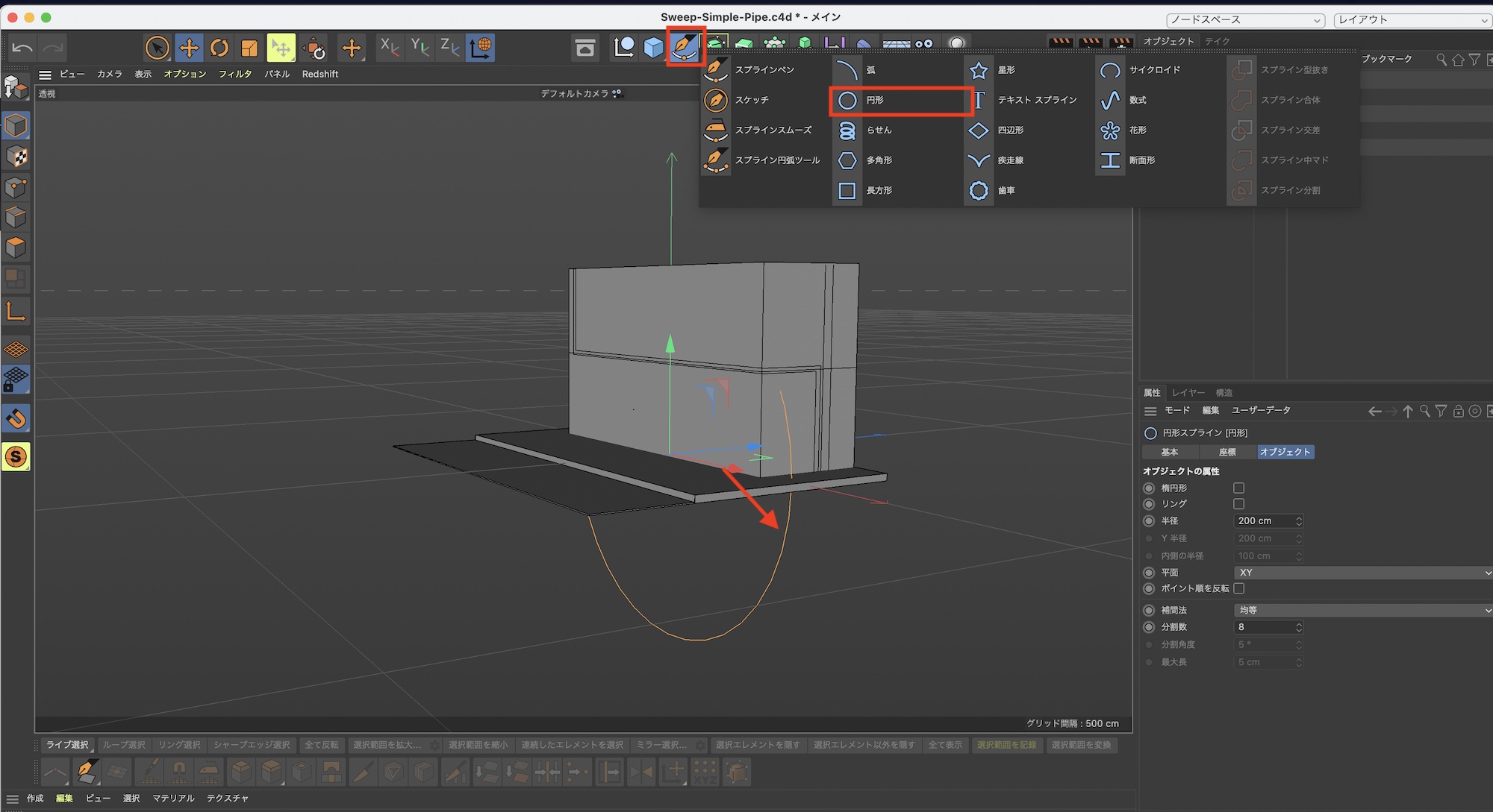
円形スプラインの追加

スイープは先ほど追加したスプラインのパスに合せてポリゴンを追加するのですが、パスの形となるベースのオブジェクトが必要になります。今回はパイプなので、ベースとなる円形のスプラインを追加し、パイプの大きさに調整します。

前面ビューに切り替え、円形スプラインのサイズをパイプの大きさまでに調整します。その後で円形スプラインを「FrontPipe-Spline1」の近くに配置します。

スイープの適用

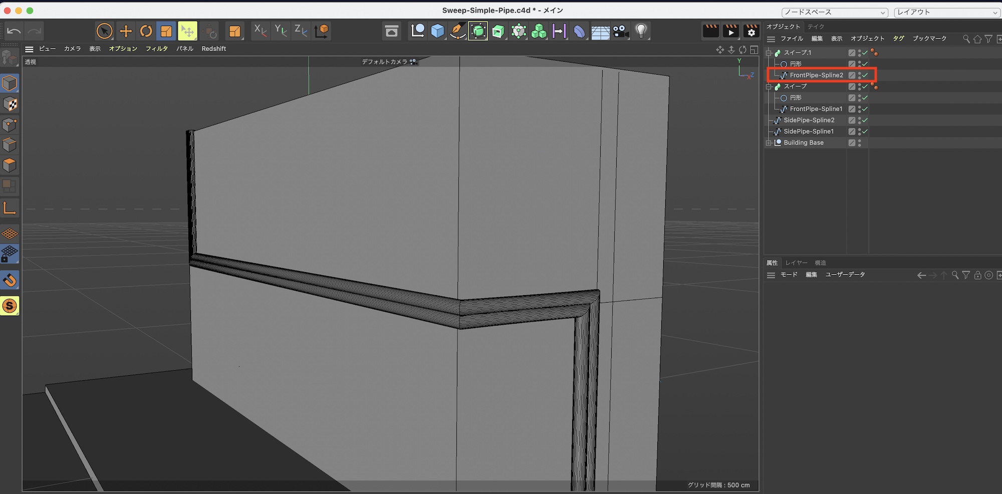
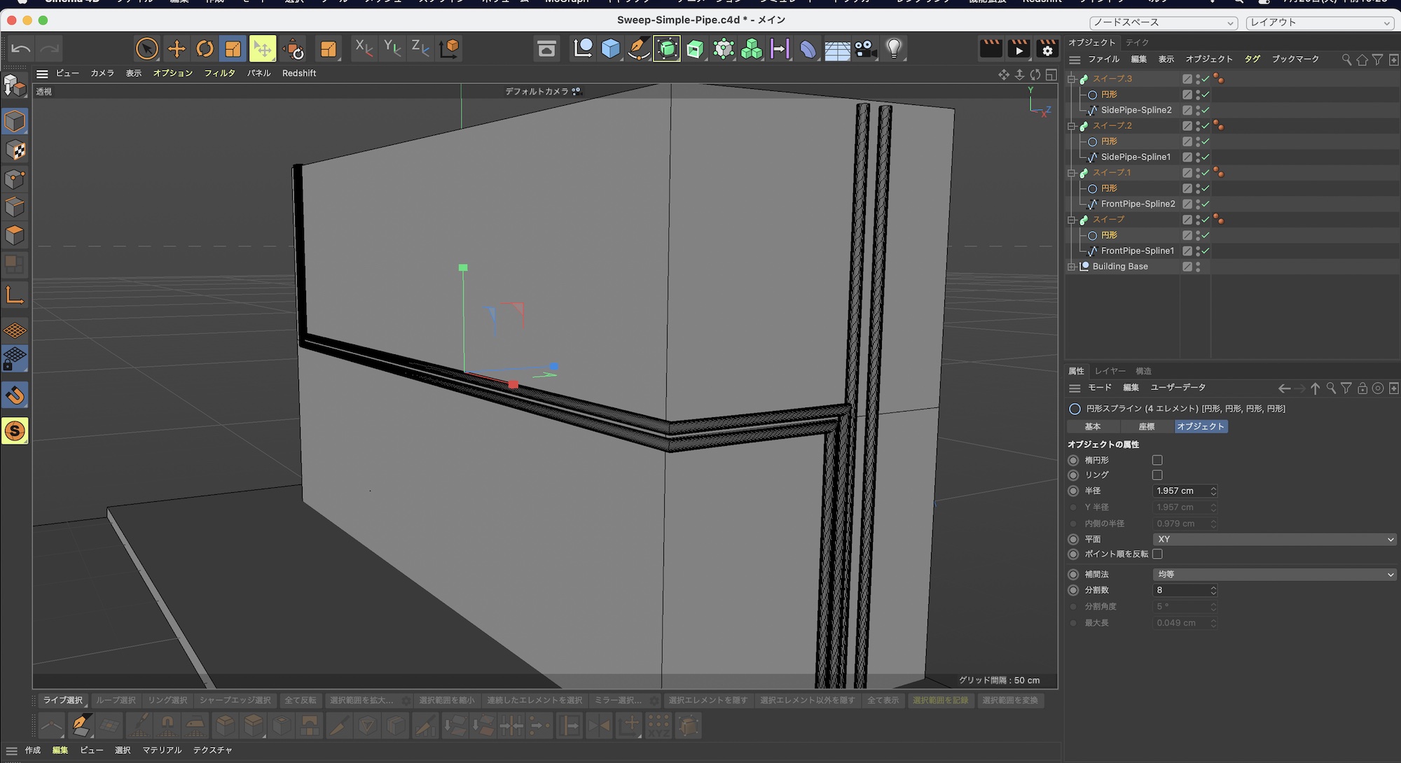
上部ツールバーから「スイープ」を追加し、円型のスプラインと「FrontPipe-Spline1」をスイープの中に格納します。

この際、スプラインの順番が重要になるので、必ず形のベースとなる円形が上に、パスとなるスプラインは下に配置するようにしましょう

「FrontPipe-Spline2」にも同様に適用しますが、基本的に「FrontPipe-Spline1」と全く同じなので、スイープをコピーし「FrontPipe-Spline1」のスプラインを削除し、「FrontPipe-Spline2」のスプラインに置き換えましょう。

側面のパイプもスイープを複製して、スプラインを置き換えます。

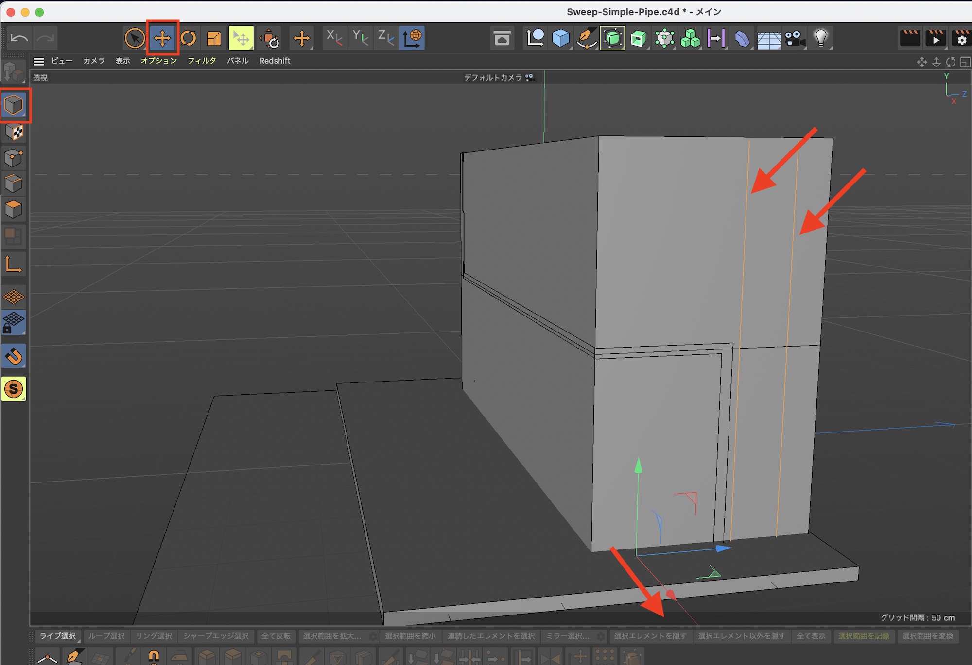
円形スプラインの調整

今の状態だとパイプが大きく見えるので、円形スプラインを選択してスケールツールを使ってサイズ調整を行うと良いでしょう。

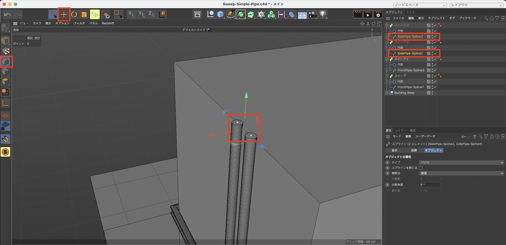
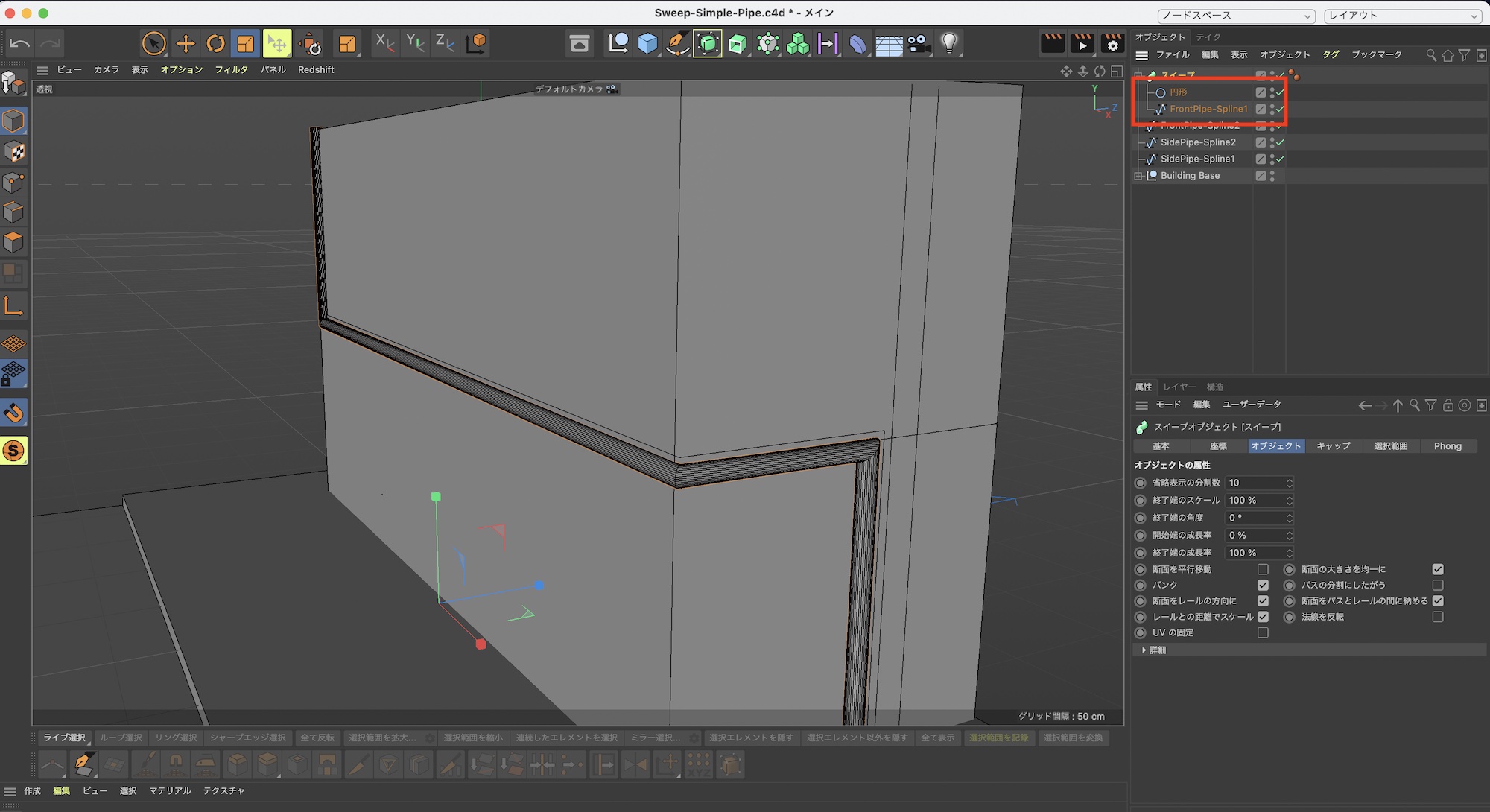
スプラインの微調整

スプラインのポイントを移動したい場合は調整したいスプライン選択した上で、ポイントモードを使ってポイントを選択して移動ツールなどを使って調整します。

最終的にパイプの位置調整などを行ったものがこちらです。少しそれっぽくするため、パイプにマテリアルを追加し、HDRIでライティングを行っています。

今回はしっかりとは作り込んでいないのでディテールは足りませんが、パイプの雰囲気は出ているとは思いませんか?

このチュートリアル記事ではスイープの基本的な操作を使ってパイプを作成していきました。スイープオブジェクトにはキャップの設定や成長率を使って細かく調整したり、アニメーションを簡単に加える事もできます。これらについてはまた別の機会にて詳しく紹介していくつもりです!

(MIKIO)

前後の記事