[Blender] テキストツールを使って文字を追加、立体化する方法とは?
立体的な3DCGのテキストは見栄えするので、映画などの映像作品におすすめです。Blenderでもオブジェクトを作成するだけではなく、好きなフォントを使ってテキストを立体化させるテキストツールが用意されており、色々カスタマイズできます。
Blenderでテキスト追加するには、オブジェクトモードにした上で「Shift + A」または上部メニューの「追加」から「テキスト」を追加します。
上の画像のようにビューポートにデフォルトのテキストオブジェクトが追加されるので、「編集モード」に切り替え、文字を変更できるようにします。
透視投影の状態で編集することもできますが、文字数が増えると編集しづらく感じるかもしれないので、その場合はZ+軸の平行投影にすると良いでしょう。
「フォント」の項目からフォントを変更できます。デフォルトではBlenderのBefont Regularが適用されていますが、フォルダアイコンをクリックしてPCに保存されているフォントを反映できます。なお、使用しているOSやフォント形式によっては非表示になっている場合があります。
下部には「ボールド」、「斜体」のオプションがあるものの、上部の「太字体」、「斜字体」の各フォントが設定されないと、反映されないので注意が必要です。「下線」や「小文字」は「標準」のフォントが設定されていれば適用されます。「段落」の項目ではテキストの配置や行間の調整が行えます。
テキストのサイズ変更はオブジェクトプロパティの「トランスフォーム」の「サイズ」またはオブジェクトモードの「スケール」を使って変更できます。
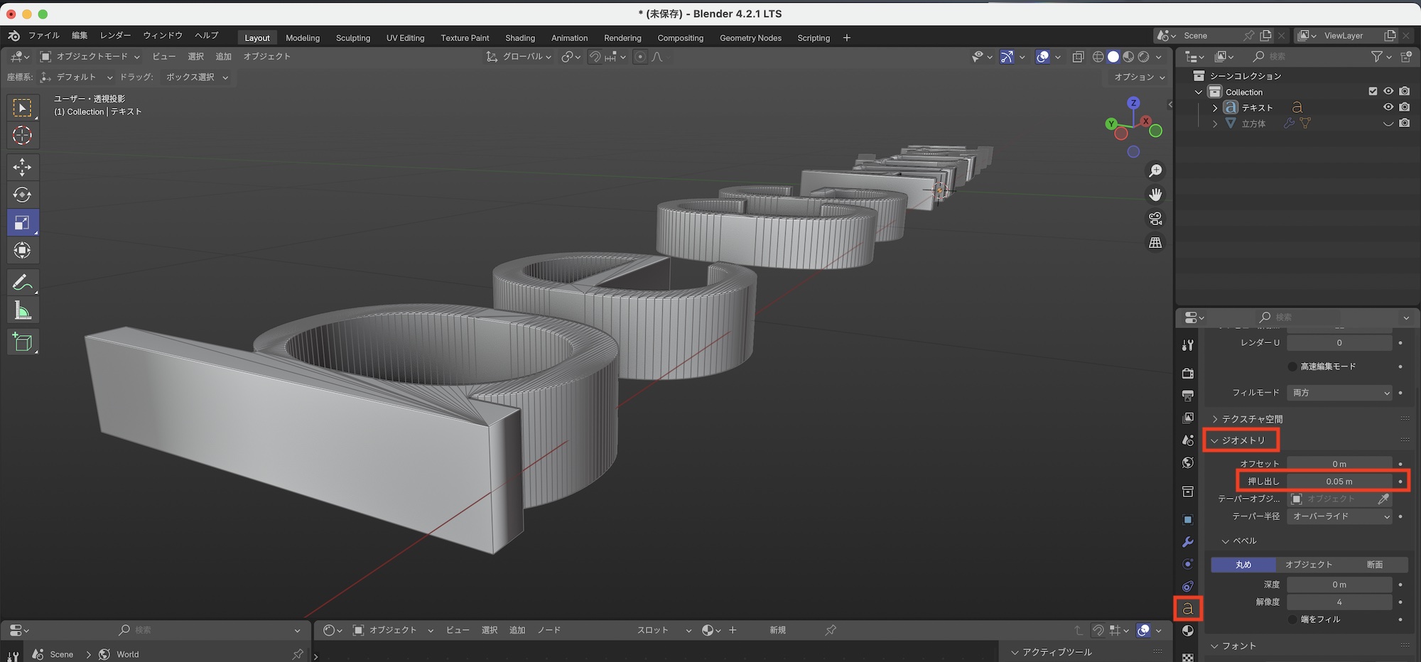
オブジェクトプロパティの「ジオメトリ」内にある「押し出し」の数値を変更します。また、その下には「ベベル」の項目もあるので、テキストの角を滑らかにすることができます。「深度」でベベルの厚みと「解像度」でベベルを作成する際に追加する分割数を指定できます。
テキストオブジェクトを選択した上で、モディファイアープロパティから「モディファイアーを追加」、「生成」、「ソリッド化」を選択して適用します。ソリッド化モディファイアーの「幅」の数値を変更して、厚みを調整すると良いでしょう。
後述しますが、基本的にテキストツールで作成されたテキストオブジェクトのメッシュはデフォルトでは正しく最適化されていないので、ベベルモディファイアーを適用しても反映されない可能性があり、注意が必要です。
続けて編集モードに切り替えて、「面選択」をクリックし、「A」キーで全ての面(ポリゴン)を選択します。
「E」キーまたは左側のツールバーにある「押し出し」を使って、面を好みの厚さまで押し出します。押し出しを使った方法はテキストをメッシュに変換してしまい、文字の修正は行えないので注意しましょう。
作成したテキストオブジェクトは他のメッシュ同様にマテリアルを反映できます。上の画像の例ではスムーズシェードとゴールドのような金属の質感を加えたマテリアルを適用しています。
厚みを加えるだけなら特に気にすることは無いのですが、サブディビジョンサーフェスを追加したり、ループカットなどで辺を追加と調整が必要な場合はこのままだと操作しづらいため、厚みを加えたり他のモディファイアーを適用する前に「リメッシュ」を使ったり、手動でトポロジーを再調整するリトポロジーの操作が必要になります。
Cinema 4Dに比べると少々使いづらいBlenderのテキストツールですが、操作に慣れればアニメーションを加えたりと様々な事ができるので、ぜひ活用してみてください。
(MIKIO)
テキストオブジェクトの追加
Blenderでテキスト追加するには、オブジェクトモードにした上で「Shift + A」または上部メニューの「追加」から「テキスト」を追加します。
上の画像のようにビューポートにデフォルトのテキストオブジェクトが追加されるので、「編集モード」に切り替え、文字を変更できるようにします。
透視投影の状態で編集することもできますが、文字数が増えると編集しづらく感じるかもしれないので、その場合はZ+軸の平行投影にすると良いでしょう。
テキストスタイルの変更
フォントやテキストの配置といったテキストスタイルの変更を行うには、オブジェクトデータプロパティを開きます。
「フォント」の項目からフォントを変更できます。デフォルトではBlenderのBefont Regularが適用されていますが、フォルダアイコンをクリックしてPCに保存されているフォントを反映できます。なお、使用しているOSやフォント形式によっては非表示になっている場合があります。
下部には「ボールド」、「斜体」のオプションがあるものの、上部の「太字体」、「斜字体」の各フォントが設定されないと、反映されないので注意が必要です。「下線」や「小文字」は「標準」のフォントが設定されていれば適用されます。「段落」の項目ではテキストの配置や行間の調整が行えます。
テキストのサイズ変更はオブジェクトプロパティの「トランスフォーム」の「サイズ」またはオブジェクトモードの「スケール」を使って変更できます。
テキストに厚みを加える
追加したテキストはデフォルトでは平面となっているので、厚みを加えて立体化していきます。主に3種類の方法があるので、お好みで利用してみると良いでしょう。ジオメトリ「押し出し」
オブジェクトプロパティの「ジオメトリ」内にある「押し出し」の数値を変更します。また、その下には「ベベル」の項目もあるので、テキストの角を滑らかにすることができます。「深度」でベベルの厚みと「解像度」でベベルを作成する際に追加する分割数を指定できます。
「ソリッド化」モデファイアー
テキストオブジェクトを選択した上で、モディファイアープロパティから「モディファイアーを追加」、「生成」、「ソリッド化」を選択して適用します。ソリッド化モディファイアーの「幅」の数値を変更して、厚みを調整すると良いでしょう。
後述しますが、基本的にテキストツールで作成されたテキストオブジェクトのメッシュはデフォルトでは正しく最適化されていないので、ベベルモディファイアーを適用しても反映されない可能性があり、注意が必要です。
押し出しツール
テキストオブジェクトの面を選択し、押し出しを使って立体化します。デフォルトでは適用できないため、テキストオブジェクトを一度メッシュに変換する必要があります。オブジェクトモードでテキストを選択し、上部メニュー「オブジェクト」の「変換」、「メッシュ」をクリックします。
続けて編集モードに切り替えて、「面選択」をクリックし、「A」キーで全ての面(ポリゴン)を選択します。
「E」キーまたは左側のツールバーにある「押し出し」を使って、面を好みの厚さまで押し出します。押し出しを使った方法はテキストをメッシュに変換してしまい、文字の修正は行えないので注意しましょう。
テクスチャを反映する
作成したテキストオブジェクトは他のメッシュ同様にマテリアルを反映できます。上の画像の例ではスムーズシェードとゴールドのような金属の質感を加えたマテリアルを適用しています。
細かな作業が必要な場合はトポロジーを再調整する必要あり
上記で紹介した通り、Blenderでもテキストを作成し立体的にするツールは用意されているのでサクッと作成できるものの、テキストの頂点や辺を確認してみると三角形の面ができていたり、必要以上に頂点が多く作成されています。
厚みを加えるだけなら特に気にすることは無いのですが、サブディビジョンサーフェスを追加したり、ループカットなどで辺を追加と調整が必要な場合はこのままだと操作しづらいため、厚みを加えたり他のモディファイアーを適用する前に「リメッシュ」を使ったり、手動でトポロジーを再調整するリトポロジーの操作が必要になります。
Cinema 4Dに比べると少々使いづらいBlenderのテキストツールですが、操作に慣れればアニメーションを加えたりと様々な事ができるので、ぜひ活用してみてください。
(MIKIO)