[Blender] 起動時のビューポートに表示されているデフォルトオブジェクトの削除と変更方法

読み込み中...読み込み中...
2023年11月8日 公開2026年3月5日 更新
[Blender] 起動時のビューポートに表示されているデフォルトオブジェクトの削除と変更方法

Blenderを起動する際、モデリングやシーンの作成を円滑に行えるように立方体やカメラ、ライトといったオブジェクトがビューポートにデフォルトで表示されており、これらのオブジェクトを使ってシーンを作ることができます。

立方体からスタートする場合はこのデフォルトオブジェクトでモデリングすることが可能ではあるものの、作成するものによっては円柱や球体などから作成したい場合もあると思います。

右側のアウトライナーにある一覧またはビューポートでオブジェクトを選択して「X」キーを使い、削除することも可能ですが、毎回Blenderを開く度にこのような作業を行う必要になると非常に面倒です。

Blenderを起動する際にデフォルトオブジェクトが何も表示されていない状態にしたい場合は、「スタートアップファイルを保存」のツールを使うことで、起動時のオブジェクトを表示させなくしたり、別のオブジェクトにすることができます。

起動時のデフォルトオブジェクトを表示させなくする

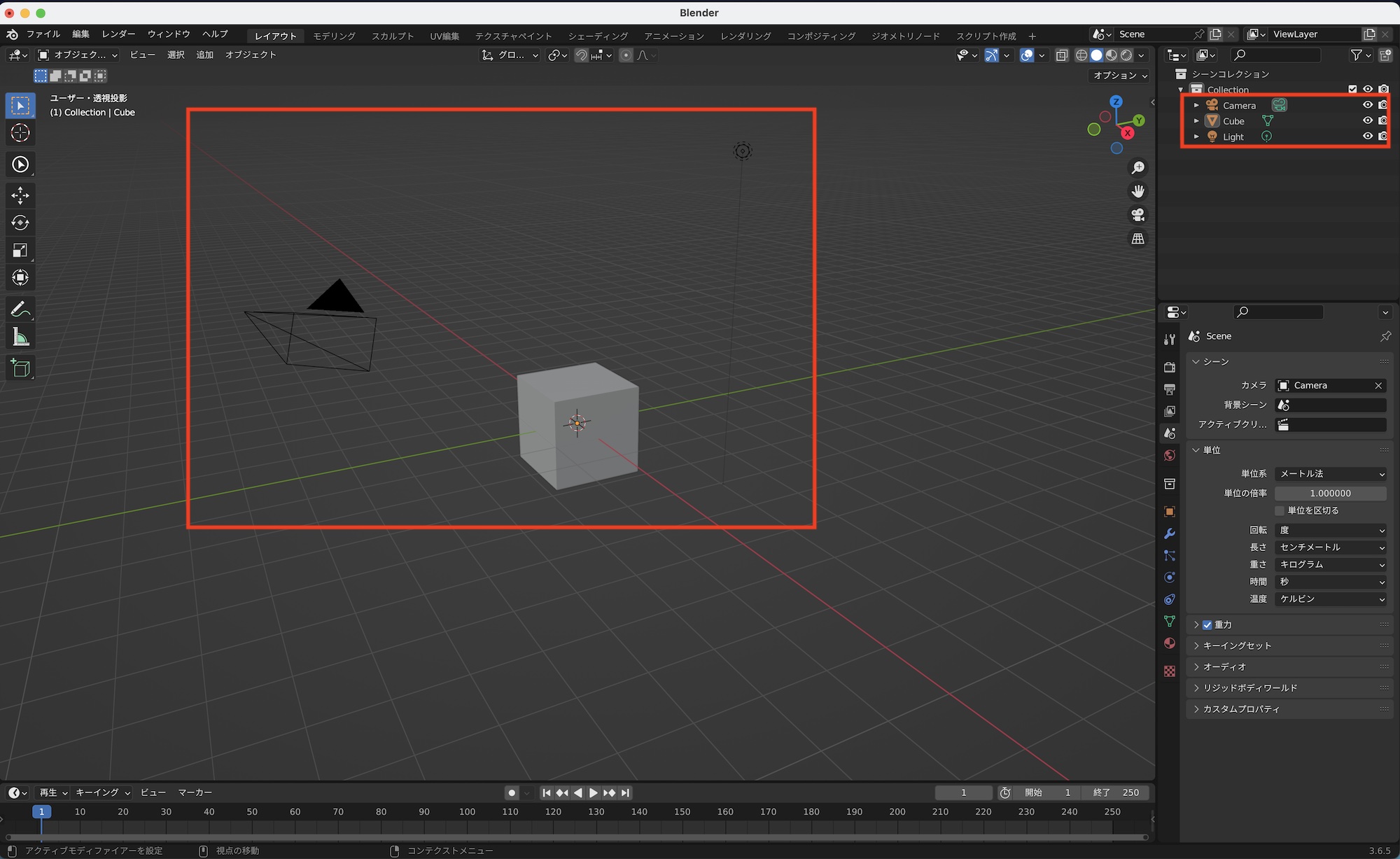
Blenderで新規プロジェクトを作成し、上の画面のようにデフォルトでカメラ(Camera)、立方体(Cube)、ライト(Light)が表示されている状態にします。

ビューポートまたはアウトライナーからカメラ、立方体とライトを選択し、「X」キーを押して、「削除」をクリックします。

ビューポート上にオブジェクトが表示されなくなったら、上部メニュー「ファイル」の「デフォルト」の中にある「スタートアップファイルを保存」を選択します。

確認画面が表示されるので「スタートアップファイルを保存」を続けてクリックします。画面下部に「Startupファイルを保存しました」と表示されれば完了です。

Blenderを再度起動してみると、下の画面のようにデフォルトのオブジェクトが表示されなくなりました。

スタートアップファイルを別のものにする

先ほどと同じ方法でスタートアップファイルを別のものにする事もできます。起動時にフォトスタジオのようなセットアップをデフォルトで表示させることで、商品撮影などのシーンを簡単に作ることができます。

上の例では簡単なスタジオセットアップを想定し、バックスクリーンと照明を追加したもの。前の項目で紹介した方法と同じように「スタートアップファイルを保存」を行うことで、次回起動時にもこの状態を読み込むことが可能になります。

筆者の場合は基本的にビューポートに何も表示されない状態での作業が最適だと感じているので、デフォルトのオブジェクトを削除していますが、万が一初期設定に戻したい場合は、上部メニュー、「ファイル」の「デフォルト」にある「初期設定を読み込む」をクリックすると良いでしょう。

注意点として、言語やその他カスタマイズ設定が行われていると、それらの設定もすべて初期化されてしまうので、都度再設定する必要があります。

(MIKIO)

前後の記事