[Blender] オブジェクトのUVを展開して、テクスチャを反映と編集をしてみよう!その2: UVアイランドの調整
前の記事では主にBlenderでスマートUV投影を使った方法やオブジェクトの辺にシーム(切れ目)を入れて手動でUV展開を行う方法をご紹介しました。
シンプルなオブジェクトであれば少ないシームやスマートUV投影でのUV展開を問題なく出来るのですが、カーブのあるものや複雑な形をしたものだと、UVアイランドが歪んでいてテクスチャがきれいに反映されない場合もあるかもしれません。
前回の記事で使用したオーディオアンプの土台のUVマップを参考にしてみましょう。土台の上の部分や下の部分がきれいな長方形または正方形になっておらず、ビューポート側でオブジェクトを確認すると、テクスチャが不自然に歪んでいるのがわかります。
これらは歪んでいるUVアイランドをきれいな形に修正する必要があります。デフォルトでは1クリックで修正するツールが用意されていないため、手動で操作する必要があります。
TexToolsといったアドオンを使えばスピーディーに修正できるのですが、今回の記事ではアドオンを使用せずにUVアイランドの歪みやスケール、回転、位置などの調整方法を紹介します。
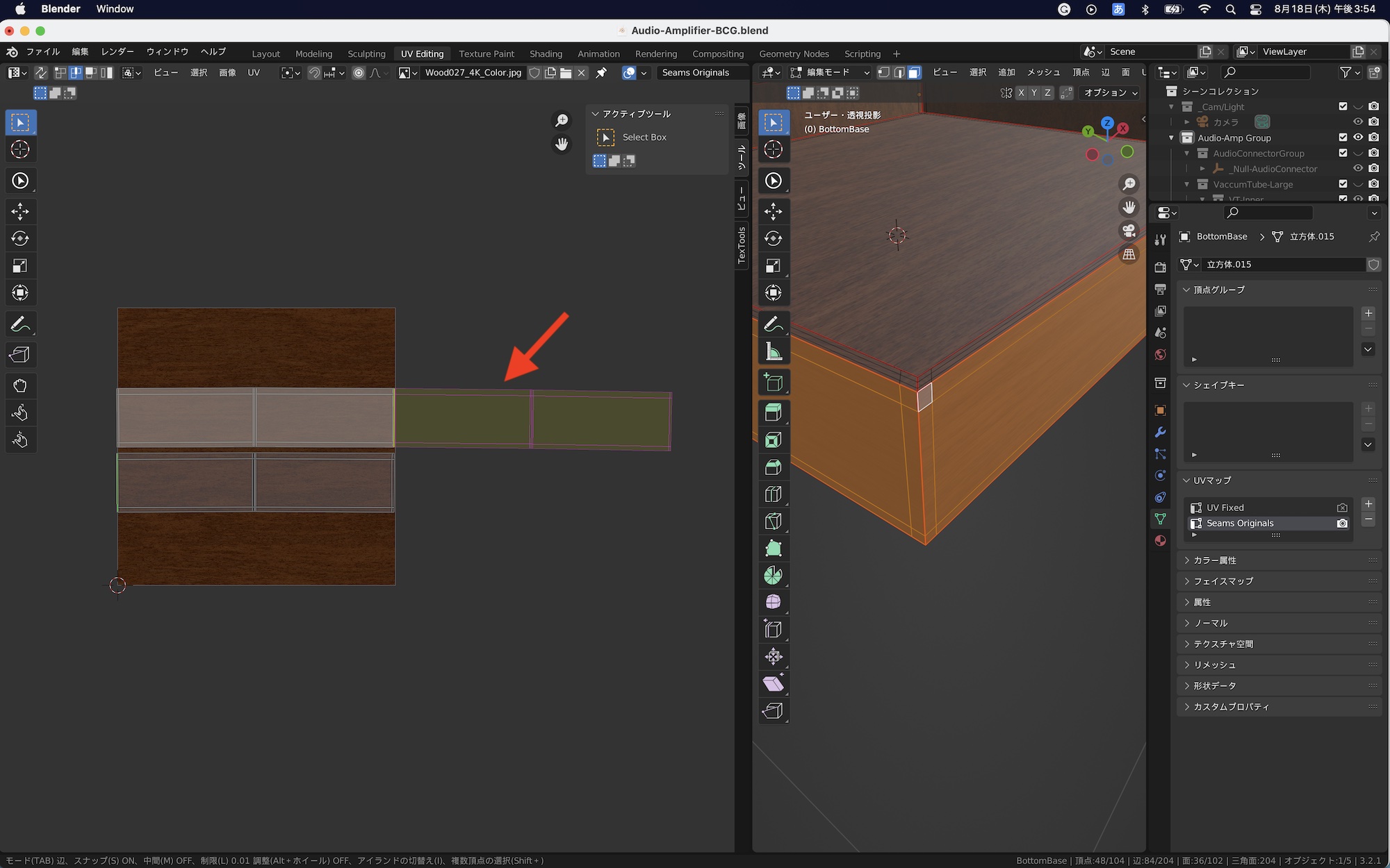
まずは簡単なUVアイランドから修正していきます。UVエディターの画面で頂点モードにし、アイランドの中心にある面の2つの頂点を選択します。「S + Y + 0」キーで2つの頂点のY軸スケールを0にし、同じように下の頂点にも適用します。
次に左右の頂点に「S + X + 0」を使い、2つの頂点のX軸スケールを0にして、きれいな長方形にします。
面選択モードに切り替えて修正した面を選択し、「L」キーを押して隣接するUVアイランドをクリックします。
そして、右クリック「アクティブ四角形面に追従」をクリックしてUVアイランドの歪みを修正します。
こちらのUVアイランドを例にしてみましょう。土台の上の部分なので、中心は穴となっており、先ほどの方法のようにアイランドの中心にある面を選択することができません。
なので、今回は上の中心にある面を使って修正していきます。まずは邪魔になりそうな頂点を動かし、スケールを変更する際に十分のスペースが出来るようにします。頂点を動かす際は「UVの選択を同期」をオフにして操作すると良いです。
上下の頂点をそれぞれ選択して「S + Y + 0」を行い、続けて左右の頂点に「S + X + 0」で頂点を長方形にします。
そして面選択モードに切り替えて、修正した面を選択して、「L」キーを使って隣接する面を選択した後は右クリック「アクティブ四角形面に追従」をクリックしてUVアイランドを修正します。
最終的に出来上がったUVマップがこちら。最初に比べて歪みがなくなってテクスチャがきれいに反映されています。しかし、一部テクスチャのサイズや向きがおかしいと感じる部分があるので、次の項目でUVアイランドの位置や回転、スケールを変更していきます。
前の項目で修正したUVマップのままテクスチャリングを完成させても良いのですが、一部の面に反映されているテクスチャの向きや極端に小さくなっている部分があるので、これらを調整してより本物に近づけていきましょう。
「UV Editing」のワークスペースにあるUVエディターの画面で、修正を行うUVアイランドを「L」キーを使って選択します。
今回は土台の上の部分を調整します。UVエディターの画面ではビューポートでオブジェクトを操作する時と同じ位置(G)、回転(R)、スケール(S)のショートカットキーが使えるので、ショートカットキーまたは左側のツールバーから操作します。木の模様をもう少しはっきりとさせるため、UVアイランドを回転させてスケールを大きくしました。
他のUVアイランドも調整して完成したものが上のもの。UVアイランドが重なっていたり、UVマップからはみ出ているものもあったりしますが、ビューポートで見てみると大分きれいにテクスチャが反映されました。
ちなみにはみ出たUVアイランドはテクスチャがリピートされるので、境目が目立つ場合はUVアイランドのサイズを変更したり、シームの位置を変更するなどの再調整を行うと良いかもしれません。
UVアイランドはテクスチャを最大限に活かすため、テクスチャの枠の中に全て収めるのがベストです。テクスチャからはみ出さずにUVアイランドを配置したい場合は上部メニュー「UV」の中にある「画像の範囲に拘束」のチェックを」入れると良いでしょう。
スティッチを使用する場合は結合したいUVアイランドをビューポートで選択し、UVエディタでUV辺選択モードを使って、結合したい辺を選択します。
そして上部メニューの「UV」から「スティッチ」をクリックします。緑色の範囲がスティッチ(結合)できる部分になるので、緑色の範囲をクリックして結合を完了させます。
このスティッチはショートカットキー「Alt(Option) + V」でも使えます。
まず、ビューポートで取り除きたいシームを選択して、右クリック「シームをクリア」をクリックします。
次にシームが追加されていた面を選択して、「U」キーの「展開」をクリックして選択した面のみをUV展開すると、UVアイランドが結合されます。
ただこの方法を使うと、UVアイランドのサイズや位置が全てリセットされるので、再度設定する必要があるので注意しましょう。
(MIKIO)
これらは歪んでいるUVアイランドをきれいな形に修正する必要があります。デフォルトでは1クリックで修正するツールが用意されていないため、手動で操作する必要があります。
TexToolsといったアドオンを使えばスピーディーに修正できるのですが、今回の記事ではアドオンを使用せずにUVアイランドの歪みやスケール、回転、位置などの調整方法を紹介します。
UVアイランドの歪みを修正する
シンプルなものの場合
アドオンを使用せずにUVアイランドの歪みを修正するには、各UVアイランドの面(ポリゴン)を選択し、きれいな長方形に変えた後で他の面にも適用する流れで進める必要があります。
まずは簡単なUVアイランドから修正していきます。UVエディターの画面で頂点モードにし、アイランドの中心にある面の2つの頂点を選択します。「S + Y + 0」キーで2つの頂点のY軸スケールを0にし、同じように下の頂点にも適用します。
次に左右の頂点に「S + X + 0」を使い、2つの頂点のX軸スケールを0にして、きれいな長方形にします。
面選択モードに切り替えて修正した面を選択し、「L」キーを押して隣接するUVアイランドをクリックします。
そして、右クリック「アクティブ四角形面に追従」をクリックしてUVアイランドの歪みを修正します。
複雑なものの場合
複雑なUVアイランドでも基本的に操作は同じですが、頂点が多かったり歪みの状態がひどいと上手く頂点を選択できない場合があるので、事前に操作しやすいように頂点を動かすと良いかもしれません。
こちらのUVアイランドを例にしてみましょう。土台の上の部分なので、中心は穴となっており、先ほどの方法のようにアイランドの中心にある面を選択することができません。
なので、今回は上の中心にある面を使って修正していきます。まずは邪魔になりそうな頂点を動かし、スケールを変更する際に十分のスペースが出来るようにします。頂点を動かす際は「UVの選択を同期」をオフにして操作すると良いです。
上下の頂点をそれぞれ選択して「S + Y + 0」を行い、続けて左右の頂点に「S + X + 0」で頂点を長方形にします。
そして面選択モードに切り替えて、修正した面を選択して、「L」キーを使って隣接する面を選択した後は右クリック「アクティブ四角形面に追従」をクリックしてUVアイランドを修正します。
最終的に出来上がったUVマップがこちら。最初に比べて歪みがなくなってテクスチャがきれいに反映されています。しかし、一部テクスチャのサイズや向きがおかしいと感じる部分があるので、次の項目でUVアイランドの位置や回転、スケールを変更していきます。
UVアイランドを調整する
UV展開のメリットの一つとして位置やスケール、回転などを行うことでテクスチャの好きな場所にUVアイランドを配置することができます。
前の項目で修正したUVマップのままテクスチャリングを完成させても良いのですが、一部の面に反映されているテクスチャの向きや極端に小さくなっている部分があるので、これらを調整してより本物に近づけていきましょう。
「UV Editing」のワークスペースにあるUVエディターの画面で、修正を行うUVアイランドを「L」キーを使って選択します。
今回は土台の上の部分を調整します。UVエディターの画面ではビューポートでオブジェクトを操作する時と同じ位置(G)、回転(R)、スケール(S)のショートカットキーが使えるので、ショートカットキーまたは左側のツールバーから操作します。木の模様をもう少しはっきりとさせるため、UVアイランドを回転させてスケールを大きくしました。
他のUVアイランドも調整して完成したものが上のもの。UVアイランドが重なっていたり、UVマップからはみ出ているものもあったりしますが、ビューポートで見てみると大分きれいにテクスチャが反映されました。
ちなみにはみ出たUVアイランドはテクスチャがリピートされるので、境目が目立つ場合はUVアイランドのサイズを変更したり、シームの位置を変更するなどの再調整を行うと良いかもしれません。
UVアイランドはテクスチャを最大限に活かすため、テクスチャの枠の中に全て収めるのがベストです。テクスチャからはみ出さずにUVアイランドを配置したい場合は上部メニュー「UV」の中にある「画像の範囲に拘束」のチェックを」入れると良いでしょう。
UVアイランドを結合する
UV展開後にUVアイランド同士を結合したい場合は主に「スティッチ」または「シームをクリア」と「展開」の2種類が使えます。スティッチ
スティッチを使用する場合は結合したいUVアイランドをビューポートで選択し、UVエディタでUV辺選択モードを使って、結合したい辺を選択します。
そして上部メニューの「UV」から「スティッチ」をクリックします。緑色の範囲がスティッチ(結合)できる部分になるので、緑色の範囲をクリックして結合を完了させます。
このスティッチはショートカットキー「Alt(Option) + V」でも使えます。
シームをクリアと展開
先ほどのスティッチと動作は同じですが、シームをクリアと展開を組みわせてUVアイランドを結合することも可能です。
まず、ビューポートで取り除きたいシームを選択して、右クリック「シームをクリア」をクリックします。
次にシームが追加されていた面を選択して、「U」キーの「展開」をクリックして選択した面のみをUV展開すると、UVアイランドが結合されます。
ただこの方法を使うと、UVアイランドのサイズや位置が全てリセットされるので、再度設定する必要があるので注意しましょう。
(MIKIO)