[Blender] オブジェクトのスケールなどを変更したあとは適用してリセットを行おう

読み込み中...読み込み中...読み込み中...
2023年11月12日 公開2026年3月5日 更新
[Blender] オブジェクトのスケールなどを変更したあとは適用してリセットを行おう

Blenderを含む多くの3DCGソフトウェアでは主にメッシュそのものの位置、回転、スケールを編集する「オブジェクトモード」とメッシュを構成する点(ポイント)、辺(エッジ)、面(ポリゴン)の要素をそれぞれ編集する「編集モード」が用意されており、用途に合わせて切り替える必要があります。

一般的な流れとしては最終的に作成するメッシュのベースとなる、立方体といったオブジェクトを追加したあとで、編集モードでモデリングし、メッシュが完成したらオブジェクトモードに移って移動や回転などの操作を行うのですが、Blenderの場合はモデリングを失敗しないために一度「適用(Apply)」を行うことをおすすめします。

オブジェクトの適用

Blenderのオブジェクトモードにある「適用」というツールは一言で説明すると「位置、回転、スケールなどの数値をリセットする」というもので、ビューポートの上部メニュー、「オブジェクト」の「適用」の項目から操作できます。

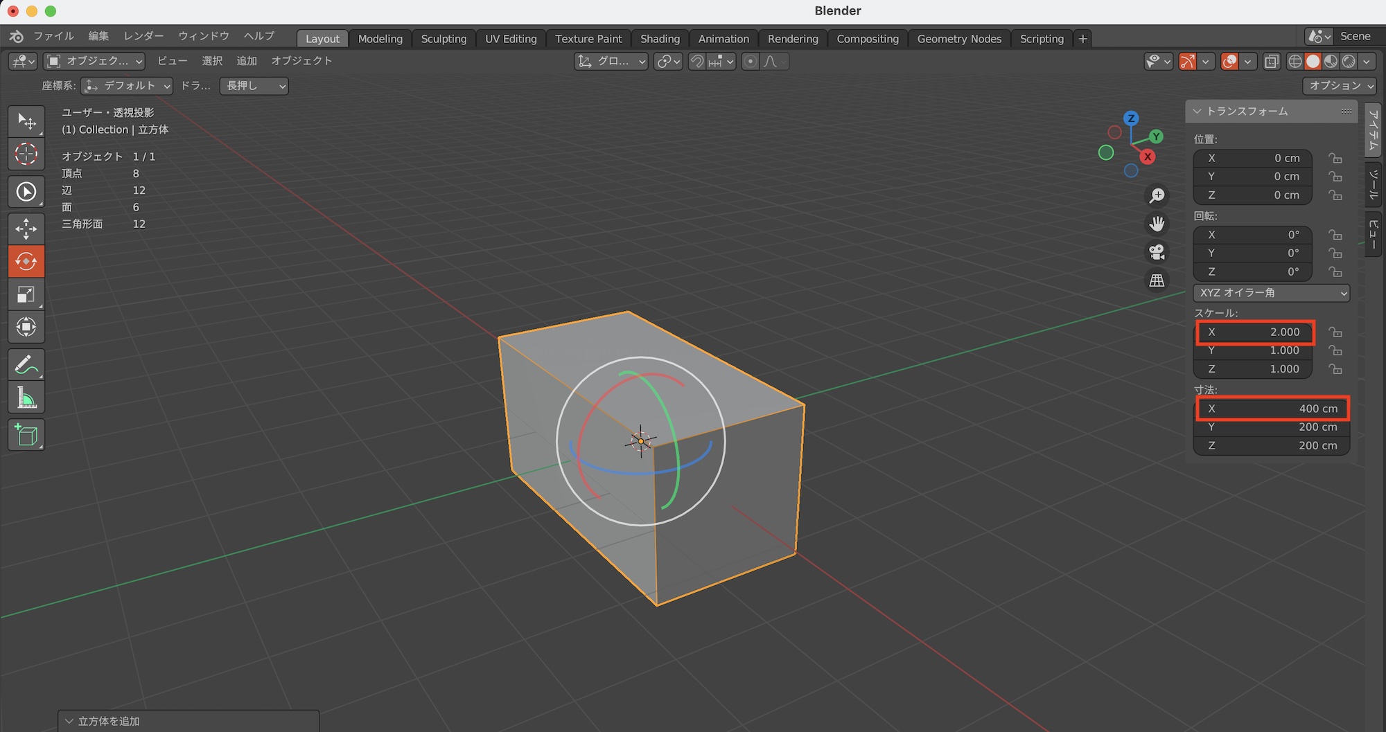
立方体を例にしてみましょう。Blenderで立方体を追加すると、デフォルトのサイズ(寸法)は「2m」となっており、スケールも2mを「1.000(100%)」としています。

寸法:X」を「4m」にしてみると、それに合わせて「スケール:X」が2倍である「2.000(200%)」になっているのがわかります。

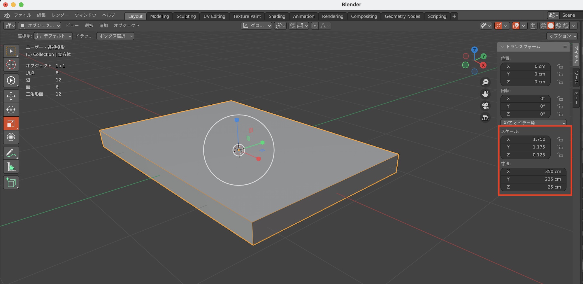
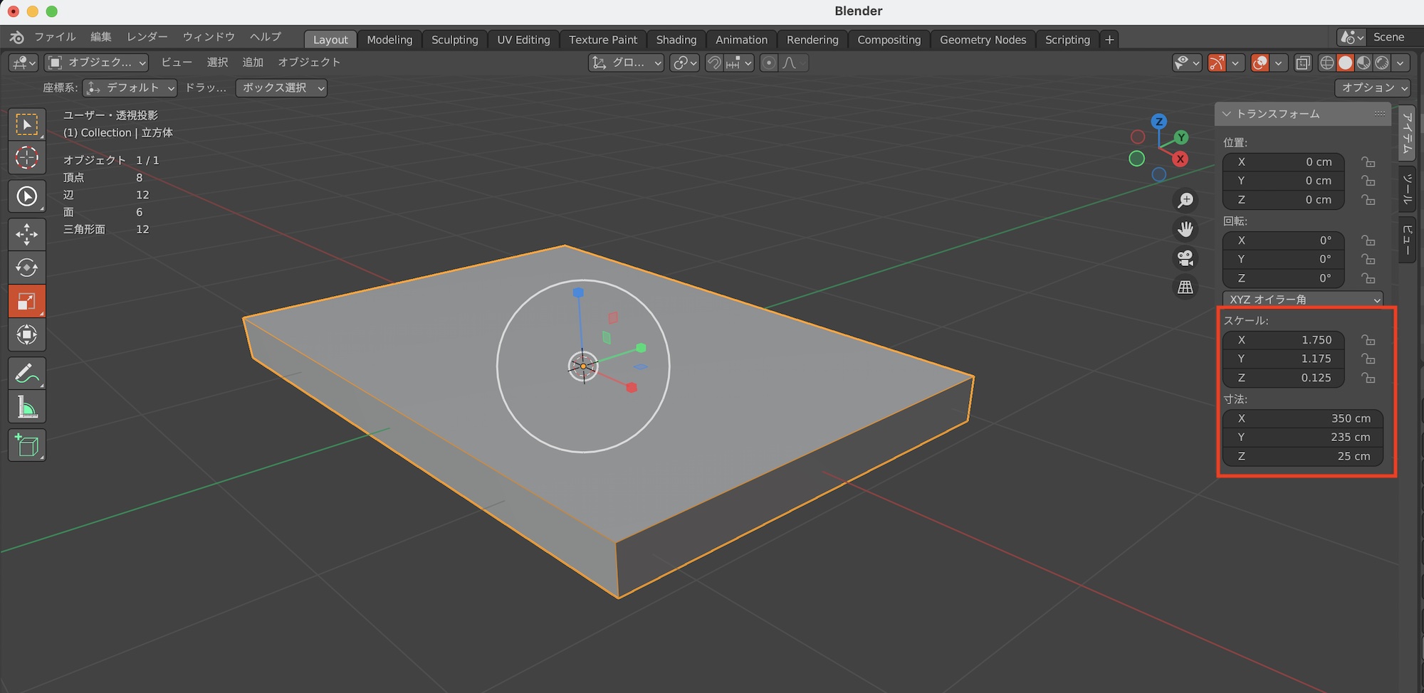
わかりやすい等倍であれば問題ないのですが、上の画像のようにXYZ軸の寸法がそれぞれ異なるとスケールXYZの数値もバラバラになってしまい、後の調整が難しくなる可能性があります。

編集したオブジェクトのスケールをリセットするには、オブジェクトを選択して上部メニューの「オブジェクト」、「適用」の「スケール」をクリックします。適用することで、寸法が維持されたまま「スケール」の数値が「1.000(100%)」になります。

適用が必要になるシーン

スケールなどの数値をリセットするだけであれば必要ないのでは・・?と感じてしまうところですが、モディファイアの追加やUV展開を行う際に「適用」を行わないと、効果が上手く反映されない場合があります。

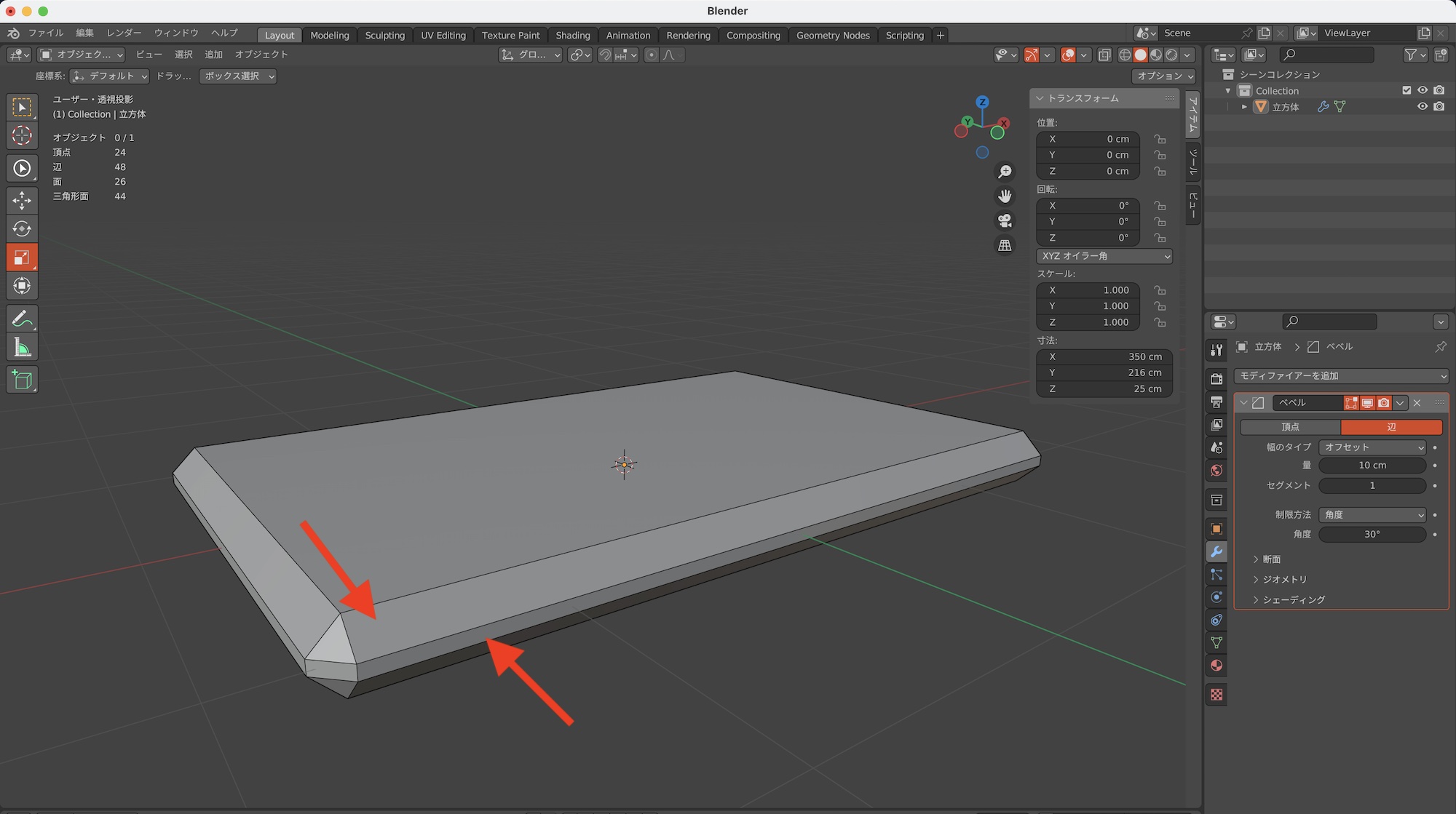
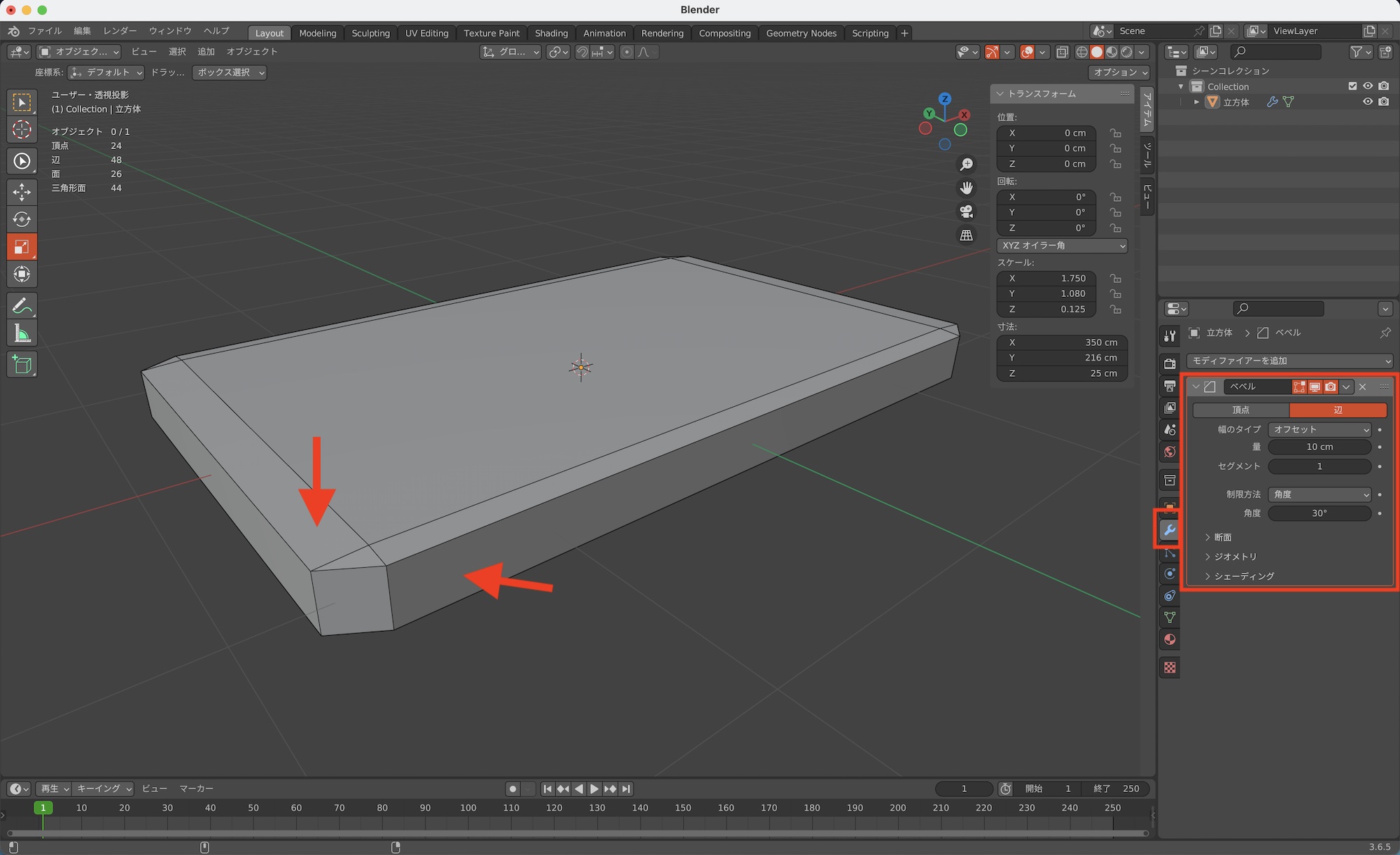
先ほど作成した立方体を例にしてみましょう。上の立方体は「適用」を行っていないので、XYZのスケールの数値がそれぞれ異なっています。

この立方体に「ベベル」のモディファイアを追加してみると、ベベルが適用されているものの、ベベルの効果が一定ではないのがわかります。

そこで、立方体に「適用: スケール」を反映すると、オブジェクトのXYZ軸のスケールが100%になり、ベベルの効果が正しくなりました。

このようにオブジェクトモードでスケールなどを操作するとモディファイアなどが上手く反映されないこともあるので、オブジェクトを追加してサイズなどを調整した後は一度「適用」を行うことをおすすめします。

適用: 回転を使った例

「適用」は主に先ほど紹介した「スケール」で使われることが多くなると思いますが、モディファイアによっては「回転」を使うこともあります。下の例では「配列」モディファイアを使って円柱を円形に配列したもの。

配列している円柱の角度を変えるため、オブジェクトモードでベースの円柱を選択し、「回転:Y」を「90°」にしてみると、回転はしたものの配列が変な方向になってしまいました。

そこで「オブジェクト」、「適用」の「回転」をクリックします。

再度、円柱が円形に配列するように再度、回転Zの調整を行う必要がありますが、「適用」を反映したことで、下のように円柱の角度が正しく表示されました。

配列モディファイアを使った円形の配列方法については「配列モディファイアを応用してグリッドにしたり、円形やカーブに沿ってクローンする方法」で詳しく紹介しているので、合わせてチェックしてみてください。

Cinema 4Dなどに比べるとワンクッション操作が必要になりますが、オブジェクトモードでサイズなどを変更した後に「適用」を反映することで、後の調整などが行いやすくなると思うので、忘れないようにしておきましょう。

(MIKIO)

前後の記事