[Blender] 面の表面に円(穴)を追加する、おすすめな3つの方法

読み込み中...読み込み中...読み込み中...
2024年1月9日 公開2026年3月5日 更新
[Blender] 面の表面に円(穴)を追加する、おすすめな3つの方法

メッシュを作成する際は基本的に立方体などのオブジェクトを元に頂点や辺を追加したり、移動やスケール、回転を使うことで自由自在に変形できますが、場合によっては後から円形の穴を開けたい場合があるかもしれません。

スピーカーグリルやスニーカーの靴紐を通す穴を表現する場合、これらの円形の穴はある程度メッシュの形が出来上がってから追加するパターンが多く、一見難しそうに見えるものの、比較的シンプルに作ることが出来ます。

ブーリアンを使った方法や、サブディビジョンサーフェスを組み合わせる際に最適な方法など様々あるので、下のチュートリアルを参考にしながら自分に最適な方法を使って作成してみてください。

1. ブーリアンを使用する

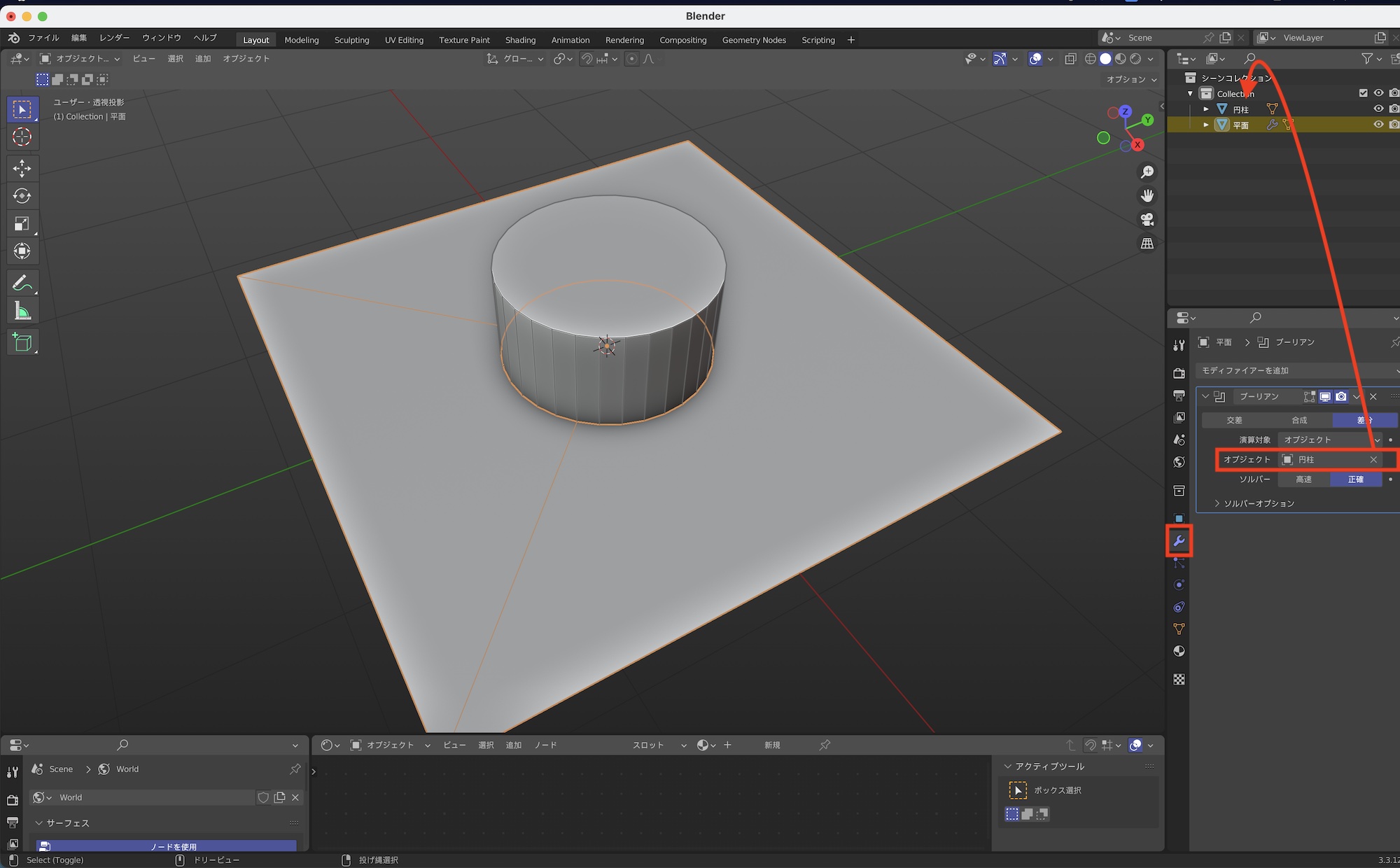
円形の穴を開ける際に一番な簡単なブーリアン(Boolean)」モディファイアーを使う方法があります。

今回は平面の中央に穴を追加するため、オブジェクトモードにした上で「Shift + A」または上部メニューの「追加」、「メッシュ」から「円柱」を選択し、平面の中央に配置します。

平面を選択して、モディファイアープロパティから「ブーリアン」を選択して、ブーリアンモディファイアーを追加した後は、「オブジェクト」の項目で「円柱」を選択します。

最後はアウトライナーにある円柱の「ビューポートで隠す」と「レンダーで無効」をにして非表示にすると、ブーリアンの効果が適用されて平面に穴を開けることが出来ます。

ブーリアンは簡単な方法であるものの、モディファイアーの「適用」を行うと、円柱に合わせて新しく頂点や辺が作成され、面がnゴンになる可能性があります。

ブーリアンを適用せずにモデリングを行う場合であればこちらが最適ですが、サブディビジョンサーフェスを使う場合は上のようにメッシュが予期せぬ方向に変形するので、注意しましょう。

Blenderのブーリアンモディファイアーの詳しい使い方については「ブーリアンモディファイアーで2つのオブジェクトを結合したり、くり抜いたりする方法とは?」でも触れているので、気になる方は合わせて読んでみてください。

2. ベベルを使って穴を作成する

こちらの方法ではサブディビジョンサーフェスを組み合わせる際におすすめする方法です。

まず、穴となる円形の中心部分を作成するため、ループカットを2回行って新しく頂点を作成します。なお、すでに十分な頂点がある場合は新しく作成する必要はありません。

円の中心の周辺にある4つの面を選択し、「面を差し込む(I)」のツールを使って、内側に新しく面を作成します。これは穴を作成する際に周辺の面に与える影響を最小限にするため。

中心にある頂点を選択して、「ベベル」を使って新しい面を作成します。左右にドラッグしても何も起こらない場合は、左下のオプションの「影響」を「頂点」にします。

オプションが表示された状態で「セグメント」を「2」にして、「シェイプ」を「0.085」にすると八角形ができます。面が選択された状態で、「面を差し込む(I)」で内側に面をさらに作成し、中心の面を削除します。

次にnゴンとなっている面の調整を行います。辺のない頂点とその奥にある頂点を選択して「J」キーまたは、上部メニューの「頂点」から「頂点の経路を連結」をクリックして、辺を作成します。同じように残りの頂点も連結させましょう。

後はオブジェクトにサブディビジョンサーフェス(SDS)モディファイアーを適用すれば完了です。滑らかに見えない場合はスムーズシェードにしたり、SDSの分割数(ビューポートのレベル数)などを調整してみてください。

3. LoopToolsを使用する

原理としては前述したベベルとほぼ同じ方法ですが、クリック一つで頂点を円形に変換出来る「LoopTools」というアドオンがあります。

プリインストールされているものの、デフォルトでは有効化されていないので、プリファレンスのアドオンの検索画面から「LoopTools」と入力し、「Mesh: LoopTools」のチェックを入れて有効化します。

先ほどは「面を差し込む(I)」を1回しましたが、今回は2回行います。

次に穴の中心となる頂点を選択して、右クリック「LoopTools」の「」をクリックします。

円形が外側にあふれる場合は左下のオプションの「方式」を「Fit inside」に変更します。

穴のとなる円のサイズを変更するにはLoopToolsの「半径」を操作するか、頂点を選択して「スケール(S)」で調整します。

後はベベルと同じように「面を差し込む(I)」で新しく内側に面を作成して、中の面を削除すれば完成です。必要に応じてSDSを追加すると良いでしょう。

ブーリアンは便利ではあるものの、サブディビジョンサーフェスを追加する時の影響やポリゴンのクリーンアップが必要と考えると少々面倒なので、筆者的には2または3のベベル、LoopToolsを使った方法がおすすめです。

(MIKIO)

前後の記事