[Redshift] 研磨された金属のマテリアルを作成してみよう

読み込み中...読み込み中...
2022年6月5日 公開2026年3月5日 更新
[Redshift] 研磨された金属のマテリアルを作成してみよう

Redshiftを含む多くのレンダラーや3DCGソフトウェアはマテリアルを作成する際、反射やカラーを操作することで金属の質感を簡単に表現することが出来ます。

銀や金など表面が滑らかなものであれば反射のパラメータを調整するだけで問題ありませんが、研磨された表面や小さな凹凸などがあるとよりリアルな感じになるので、追加してみたいと考えている方もいるかもしれません。

腕時計のギアの上にある銀色の金属の部分を見てみましょう。上のようにスムーズな表面でも問題ない感じですが、下のように研磨(ヘアライン加工)したものを使ってみると、本物の腕時計に近くなりました。

このように小さなディテールを追加するだけで、クオリティも上がるので金属系のモデリングを行う方は研磨加工の効果を加えることをおすすめします。今回の記事ではRedshiftを使って金属のマテリアルに研磨を追加する方法を紹介します。

オブジェクトとマテリアルを追加する

今回はシンプルなオブジェクトに反映するので、立方体と床部分である平面のオブジェクトをビューポートに追加し、RS Dome LightにHDRIを適用しています。立方体と平面はわかりやすく「Cube」と「Floor」に名称変更しています。

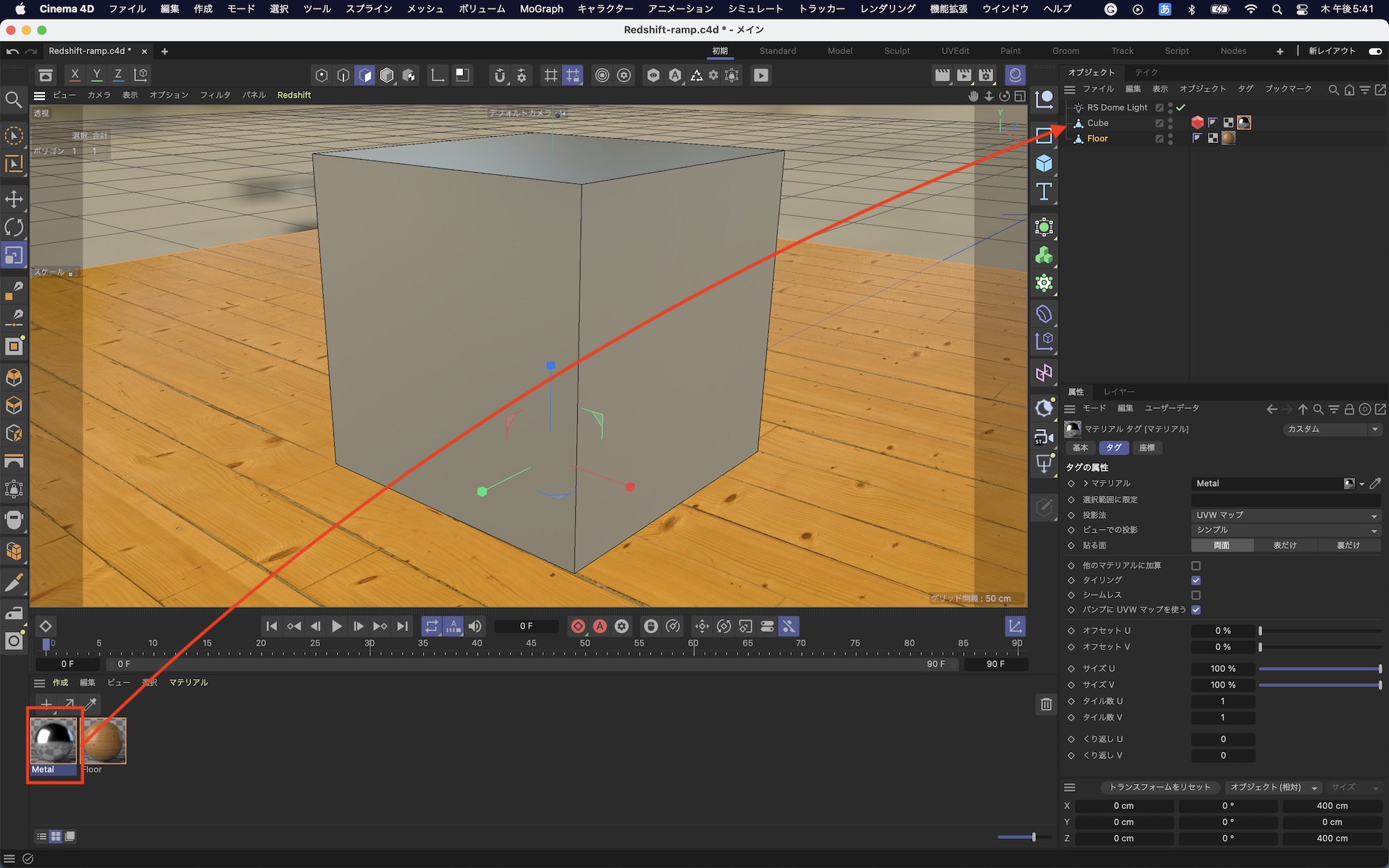
「Floor」にはウッドタイルのテクスチャを反映し、テーブルを表現します。Redshiftにおけるシェーダーの操作については「Redshift 3.5で 新しくなったマテリアルエディタとノードグラフを使ってマテリアルを作成する方法を見てみよう」または「Redshiftのシェーダーグラフの基本操作方法を見てみよう!」を参考にしてPBRテクスチャを反映してみてください。

今度はCubeに金属のマテリアルを追加します。マテリアルマネージャから「+」アイコンをクリックし、「Materials」の中にある「Standard」をクリックし、Standard Materialを追加しましょう。

Base Properties」の中にある「Color」、「Metalness」、「Roughness」のパラメータを調整します。今回は銀色の金属にしたいので、「Color」を白色に、「Metalness」は「1」にしています。そして、マテリアルを「Cube」のオブジェクトに反映させましょう。

ノイズまたはテクスチャを追加する

現在の状態をRedshift IPRでレンダリングを行ったものがこちら。粗さ(Roughness)が多少なり追加されているので、表面の凹凸が表現できていますが、表面加工された感じではありません。そこでマテリアルに研磨加工されたようなノイズまたはテクスチャを追加していきましょう。

Cubeに適用している金属のマテリアルを選択し、「ノードエディタ」を開きます。次にノードエディタ左上にある「+」アイコンをクリックし、アセットブラウザを開き、「メディア」の「tex」、「Surfaces」の中にある「Dirt Scratches & Smudges」のフォルダを参照します。

一覧にある「Anisotropie Lin Tiled」のテクスチャを選択し、ノードエディタにドラッグ・アンド・ドロップしましょう。

追加したテクスチャの「Out Color」を「RS Standard」ノードの「Roughness」に接続します。

この状態でレンダリングを行ってみるとヘアライン加工が追加されているのがわかります。最初に作ったものよりいい感じになりました。

今回はテクスチャを利用しましたが、同じようにRedshiftまたはMaxonが用意しているノイズを使うことも出来ます。

上の例ではMaxon Noiseの「Naki」を使用したもの。ヘアライン加工の時とまた違った感じになりました。

Rampを使って強度を調整する

金属を含むマテリアルの表面に凹凸や研磨の効果を追加する際は、前の項目で紹介したようにRoughness(ラフネス=粗さ)にテクスチャやノイズを追加するだけで良いのですが、このままだとラフネスの強度を調整できないので、効果を変更したい場合は「Ramp(ランプ)」のノードを追加する必要があります。

先程のヘアライン加工を施したマテリアルを開いてみましょう。ノードエディタの「+」アイコンをクリックしてアセットブラウザの検索窓から「Ramp」と検索し、「Ramp」をノードエディタにドラッグ・アンド・ドロップします。

テクスチャの「Out Color」をRampの「General > Input」の「Alt Input」に接続し、Rampの「Out Color」をRSマテリアルの「Roughness」へと接続します。

一見なにも変わっていないように見えますが、「Ramp」ノードを選択し、属性マネージャの「Ramp」の項目を見ると、グラデーションが用意されています。このグラデーションを操作することでテクスチャまたはノイズの白黒の強度を調整できるようになります。

RoughnessにRampを使用する際、黒と白はそれぞれテクスチャとマテリアルの効果にリンクしており、黒い範囲を広くするとベースとなる金属のマテリアルが強調され、逆に白の範囲を多くすると、テクスチャが強調されます。

Rampには複数の色を追加することが出来るので、より複雑な表面を作成する場合は下のようにグラデーションを操作すると良いでしょう。

RoughnessやDisplacementで使用する場合は基本的に白、黒とグレーを使いますが、Colorの場合は他の色でも利用可能です。

複数のテクスチャやノイズを組み合わせる

塗装の剥がれや複雑な表面を表現する場合は複数のテクスチャやノイズを組み合わせるのがおすすめ。複数のマテリアルを組み合わせるのに必要なのが「Material Blender」で「複数のマテリアルを組み合わせて剥がれた塗装を表現してみよう!その2: マテリアルB/C」の記事でも詳しく書いてあるので、気になる方は合わせてチェックしてみてください。

今回は先ほど作成したマテリアルに別のMaxon Noiseを追加していきます。まず、Standard Materialノードを複製し、ノイズのノードとRampを追加して新しいマテリアルを作成します。

アセットブラウザの検索窓から「Material Blender」を入力してノードをエディタに追加します。

Material Blenderの「Out」をOutputの「Surface」に接続し、最初に作ったマテリアルの「Out Color」をMaterial Blenderの「Input > Base Material 」の「Color」、複製したマテリアルの「Out Color」を「Inputs > Layer 1」、「Material Color」に接続します。

最後は2つ目のマテリアルに接続されているRampの「Out Color」をMaterial Blenderの「Inputs > Layer 1」の「Blend Color」に接続します。

今回作成したシェーダーでレンダリングを行ったものがこちら。

最初のヘアライン加工に加えてノイズがミックスされています。今回は特に細かな調整は行いませんでしたが、Rampの調整やディスプレイスメントにも適用させるとより面白いものが出来ると思います。

(MIKIO)

前後の記事