[Corona Renderer] HDRIやCorona Sun、 Corona Skyを使ってプロジェクトに光を加えてみよう!

読み込み中...読み込み中...読み込み中...
2021年6月27日 公開2026年3月5日 更新
[Corona Renderer] HDRIやCorona Sun、 Corona Skyを使ってプロジェクトに光を加えてみよう!

3DCGのワールドに光を追加することで、フラットな印象だったオブジェクトに立体感を与えたり、自然な感じを出すことが出来ます。

be CG Artist!ではCinema 4Dにおけるライトオブジェクトの追加HDRIフィジカルスカイなどの追加方法を紹介しましました。この標準ツールだけでも十分強力ですが、サードパーティレンダラーを使うとまた違う結果になったりするので、面白い発見ができるかもしれません。

今回のチュートリアルではこのサイトで度々紹介しているCorona RendererでのHDRIの設定方法やCinema 4Dのフィジカルスカイに相当するCorona SunCorona Skyの使い方をご紹介します。

チュートリアルではCinema 4Dを使っていますが、3ds Maxでも同じ手順になると思います。

HDRIの設定方法

Corona RendererでのHDRIはCinema 4Dでの設定方法とほぼ似ています。まず、マテリアルマネージャの「Corona」の項目から「Light Material」を選択し、発光マテリアルを追加します。

追加したLight Materialをダブルクリックしてマテリアルエディタを開き、「Emisson」の項目にある「Texture」から追加したいHDRIの画像を選択します。

その後で上部メニューのから「」オブジェクトを追加し、発光マテリアルをドラッグ・アンド・ドロップすればワールドにHDRIが反映されるようになります。

プレビューサイズの変更

HDRI画像の解像度(テクスチャプレビューサイズ)を変更したい場合はマテリアルエディタの「Preview」の項目にある「Viewport preview size」から行うことが出来ます。

4KのHDRIを使用する場合は「4096x4066」など素材のサイズに合ったものを選ぶと良いでしょう。

HDRIのテクスチャを非表示にする

こちらはCinema 4Dの時と同じ操作方法になります。光だけは残し、HDRIの画像であるテクスチャを非表示させたい場合は「」オブジェクトを右クリック、「レンダータグ」の「コンポジット」を追加します。

コンポジットタグを選択し、属性マネージャの「タグ」にある「カメラから見える」のチェックを外せばテクスチャが表示されなくなります。

Corona SunとCorona Sky

Cinema 4Dではフィジカルスカイを使えば太陽と空を簡単に表現することが出来ますが、Corona Rendererの場合だと太陽オブジェクトである「Corona Sun」、そして空オブジェクトである「Corona Sky」を組み合わせる必要があります。

Corona SunとCorona Skyの追加方法は上部メニューにある「Corona」の項目から2つのオブジェクトを追加します。

デフォルトで追加した場合だと上の画像のように光量が強くなっており、オブジェクトが真っ白につぶれてしまうので、Corona SunやSkyの設定を行う前にCorona Cameraを追加し、アクティブの状態にします。

Corona Cameraのタグを選択し、「Exposure(EV)」の数値を「-3」に指定します。

こうすることで正しい露出になりました。次の項目からCorona Sun、Corona Skyの設定を調整して理想の空を作っていきましょう

Corona Sun

Corona Sun、Corona Skyを初めて追加する場合、正しい露出には設定されていますが空が真っ白になっています。夕日など柔らかい太陽光は太陽の角度を変更することで表現できるようになります

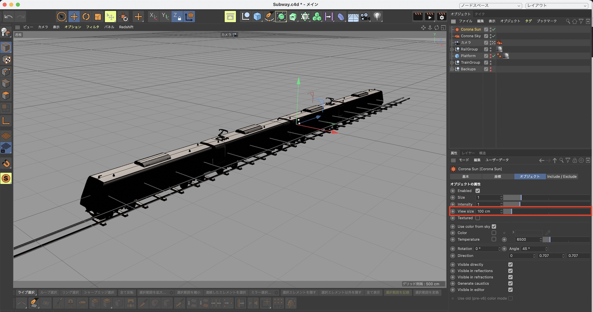
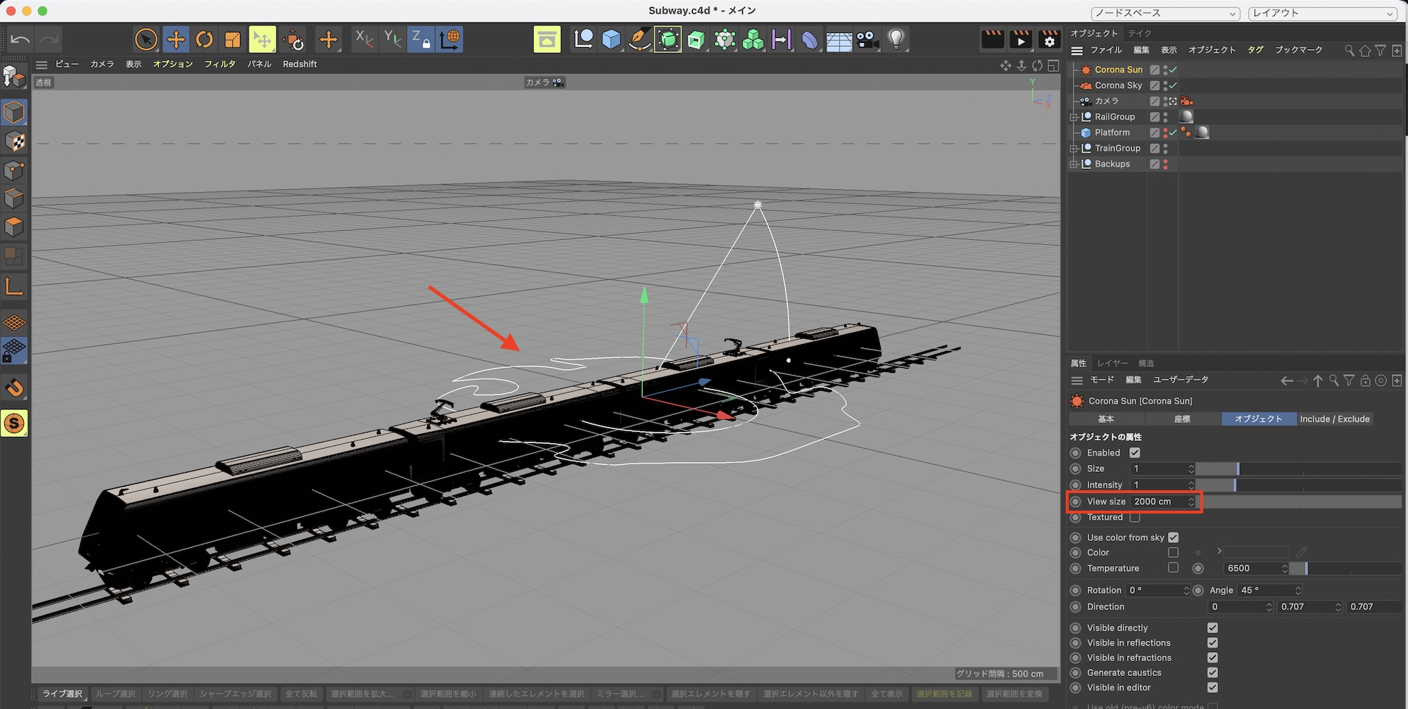
Corona Sun」オブジェクトを選択して「View size」の数値を変更します。View sizeの数値を変更しても光量の影響は与えないので、オブジェクトより大きいサイズまで広げましょう。

筆者の場合は電車のオブジェクトより大きくなるように「2000cm」に設定しました。

Corona Sunのオブジェクトは主に2つのコントローラーを使って調整します。であるコントローラーは「Angle」または「Direction」のYZ軸となり、は「Rotation」または「Direction」のX軸になります。

①の「Angle」では太陽の角度を指すので、昼12時を再現したいのであれば「Angle」を「90°」にしたり、夕日を再現したいのであれば「7°」にすると良いでしょう。

下の画像は「Angle」を「7°」にした例です。いい感じに夕日の感じが出ています。

②の「Rotation」では太陽の向きを変更できます。下の例で電車の右側に動かしたことで、横から太陽光が現れるようになりました。

その他の設定

Size」はオブジェクトのエッジの影に与える強度で、「Intensity」では光量の設定が行なえます。加えて太陽光の色を変えたい場合は「Temperature」からケルビンの数値を入力するか、「Color」からカスタムで色を設定することが出来ます。

Corona Sky

Corona SkyはCorona Sunと連動しているので、比較的シンプルな設定が用意されています。

Type」では空のタイプを選択でき、デフォルトでは本物の空に近い「Physical Sky(フィジカルスカイ)」が設定されていますが、単色である「Simple Color」も利用可能です。なお、空の光量の変更は「Intensity」から行います。

「Physical Sky」選択時に「Sky model」の設定が行なえます。Corona Rendererでは「Improved」、「Rawa-fake」、「Hosek&Wilkie」の3種類が用意されており、演出によって変更すると良いでしょう。

よりリアルに近づけたいのであれば、ImprovedまたはHosek&Wilkieをがおすすめです。

なお、「Horizon blur」から地平線のぼかしの強度の変更を行い、「Ground color」から地面の色の設定を行えます。下の例では「Horizon blur: 0」、「Ground color:赤」にしました。

またSky modelによって利用できる細かな設定も変わってきます。「Hosek&Wilkie」を例にしてみると「Turbidity」という項目があり、こちらは大気の粒子の強度を変更できます。

デフォルトでは「2.5」になっていますが、上のように「10」に変更すると空がにじみ、黄砂のような感じになりました。

Corona RendererのSkyやSunはCinema 4Dのフィジカルスカイに比べると設定できる項目が少ないですが、比較的リアルな空を表現できるので、Corona Lightオブジェクトと組み合わせるなどして、活用してみてください。

(MIKIO)

前後の記事