[Cinema 4D] ポリゴンの分離、削除と結合方法を見てみよう

読み込み中...読み込み中...
2021年6月20日 公開2026年3月5日 更新
[Cinema 4D] ポリゴンの分離、削除と結合方法を見てみよう

特定のポリゴンを分離して別のオブジェクトを作成したり、複数のポリゴンをくっつけて一つのポリゴンにするなどの作業はモデリングを行う際によく使うツールだったりします。

これらのツールをあえて使わないというのも一つの手ですが、レンダリング時に見えないポリゴンを削除することでレンダリングのスピードを上げたり、ジオメトリをスッキリさせることが出来るので、使うのがベストです

Cinema 4Dではそんなポリゴンの分離や削除、結合のほか、間違って削除してしまったポリゴンを埋めるなど様々なツールが用意されています

レイアウトを変更する

これらのツールはショートカットを覚えればより早くモデリングできますが、Cinema 4Dのレイアウトを「Modeling」に変更するとモデリングに役立つ様々なツールをツールバーから呼び出すことが出来るのでおすすめです。

Cinema 4Dの右上にある「レイアウト」のドロップダウンメニューから「Modeling」を選択し、ウィンドウを変更できます。筆者は基本的にこの画面で作業することが多く、マテリアルマネージャをさらに追加しています

ポリゴンの分離と削除

今回は立方体を例にしてポリゴンの分離と削除を行ってみます。ポリゴンの編集はオブジェクトを「編集可能」にしないと利用できないので、まずはオブジェクトを変換します。

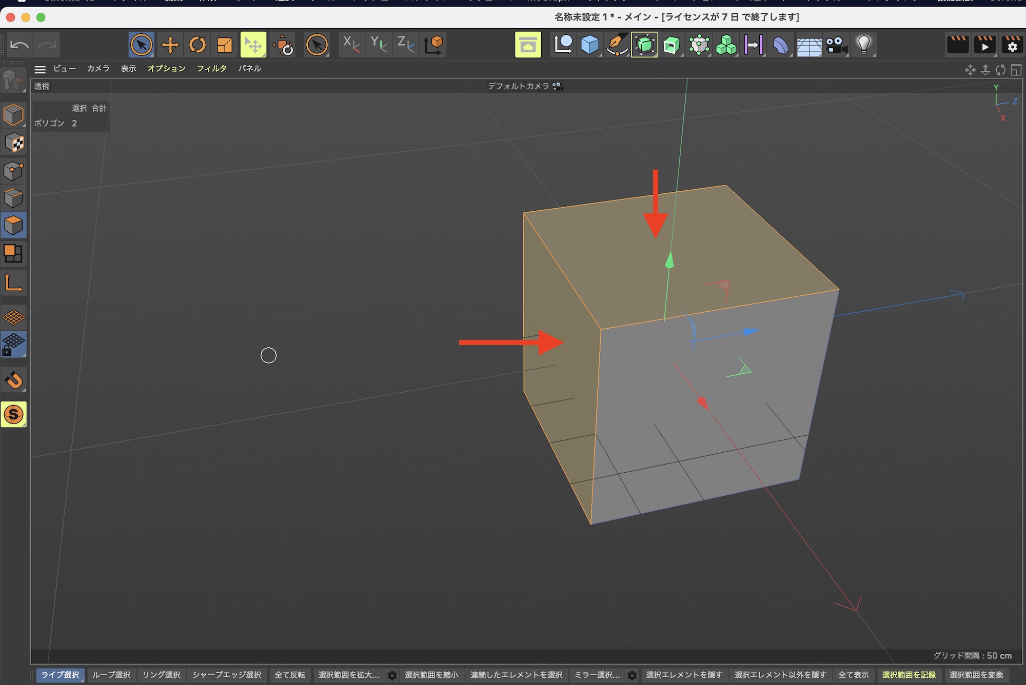
ポリゴンモード」にした上で分離または削除を行いたいポリゴンを選択します。

ポリゴンの分離

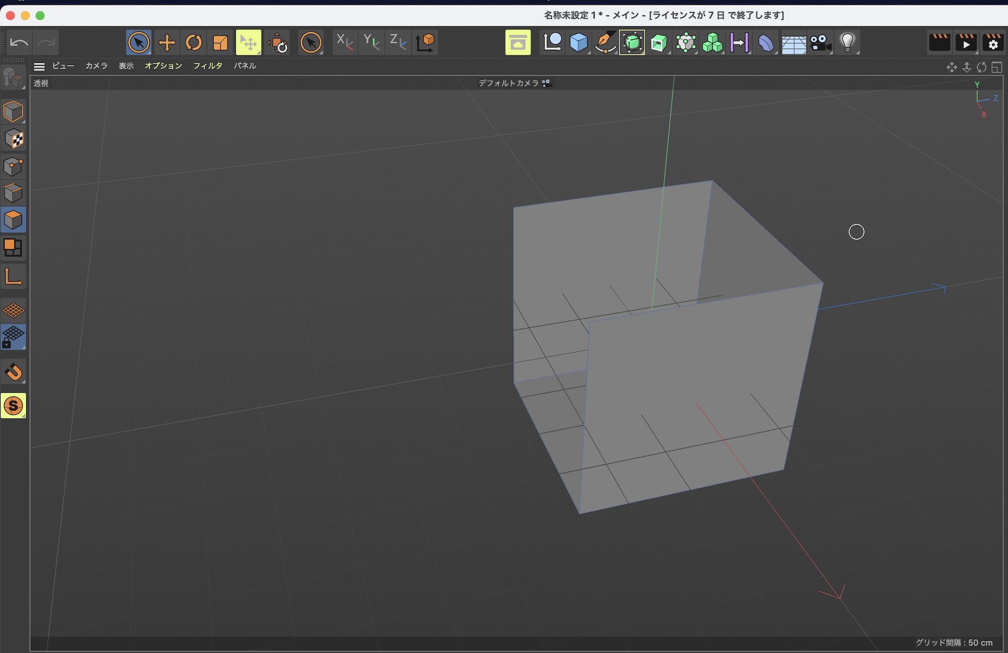
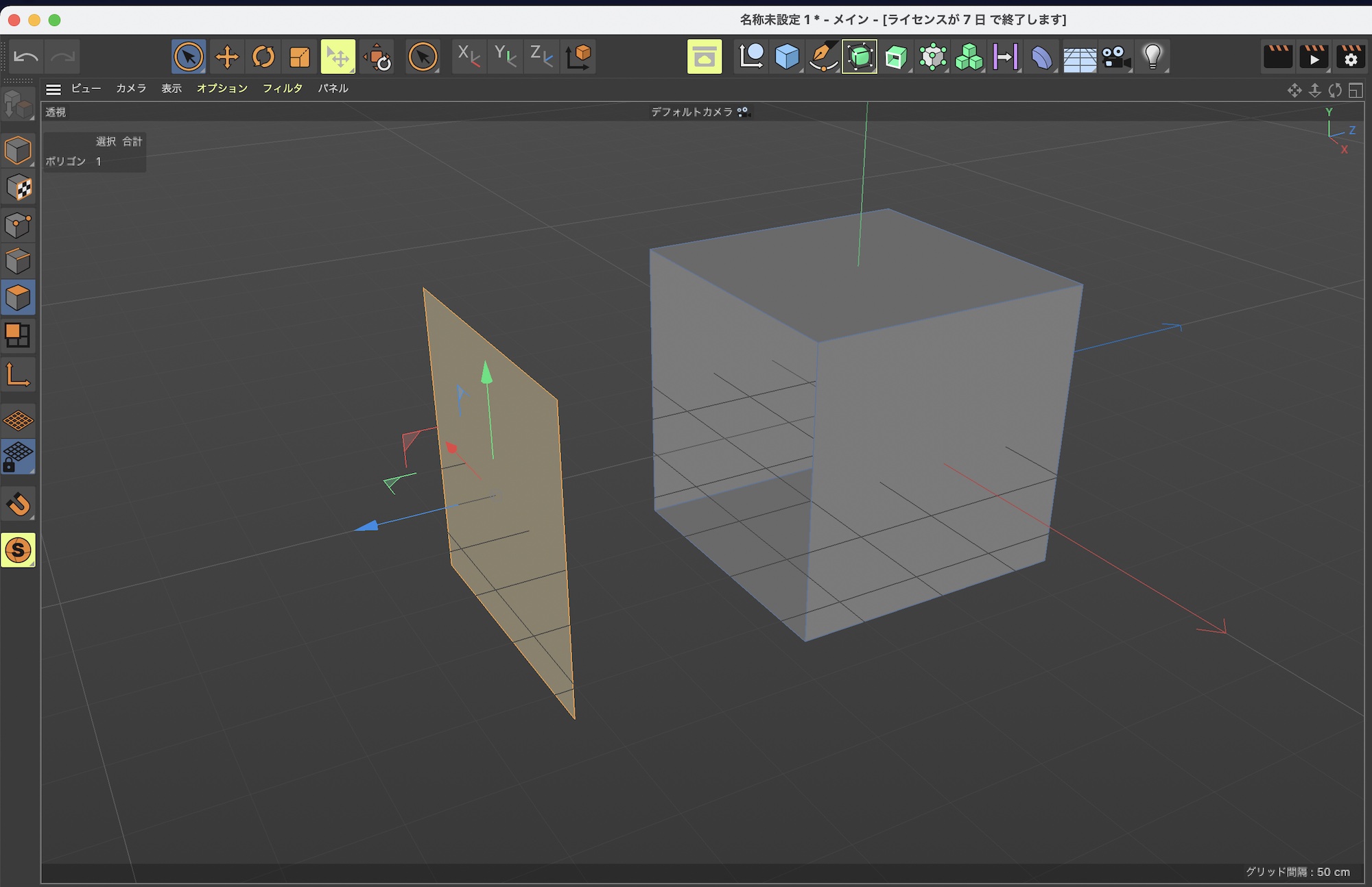
ポリゴンを選択し、右クリックから「分離」を選ぶとメッシュからポリゴンが分離されるようになります。ショートカットは「Uキー+Dキー」を組み合わせでできます。

ポリゴンの削除

削除したい場合はシンプルにポリゴンを選択したあとで「Delキー」を押せば削除されるようになります。

ポリゴンを結合する

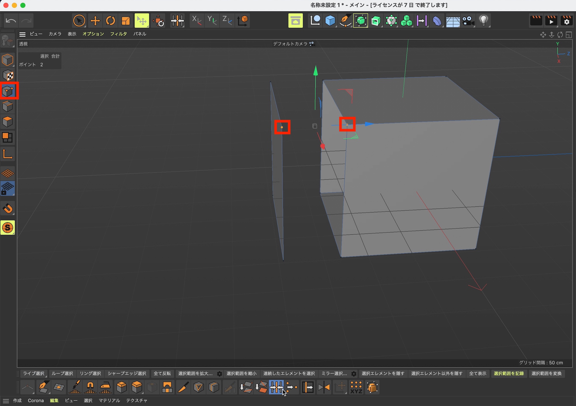
離れているポリゴン同士を結合(くっつける)場合は「縫い合わせ」と「結合」のツールを使うと良いでしょう。エッジモードでも利用できるものあります、ポイントモードで行うのが確実です。

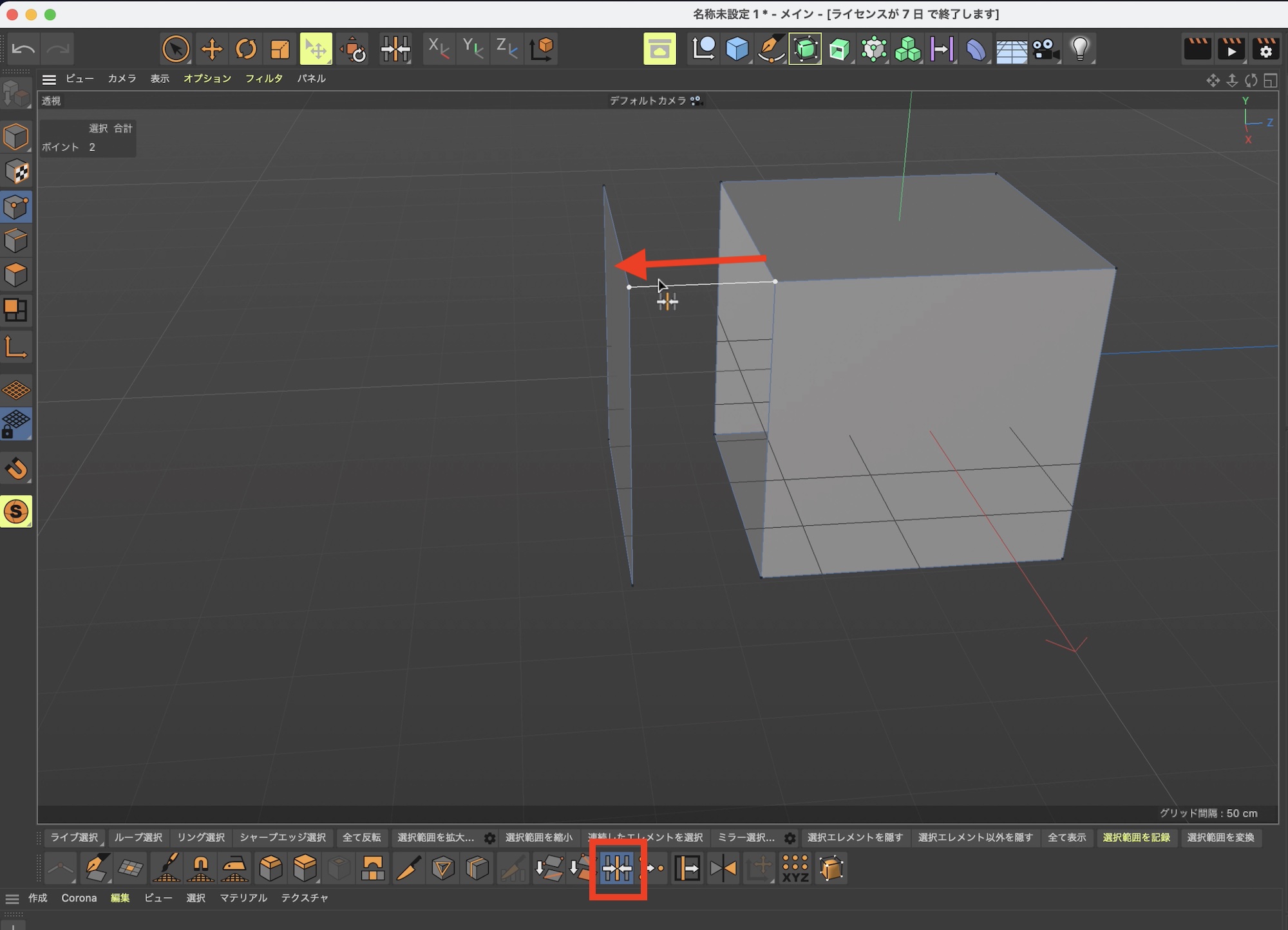
縫い合わせ

ポイントモードにした上で、くっつけたいポリゴンのポイントをそれぞれ選択します

縫い合わせ」をクリックして、接着したいポイントにマウスをドラッグします。下の場合左側のポイントにドラッグしたので、右側のポリゴンが左側に伸びました。

これと同じように残りのポイントにも縫い合わせを行えば、ポリゴンが結合されるようになります。なお、縫い合わせのショートカットキーは「M+Pキー」です。

結合

先程と同じようにポイントモードにした上で結合したい2つのポイントを選択します。

結合」を選択した上で結合させたいポイントをクリックします。下の例では右側のポイントを選択したので、右側にポイントが引き伸ばされています。番号はポイントをクリックした順番になります。

ショートカットキーを使う場合は「M+Qキー」になります。

ポリゴンの穴を閉じる

間違ってポリゴンを削除してしまった場合に便利なのが「ポリゴンの穴を閉じる」のツールです。「ポリゴンの穴を閉じる」のツールを選択した上で閉じたいエリアにマウスオーバーするとプレビューが現れます。

エンターキーを押すことで穴に合わせたポリゴンが追加されますが、ポイントやエッジの状態によっては上手く行かない場合があるので注意しましょう。なお、ショートカットキーは「M+Dキー」です。

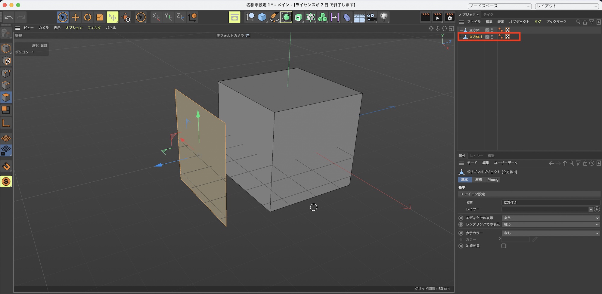
ポリゴンを別オブジェクトとして分離する

「分離」を使用する場合、独立したポリゴンとして好きな位置などに動かすことができますが、別のオブジェクトにはなっていないので注意が必要です

特定のポリゴンを分離して、そこから別のオブジェクトとしてモデリングなどを行いたい場合は「選択部分を別オブジェクトに」のツールを使用します。ショートカットキーは「U+Pキー」です。

このツールを利用することで分離されたポリゴンは別のオブジェクトとしてオブジェクトマネージャに追加されるようになります。元のオブジェクトのポリゴンには影響は与えません。

これらはモデリングでよく使うツールの一つになるので、今回の記事を思い出してぜひ活用してみてください。

(MIKIO)

前後の記事