[Cinema 4D] スプラインってどのように追加するの?基本操作やポイントの調整方法を見てみよう

読み込み中...読み込み中...
2021年7月27日 公開2026年3月5日 更新
[Cinema 4D] スプラインってどのように追加するの?基本操作やポイントの調整方法を見てみよう

3DCGモデリングの方法は様々で、プリミティブオブジェクトをベースにオブジェクトを作っていったり、ZBrushのようなスカルプティングでのモデリングのほか、スプラインを使ったスプラインモデリングもあります。

スプライン(Spline)とは簡単に言えば3DCGで作成する線のことで、IllustratorやAfter Effectsにあるパス(Path)のようなもの。プリミティブオブジェクトをベースにモデリングを行う方法と違い、設計図のように骨組みからモデリングを行うことが出来るので、より正確なものを作ることが出来ます

Cinema 4Dを含むスプラインはモデリングを行う目的として使用するだけではなく、カメラや特定のオブジェクトを動かすモーションパスとして使うことも可能なので、どこかしらこのスプラインを使う機会が出てくると思います。

今回のチュートリアルではCinema 4Dにおけるスプラインの基本操作を紹介していきます。

スプラインの追加

Cinema 4D上部にあるツールバーからスプラインペンまたは一覧にあるプリセットから選んでビューポートに追加しましょう。下の例ではスプラインペンで作成したスプラインと星型のスプラインを追加しています。

スプラインはポイントとエッジを使ったものであるため、追加またはスプラインを作成する際は「透視」ビューではなく、上面や全面など二次元のビューから作成することをおすすめします。

もちろん透視ビューから編集も可能ですが、距離感がつかめず調整が困難になる可能性もあるので、上面など二次元の状態でスプラインを作成してから透視ビューにする方法を取るのがベストです

プリセットのスプライン

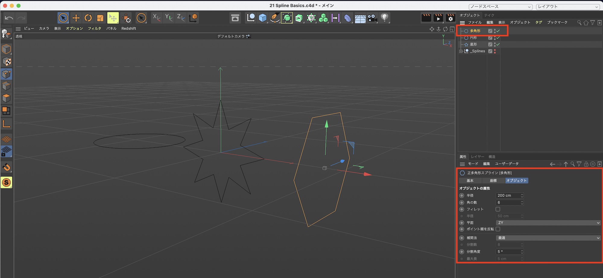
星型や円形、らせんといったプリセットで用意されているスプラインを追加すると、デフォルトでは「XY軸」の方向にスプラインが配置されます。

スプラインオブジェクトを選択することで、スプラインのサイズや平面(スプラインが向く方向)などを設定することが出来ます。

スプラインペンを使ってスプラインを作成する

プリセットを使わない場合はスプラインペンを使ってスプラインを作成することも可能です。

上面などのビューに切り替え、スプラインペンを使ってビューポート内を描画していきます。操作についてはIllustratorやAfter Effectsのパスを作成する時とほぼ同じです。グリッドをガイドにして作成していくと良いでしょう。

タイプの変更

スプラインでは線型、ベジェなど様々なタイプが用意されています

詳しい違いについてはこちらの記事では省略しますが、線型を除く残りのタイプは全て曲線になり、同じ曲線でも微妙に曲線の形状が異なります。特にこだわりが無い方は「ベジェ」と「線型」を使えば問題ないと思います。

スプラインのタイプの変更はスプラインペンでスプラインを作成する前にオブジェクトマネージャから変更するか、作成した後でスプラインを選択して「タイプ」から変更することも可能です。

ポイントの調整

スプラインで作成されたポイントはスプラインペンまたは選択ツールを使って位置やポイントの追加や削除、ベジェ曲線の調整などが行なえます。

スプラインペンツールを使用する

エッジモードにした上で調整を行いたいスプラインを選択して、「スプラインツール」を使う場合、ポイントを選択して右クリックすると「ポイントを削除」と「ポイントを分離」のツールが利用できます

ポイントを削除」はその名の通りポイントが削除され、「ポイントを分離」を選択すると下のようにスプラインが分断され、ポイントが2つになりました。

Control(Command)キーを押しながらスプラインにマウスオーバーすると、ナイフツールが現れるので、新しいポイントを作成できます。

ベジェ曲線のスプラインの場合はスプラインペンツールであれば、ハンドルを使ってカーブの調整を行えます。

選択ツールを使用する

エッジモードにした上で選択モードを使ってスプラインのポイントを右クリックすると様々なオプションが利用できます。

ポイントを線型にする「ハード補間」、ベジェにする「ソフト補間」やポイントを追加などスプラインペンを選択したときよりも多くのツールが用意されています。

透視ビューで使用する

スプラインを作成した後で透視ビューに切り替えると、スプラインを三次元で編集できます。位置ツールを使って最終的な形を作成していきましょう

スプラインペンのその他のツール

スプラインペンの他にもペンを使った様々なツールが用意されています。必要に応じてツールを切り替えると便利になります。

スケッチ

通常のペンツールと違い、ペンを使って絵を書くように描画出来るツールです。形に合わせて自動でポイントが作成されます。

スプラインスムーズ

作成したスプラインをなめらかにする、ブラシツールのようなもの。スムーズにさせる際にそれに応じてポイントが新しく作成されます。

スプライン円弧ツール

きれいな円を使ったスプラインを作成する際に使用するツールです。ポイントを作成したあと左クリックを長押ししながらマウスをドラッグすると、スプラインの向きや円の大きさを調整できます。

スプライン単体ではモデリングを完成させることは出来ないので、Cinema 4Dの場合だとスイープや回転、押し出しといったジェネレータと組み合わせる必要があります

このことについてはまた長くなりそうなので、また次回の機会にて実際のモデリングを通しながら詳しく紹介していきたいと思います。

(MIKIO)

前後の記事