[Cinema 4D] 複雑なメッシュのUV展開にチャレンジしてみよう!その3
複雑なメッシュのUV展開にチャレンジしてみよう!シリーズの最後のチュートリアルであるこの記事ではObject 3のメッシュをUV展開していきます。
Object 1、Object 2は自動UVを使ってUV展開を行った後、「UV結合とリラックス」のツールを使ってUVマップを作成していきました。Object 3でも同じアプローチを使ってUV展開を行うことも可能ですが、今回はエッジツールとビューポートの画面を使ってシームを追加していきましょう。
UV展開を行うObject 3は見ての通り立方体ベースのメッシュですが、押し出しやベベルを追加したことによりポリゴンが増えており、Object 1とObject 2に比べるとより複雑になっています。
UV編集を特に行わずUVマップのテクスチャを反映してみると、正面は綺麗にUVマッピングが行われていますが、側面などは歪んでいました。
Object 3のUV展開を行う
今回は自動UVを使用せず手動でUV展開を行っていきましょう。筆者的には背面、押し出し部分と本体の3つにUVアイランドを分けたいと考えているので、ポリゴンモードを使って分離させる範囲を選択していきます。
まずは背面の部分から。ビューポートでオブジェクトの背面を表示させ、ポリゴンモードを使って背面のポリゴンを選択します。
テクスチャ UVエディタの画面でもUVポリゴンとして選択されるので、UVトランスフォームツールを使って背面のUVポリゴンを一度UVマップの外に動かします。
今度は同じように押し出し部分のポリゴンをビューポートからポリゴンモードを使って選択します。
テクスチャUVエディタに移り、選択されたUVポリゴンをUVマップの外に動かします。
押し出し部分のUV展開
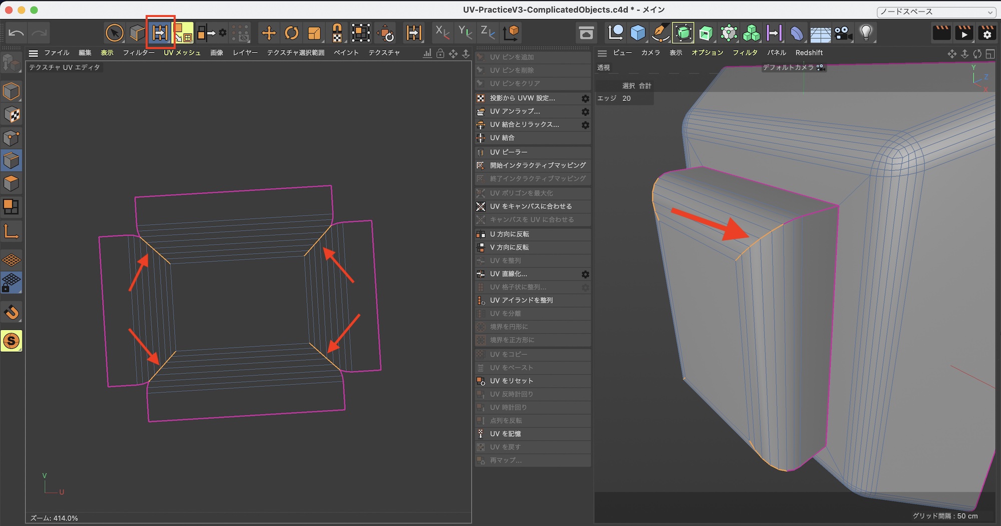
押し出し部分のUVアイランドを調整していきます。不要となるシームを削除したいので、ベベル部分に作成されているシームをエッジモードのループ選択を使って選択します。
その状態で「UV結合とリラックス」をクリックします。
次にベベルの4箇所のエッジをリング選択を使って、全て選択します。
その状態で「UVアンラップ」をクリックして押し出し部分のUV展開を完了させます。
本体部分のUV展開
本体部分のUVアイランドに移り、エッジモードのリング選択にした上で、本体のベベル部分のエッジを選択します。
Z軸方向にもベベルがありますが、今回はX軸方向にあるベベルのみを選択しています。エッジが選択された状態で「UVアンラップ」をクリックし、本体部分のUV展開を完了させます。
また必要に応じて、ベベルの一部を選択して「UV結合」ツールを使ってエッジを結合しても良いかもしれません。
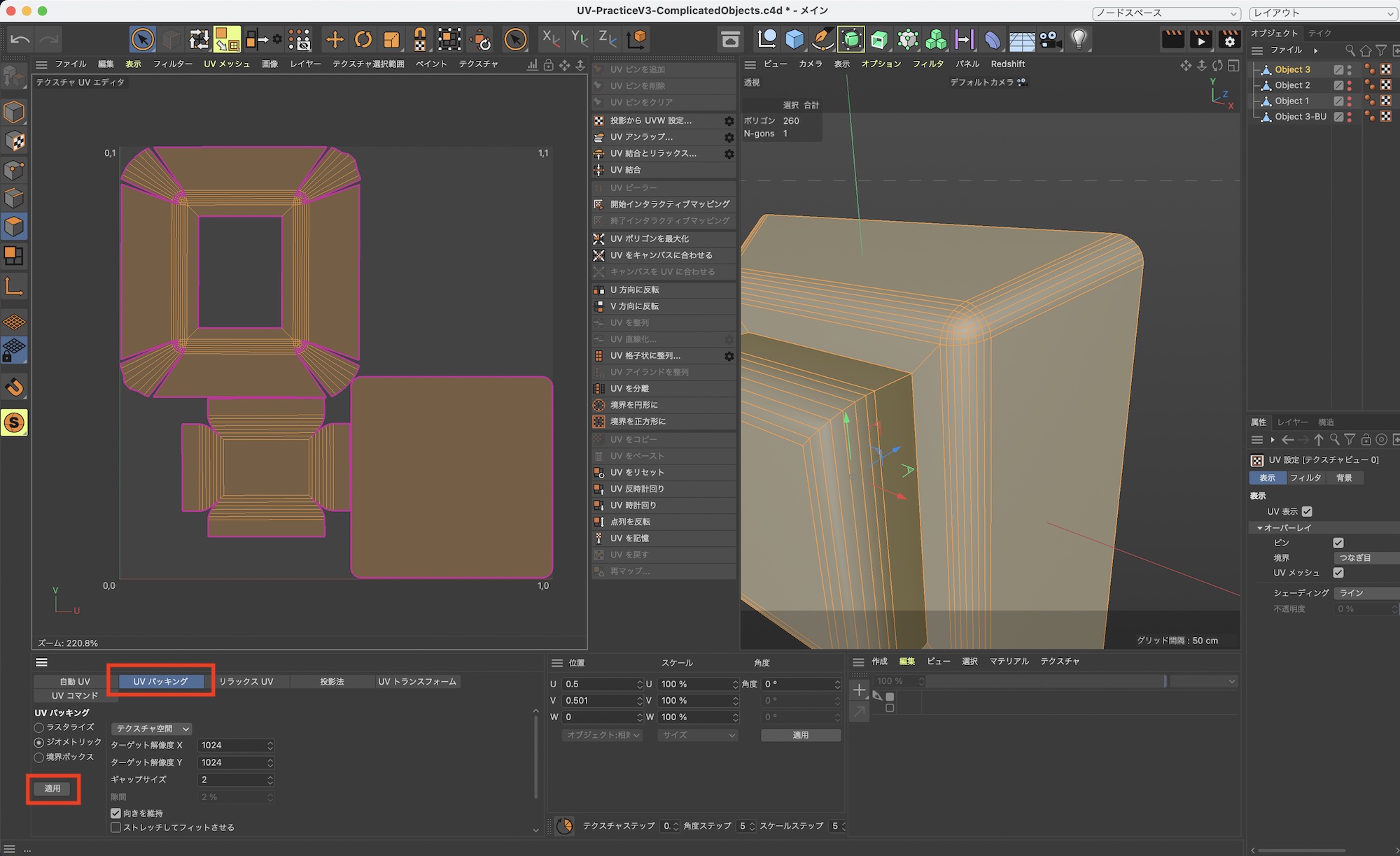
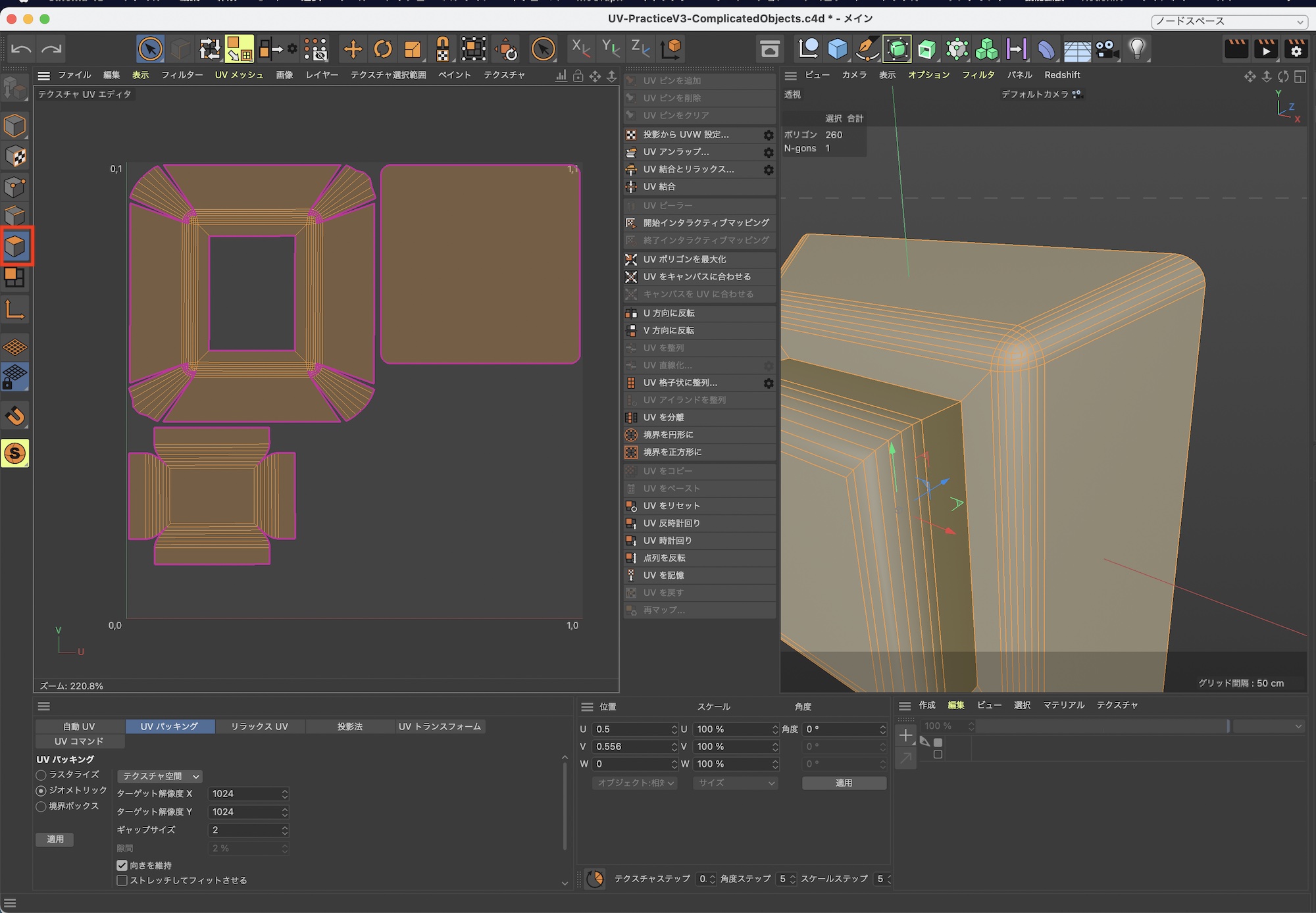
UVパッキングと調整
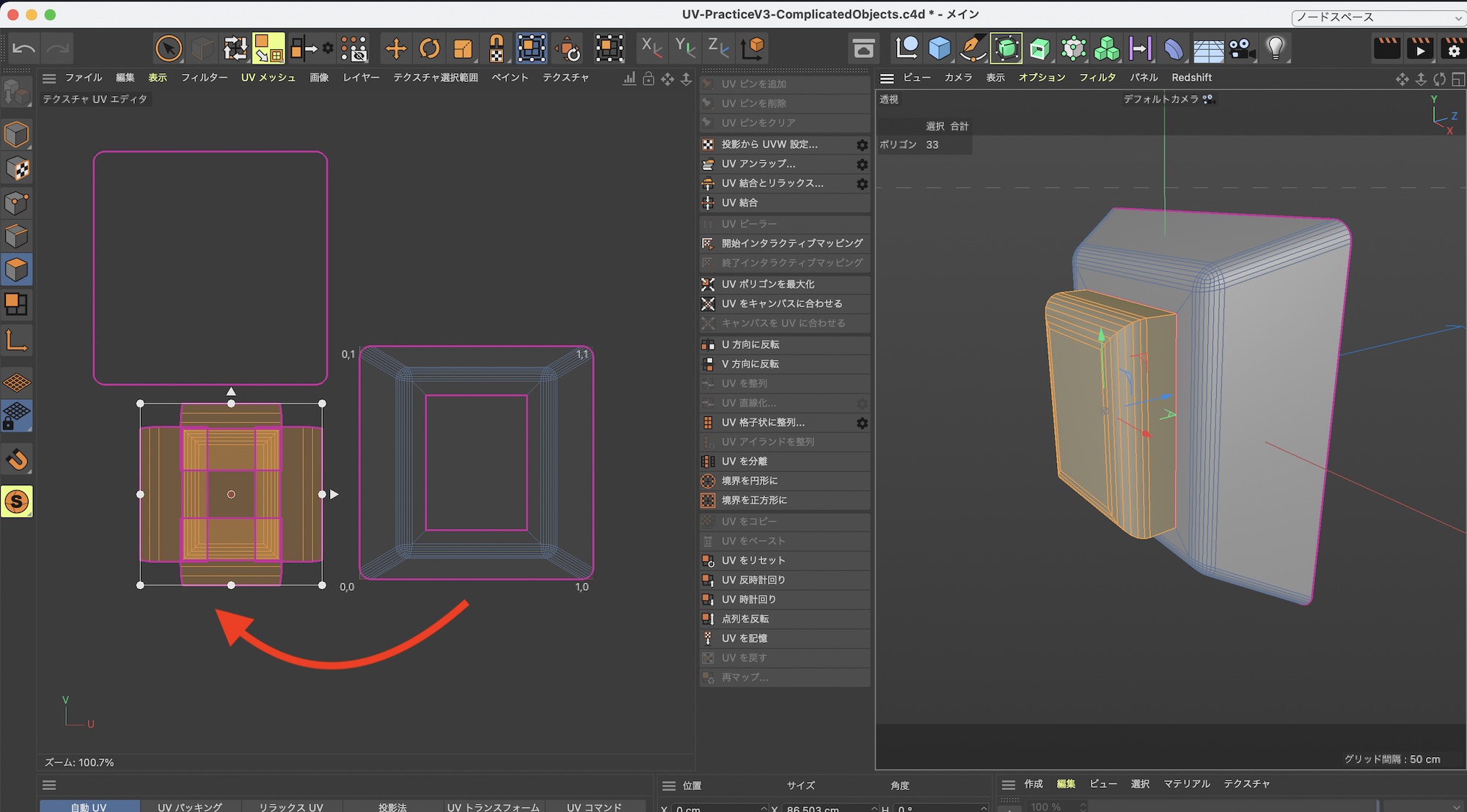
最後はテクスチャUVエディタからポリゴンモードに切り替えて、「Control(Command) + A」で全てのUVポリゴンを選択します。
UVマネージャの「UVパッキング」から「ジオメトリック」を選択して「適用」をクリックして全てのUVアイランドの整列を行います。
比較的均等にテクスチャが反映されていますが、押し出し部分のテクスチャがなぜが縦向きになっているので、この部分のUVアイランドを選択してUVトランスフォームツールを使って回転を調整すると良いでしょう。
テクスチャUVエディタの画面でUVアイランドをダブルクリックすると、アイランド内にあるUVポリゴンが全て選択されます。その状態でUVトランスフォームの回転を使ってマテリアルの調整を行いました。
Object 1、Object 2、Object 3のメッシュにPoly Havenのテクスチャを反映させてレンダリングを行うとこの様な感じになりました。どのオブジェクトも不自然さが無くテクスチャがマッピングされています。
UV編集を行っていないものと比較してみると一目瞭然です。
UV展開は場合によってモデリング同様に時間のかかるプロセスなので、面倒だと感じてしまうかもしれませんが、UV展開を行うことでテクスチャリングの質がぐっと変わるので、操作に慣れておきましょう。
チュートリアルで作成した3つのオブジェクトのUVマップを確認してみたい方は、下のダウンロードリンクからプロジェクトファイルを入手してみてください。
プロジェクトファイルのダウンロード
(MIKIO)
