[Cinema 4D] ピアノの鍵盤をモデリングしてみよう!その3: ピアノボディの完成と部屋の作成
「その2: 鍵盤の完成とベースの作成」ではピアノの鍵盤部分の完成とその下に配置するベースのモデリングを行いました。今回のチュートリアルではその続きで、カメラに映る範囲のピアノのボディと簡単な部屋のモデリングを紹介していこうと思います。
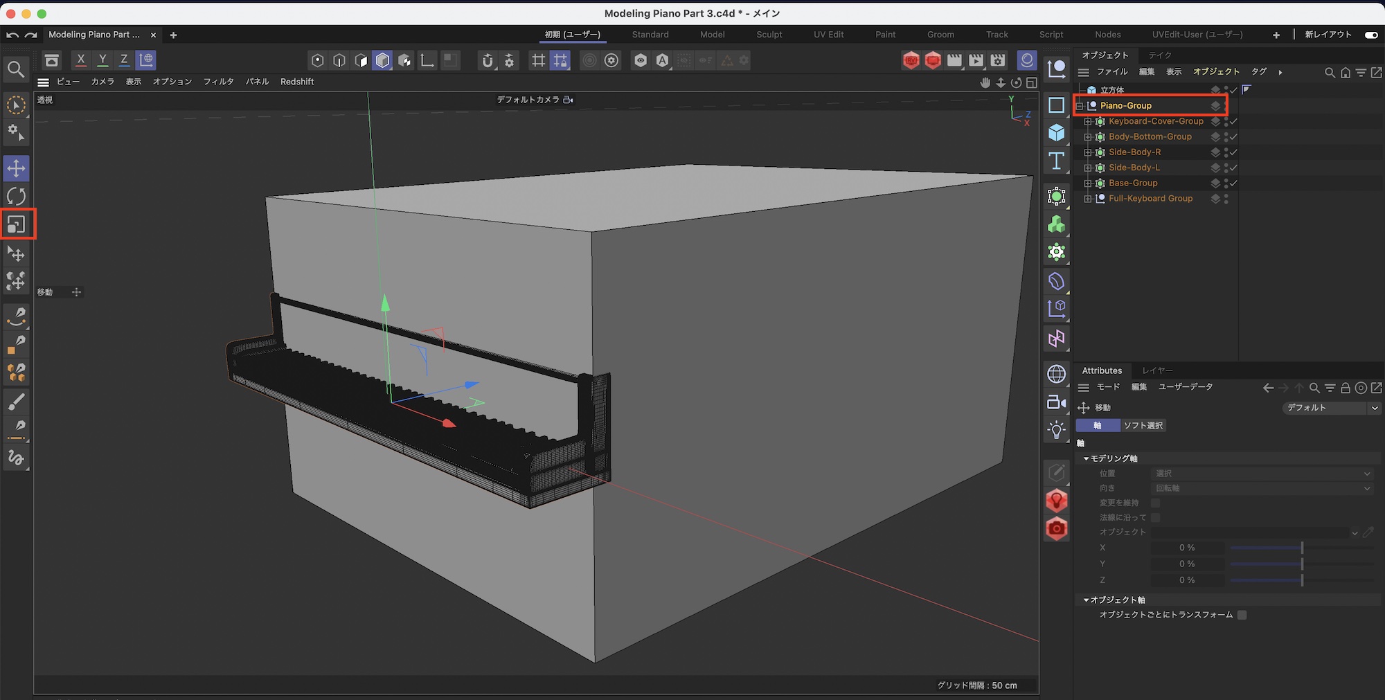
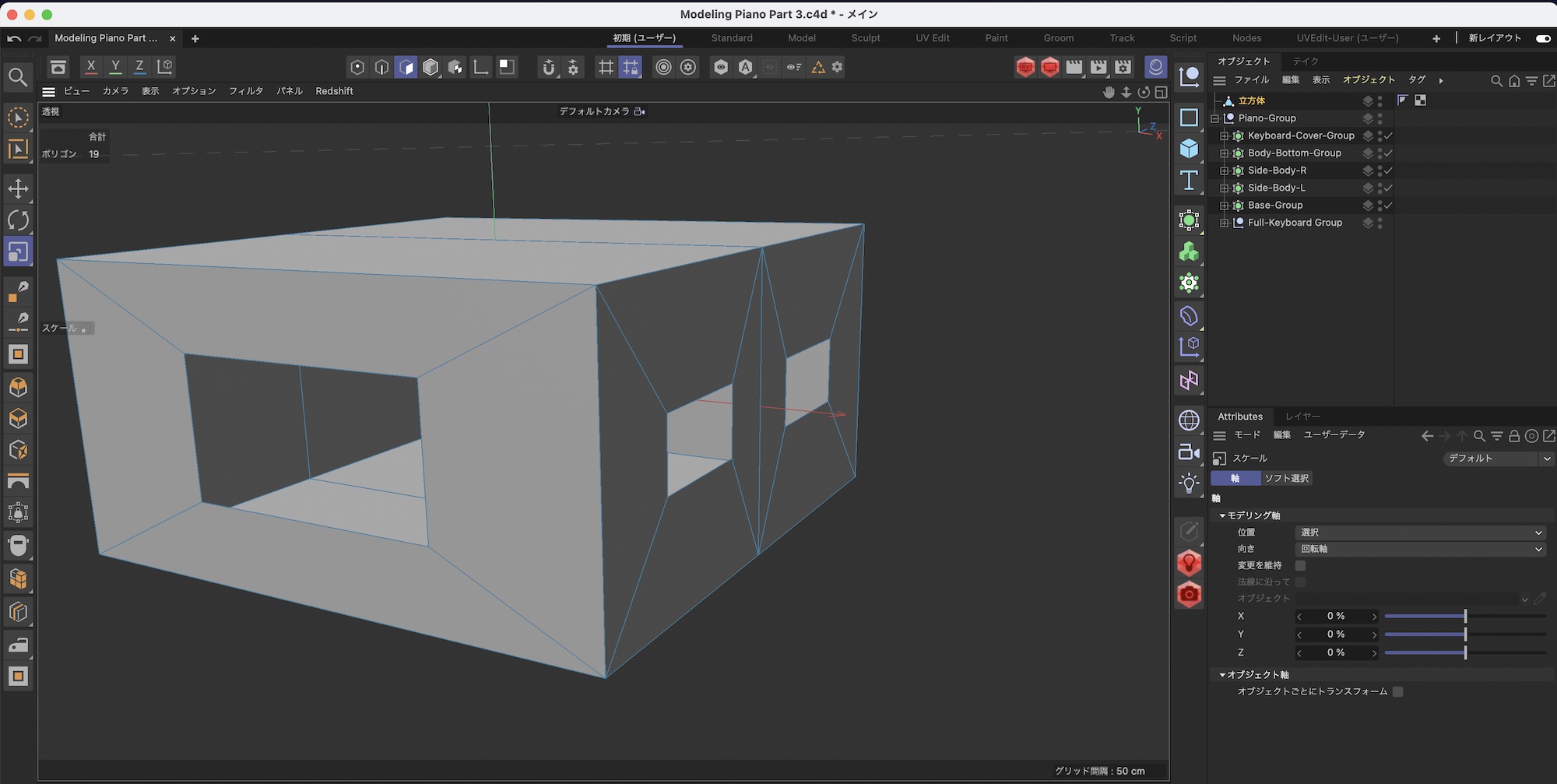
前回の記事ではここまで作成しました。鍵盤の下に配置するベースが入った「SDS」の名称がそのままなので、「Base-Group」という名称に変更しておきましょう。
鍵盤周りのボディのモデリング
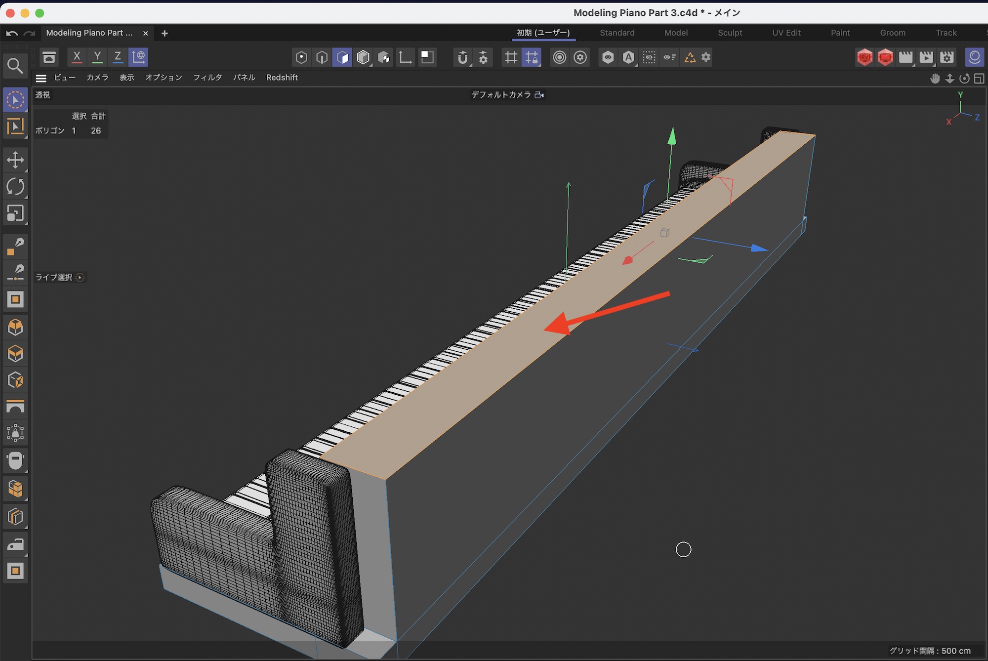
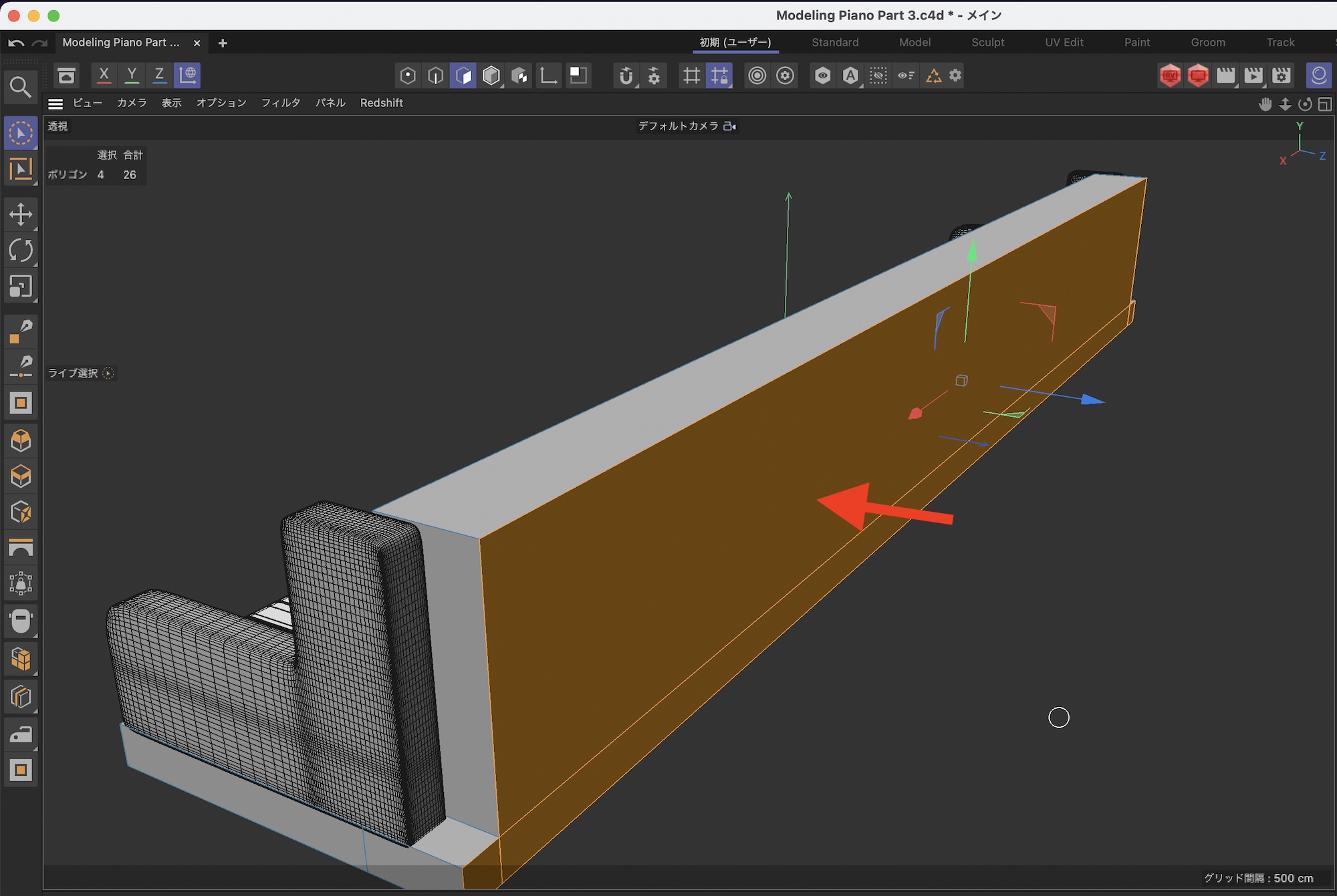
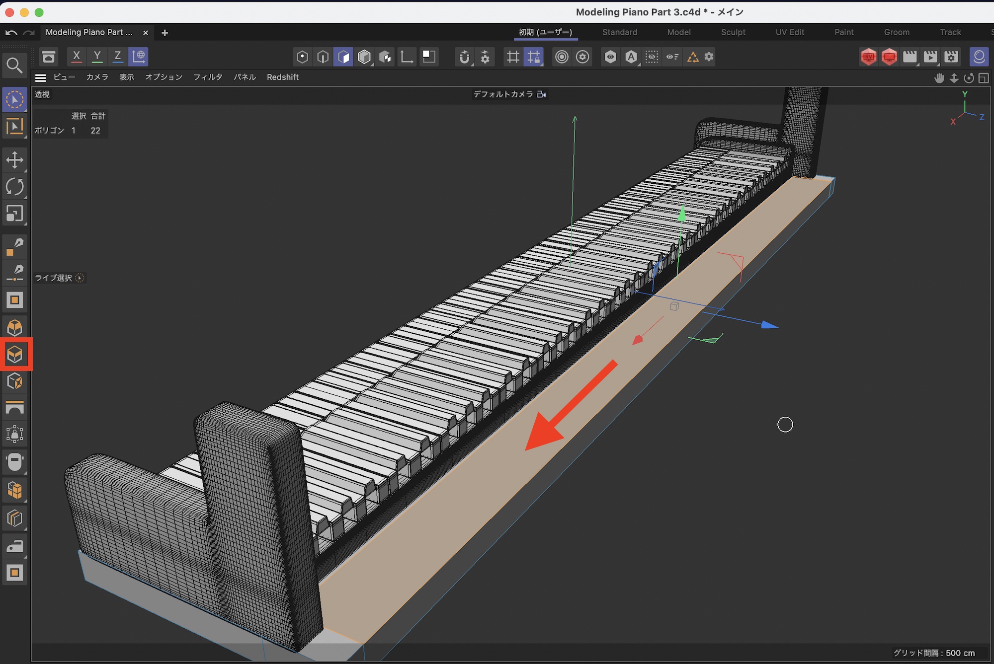
今回モデリングを行う範囲はこの3つの矢印の部分。前回のチュートリアルではベースの部分は完成したので、ベースを囲うピアノのボディをモデリングしていきます。
立方体を追加して鍵盤の横に配置し、サイズを変更します。オンラインにあるピアノの画像を参考にしながらサイズを調整していくと良いでしょう。
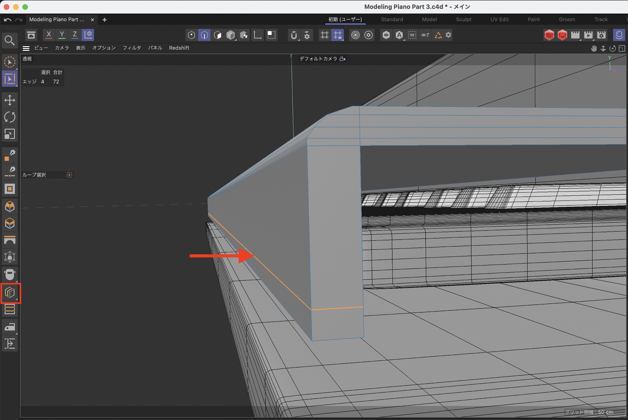
立方体を「編集可能にする」をクリックしてポリゴンオブジェクトに変換後、ポリゴンツールとループカットを使って新しいポリゴンを作成します。筆者の場合は「70%」の範囲でカットしました。
新しく作成されたポリゴンを選択して、押し出しを使ってポリゴンを上方向に押し出します。
サブディビジョンサーフェス(SDS)用にコントロールエッジを追加します。ループカットを使ってオブジェクトの各角をカットしていきましょう。
今回追加したループカットは上の通り。SDSを追加しながら操作を行うと完成後の形をイメージしやすいのでオススメです。
作成したオブジェクトは「SDS」から「Side-Body-L」と名称変更し、複製して鍵盤の左に配置しましょう。複製したオブジェクトは「Side-Body-R」にします。
ボディ下と後ろのモデリング
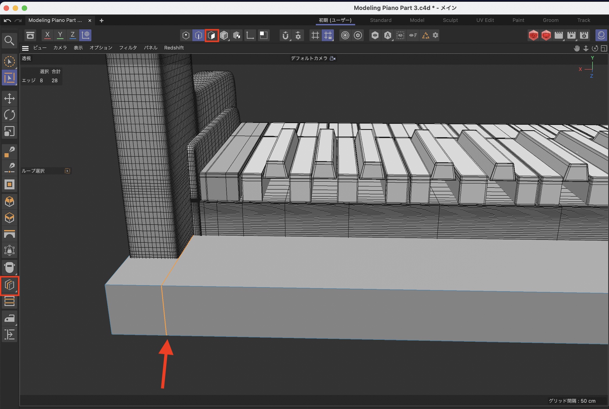
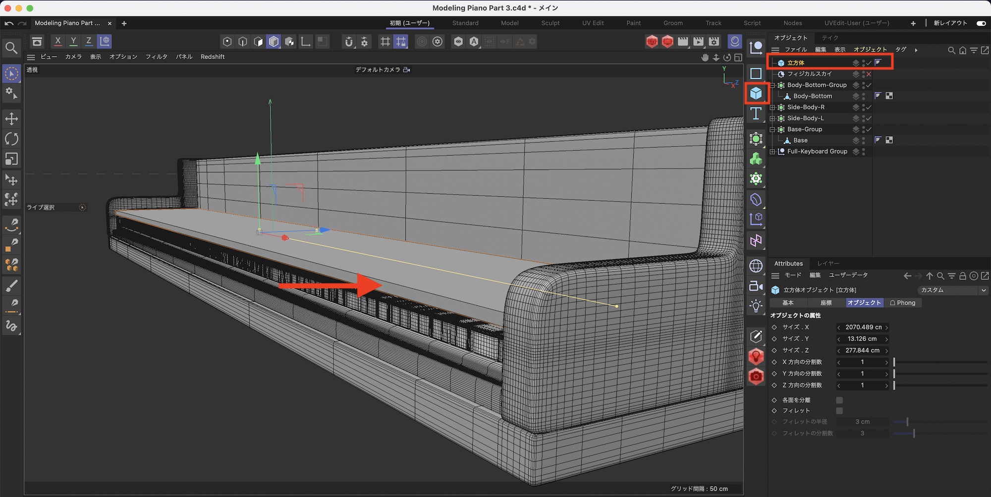
新しく立方体を追加し、鍵盤と先ほど作成したボディより少し大きいサイズに変更します。立方体は鍵盤と横のボディの下に配置しましょう。
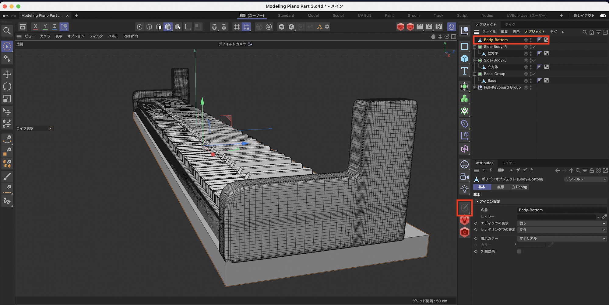
立方体を編集可能にし、名称を「Body-Bottom」へと変更します。
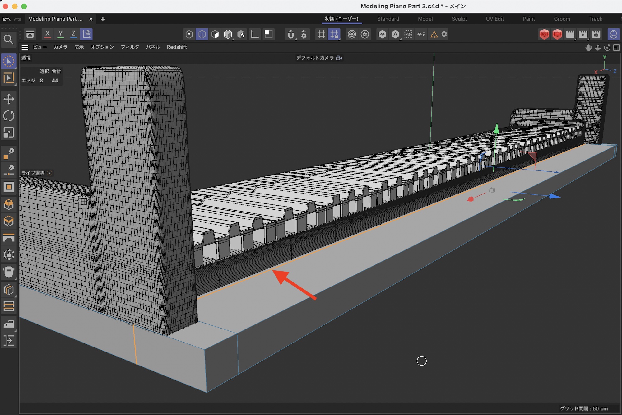
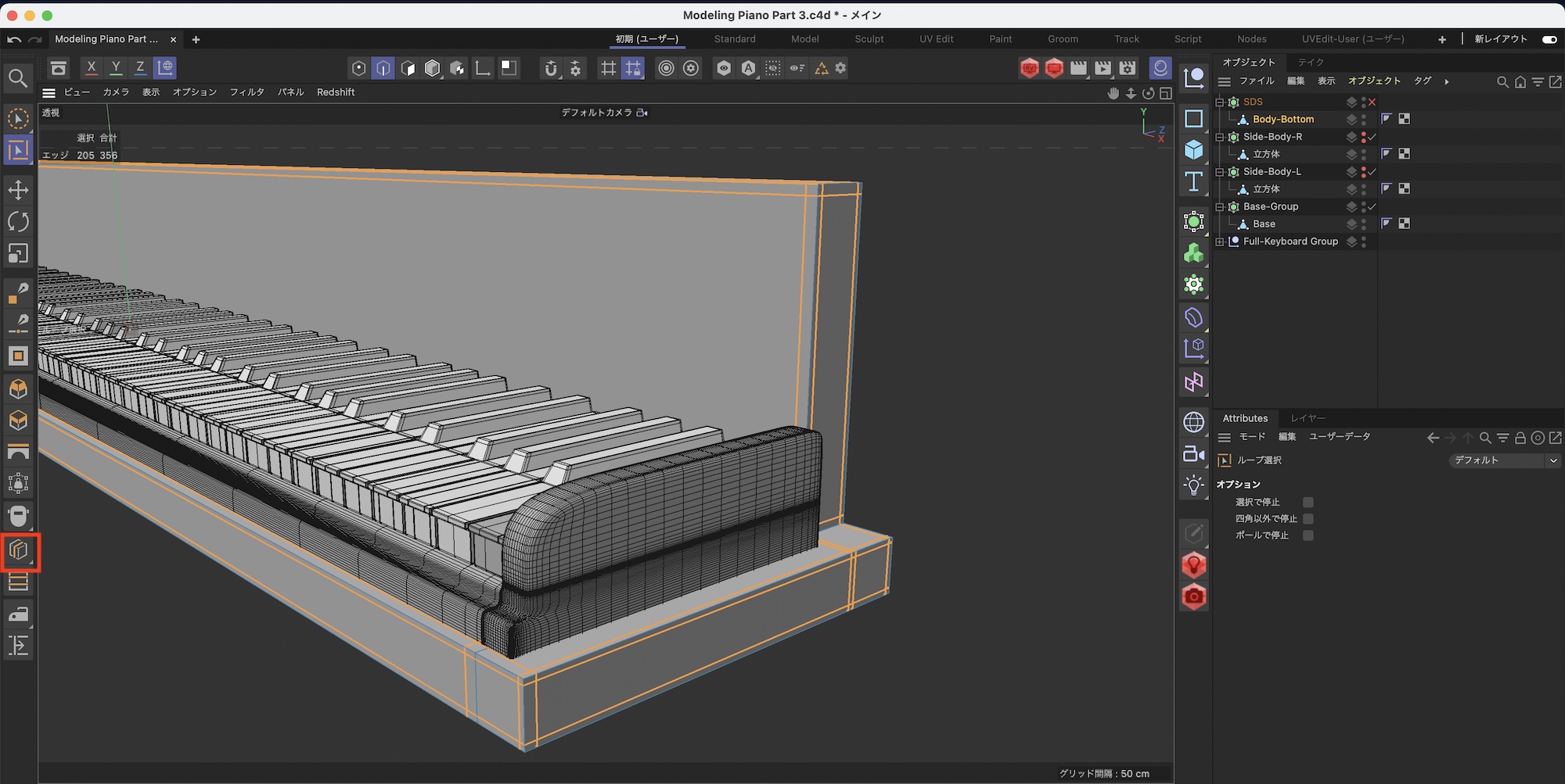
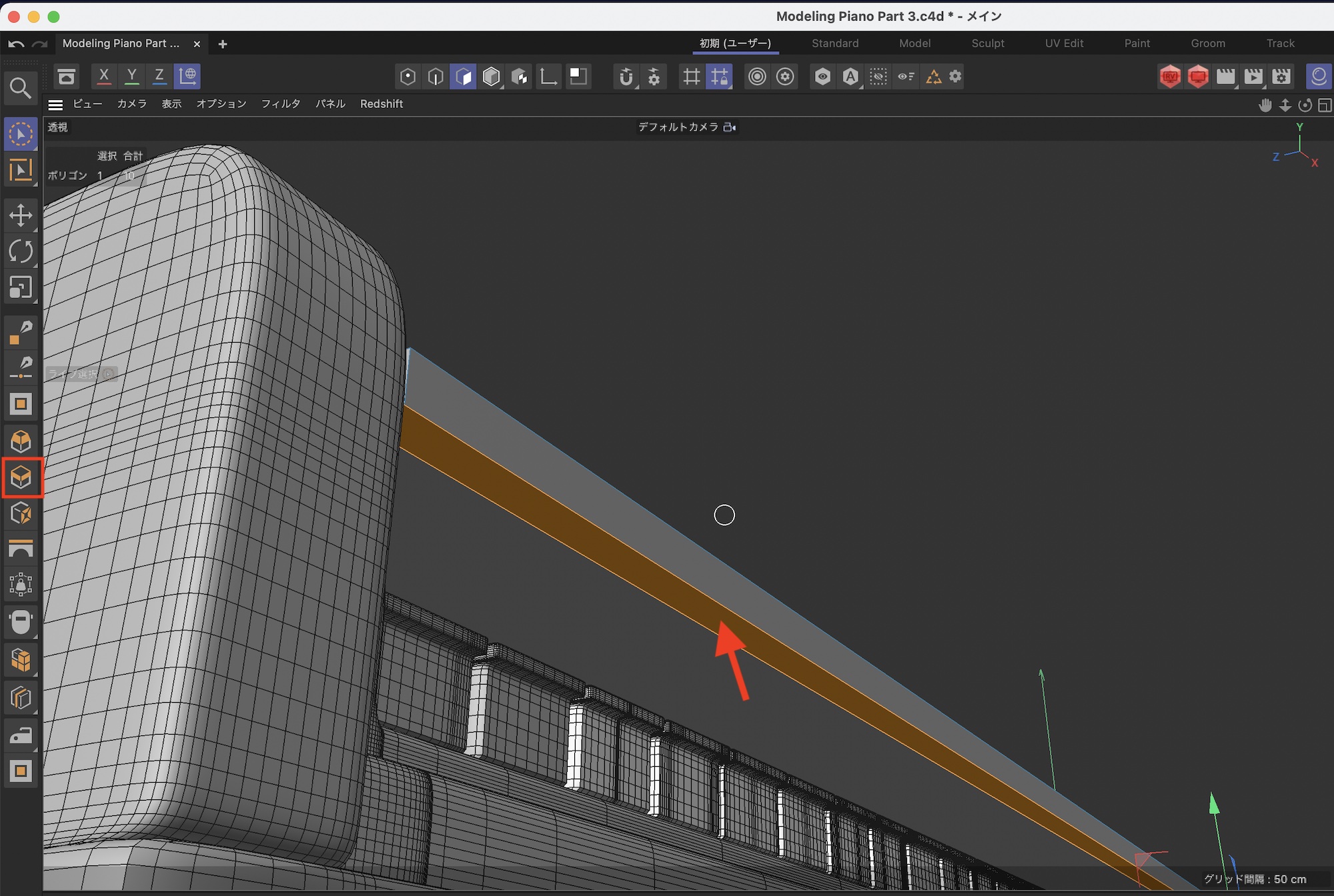
鍵盤の後ろへと移動し、「Side-Body-L/R」の角あたりの範囲をループカットします。
さらに鍵盤の後ろあたりをループカットでカットします。
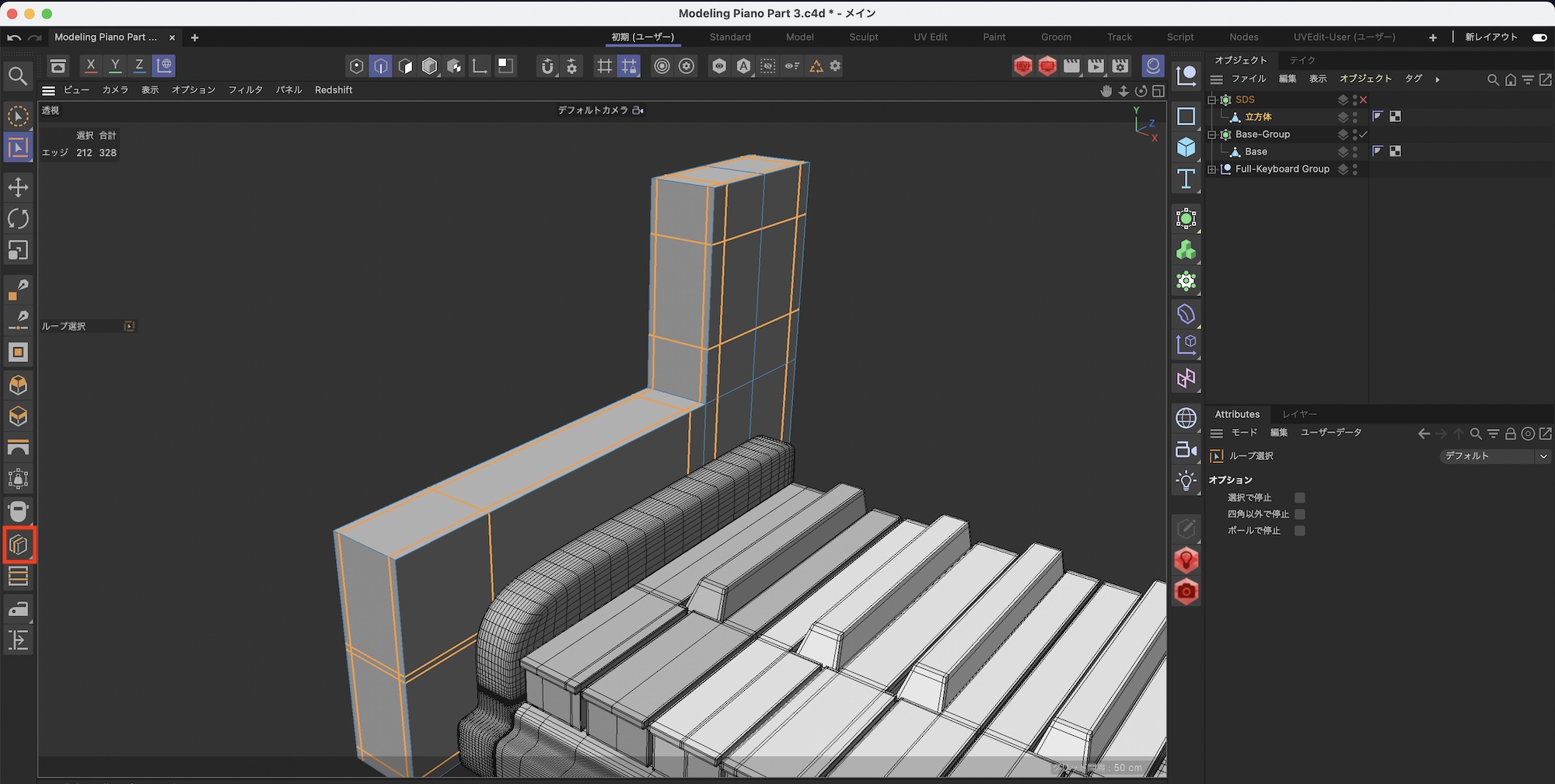
今回のカットで作成されたポリゴンを選択して、押し出しを使って上方向に押し出します。
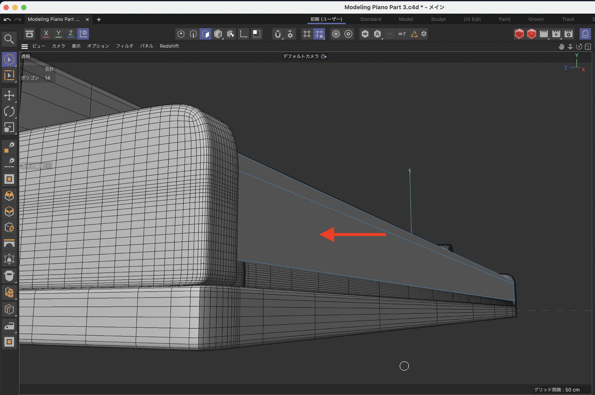
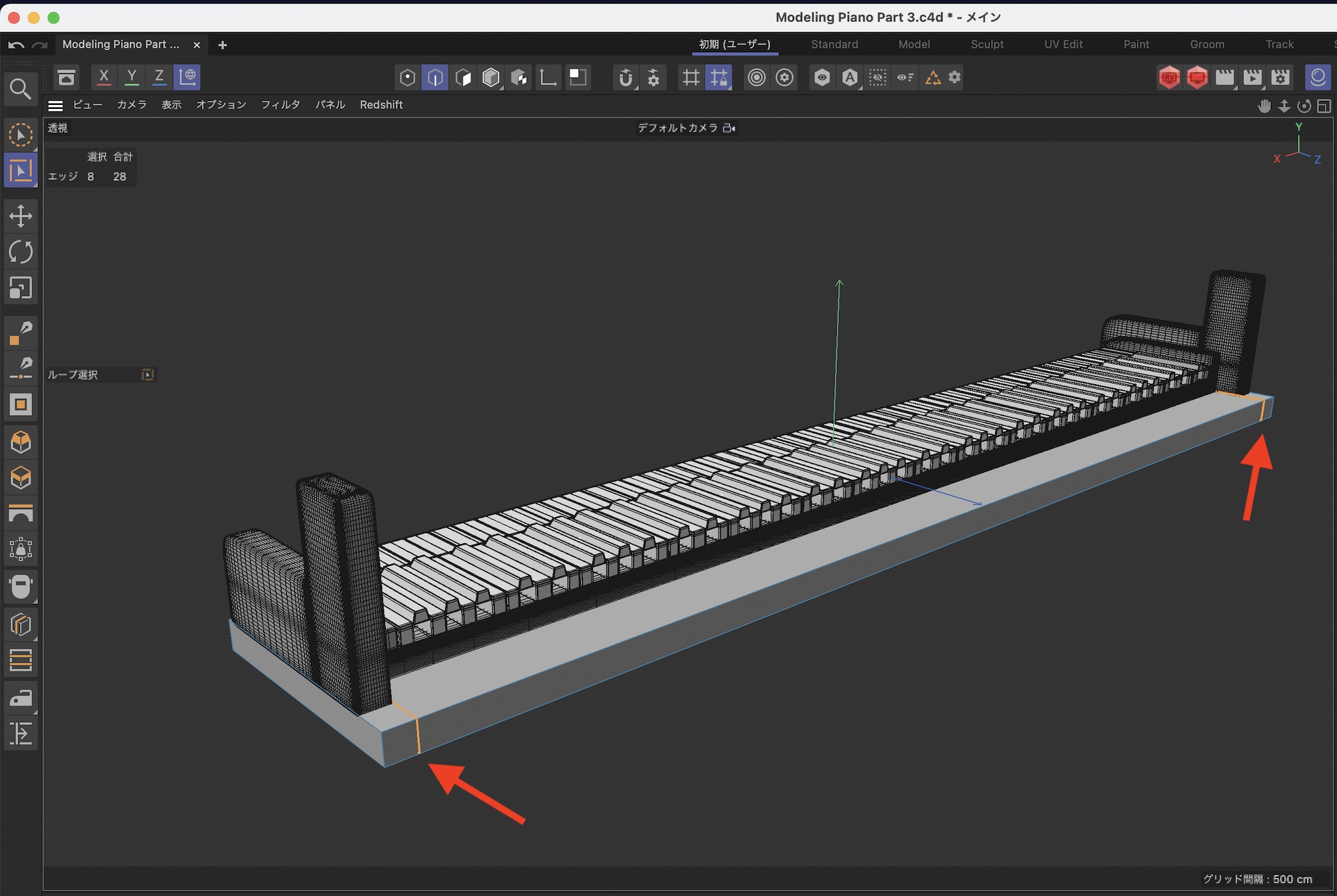
「Side-Body」からはみ出たポリゴンを選択して形を整えます。
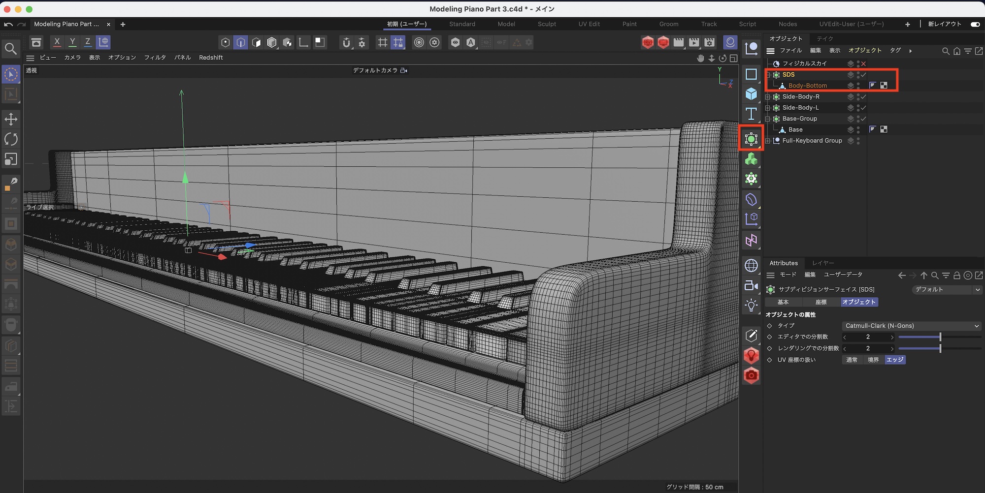
SDSとコントロールエッジを追加していきます。さっきと同じように各角にループカットを入れます。
SDSを適用させるとこのような感じになりました。
この状態でレンダリングしてた結果がこちら。
「SDS」は「Body-Bottom-Group」のように名称変更すると良いかもしれません。
鍵盤蓋(C)のモデリング
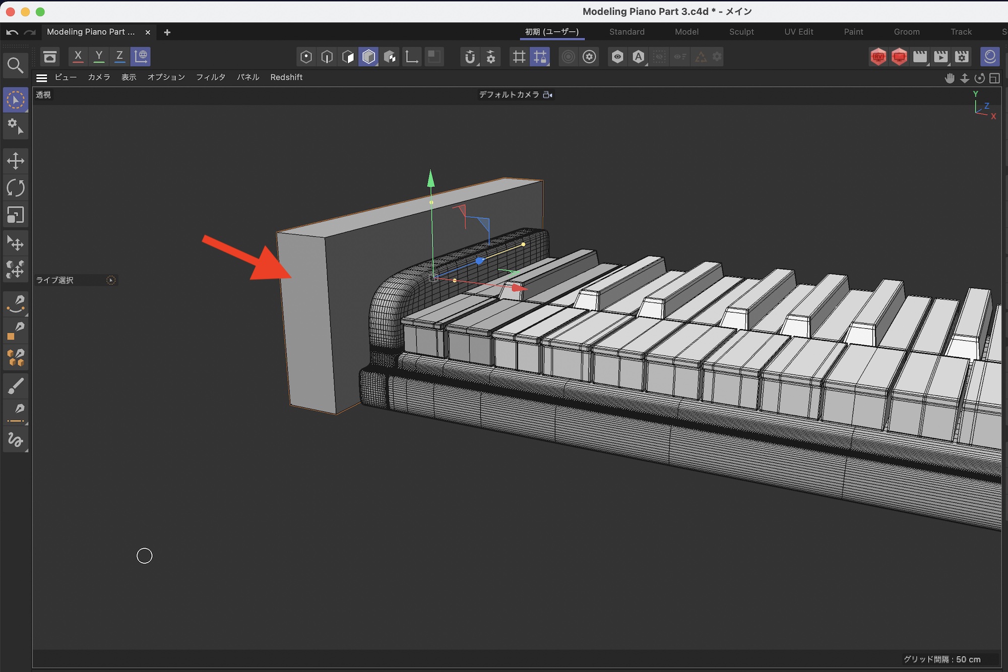
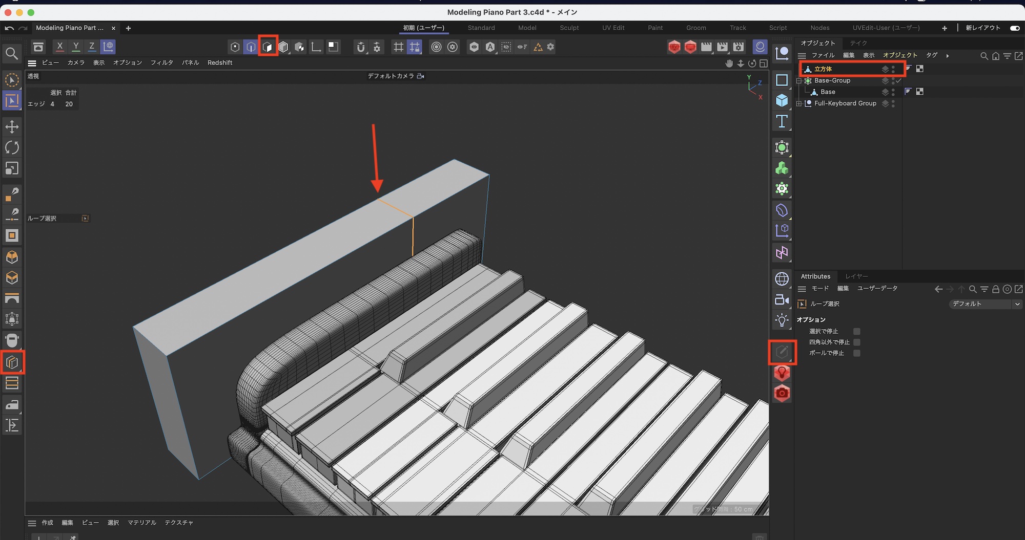
次は鍵盤蓋です。これまでと同じように立方体を追加してモデリングしていきます。立方体を追加した後は鍵盤のサイズに合うように調整しましょう。
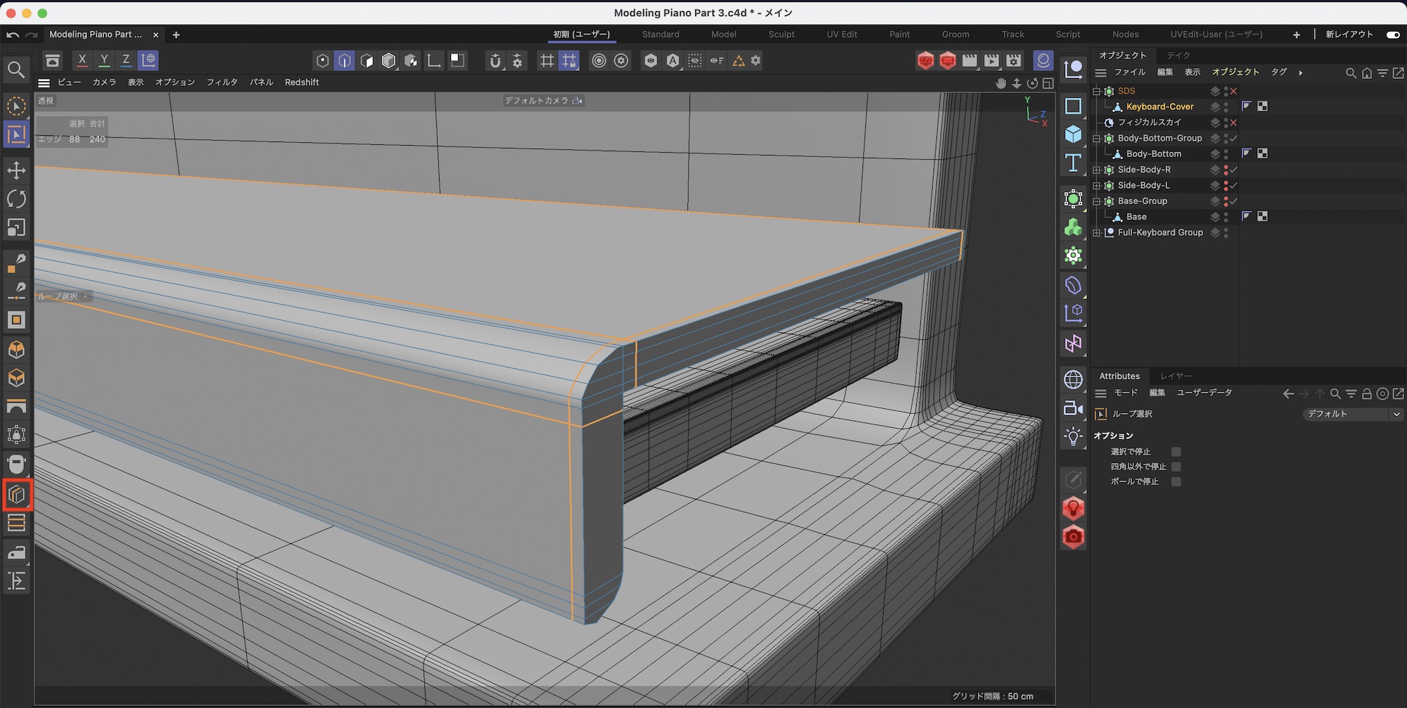
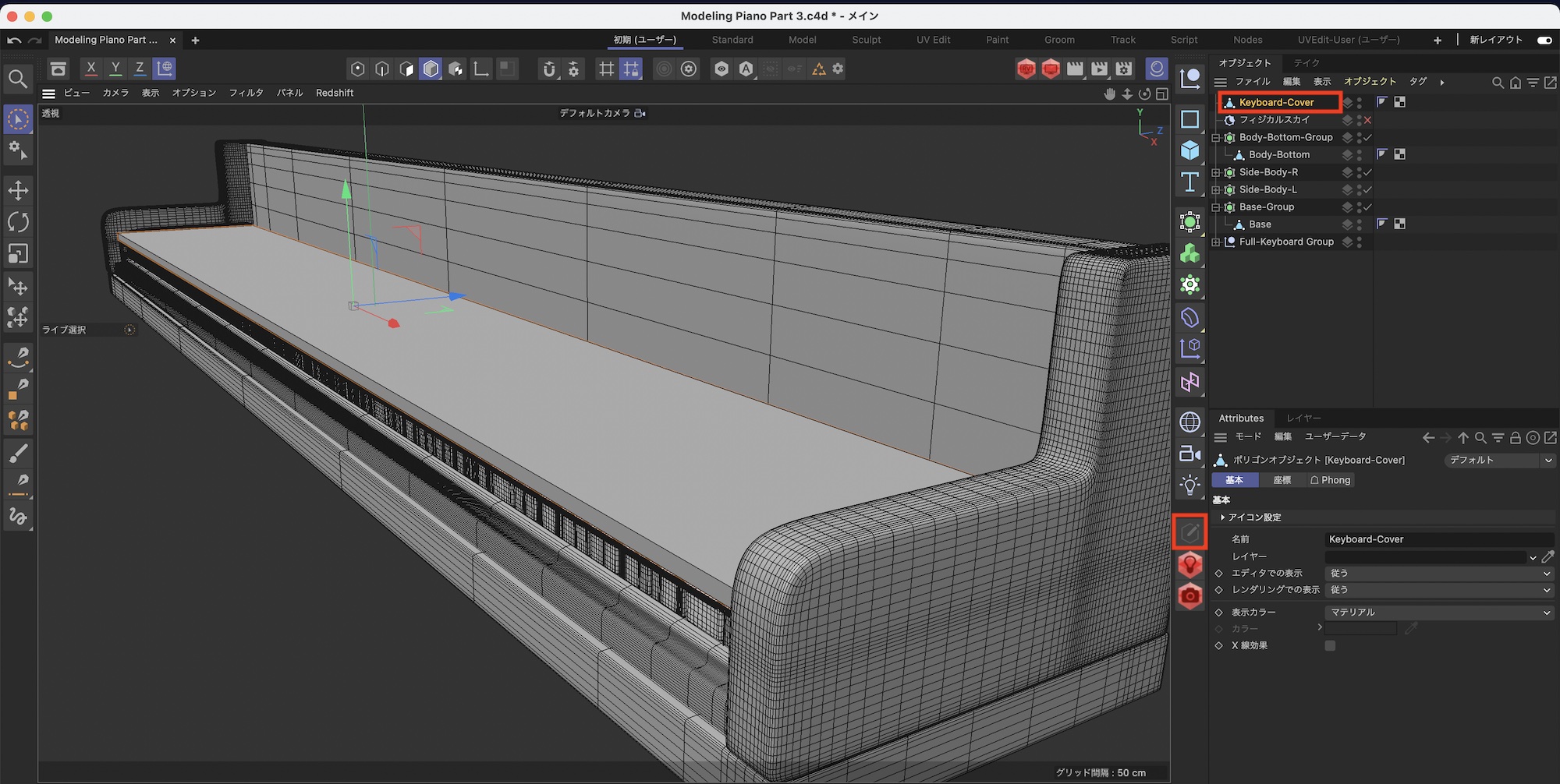
立方体を編集可能にし、名称を「Keyboard-Cover」に変更します。
オブジェクトが「Side-Body」の横と「Base」の部分に重なるようにサイズ調整を行います。
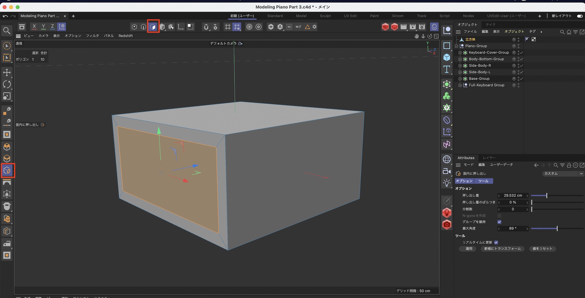
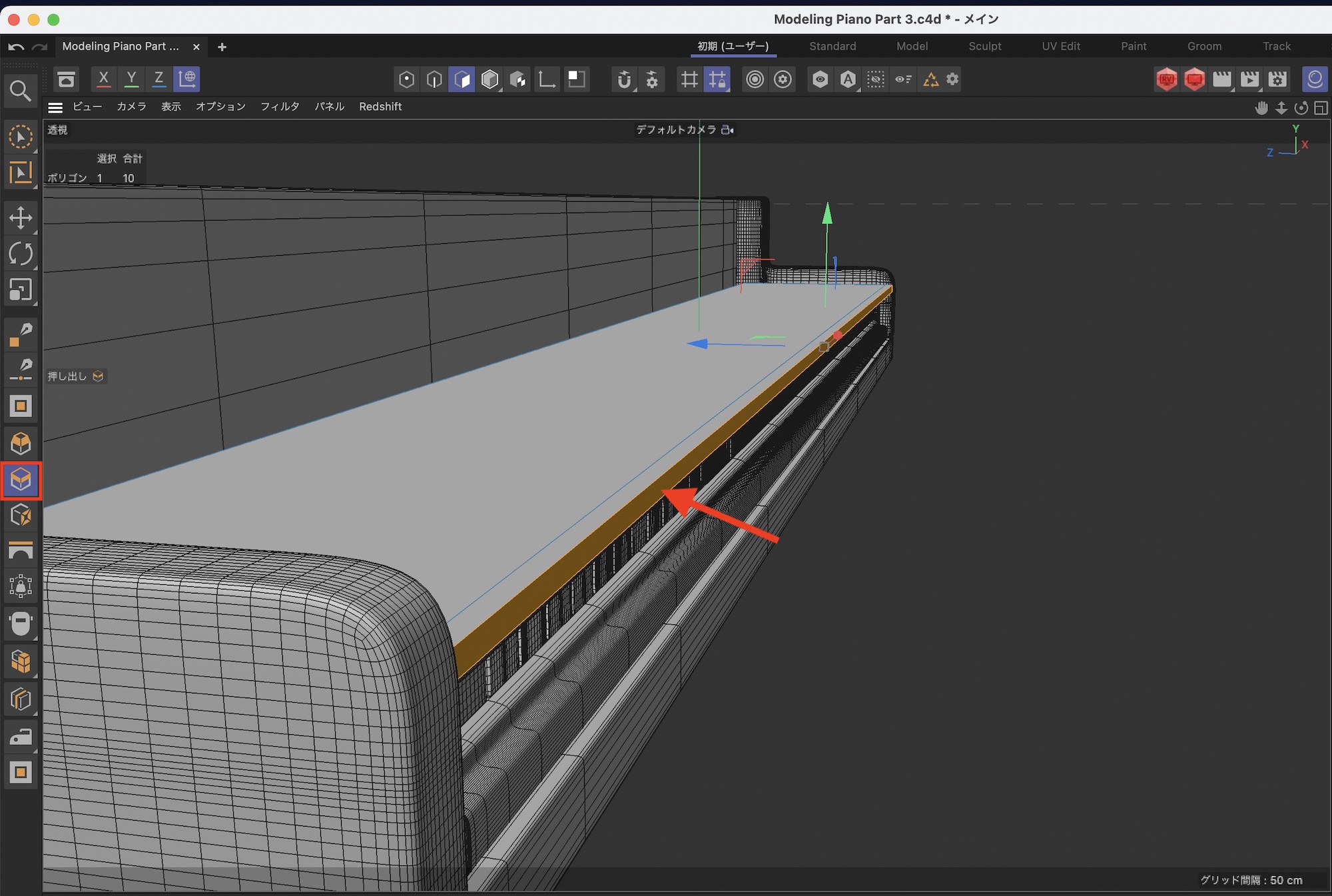
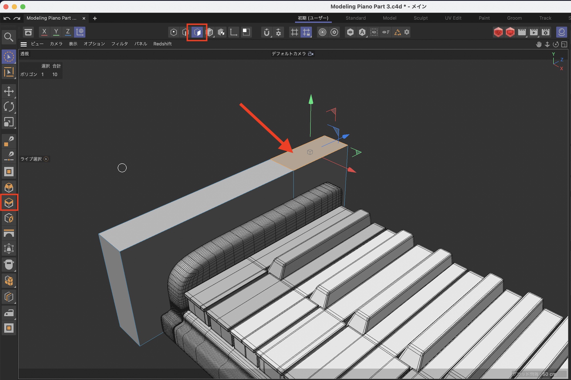
オブジェクトの前のポリゴンを選択して押し出しを行います。
同じように新しく作成されたポリゴンを選択して、下方向に押し出しを行いましょう。
前方のポリゴンを選択して、くぼみに収まるようにサイズを調整します。
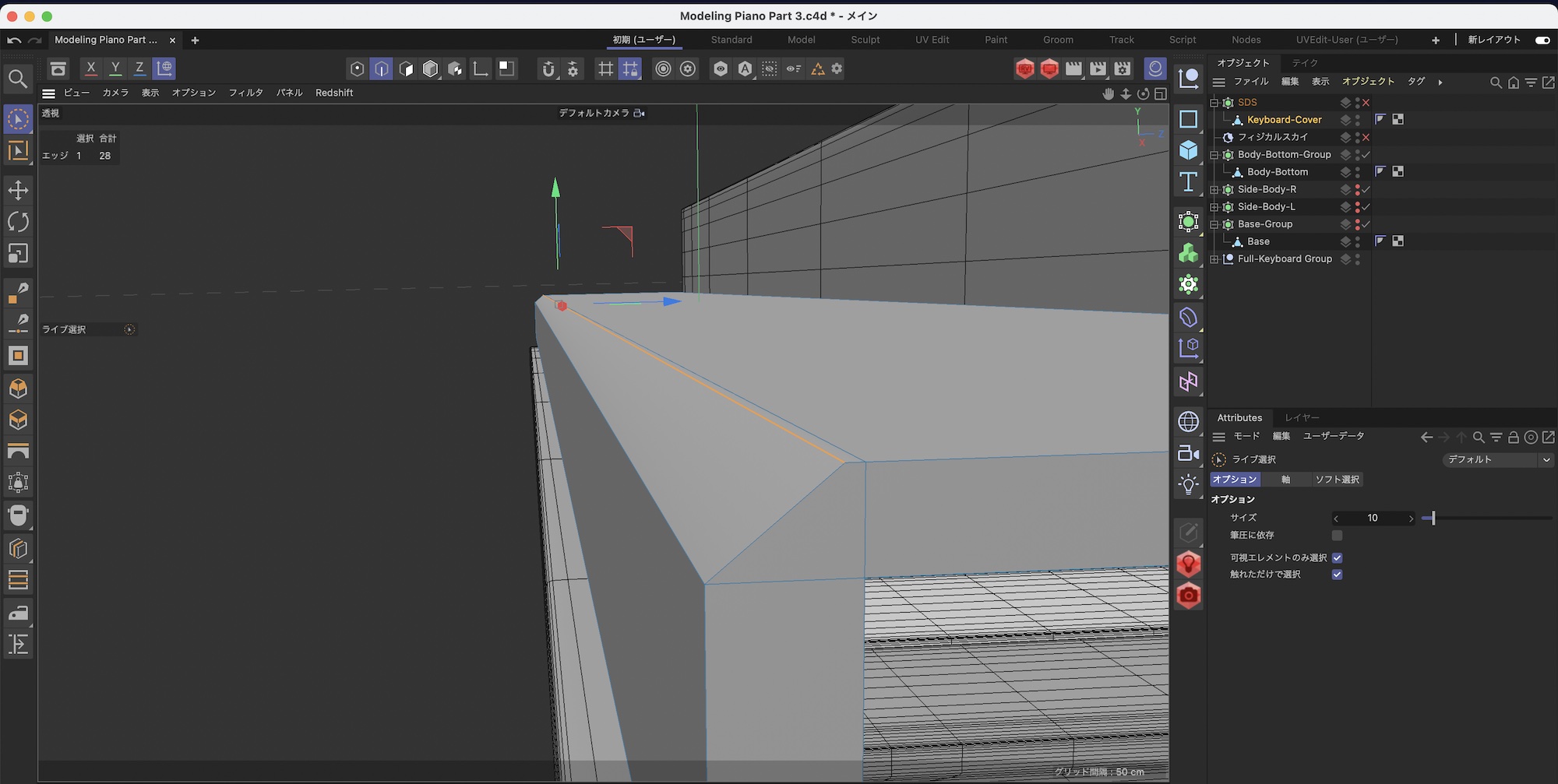
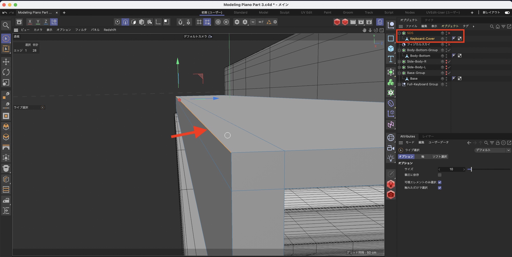
SDSを「Keyboard-Cover」に追加し、SDSを一度無効化します。上部角のエッジを選択して、後ろに動かします。
ループカットを使って、エッジを3つ追加します。
前方のエッジの位置を調整し、角が丸くなるように調整を行いましょう。
鍵盤蓋の下の部分も形を整えます。まず、ループカットを一つ追加します。
鍵盤蓋の上の部分と同じ感じで内側のエッジを動かして、ループカットを2つ追加し角が丸くなるようにします。そして前方のエッジは上方向に少し動かしましょう。
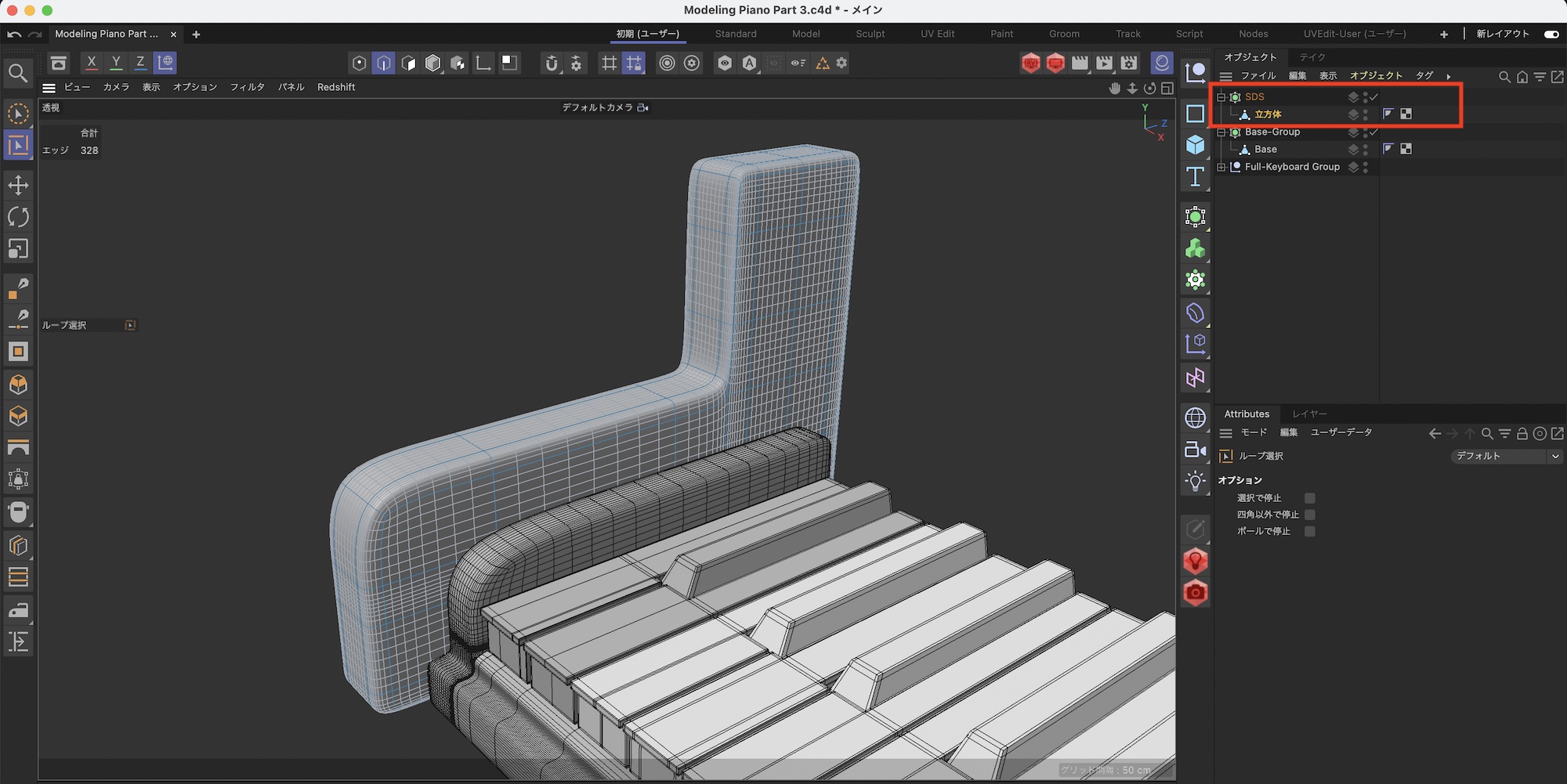
ループカットを使ってSDS用にコントロールエッジを追加します。その後でSDSを有効化させましょう。
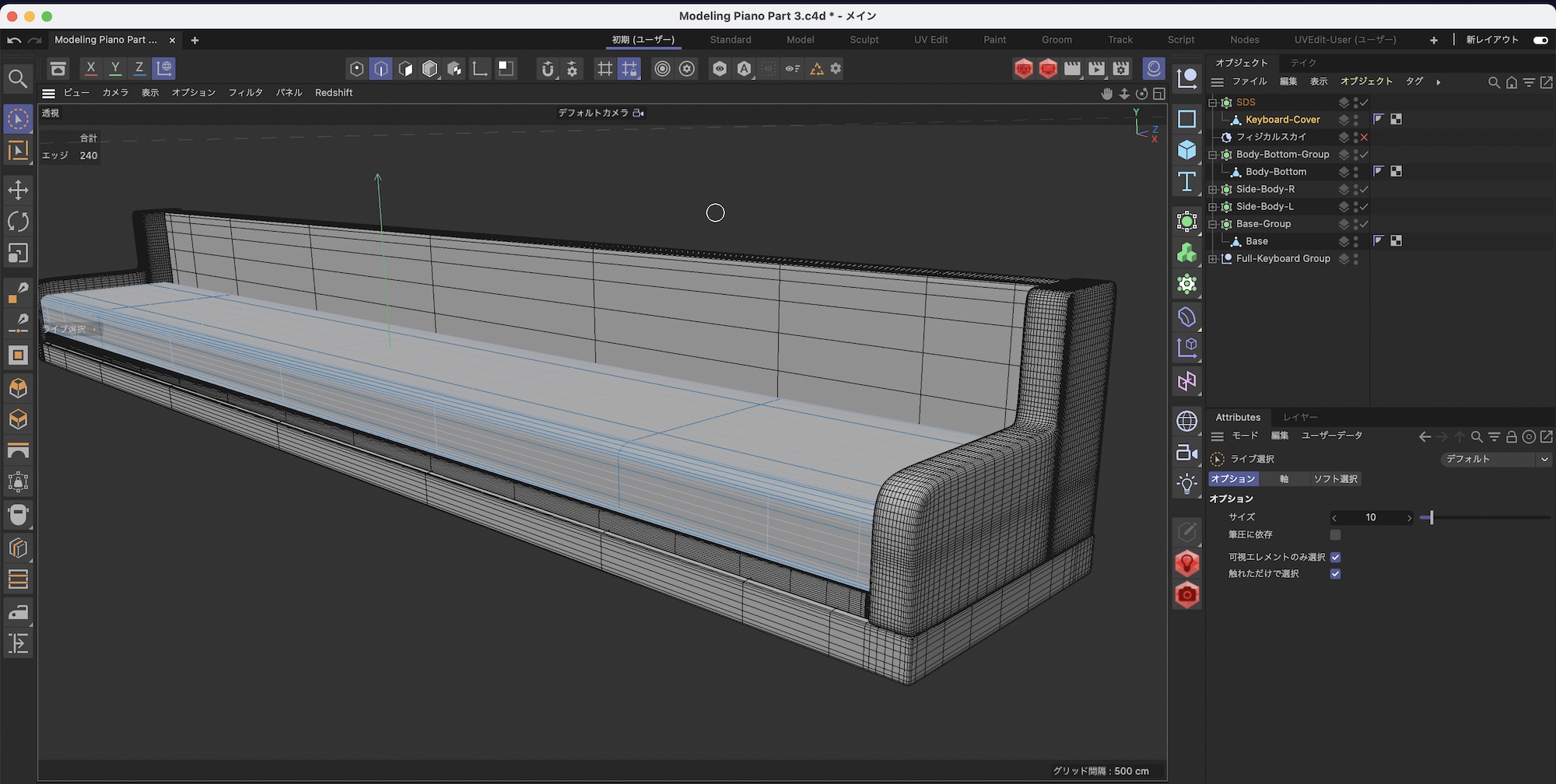
SDSを有効化させて、非表示にしていたオブジェクトを表示させるとこのような感じになりました。
今のままだと鍵盤蓋が閉じた状態になっているので、鍵盤蓋のオブジェクトの回転軸を変更して調整します。
オブジェクトマネージャから「Keyboard-Cover」を選択し、「軸を有効」をオンにします。位置ツールを使って軸(アンカーポイント)を鍵盤蓋の奥になるように動かしましょう。
「軸を有効」をオフにしてモデルモードに切り替えます。回転ツールを使ってオブジェクトを回転するか、属性マネージャの「座標」、「R.P」から「-90°」にします。
鍵盤蓋のSDSは「Keyboard-Cover-Group」と名称変更をおこないました。
現在の状態をレンダリングして見た結果がこちらです。
いい感じに出来上がっていますね。位置ツールを使って鍵盤蓋と鍵盤の隙間を作ったり、円柱オブジェクトでヒンジを追加するなど細かな調整を行うと良いかもしれません。
部屋のモデリング
ピアノが部屋の中にあるように演出したいので、太陽光が部屋に入るように簡単な部屋をモデリングしてみましょう。今回はテクスチャで部屋を表現するので、部屋の形と窓のみを作成します。
まずはピアノのオブジェクトをヌルオブジェクトの中に格納して、グループ化しましょう。
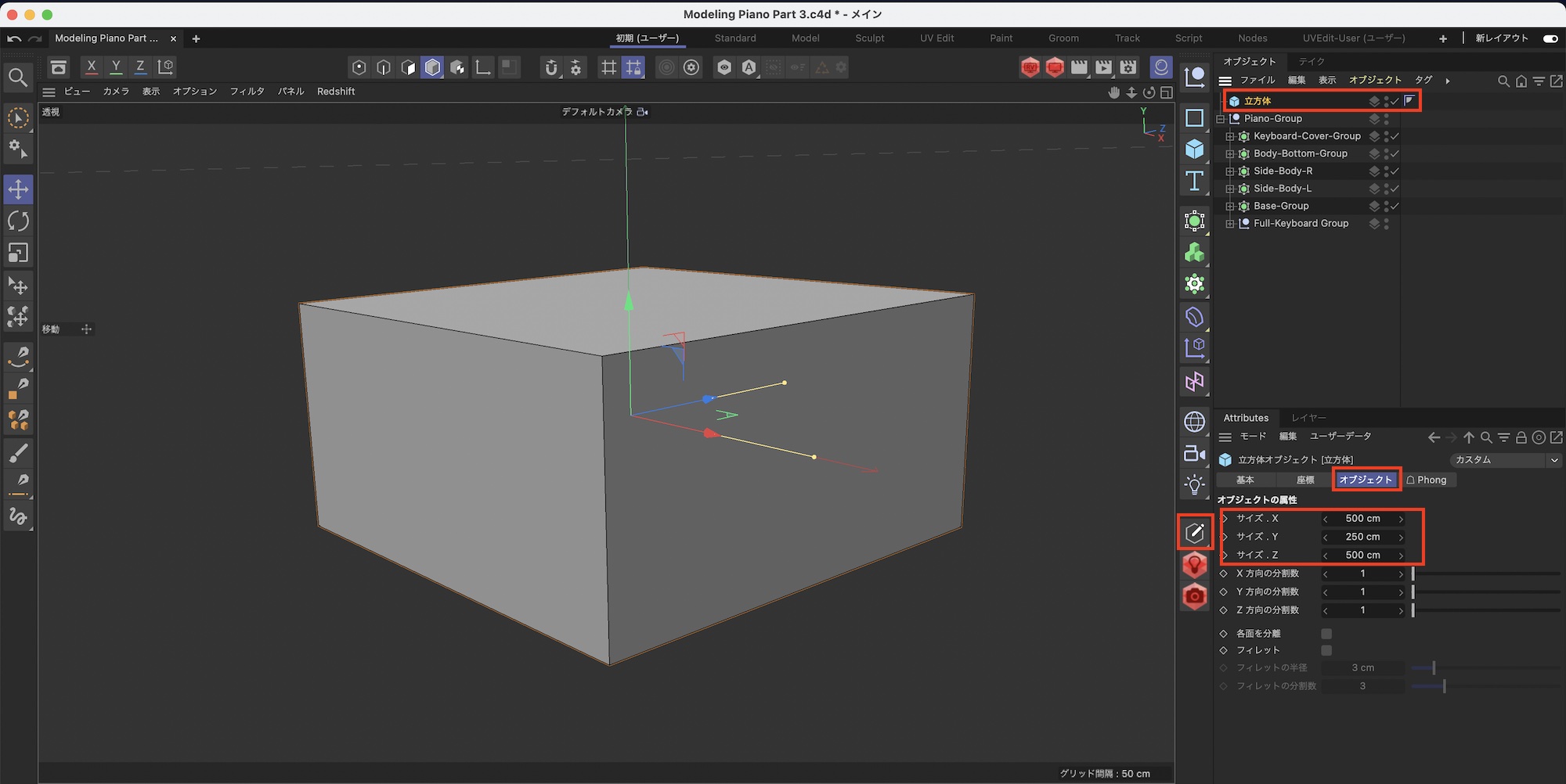
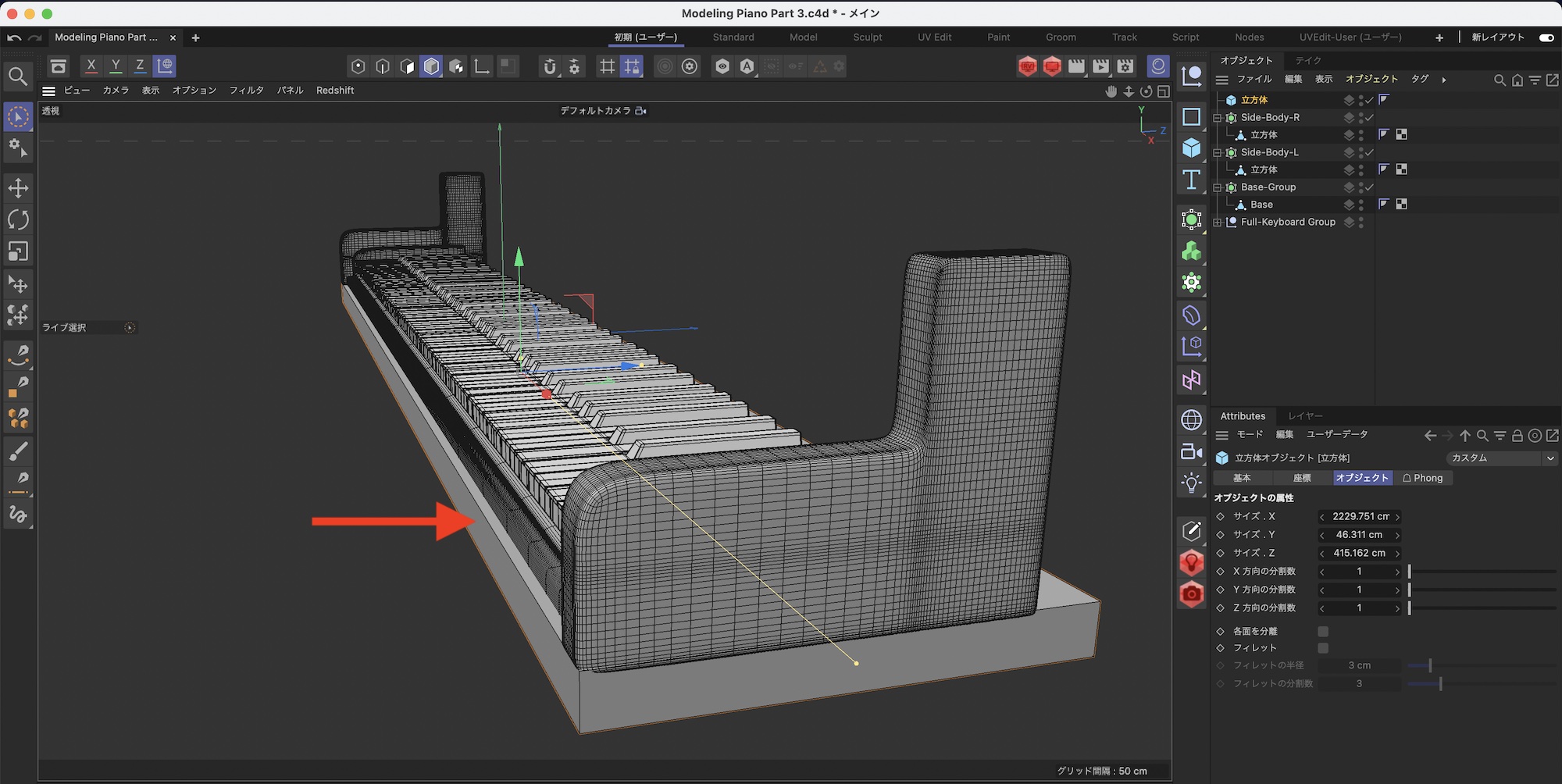
ピアノをリアルサイズにしたいので、サイズ参考用に立方体を追加します。立方体を選択して属性マネージャの「オブジェクト」から「サイズ X: 150cm」、「サイズ Y: 100cm」にしましょう。
「Piano-Group」を選択して、立方体の横幅に合うようにスケールを使ってサイズを調整します。
ピアノのサイズを調整した後は立方体を選択して、属性マネージャの「オブジェクト」から「サイズX: 500cm」、「サイズY: 250cm」、「サイズZ: 500cm」にして「編集可能にする」をクリックしてオブジェクトを変換しましょう。
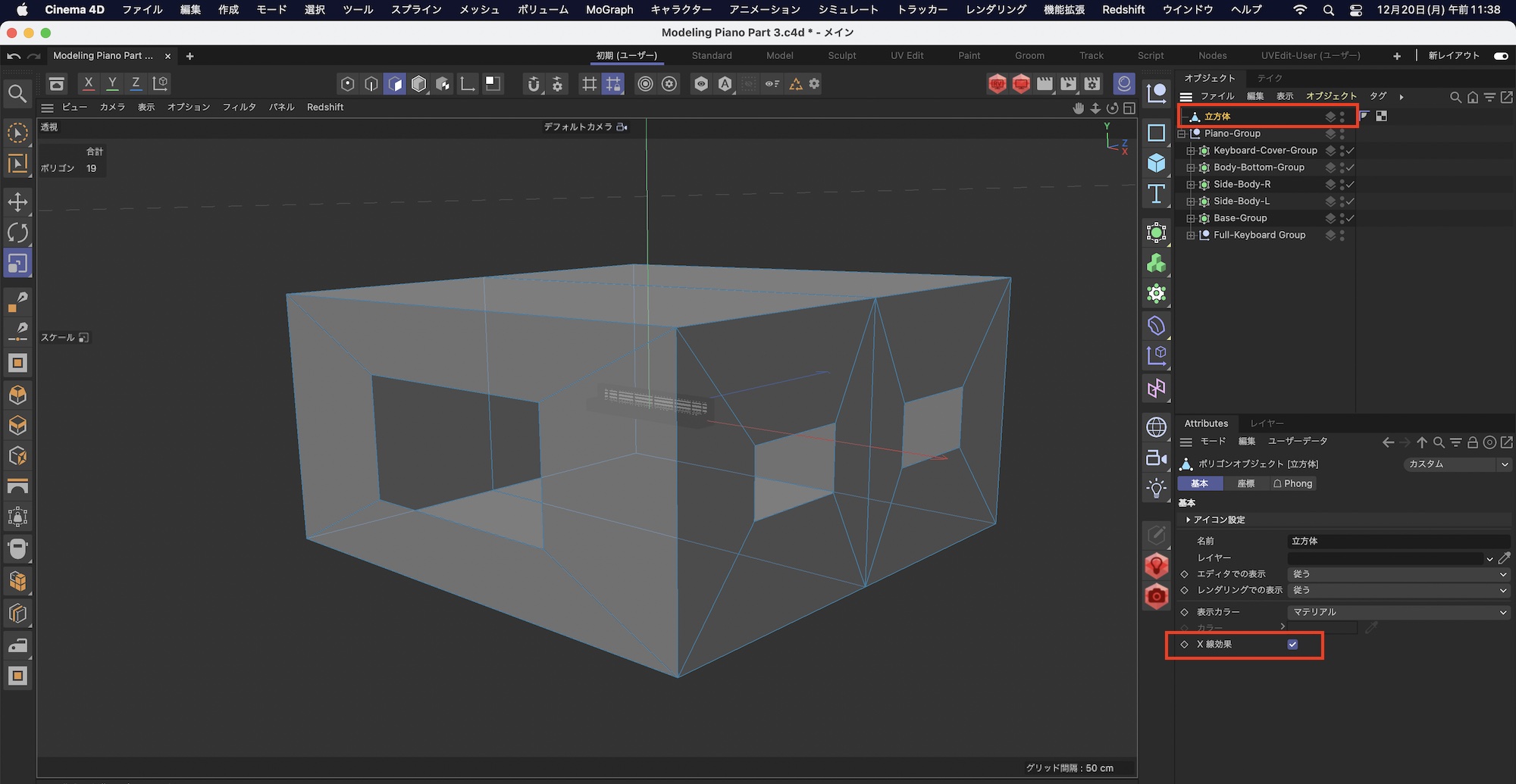
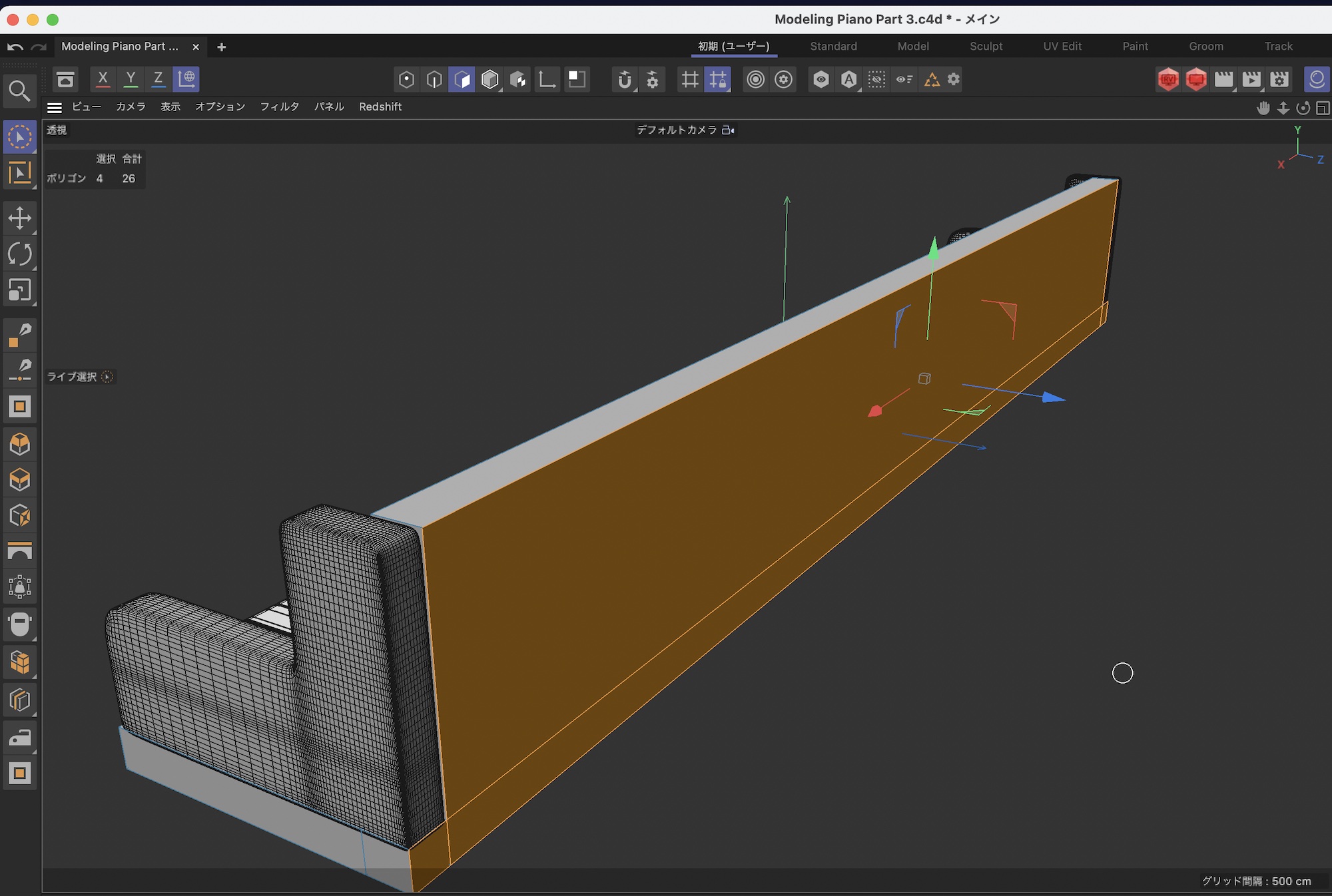
立方体の側面をポリゴンモードを使って選択して、面内に押し出しを行います。選択されたポリゴンを「Del キー」で削除して、窓を作成します。
筆者の場合は追加で側面に2つの窓を作成しました。
今の状態だとピアノが部屋の中に浮いている状態なので、ピアノが部屋の床に近づくように立方体を上方向に動かします。この際に属性マネージャにある「X線効果」をオンにすると中の状態を確認できるのでオススメです。
ここまででピアノと部屋のモデリングが完成しました。モデリングのチュートリアルはこれで終了ですが、ここから完成に近づけるためにライティングやテクスチャリング、カメラの設定などを行っていきます。次回の項目ではこのシリーズの後半編「その4: テクスチャリング」です。
このシリーズの記事一覧
Cinema 4Dでピアノの鍵盤をモデリングしてみよう!(全6回)
- [その1] 白鍵と黒鍵をモデリングする
- [その2] 鍵盤の完成とベースのモデリング
- [その3] ピアノボディの完成と部屋の作成(この記事)
- [その4] オブジェクトのテクスチャリングを行う
- [その5] シーンにライティング、カメラとレンダリングを追加する
- [その6] Redshiftを使ってレンダリングを行う
(MIKIO)