[Cinema 4D] ピアノの鍵盤をモデリングしてみよう!その2: 鍵盤の完成とベースの作成
前回の記事ではシーンの構成と鍵盤のモデリングを行い、だいぶピアノらしくなってきました。しかし、現段階ではローポリゴンモデルであるので、さらに調整を行う必要があります。
こちらの記事では「その1」で作成した白鍵と黒鍵にサブディビジョンサーフェス(SDS)を追加し、残りの鍵盤と鍵盤を支えるベース部分をモデリングしていきましょう。
SDSとコントロールエッジの追加
その1まで作成したオブジェクトは上のような感じになりました。白鍵である「White」のヌルオブジェクトにサブディビジョンサーフェスを追加してみると、不自然な感じになっていますね。
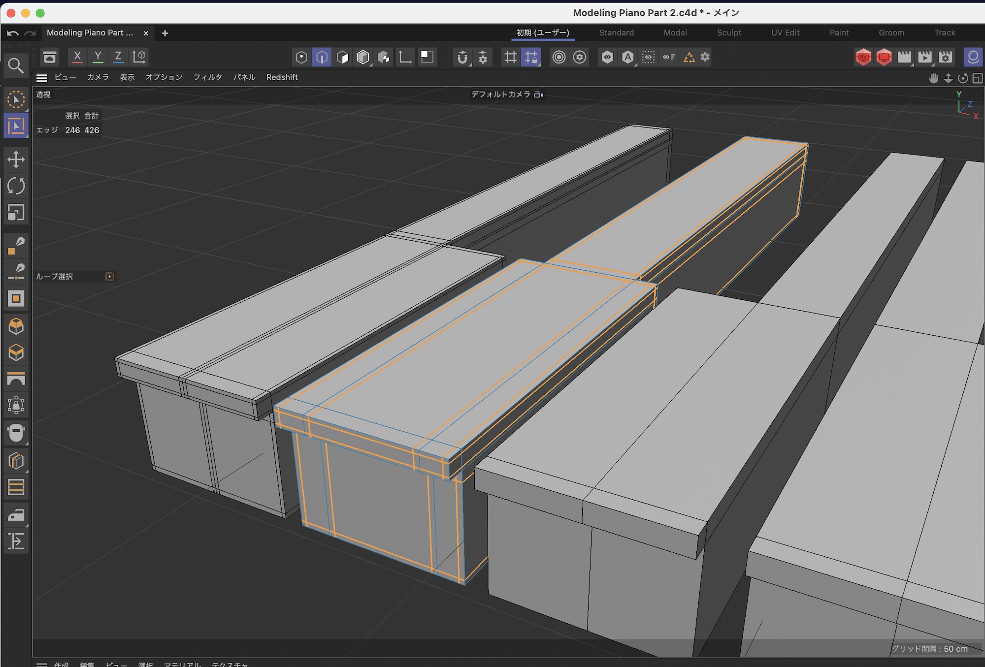
こちらの記事で書いてあるようにサブディビジョンサーフェス(SDS)を使って滑らかな角を作成するにはエッジが必要になるので、各白鍵のエッジ周辺にループカットを使ってコントロールエッジを追加します。
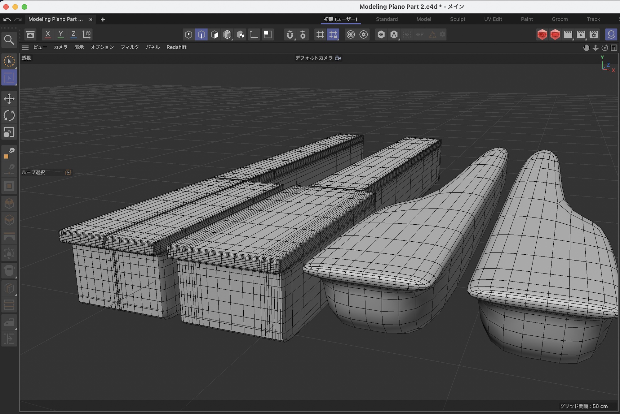
少し気が遠くなる作業ですが、上のようにオブジェクトの角周辺にループカットを行います。筆者の場合は大体「5%」の範囲でカットしていますが、カットする場所によって数値が異なるので注意してください。
上の画像はコントロールエッジを追加したものと、エッジを追加していない元のオブジェクトにSDSを加えたもの。エッジを追加することで、鍵盤の滑らかさに近づいてきました。
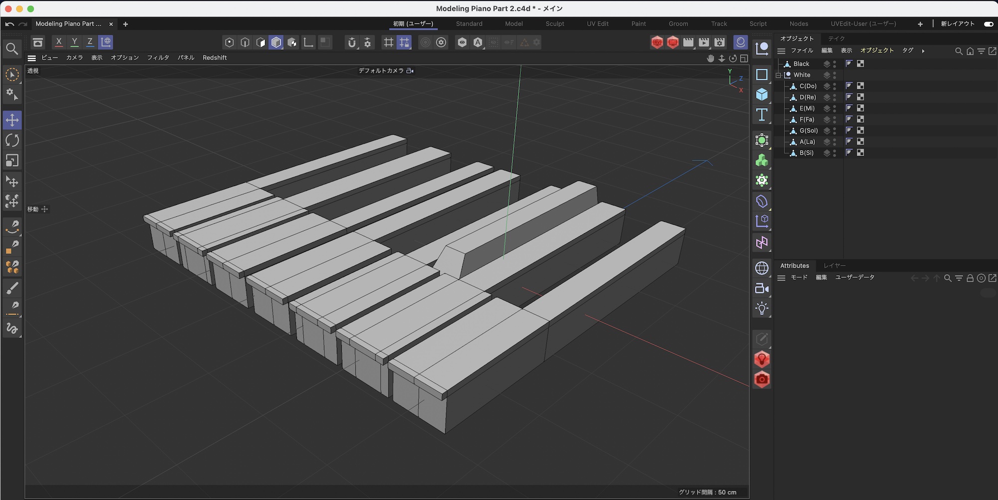
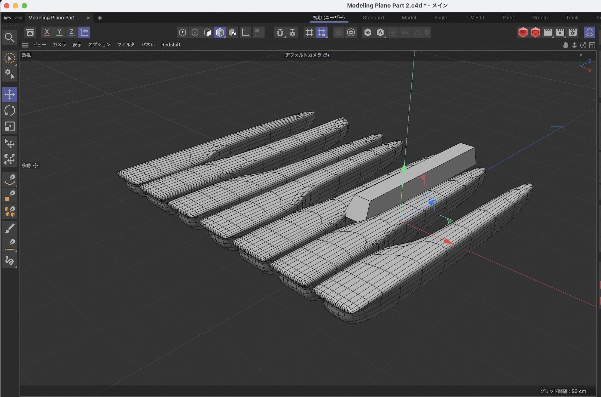
他の白鍵にも同じようにエッジを追加して形を整えていきましょう。完成すると上のような感じになると思います。黒鍵にも各角にループカットをしてエッジを追加します。
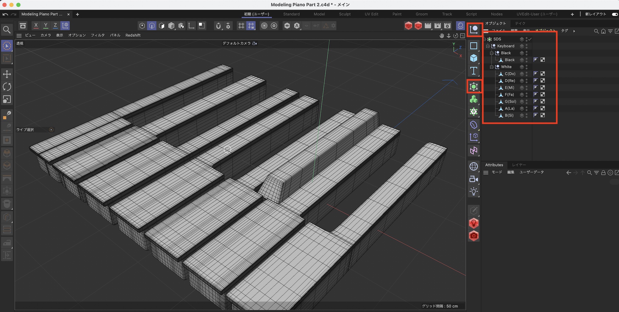
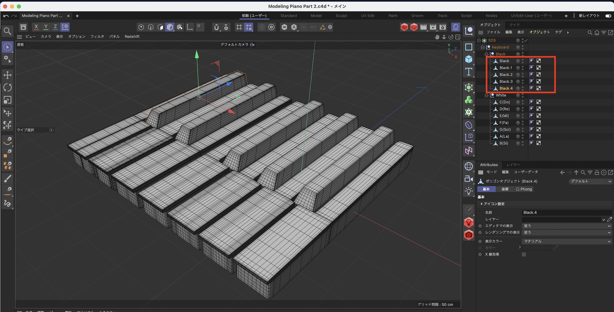
オブジェクトマネージャにSDS(サブディビジョンサーフェス)とヌルオブジェクトを2つ追加し、「Black」のヌルオブジェクトには黒鍵を格納しましょう。
もう一つのヌルオブジェクトには「Keyboard」という名前にして、BlackとWhiteのヌルオブジェクトを格納します。KeyboardのヌルオブジェクトはSDSの中に格納し、オブジェクト全体にSDSを適用させます。
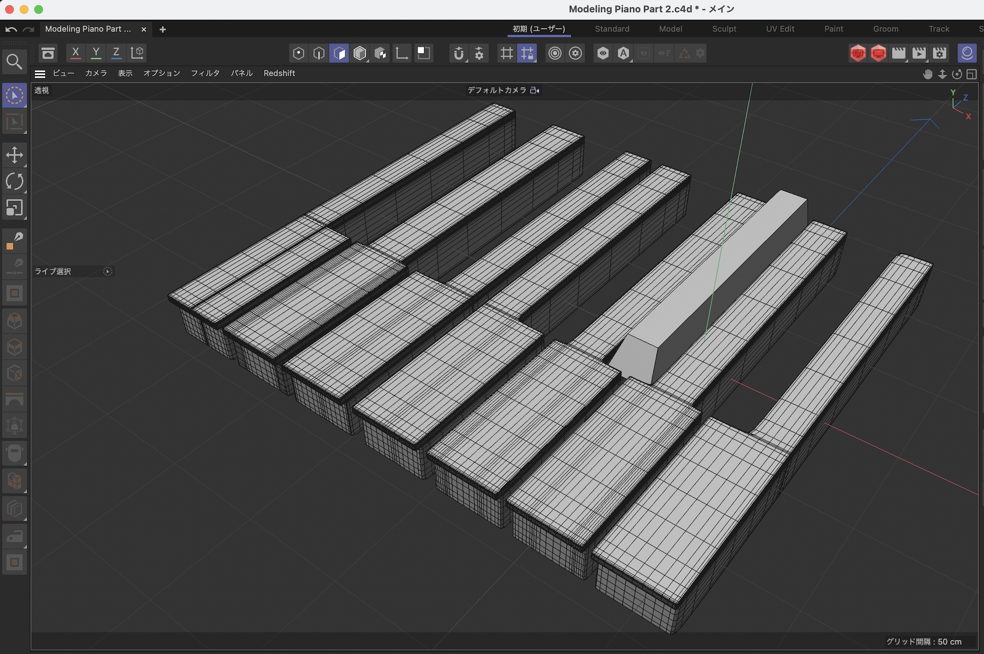
黒鍵のオブジェクトを複製します。Blackのオブジェクトを選択し、「Control(Command)」キーを押しながら、移動ツールを使ってオブジェクトを4回複製します。その後で白鍵の間に配置して鍵盤を完成させましょう。
オブジェクトマネージャにあるSDSは「Keyboard-Group」のような名称を追加すると良いかもしれません。
空オブジェクトを追加して、現段階のプロジェクトをレンダリングしてみるとこのような感じに。ピアノっぽくなりました。
鍵盤をクローンする
ここまででCDEFGAB(ドからシ)までの鍵盤が完成しましたが、ピアノの形に近づけるにはさらに鍵盤を増やす必要があります。
ピアノは全部で88鍵あるのですが、鍵を一つずつ増やしていくのは気が遠くなりそうなので、クローナーを活用して先程作成した鍵盤を増やしていきましょう。
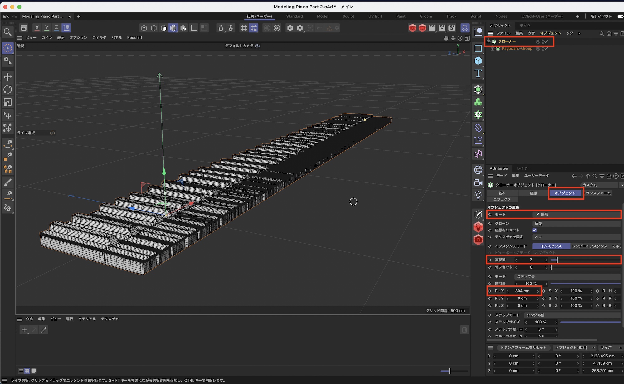
右側のパレットにあるクローナーのアイコンをクリックしてオブジェクトマネージャに追加します。鍵盤である「Keyboard-Group」をクローナーの中に格納し、クローナーを適用させます。
クローナーを選択して、属性マネージャの「オブジェクト」の項目にある「モード」を「線形」、「複製数」を「7」、「P.X」を「304cm」に変更します。
鍵盤の大きさによって「P.X」の数値が変わると思うので、必要に応じて微調整を行ってください。クローナーを適用してレンダリングした結果がこちら。
よりピアノらしくなりましたが、鍵の数が84になっているので注意が必要です。ディテールにこだわらない方はこのままでも問題ありませんが、よりリアルに近づけたい場合は一部の鍵盤を複製し、左右に追加すると良いでしょう。
筆者の場合は「Additional-KeyGroup」というSDSの中に「Additional Keys」というヌルオブジェクトを追加して、その中に残りの鍵盤を配置しました。
クローナーを「Main-KeyGroup」と名称変更します。新しくヌルオブジェクトを追加して「Full-Keyboard Group」の名称にし、クローナーと追加の鍵盤のオブジェクトを格納しましょう。
ボディ(B)のモデリング: ベース
鍵盤の周りにあるピアノのボディを作っていきましょう。まずはビューを上面にして、鍵盤のブルオブジェクトを選択してビューポートの中心に配置させます。
次に軸ツールを使って、鍵盤オブジェクトの軸(アンカーポイント)をオブジェクトの中心に変更します。終わったら軸ツールをオフにしてください。
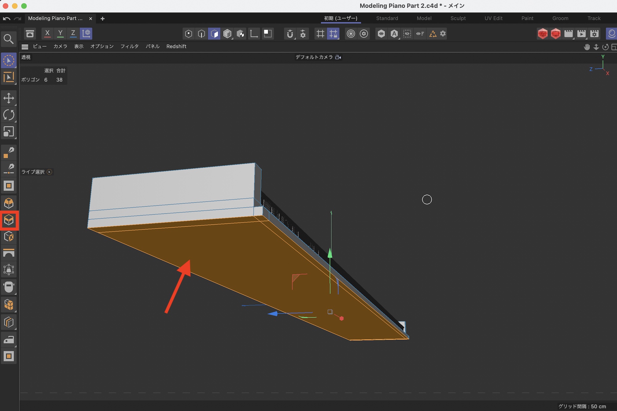
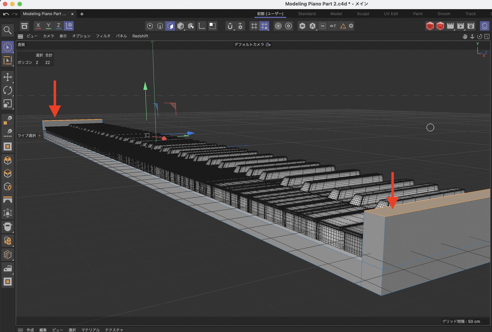
立方体を追加し、鍵盤の横幅に合うようにサイズ調整を行います。
ビューを「透視」にして高さを調整します。鍵盤の下に配置し、立方体を「編集可能にする」をクリックしてポリゴンオブジェクトに変換します。
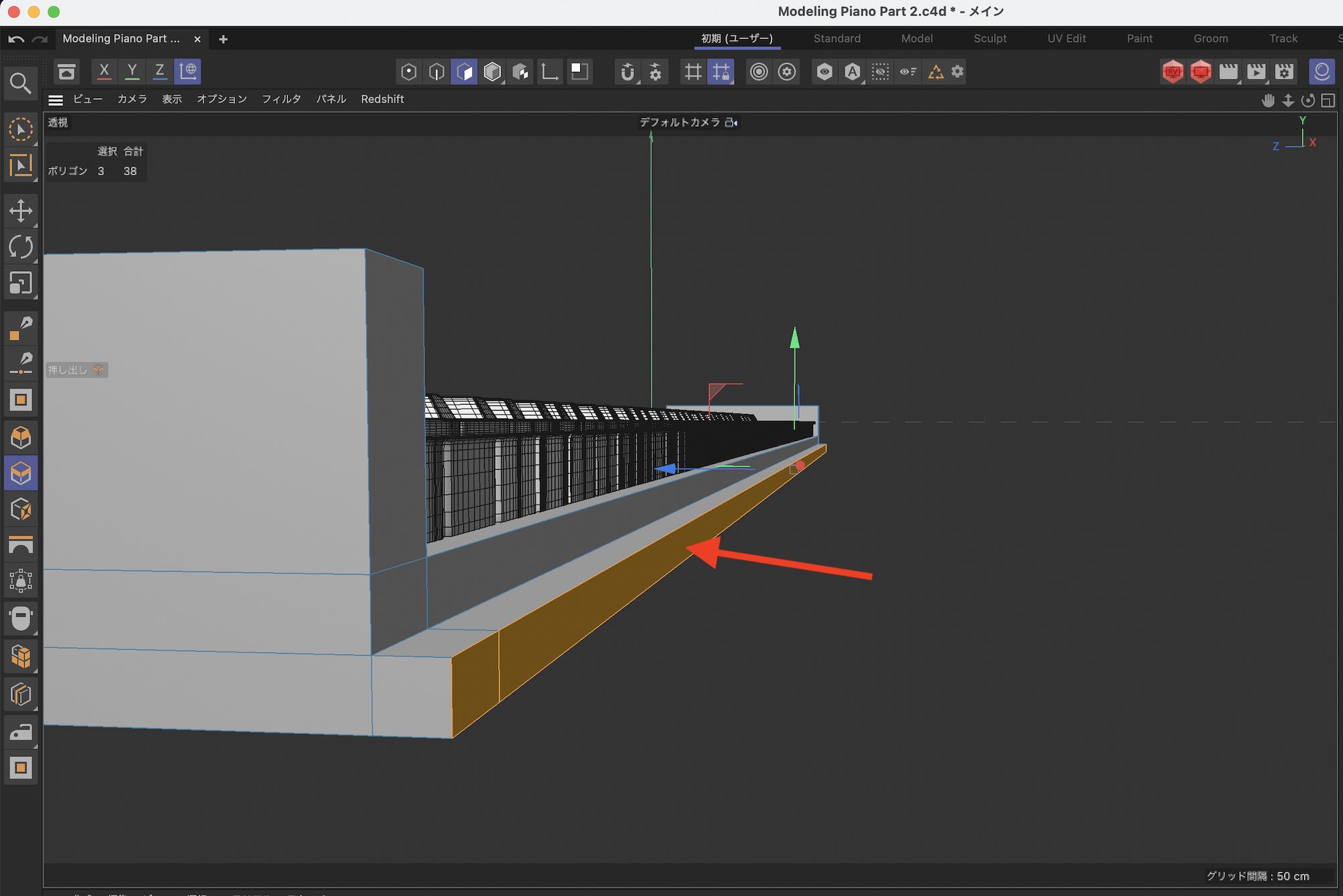
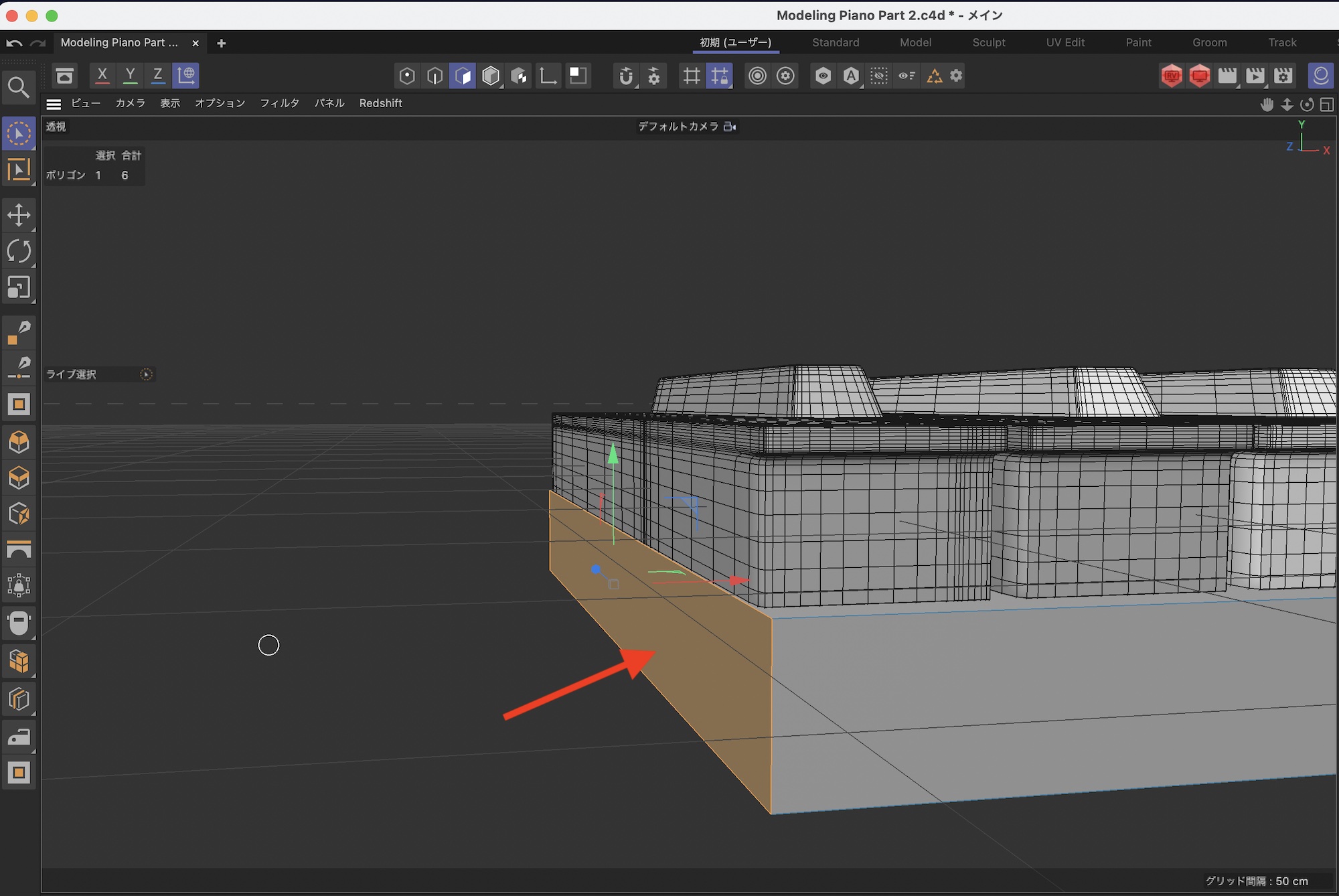
ポリゴンモードにした上で、立方体の手前のポリゴンを選択して位置ツールを使い少し手前に伸ばします。
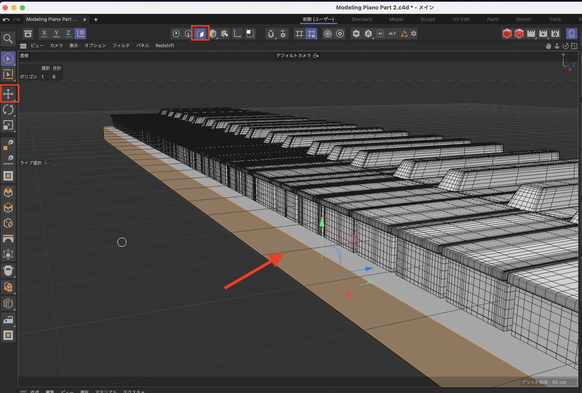
立方体の両サイドのポリゴンを鍵盤の一番端に合わせるように、サイズ変更を行います。
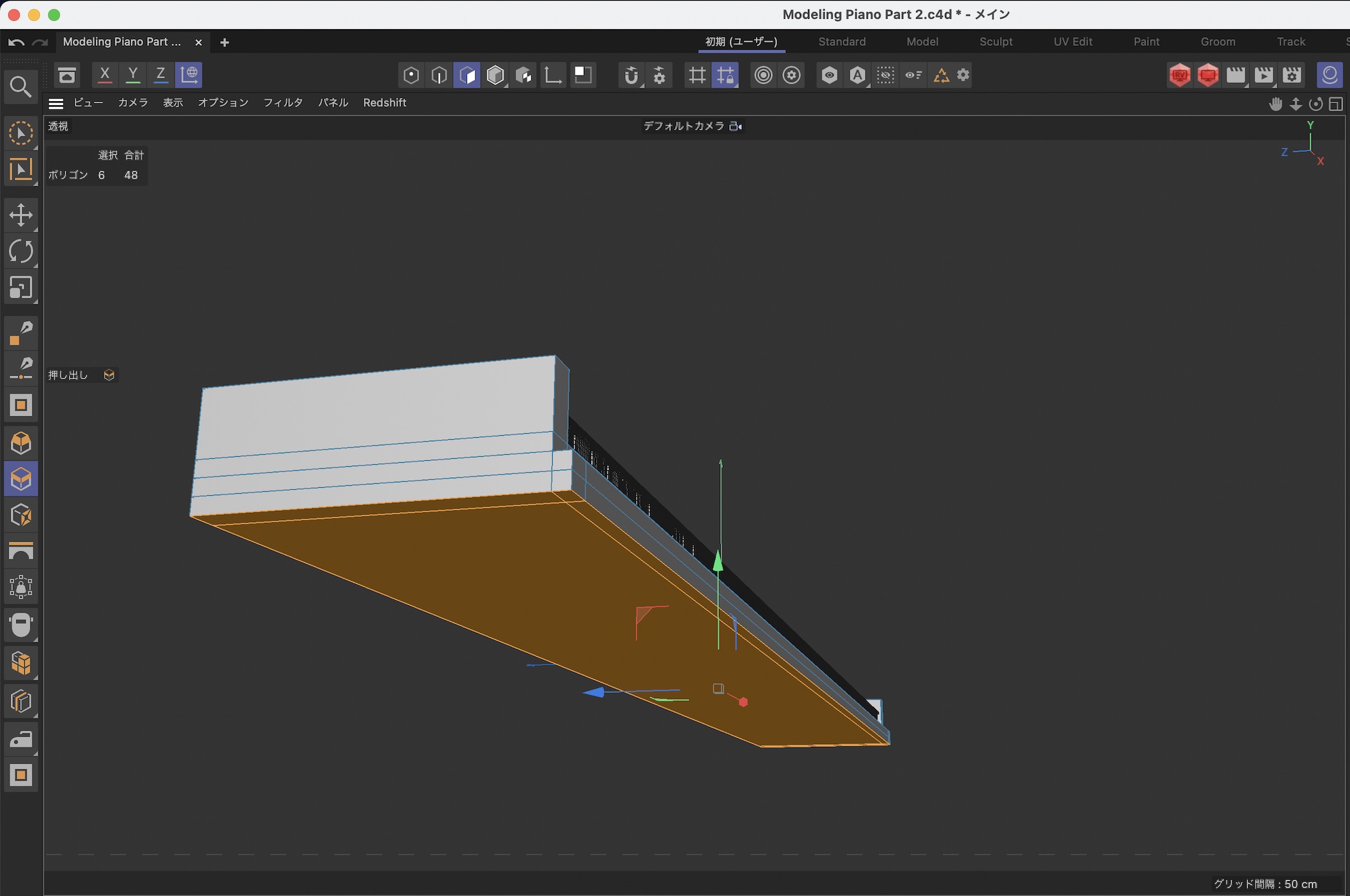
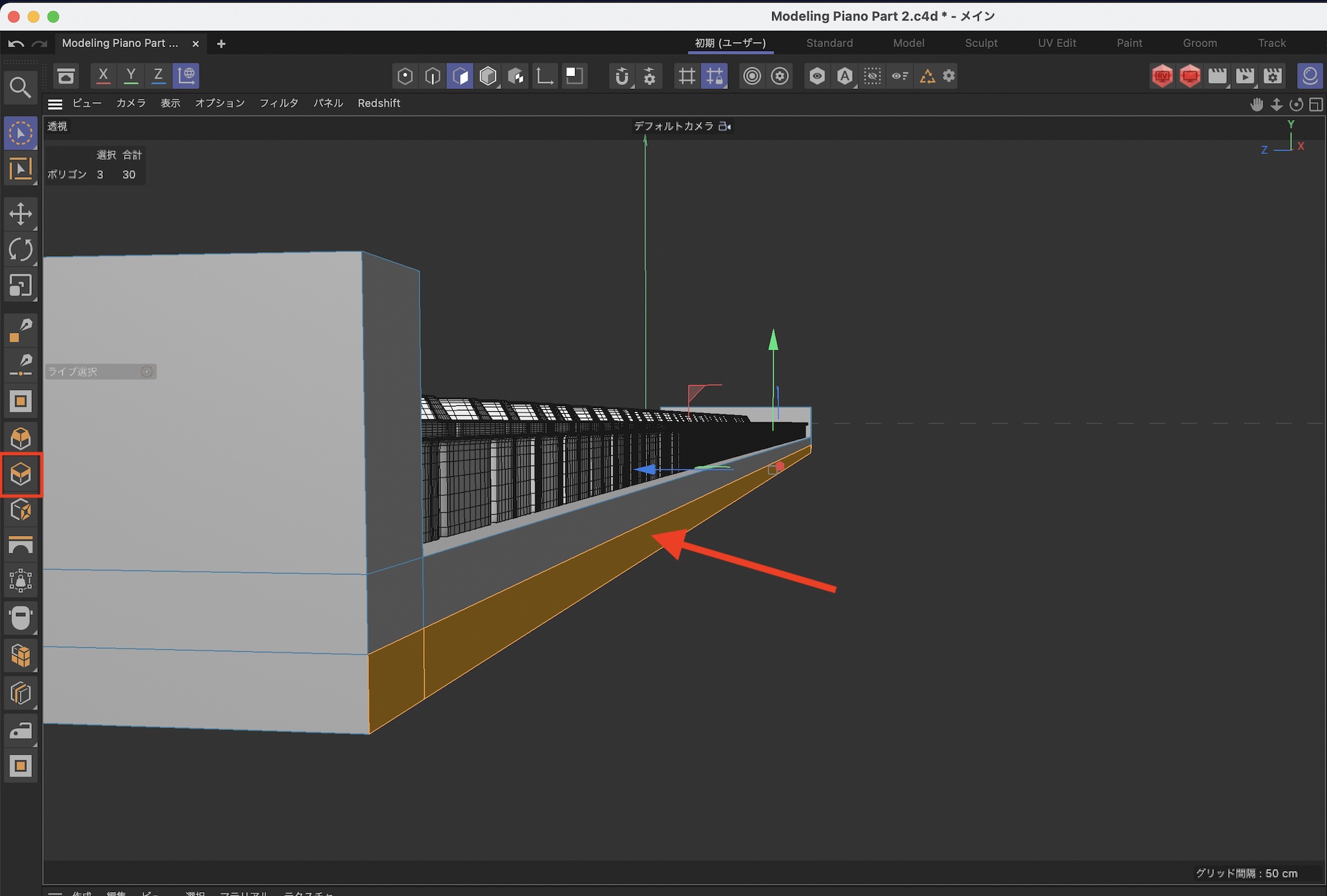
両サイドのポリゴンが選択された状態で、押し出しを使って立方体を延長します。
新しく作成されたポリゴンの上部の両サイドを選択して、押し出しをします。
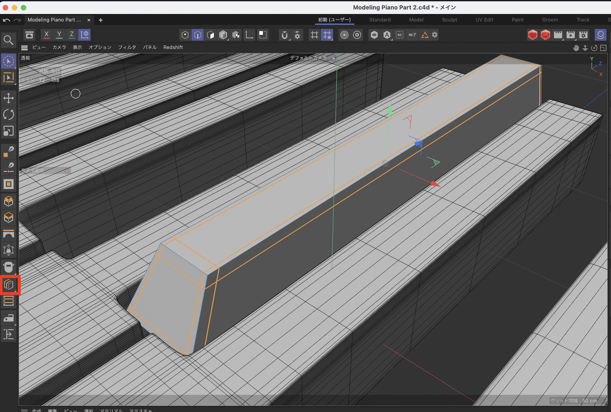
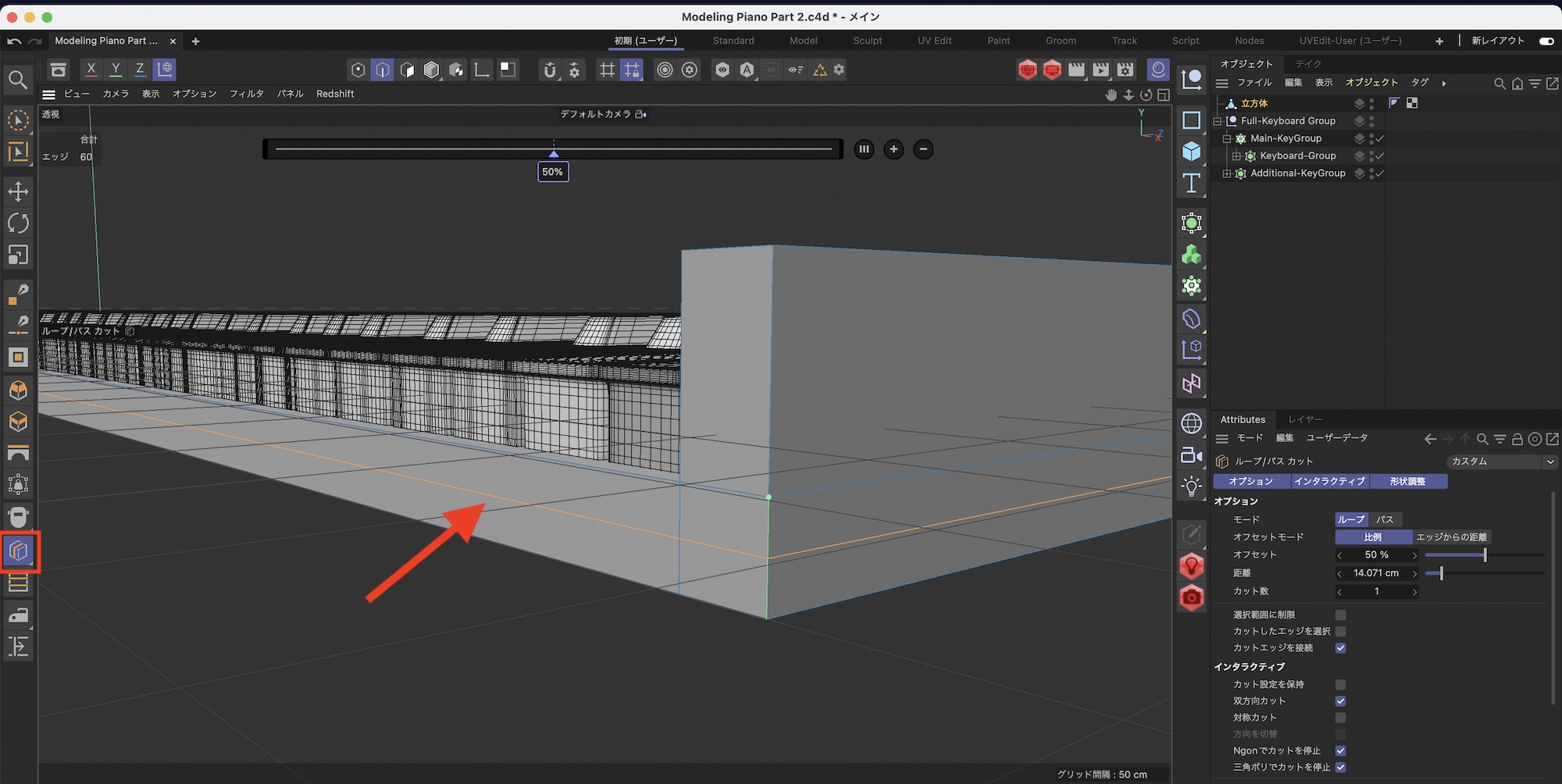
次にループカットを使って鍵盤の下のエリアを「50%」の範囲でカットします。
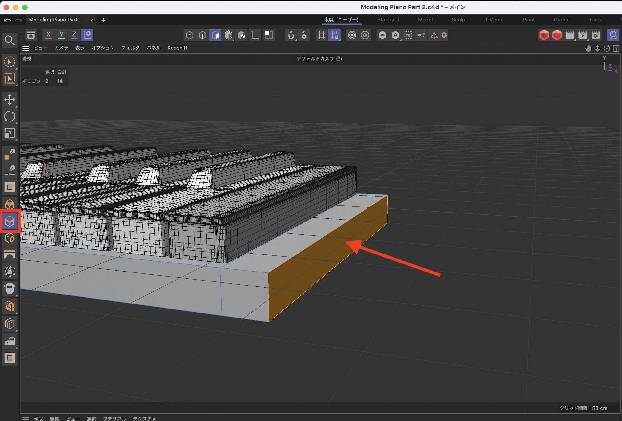
新しく作成されたこのポリゴンを選択して押し出しを行います。
同じようにベースの下のポリゴンを全て選択して押し出しを行い、少し高さを加えます。
ボディ(B)のモデリング: ベースにSDSを加える
鍵盤のベースがある程度完了したので、SDS用のコントロールエッジを追加してベースの形を整えていきましょう。
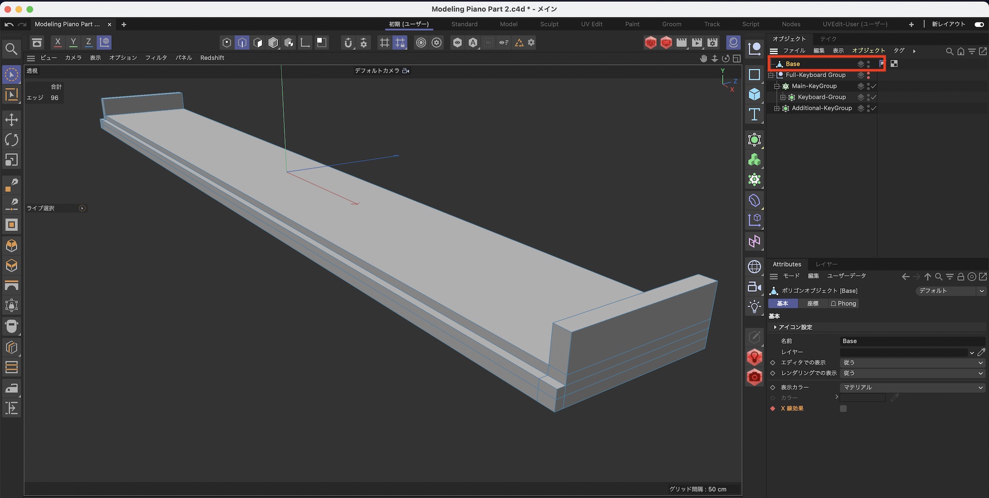
一度、鍵盤の「Full-Keyboard Group」を非表示にし、立方体の名称を「Base」に変更します。
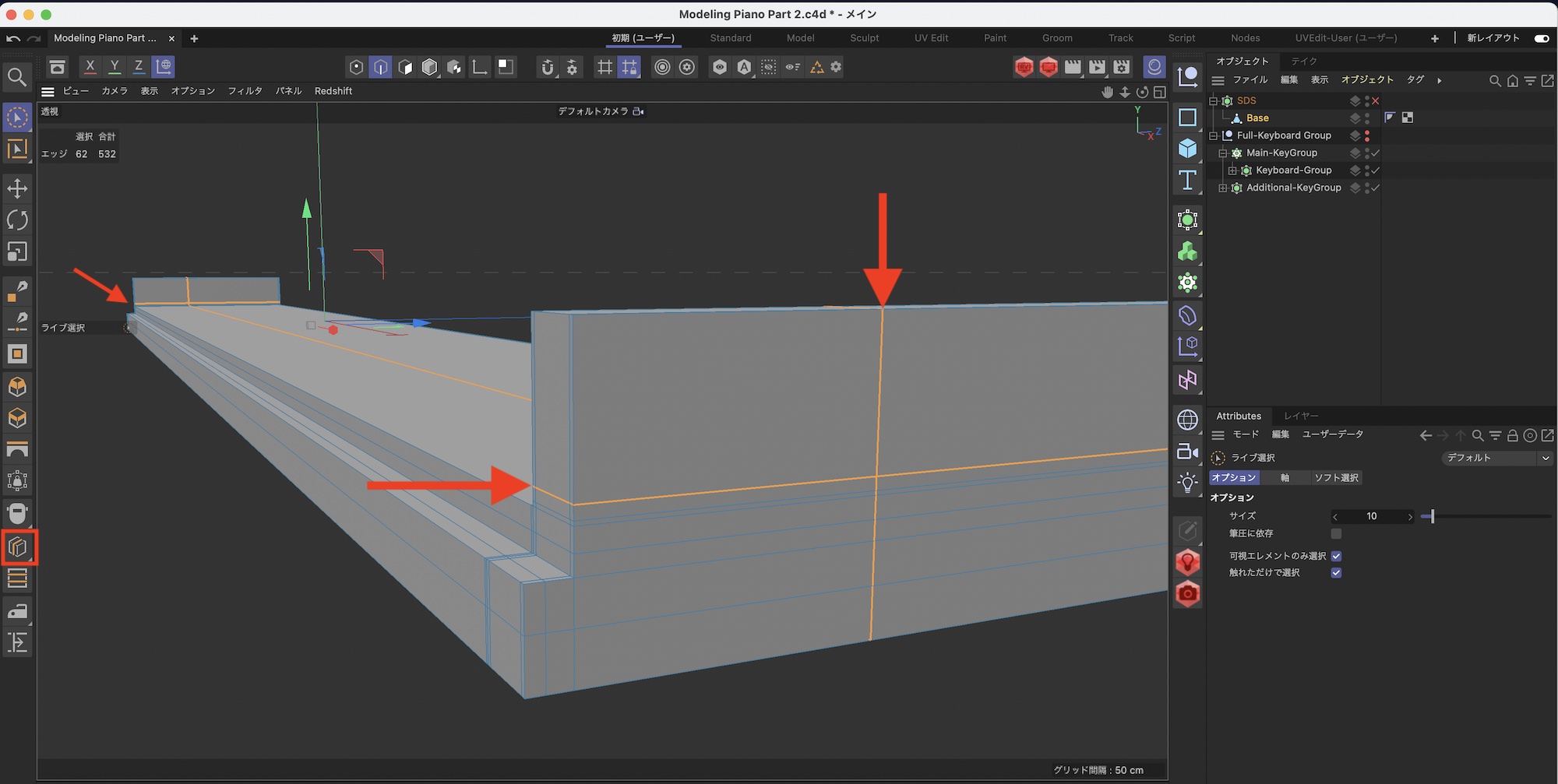
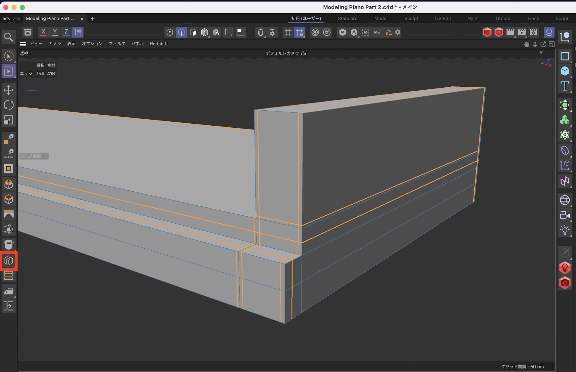
ループカットを使ってこのように、両サイドのベースの角の部分をカットしてエッジを追加します。「SDS」を追加して形に問題ないかを確認すると良いでしょう。
いい感じに丸みが出てきましたが、矢印の部分が少しおかしくなっているので、下のようにさらにループカットを追加して修正します。
SDSを適用させてレンダリングしてみた結果がこちら。
エッジの滑らかさが気になる場合はSDSの「エディタでの分割数」と「レンダリングでの分割数」を「3」にすると良いかもしれません。
次の「その3: ピアノボディの完成と部屋の作成」ではピアノが映る範囲の残りのボディのモデリングとライティングやテクスチャリングで使う簡単な部屋の作成を行っていきます。
このシリーズの記事一覧
Cinema 4Dでピアノの鍵盤をモデリングしてみよう!(全6回)
- [その1] 白鍵と黒鍵をモデリングする
- [その2] 鍵盤の完成とベースのモデリング(この記事)
- [その3] ピアノボディの完成と部屋の作成
- [その4] オブジェクトのテクスチャリングを行う
- [その5] シーンにライティング、カメラとレンダリングを追加する
- [その6] Redshiftを使ってレンダリングを行う
(MIKIO)