[Cinema 4D] ピアノの鍵盤をモデリングしてみよう!その1: 白鍵と黒鍵
be CG Artist!ではローポリモデルで家をモデリングしてみたり、押し出しやクローナーなどのツールを使って窓のフレームや点字ブロックなどを作っていきましたが、もう少しディテールのある作品のチュートリアルを作ったことはありませんでした。
今回の記事ではCinema 4Dの操作に慣れていただけるようにbe CG Artist!で紹介してきたツールやテクニックなどを活用して、ピアノの鍵盤のモデリングを行ってみようと思います。
基本的に標準ツール、Cinema 4Dのフィジカルレンダリングを使ってシーンを作成していきますが、Redshiftでレンダリングを行ったものも紹介していくつもりです。
参考画像を見つける
今回はグランドピアノの鍵盤部分をモデリングしていくのですが、実際に作っていく前に完成イメージの参考画像を探すようにしましょう。こうする事で、どこまで作り込む必要があるのかを判断できるのでオススメです。
筆者が目指しているシーンは上のようなもの。この写真はUnsplashで見つけたものですが、参考画像はGoogleなどで検索しても良いと思うので、イメージに合うものを探してみてください。
モデリングを行う範囲を決める
今回作成するシーンは鍵盤部分をクローズアップしたショットなので、フレームに収まらない側板や中にある弦は作成しません。このようにモデリングを行う前にどこまで作るのかを決めておくと良いです。
参考画像を元に筆者が考えた範囲が上の画像のようになりました。まずはメインの鍵盤(A)、その下にあるボディ(B)、鍵盤蓋(C)と背景(D)と大きく分けて4つのグループに分けてモデリングを行うことにしました。
Cinema 4Dのレンダリング設定
Cinema 4Dを開き、上部パレットにあるレンダリング設定のアイコンをクリックします。
「レンダラー」を「フィジカル」に変更し、「出力」の項目では「幅: 1920」、「高さ: 1080」に設定します。
次に「特殊効果」のボタンをクリックして「アンビエントオクルージョン」と「グローバルイルミネーション」をクリックしてリストの中に追加します。
カメラを追加する際にまたレンダリングの設定を変更しますが、ひとまずこの設定で問題ないのでレンダリング設定を閉じましょう。
鍵盤(A)、白鍵のモデリング: オブジェクトの追加
Cinema 4Dのビューポートを表示させ、カメラのビューを「上面」にします。その後で「Shift + V」キーを使って「ビュー設定」を開きます。
「背景」のタブをクリックして、「画像」から鍵盤の参考画像を背景として設定しましょう。今回はUnsplashで見つけた画像を使っています。必要に応じて「透過」を操作して不透明度を変更してください。
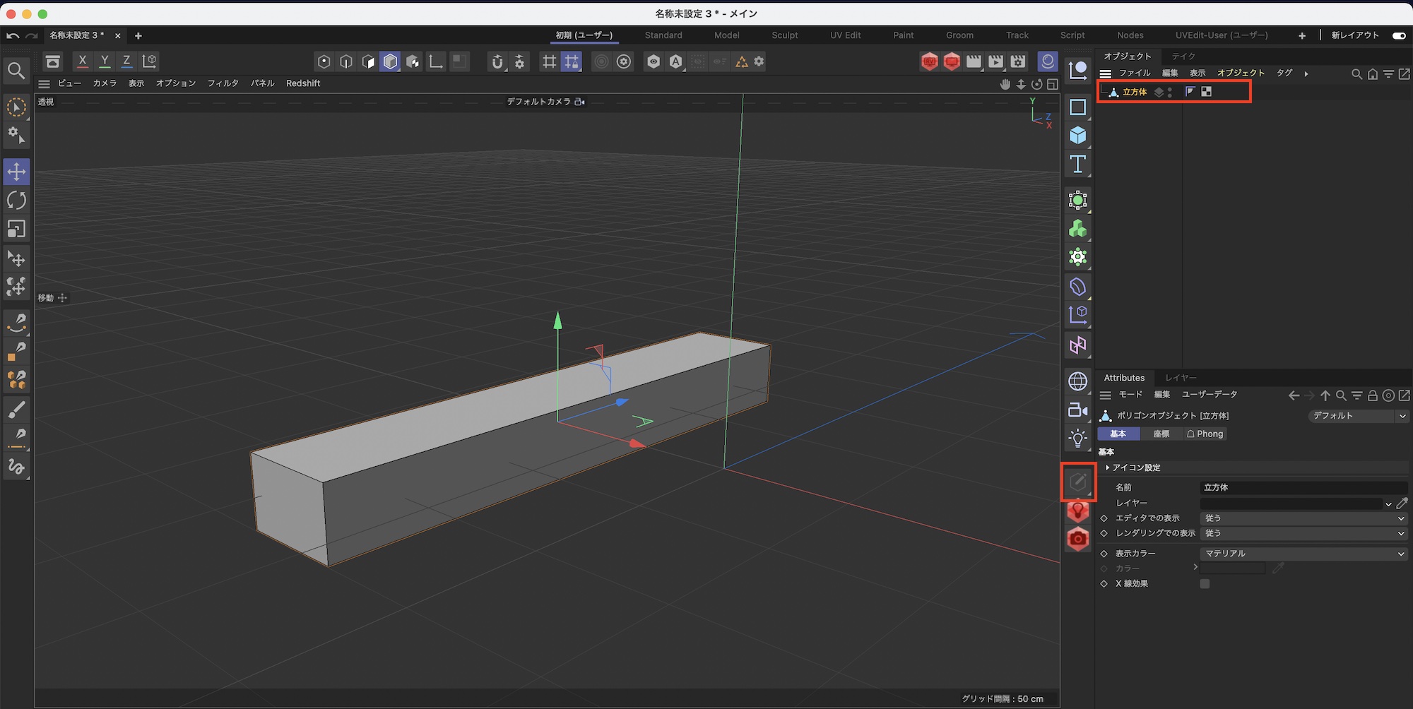
鍵盤の形に沿って立方体を追加します。参考画像の鍵盤に合わせて横幅などのサイズを調整します。
鍵盤の高さはビューを「透視」に切り替えてからオブジェクトの高さを変更します。こちらは参考画像は無いので、おおよそで問題ないです。
またオブジェクトを編集可能にした際にエッジなどの調整を行いやすいようにビューポートの表示を「グーローシェーディング(線)」に変更してください。
鍵盤(A)、白鍵のモデリング: 鍵盤のカットと複製
オブジェクトマネージャで立方体を選択して、右側のパレットにある「編集可能にする」をクリックしてポリゴンオブジェクトに変換します。
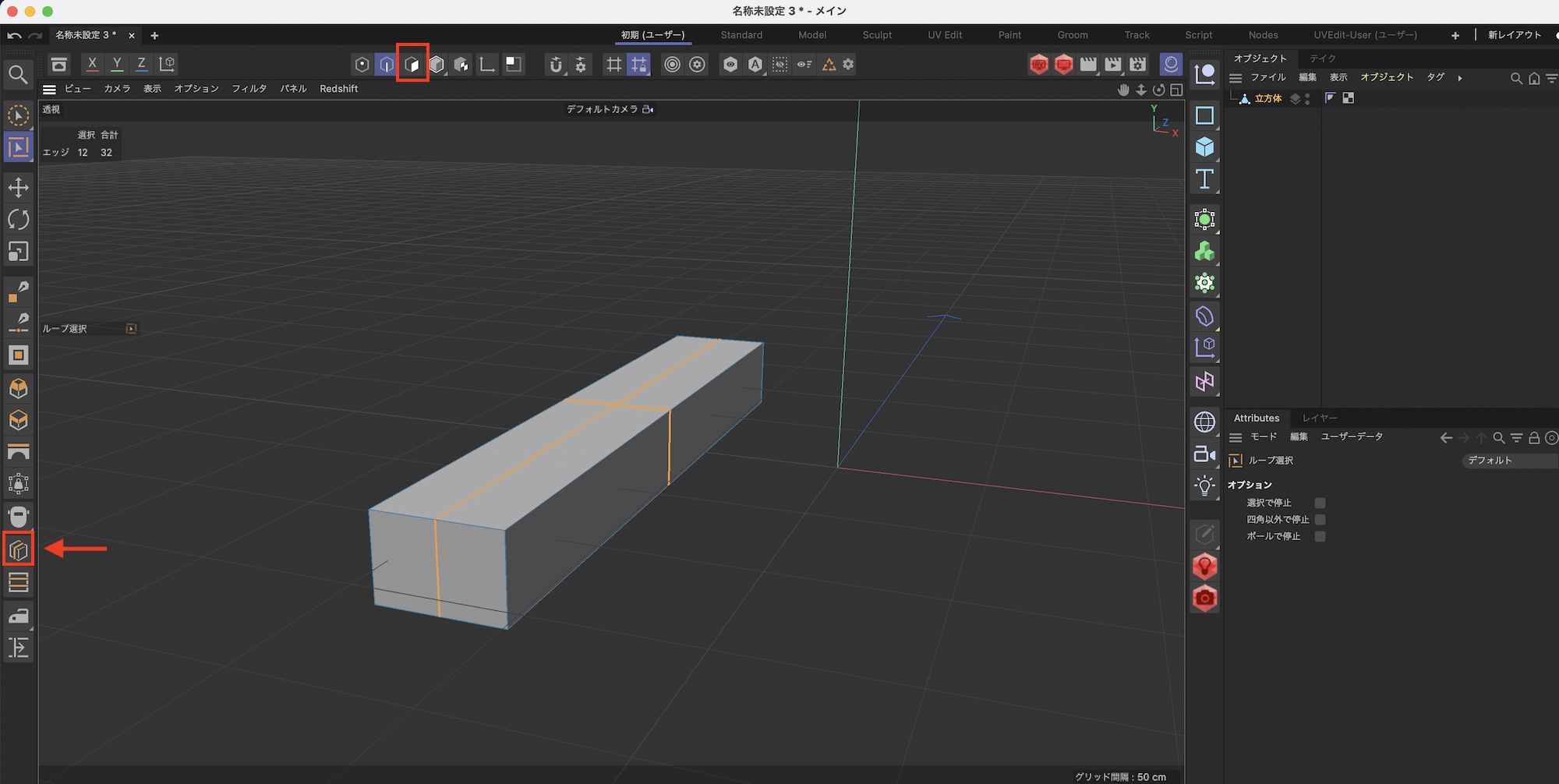
ポリゴンモードにしてループカットを使って立方体の縦と横をそれぞれ「50%」の位置でカットします。
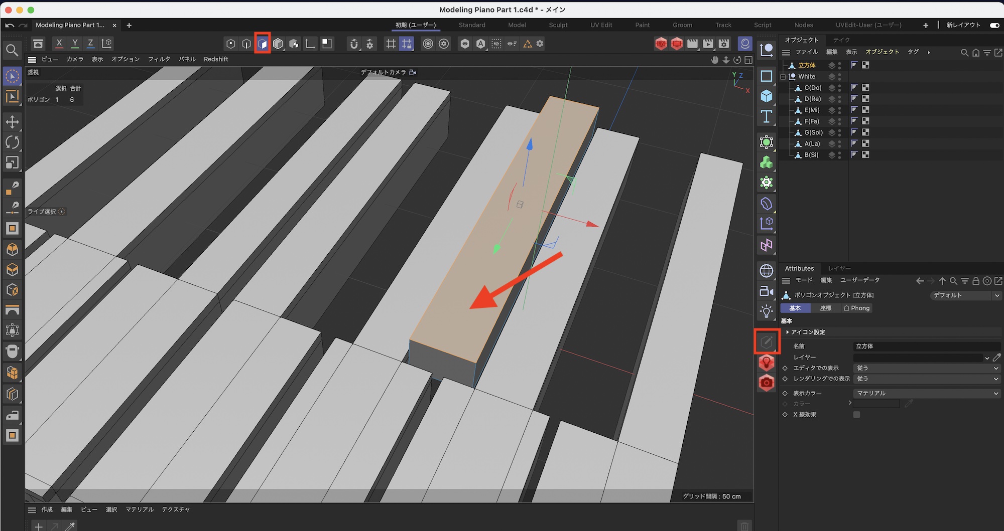
ビューを「上部」にして、立方体の位置をドの鍵盤がある位置に移動させます。
「エッジモード」に切り替えてループ選択と移動を使って、鍵盤の黒鍵の穴に合わせてエッジの位置を調整しましょう。
立方体の名称を「C(Do)」のようにわかりやすく変更し、モデルモードにした上でオブジェクトを選択し、「Control(Command)」キーを押して右側にドラッグしてオブジェクトを複製します。
複製したオブジェクトは「D(Re)」と名称変更し、エッジモードに切り替えて、縦線の位置を黒鍵の穴に合わせて調整します。左側の足りない穴については、ループカットを使って新しくエッジを追加すると良いでしょう。
同じような感じで複製とエッジの調整を行いながら、残りの白鍵を作成していきましょう。
参考に使用している画像は少し歪んでいるので正確にする必要はありません。なお、必要のないエッジはエッジを選択して、右クリック「除去」から削除できます。
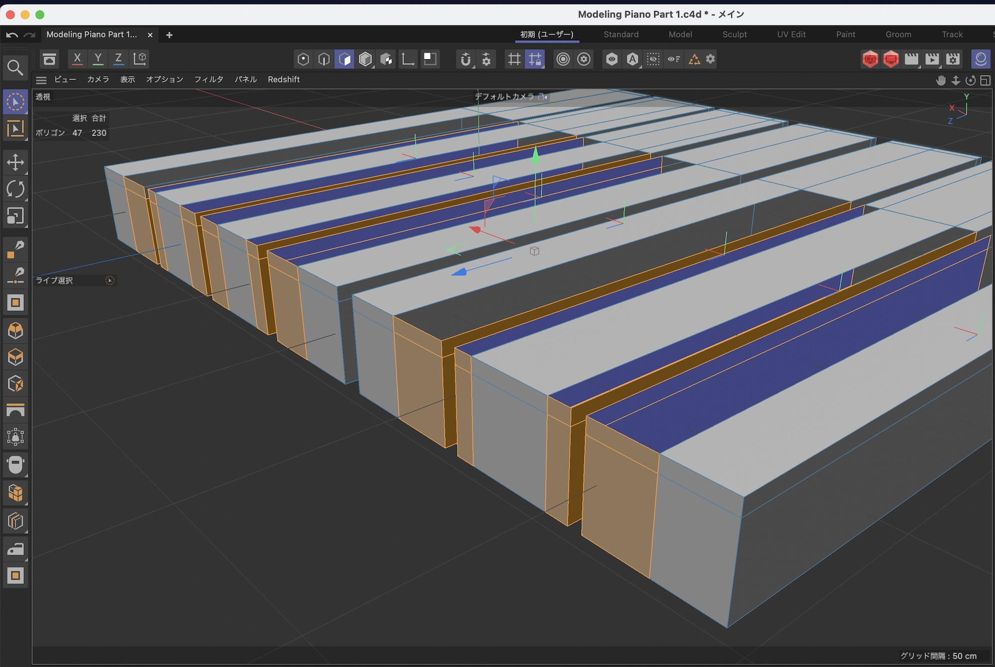
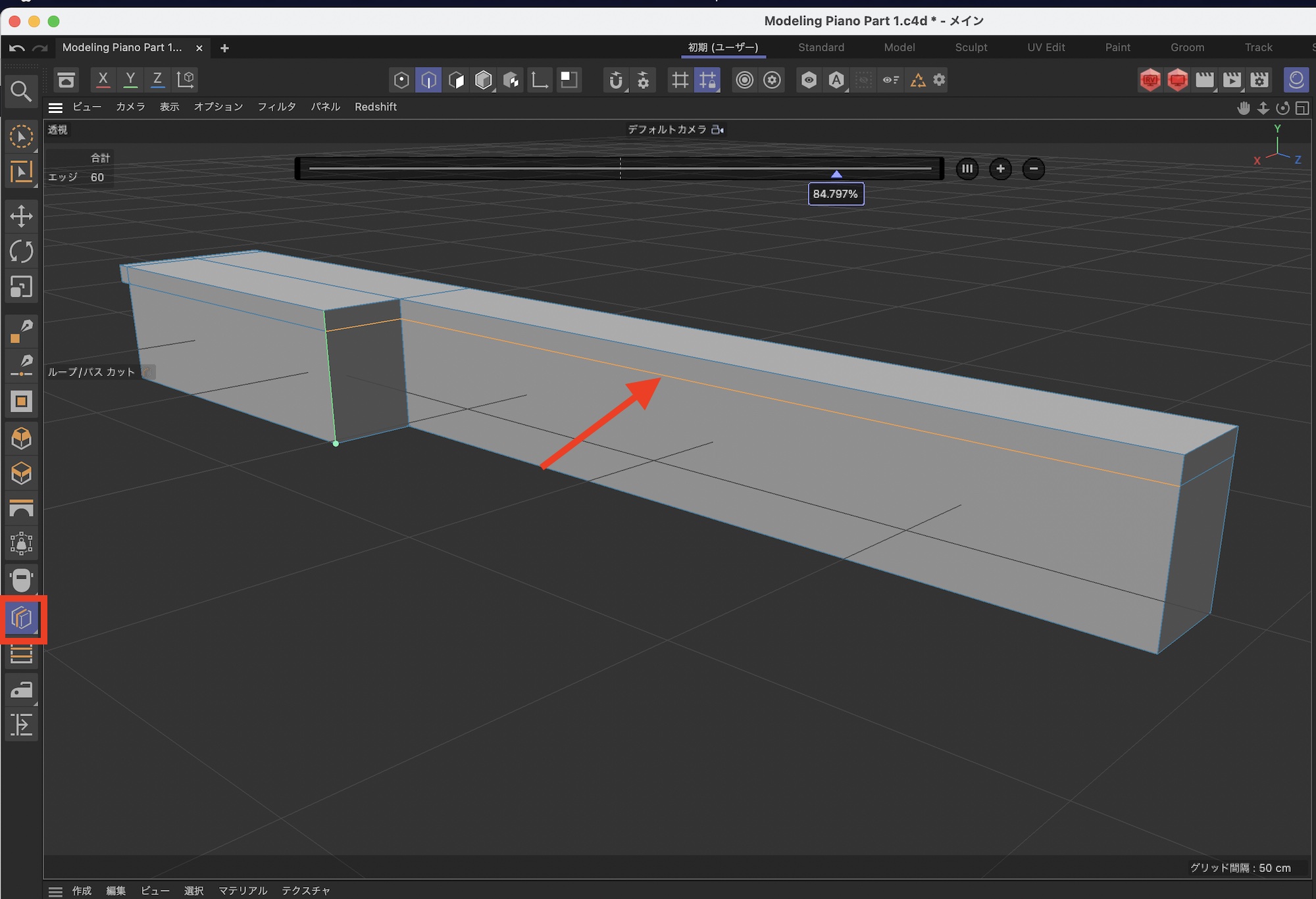
ビューを「透視」に切り替えて、各白鍵の上部をループカットを使ってカットします。数値はオブジェクトによって異なりますが、筆者の場合は「15%」、「85%」を指定しています。
鍵盤(A)、白鍵のモデリング: 白鍵の形を整える
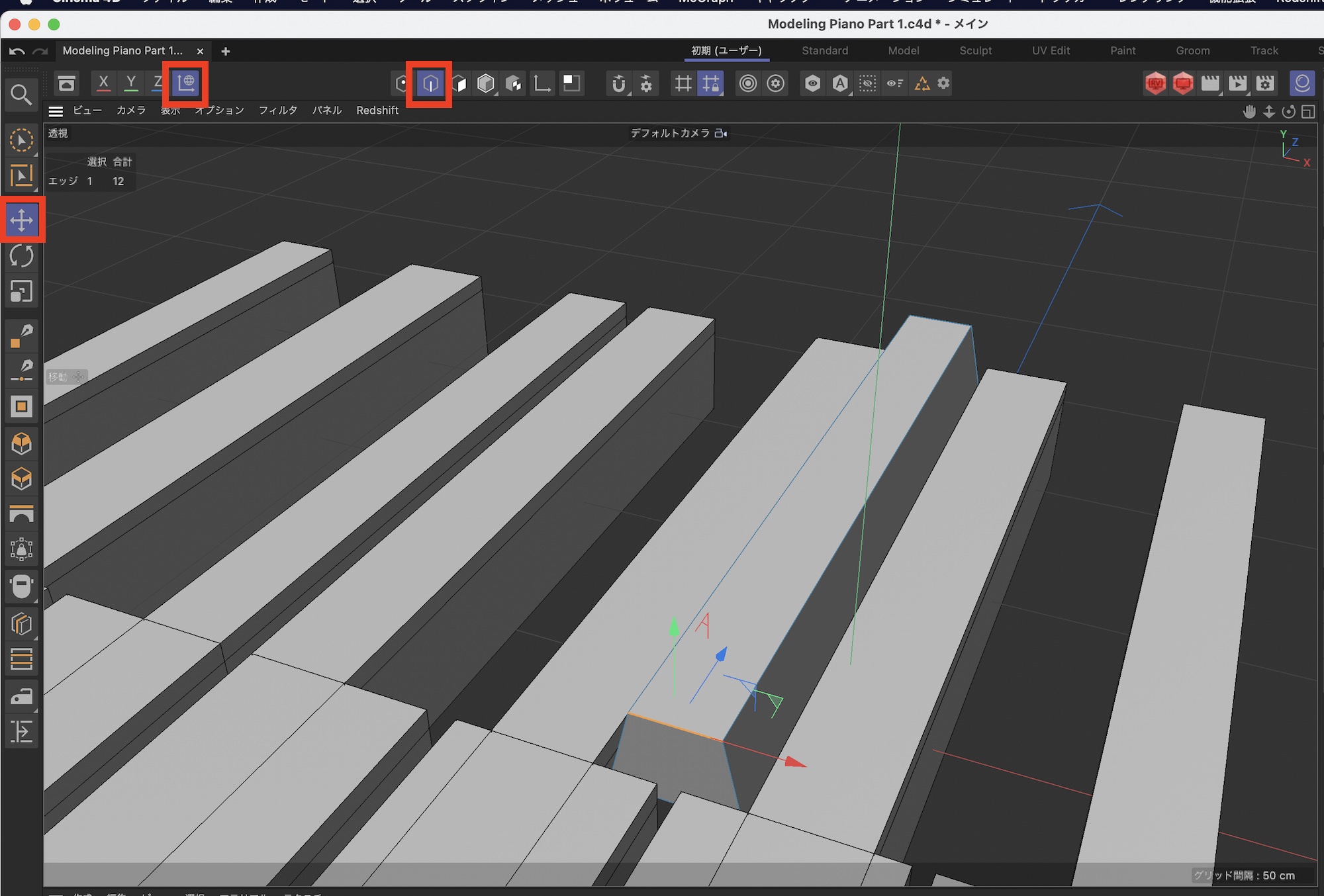
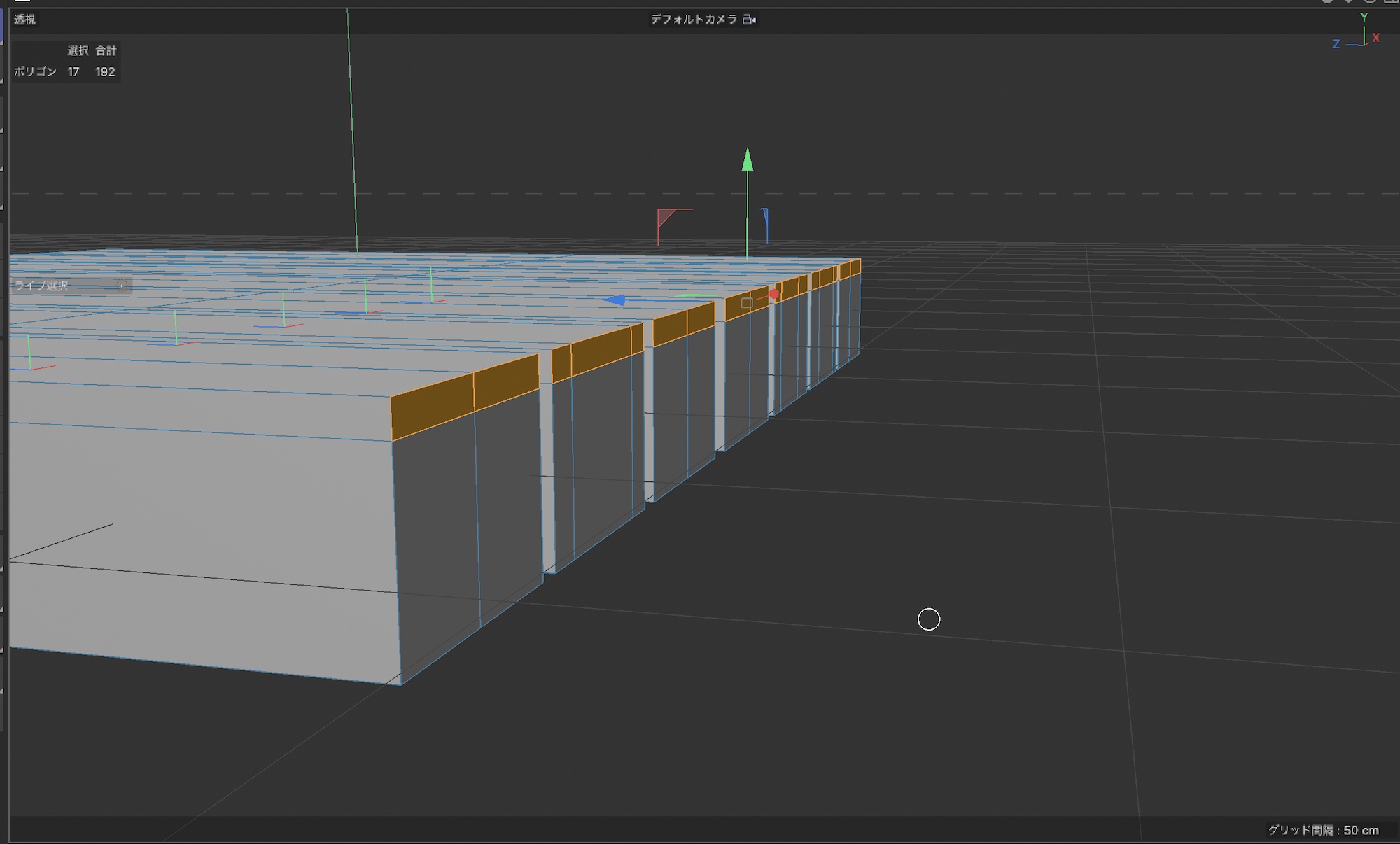
ポリゴンモードに切り替えて、前の項目で作成した白鍵の上部のポリゴンを選択します。押し出しに切り替えて、選択したポリゴンに厚みを加えます。
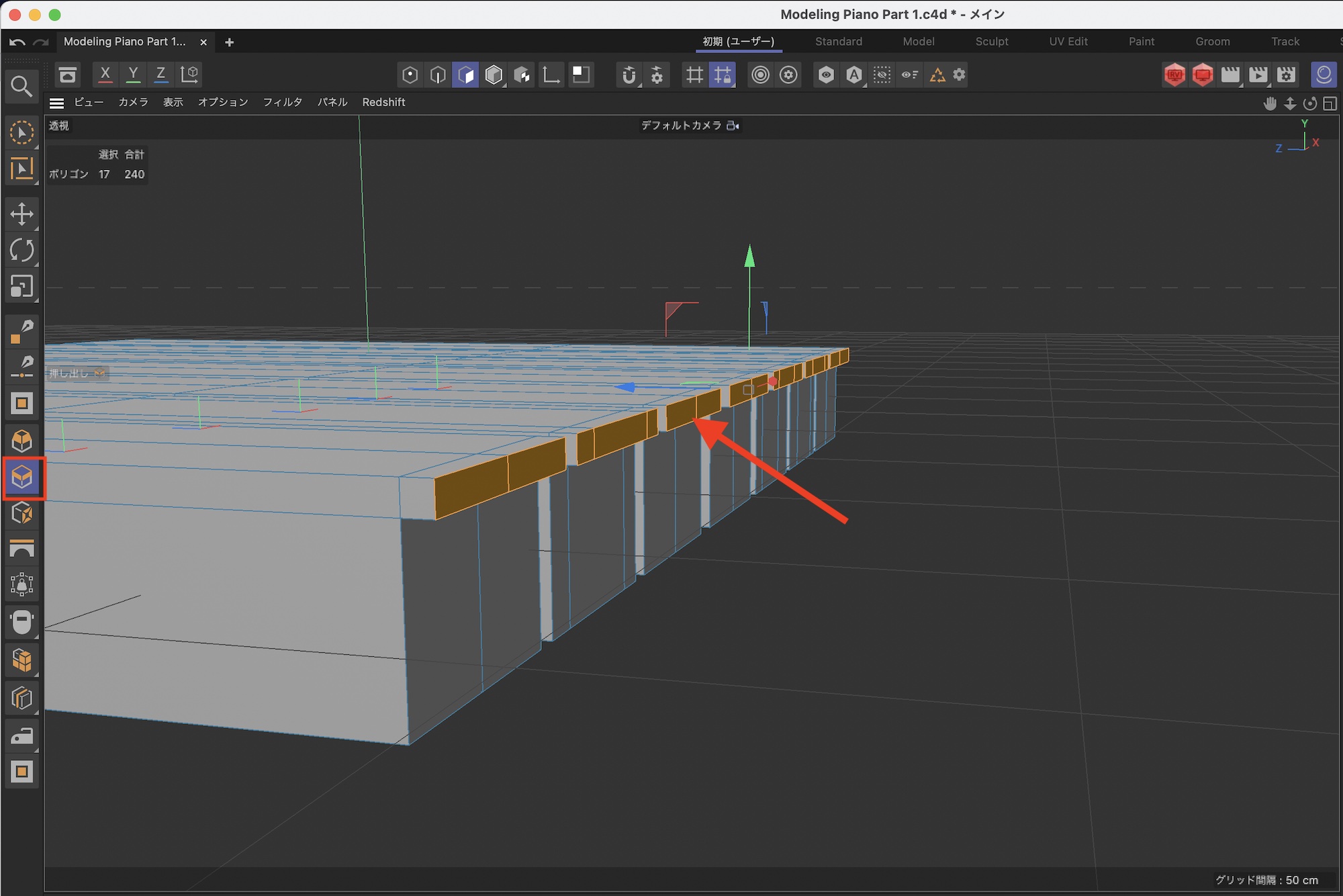
次に黒鍵の部分になる穴を作成します。ポリゴンモードにした上で、各白鍵にある黒鍵部分のポリゴンを選択して「Del」キーで削除します。
上面だけではなく、側面や下面のポリゴンも合わせて削除します。
ポリゴンを削除して上から見たメッシュがこちら。今度はブリッジツールを使って空いたポリゴンの穴を塞いでいきましょう。
エッジツールに切り替えて、ブリッジツールを使用して上のエッジを選択して下のエッジにドラッグしてポリゴンを作成します。同じように側面のポリゴンも作成しましょう。
側面のポリゴンは作成されましたが、一部のエッジが途中で切れている状態なので、ループカットを追加してエッジを追加します。
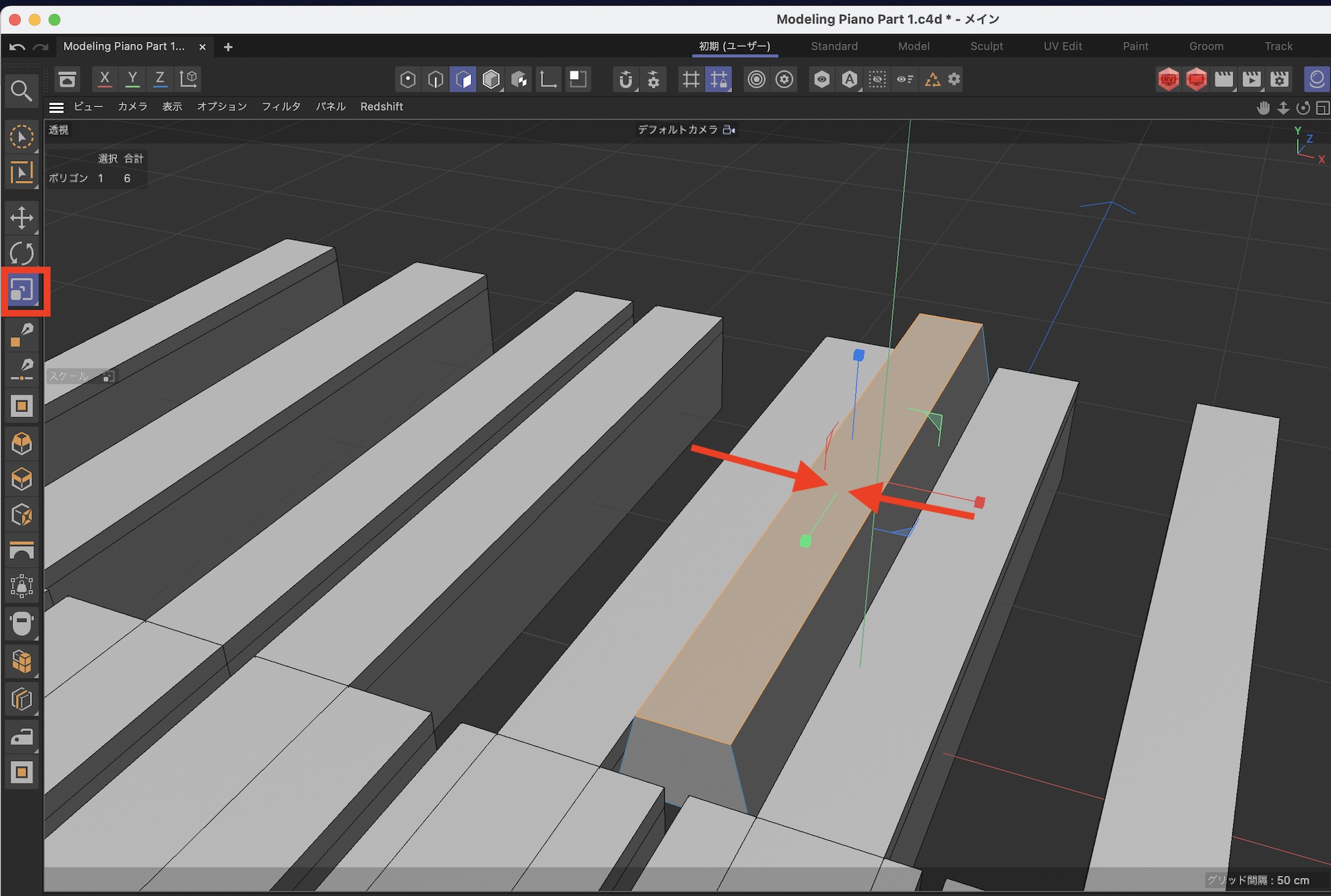
次に作成したエッジとオブジェクトにあるエッジのポイントを結合させて、ジオメトリを整えます。
ポイントツールにして、元のポイントと新しく作成したポイントを選択します。結合ツールを使って元のポイントをクリックして一つのポイントにします。
もう片方のポイントも同じようにポイント同士を結合させて、ループになるようにしましょう。
残りの白鍵も同じようにして形を整えてください。
作成した白鍵はヌルオブジェクトに追加してグループ化します。今回はわかりやすく「White」という名称にしてみました。
鍵盤(A)、黒鍵のモデリング
新しく立方体を作成し、黒鍵のサイズになるように調整していきます。
立方体を編集可能にします。ポリゴンモードにした上で、上部ポリゴンを選択してスケールを使って横幅を少し小さくします。
次にエッジモードに切り替えて黒鍵の上部手前のエッジを選択します。軸を「ワールド座標系」にして、移動ツールを使いながらエッジを後ろに押して黒鍵の形に近づけます。
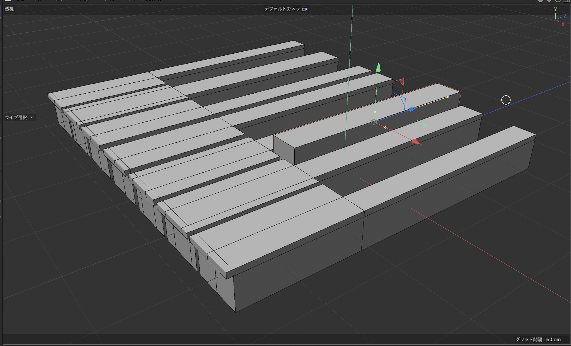
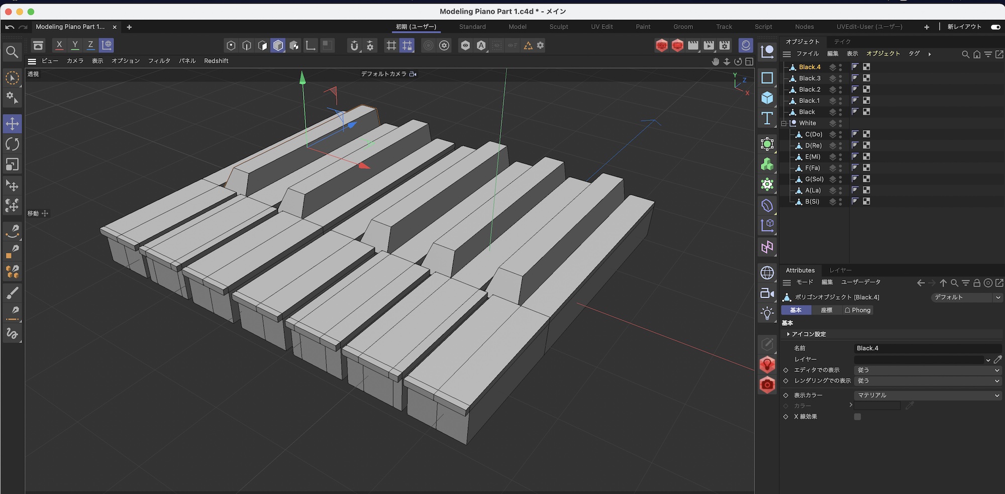
立方体の名称を「Black」にして複製して配置してみた結果がこちら。いい感じに鍵盤に近づいてきましたね。
このままモデリングを続けても良いのですが、見ての通りローポリゴンなので、サブディビジョンサーフェス(SDS)を追加して鍵盤の形を滑らかにしていく必要があります。
SDSの追加と鍵盤のクローンについては、この記事の続きである「その2: 鍵盤の完成とベースの作成」を読んでみてください。
このシリーズの記事一覧
Cinema 4Dでピアノの鍵盤をモデリングしてみよう!(全6回)
- [その1] 白鍵と黒鍵をモデリングする(この記事)
- [その2] 鍵盤の完成とベースのモデリング
- [その3] ピアノボディの完成と部屋の作成
- [その4] オブジェクトのテクスチャリングを行う
- [その5] シーンにライティング、カメラとレンダリングを追加する
- [その6] Redshiftを使ってレンダリングを行う
(MIKIO)