[Cinema 4D] オブジェクトを綺麗にブールする方法と注意点とは?

読み込み中...読み込み中...
2021年12月13日 公開2026年3月5日 更新
[Cinema 4D] オブジェクトを綺麗にブールする方法と注意点とは?

2つのオブジェクトを合体したり引いたりする事でオブジェクトに穴を開けたり、複雑な形を作成することが出来るブーリアン(Boolean)またはブールはとても便利なツールですよね。

Cinema 4Dにおけるブールの使い方については「ブール(Boolean)を使って2つのオブジェクトを合体したり、くり抜く方法」で詳しく紹介していますが、ブールした部分にベベルを適用出来なかったり、オブジェクトの形が歪んでしまったということはありませんか?

上のモデリングでは一見問題なさそうに見えますが、このシーンをレンダリングしてみると、オブジェクトの表面に元々無かったエッジが現れているのがわかります。

この現象はブールを適用させたい際に自動で作成されるエッジによるもの。新しく作成されたエッジは数少ないポイントに自動で接続するので、その時に三角形のポリゴンが作られてしまい、この三角形のポリゴンがポリゴンメッシュの意図しない変形になってしまうのです。

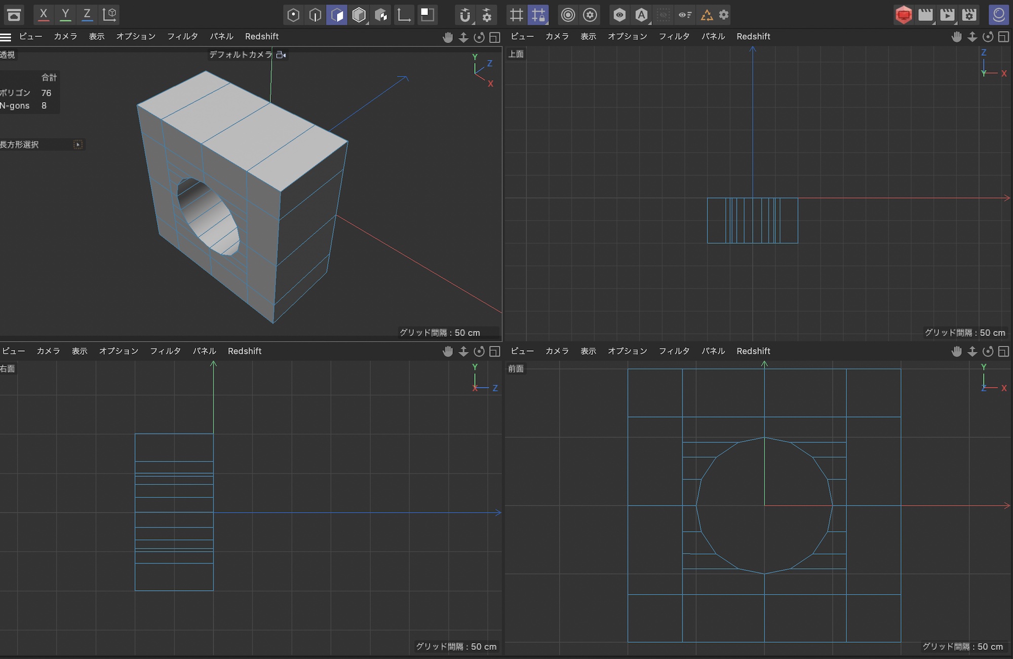
少し分かりづらいので、下の立方体と円柱をブールしたオブジェクトを例にしてみましょう。

一見問題なくブールが出来ていますが、オブジェクトマネージャから「ブール」を選択して属性(Attributes)マネージャの「生成されたエッジを隠す」のチェックボックスをオフにすると、円柱のポイントが立方体の4つのポイントに集約され、新しく生成されたポリゴンが三角形になっているのがわかります。

この三角形は場合によっては歪みを発生させるほか、下の画像のようにサブディビジョンサーフェス(SDS)を適用させると三角形の関係で綺麗に処理されないので、三角形を四角形(Quad)のポリゴンに修正する必要があります。

ブールを使って作成されたオブジェクトのポリゴンを修正する

今回のようにブールによって発生した三角形を四角形のポリゴンに変更するにはどうすれば良いのか?実はラインカットなどのツールを使って三角形になっているポリゴンを四角形に修正していくだけで解決します。

先程例にした立方体と円柱を使ってブールしたオブジェクトを修正していきましょう。

まずはオブジェクトマネージャから立方体を選択し、ループカットを使って円柱のポイントが重なるようにカットしていきます。

これによって一部の三角形のポリゴンが四角形に変更されました。次も同じようにループカットを使って4つのエッジを追加します。この際円柱の近くにカットすることで三角形のポリゴンの範囲を小さくします。

横から見るとこのような感じになりました。

オブジェクトマネージャからブールを選択して「編集可能にする」のアイコンをクリックしてオブジェクトとして変換します。

ビューを前面にし、エッジモードにした上でラインカットを使って円柱のポイントから横方向ににカットしていきます

次にブールによって生成されたエッジを選択して、右クリック「除去」を選択して円柱周りのポリゴンを四角形にしましょう。

最終的に出来上がった物がこちら。三角形のポリゴンが無くなり、きれいなメッシュになりました。

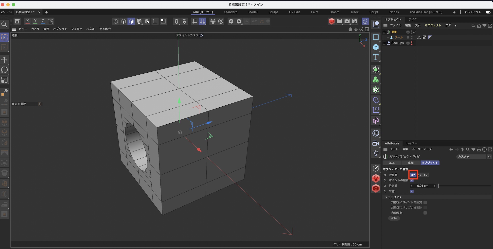
対称を追加して背面にも適用する

前面の調整は完了したのですが、背面はまだ行っていない状態なので、「対称(Symmetry)」のジェネレータを使って背面にも適用していきます。

まず、ループカットを使ってオブジェクトの外側と円柱の内側に「50%」の位置でカットします。

ビューを側面に変更し、ポリゴンの修正を行っていない側の全てのポリゴンを選択して削除します。

パレットにあるジェネレータアイコンを長押しして一覧から「対称」を追加し、オブジェクトを中に格納します。

オブジェクトマネージャから「対称」をクリックして属性マネージャの「対称面」から「XY」を選択してオブジェクトの対称を完了させます。

「対称」オブジェクトを選択して、右クリック「オブジェクトを一体化+消去」をクリックしてオブジェクトとして変換しましょう。

SDSを追加する

ここまででブールを使ったオブジェクトのクリーンアップは完了しましたが、サブディビジョンサーフェス(SDS)を加えたいので、オブジェクトにエッジを追加していきます。

前面と背面の円柱周りにあるポリゴンを選択して、面内に押し出し(ショートカットキー: I)でポリゴンを追加します。

次に円柱の内側を前面と背面にそれぞれループカットします。

SDSのコントロールエッジ用に立方体の周りにループカットを追加します。

前面と背面の角にもエッジを追加するのですが、ループカットが不完全なので、ループカットを行った後はラインカットを使ってループになるようにカットしていきます。

パレットからSDSアイコンをクリックし、オブジェクトをSDSの中に格納してサブディビジョンサーフェスを適用させれば完成です。

下の画像は左からブールを行ったオブジェクトにSDSを適用したもの、右側は三角形のポリゴンを修正してクリーンアップを行ったものになります。違いは一目瞭然ですね。

ブーリアンで発生する三角形のポリゴンの修正はモデルを行うオブジェクトによっては不要になるかもしれませんが、今回紹介したようにクリーンアップを行うと歪みなどのトラブルも少ないのでやっておくことをオススメします。

(MIKIO)

前後の記事