[Cinema 4D] ブール(Bool)を使わずにオブジェクトをくり抜くにはどうすれば良いのだろうか?

読み込み中...読み込み中...
2021年12月14日 公開2026年3月5日 更新
[Cinema 4D] ブール(Bool)を使わずにオブジェクトをくり抜くにはどうすれば良いのだろうか?

オブジェクトを組み合わせて合体やくり抜く事ができるブーリアン(Boolean)は簡単な上にモデリングのスピードを上げることが出来るので、とても便利なのですが、場合によっては三角形のポリゴンを作成されたり、トポロジーが滅茶苦茶になる事があるので注意が必要です。

ブーリアン(ブール)で発生した三角形のクリーンアップは「オブジェクトを綺麗にブールする方法と注意点とは?」の記事で紹介しましたが、できればブールを使わずにオブジェクトをくり抜きたいと考える方もいるかもしれません。

ブールを使わないのでモデリングの時間が少し掛かってしまいますが、エッジやポイントを自由に調整ができるので、ポリゴンの流れであるトポロジーも綺麗にすることが出来るメリットがあります。

こちらの記事ではブールを使わずにオブジェクトをくり抜く方法を紹介していきましょう。

作成するオブジェクト

今回のチュートリアルで作成するオブジェクトはこちらの記事で使用したものと同じ、立方体と円柱を組み合わせたものです。

Cinema 4Dのブールジェネレータを使えば一発でくり抜くことが出来ますが、下のように立方体の4つの角に円柱から作成されたエッジが集約されており、三角形のポリゴンが作られています

オブジェクトを綺麗にブールする方法と注意点とは?」の記事ではこのブールで発生したポリゴンを修正していきましたが、こちらの記事ではブーリアンを一切使用せずに同じオブジェクトを作っていきます。

立方体と円柱のベースとなるオブジェクトを追加する

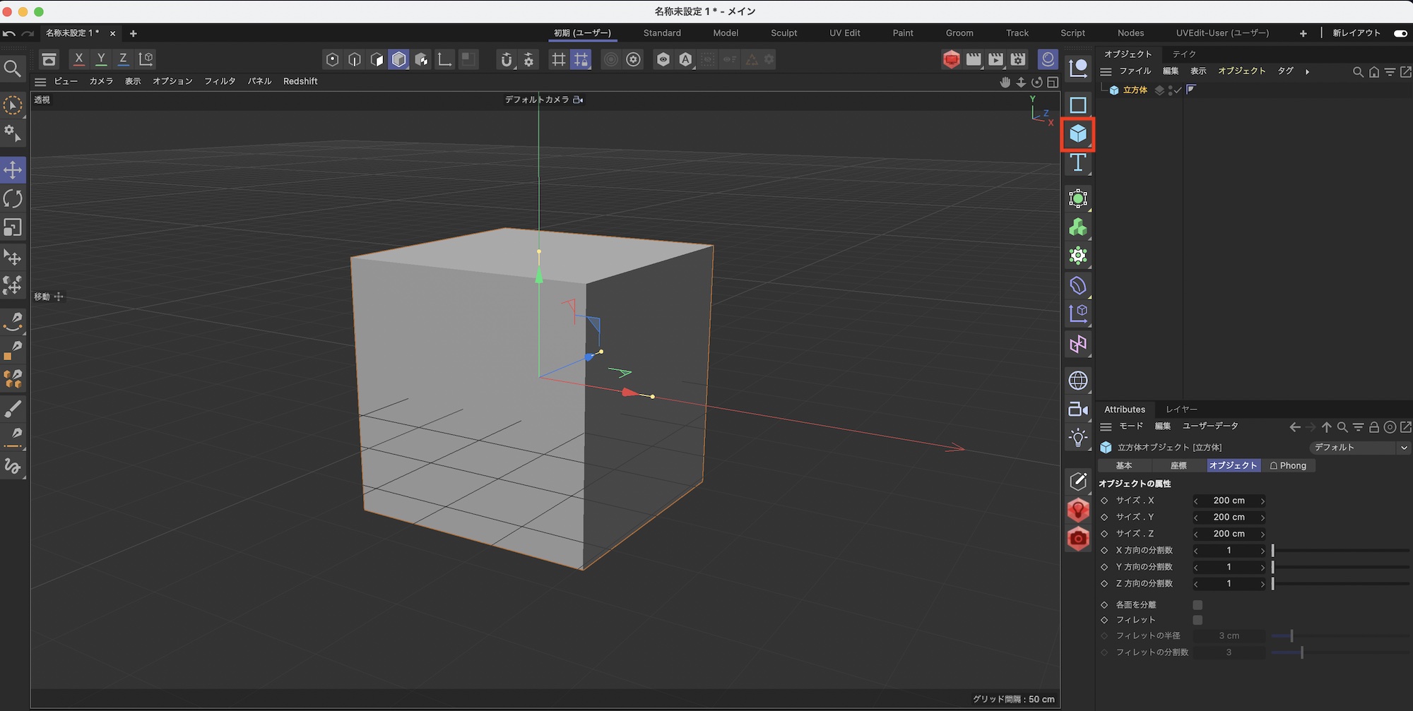
まずは立方体をビューポートに追加します。

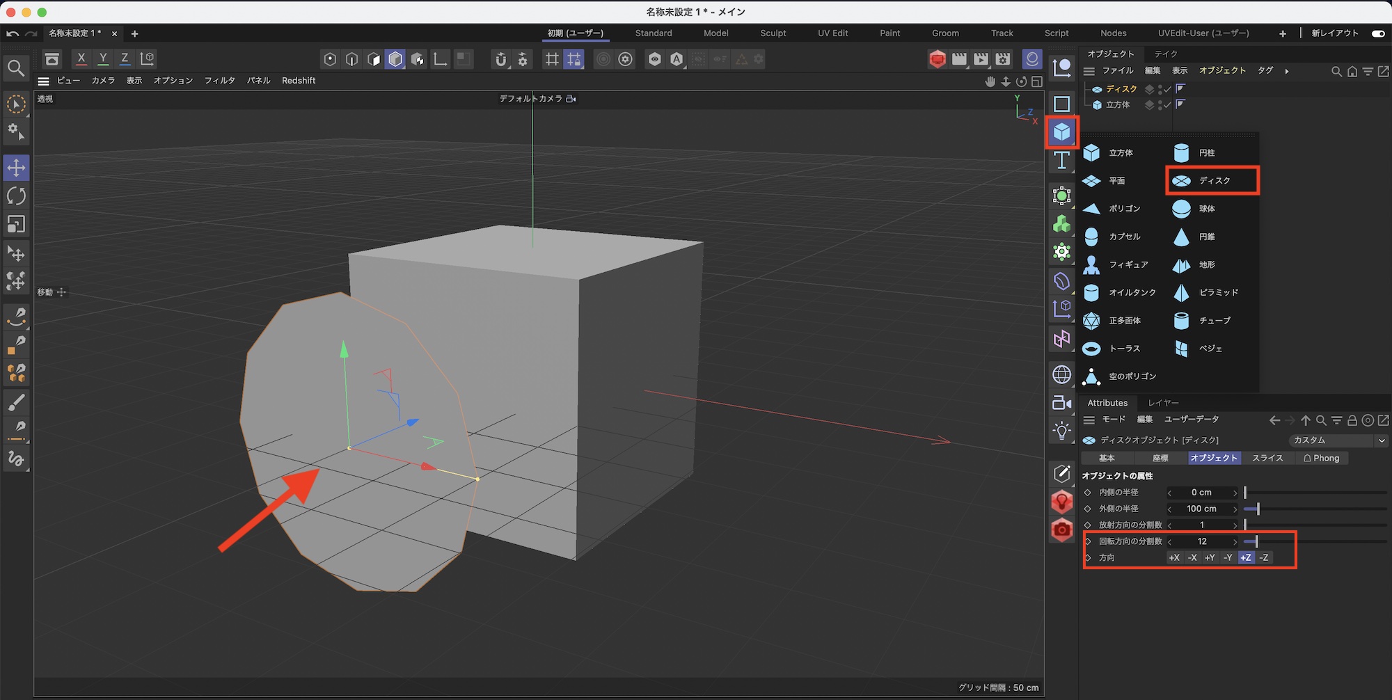
次に円柱のベースとなるディスクを追加しましょう。オブジェクトには最終的にサブディビジョンサーフェス(SDS)を適用するので、「回転方向の分割数」を少なくしても問題ありません。

円柱の縦横の中心のエッジを使用したいので、今回は「回転方向の分割数」を「12」にしています。ディスクは立方体の前に配置し、「方向」を「+Z」軸にすると良いでしょう。

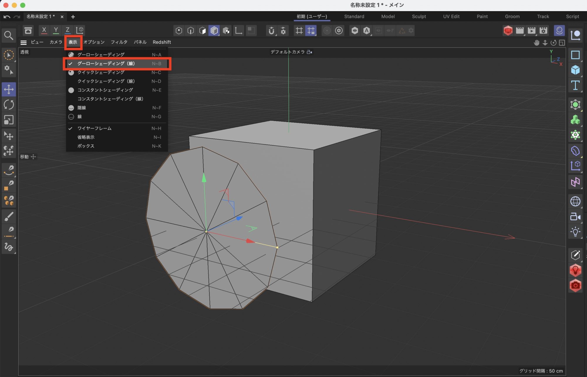
また、オブジェクトのエッジを確認できるようにビューポートの「表示」を「グーローシェーディング(線)」にする事をオススメします。

ビューポートを「前面」にして、ディスクのサイズを変更します。このディスクはあくまでも、立方体をカットするための目印として使用します。

立方体をカットする

ディスクのエッジを元に立方体をループカットなどを活用してカットしていきます。立方体のオブジェクトを選択してパレットから「編集可能にする」のアイコンをクリックしてオブジェクトを変換します。

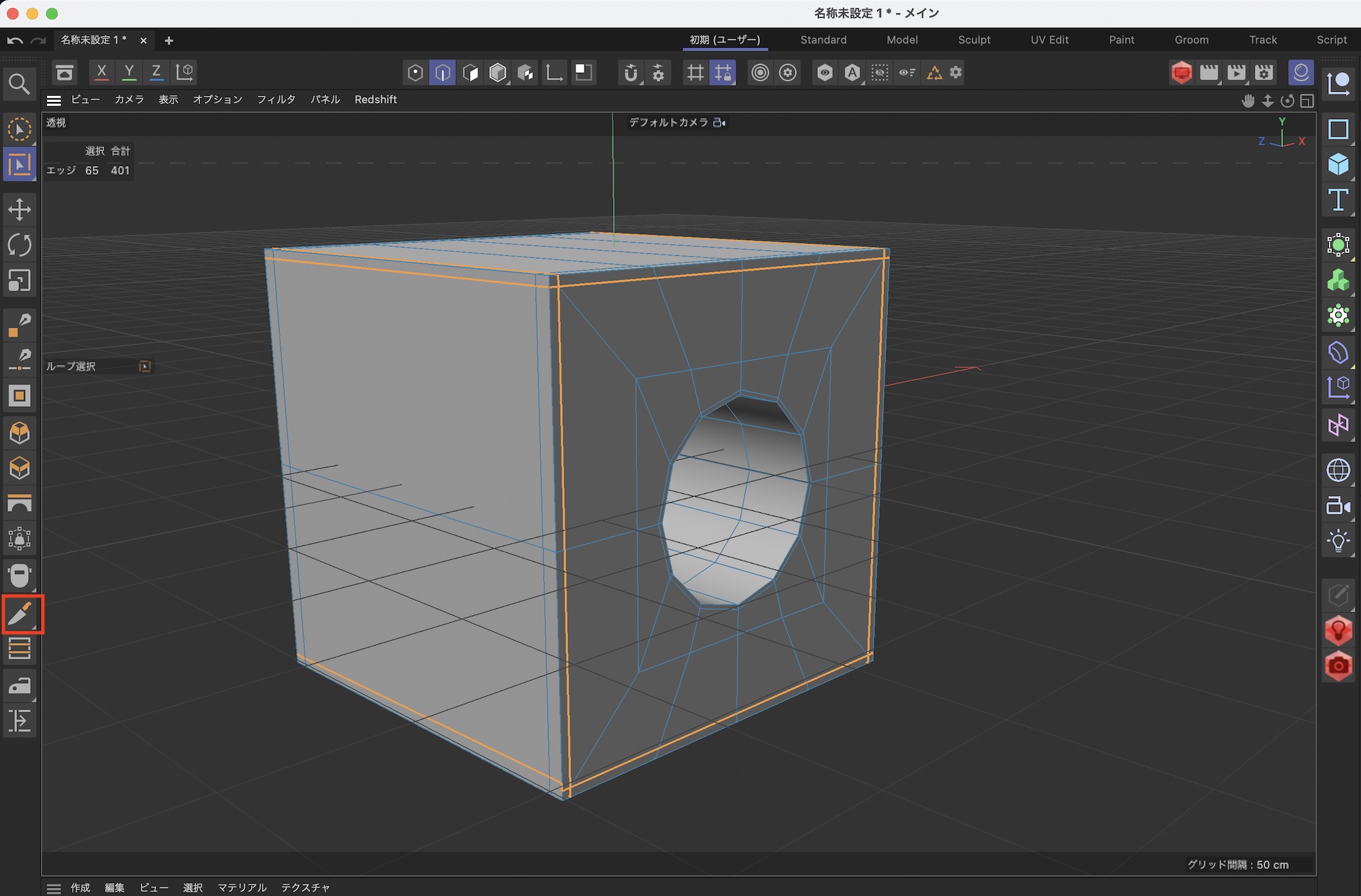
ポリゴンモードに切り替えて、ループカットを使って立方体の縦と横の「50%」の範囲をカットします。Shiftキーを押しながらカットすればスナップできます。

カットした面(前面と背面)のポリゴンを選択し、面内に押し出し(ショートカットキー: I)で新しくポリゴンを作成します。

次にループカットを作成し、新しくエッジを2つ追加します。

ポリゴンモードに切り替えてライブ選択をクリックします。この際属性マネージャのライブ選択のオプションにある「可視エレメントのみ選択」のオプションをオフにしましょう。

立方体の内側のポリゴンを選択。面内に押し出しを使って新しくポリゴンを作成します。

ポイントを調整する

ディスクの形に合わせて立方体の前面、背面のポイントを調整していきます。まずはポイントモードに切り替えます。

ライブ選択の「可視エレメントのみ選択」がオフになった状態で面内に押し出しの時に作成されたポイントをディスクの形に合わせて調整します。ポイントの移動がしやすいように「スナップ」も有効化しておきます。

ディスクに沿ってポイントを調整したものがこちら。ここまで出来たらディスクは不要なので、非表示または削除すると良いでしょう。

中心のポリゴンを選択して面内に押し出しを使って、内側に小さなポリゴンを作成します。

押し出しとブリッジ

ビューポートを「透視」に切り替えます。内側のポリゴンが選択された状態で、押し出しを使ってオブジェクトの中を途中までくり抜きます

そして選択されているポリゴンを「Delキー」で削除します。

無事にくり抜かれていますが、立方体の中身が見えている状態なので、エッジモードに切り替えて「ブリッジ」を使ってエッジを繋げていきます。

最終的に出来上がったものがこちら。ブーリアンを使った時のようにいい感じにくり抜かれていますね。三角形のポリゴンも発生していないので、比較的綺麗に仕上がっています。

SDSを追加する

内側の円柱を滑らかな円形にしたいのでサブディビジョンサーフェス(SDS)を追加し、立方体を中に格納します。

今のままだと、立方体の各角の丸みが強いのでループカットをいくつか追加して形を整えます。

SDSの中にある立方体を選択して、ポリゴンモードに切り替えて、ループカットを選択します。するとオブジェクトの元の形を表す青い枠線が現れるので、立方体の各角をカットしていきましょう。

側面や上部はループカットが上手く行かないので、ラインカットを使って手動でカットすると良いでしょう。

最後は円柱の内側にコントロールエッジとして2つのループカットを追加してSDSを有効化すれば完成です。

最終的に出来上がったものがこちら。ブールを使った方法に比べると時間が掛かってしまいますが、この方法だとよりジオメトリのコントロールが利くので、モデリングするものによってはこちらの方が最適になるかもしれません。

ブーリアンでも使い方次第ではトポロジーを綺麗にすることが出来るので、オブジェクトによってブーリアンまたは今回紹介した方法を使ってモデリングしてみてください。

(MIKIO)

前後の記事