[Cinema 4D] SDS(サブディビジョンサーフェス)を使ってなめらかなオブジェクトを作成してみよう

読み込み中...読み込み中...
2021年12月12日 公開2026年3月5日 更新
[Cinema 4D] SDS(サブディビジョンサーフェス)を使ってなめらかなオブジェクトを作成してみよう

車のボディやソファー、イヤホンなどのガジェットなど表面がなめらかなオブジェクトをモデリングしてみたいと考えていますか?

3DCGモデリングにおいてなめらかな表面を作成するには、より多くのポリゴンが必要になります。

手動でオブジェクトを細かく分割してポリゴンを増やしたりやエッジなどを調整しながら作ることも出来ますが、時間がかなり掛かったり、思うように行かないこともあるかもしれません。

曲面のあるオブジェクトのモデリングはどうしても難しく感じてしまうところではあるものの、サブディビジョンサーフェス(Subdivision-surface)というツールを使えば簡単に作ることが出来ます。こちらの項目ではCinema 4Dにおけるサブディビジョンサーフェス(SDS)の使い方を紹介します。

サブディビジョンサーフェスとは?

サブディビジョンサーフェスはベースのポリゴンメッシュを元に入力した分割数を元に細かく分割する機能です。日本語では細分割曲面と呼ばれており、Cinema 4Dなどの3DCGソフトウェアによってはサブディビジョンサーフェスを略したSDSとなっている場合があります。

サブディビジョンサーフェス(SDS)がどのように細分割されるのか、見ていきましょう。上の画像では各面の分割数が「1」の立方体を用意しているのですが、SDSの変化がわかるようにグリッドのサイズに合わせています。

ここでSDSを追加しSDSの分割数を「1」にしてみると、元々一つしかなかったポリゴンに新しくエッジが追加され立方体が正面体へと変化しました。

次にSDSの分割数を「2」にしてみると、さらに細分割が行われ、正面体が球体に近づいていきます。

上の画像では左から元の各面の分割数が「1」の立方体、SDSでの分割数「1」、そしてSDSの分割数を「2」にした」ポリゴンメッシュの比較です。

今回はシンプルなオブジェクトにサブディビジョンサーフェス(SDS)を適用した例になりますが、ポリゴンのサイズによってSDSの結果が変わってきます。

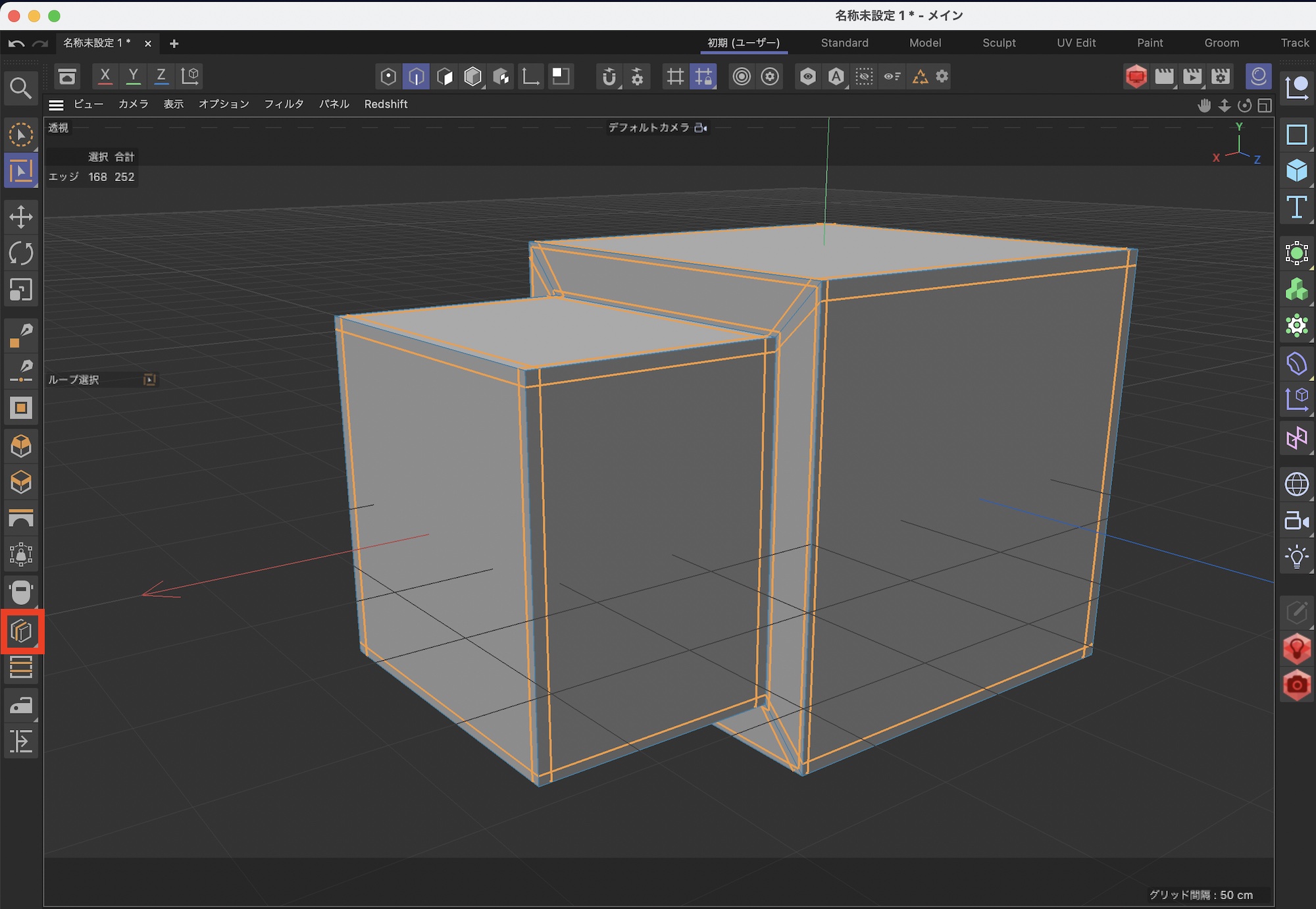
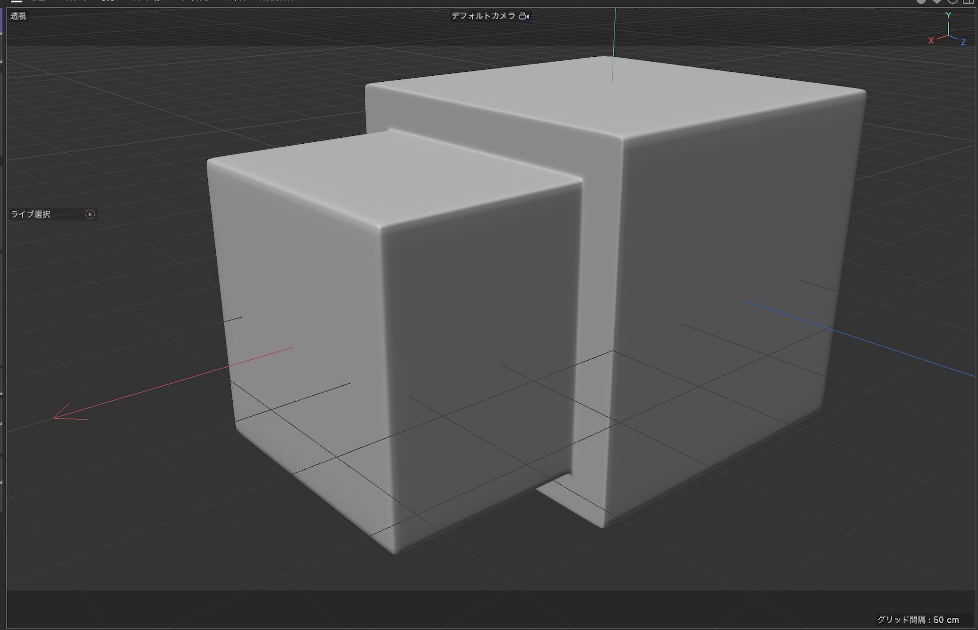
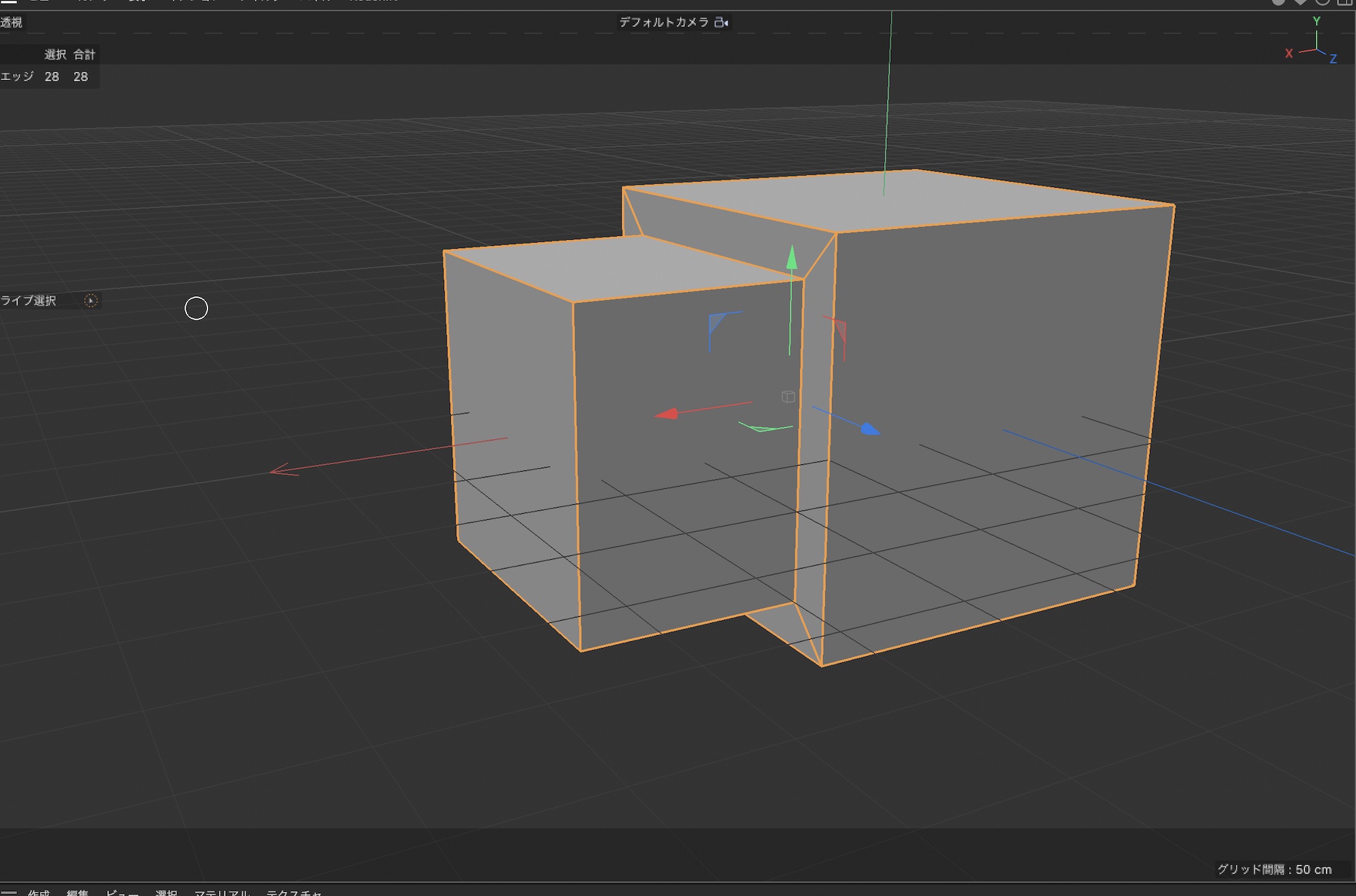
上の画像では2つの立方体があり、左側は各面の分割数を「1」にしているものを、右側は立方体の各角にループカットを追加して分割数を増やしたものになります。

この2つにSDSを追加し、SDSの分割数を「2」にすると、上のような分割数が少ないものは球体に、ループカットを加えたものは角の部分だけ丸みが追加されているのがわかります。

このようにSDSはポリゴンの大きさによって細分割された際の出力が異なるので、SDSを使用する前にループカットなどを活用しながら、ポリゴンの滑らかさ調整していく必要があります。

Cinema 4Dにおけるサブディビジョンサーフェスの追加

Maxon Cinema 4Dでサブディビジョンサーフェスを使用するには立方体などのオブジェクトを追加した後で、上部メニューの「作成」、「ジェネレータ」内にある「SDS」またはパレットにあるSDSのアイコンをクリックします。

オブジェクトマネージャに追加されるので、SDSを適用させたいオブジェクトをSDSの中にドラッグ・アンド・ドロップし、オブジェクトを子要素にすれば自動で反映されるようになります。

SDSはプリミティオブジェクトまたはポリゴンオブジェクトのいずれでも適用できますが、より細かくポリゴンを調整するのであればオブジェクトを編集可能にした後でSDSを追加することをオススメします。

SDSの調整はオブジェクトマネージャにある「SDS」を選択すると、属性(Attributes)マネージャの項目から行えます。

色々パラメータが用意されてありますが、基本的に「エディタでの分割数」、「レンダリングでの分割数」のみの調整で問題ないと思います。

エディタとレンダリングでの分割数はその名の通りビューポート内とレンダリング時のSDSの分割数を指定します。数値を上げれば分割数が増えるのでより滑らかになります。

レンダリングとエディタの分割数を別々にすることも可能ですが、上のように分割数をそれぞれ「エディタ: 3」、「レンダリング:1」のようにするとエディタ(ビューポート)とレンダリング画面での結果が異なって出力されるので注意しましょう。

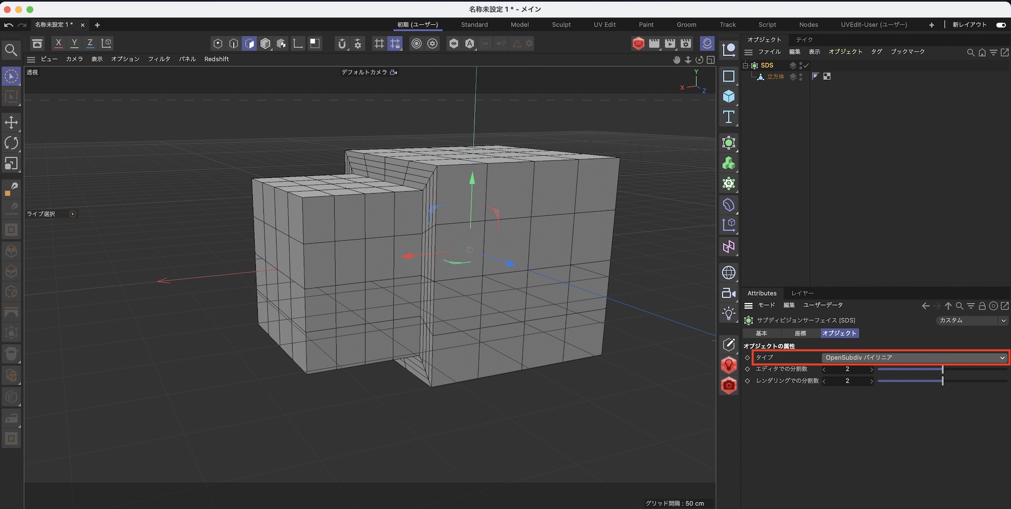
属性マネージャにある「タイプ」ではサブディビジョンサーフェスの処理方法を変更します。デフォルトで設定されている「Catmull-Clark(N-Gons)」で基本的に問題ないと思いますが、SDSの処理がうまく行かない場合はこの項目から変更すると良いでしょう。

中でも「OpenSubdiv パイリニア」ではオブジェクトの形を変えずにポリゴンを細分割するだけのものあるので、必要に応じて活用してみてください。

サブディビジョンサーフェスの調整

ポリゴンメッシュを滑らかにするにはエッジとポリゴンが重要になります。上のメッシュでは面内に押し出しと押し出しを使ってシンプルなオブジェクトを作成しているのですが、このオブジェクトにSDSを追加すると下のような感じになります。

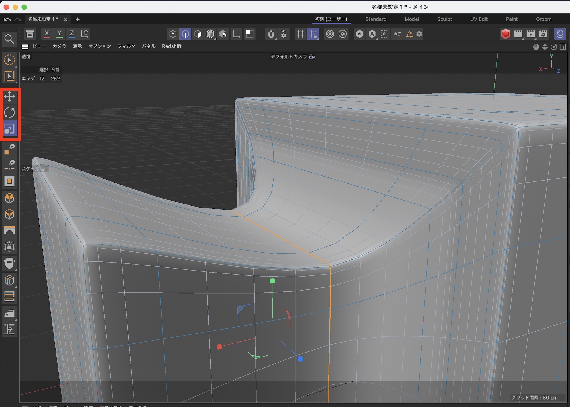
角の部分が滑らかになってしまい、全体的に丸みのあるオブジェクトになってしまいました。今回は角の形を残しつつ角を滑らかにしたいので、ループカットを追加してメッシュにポリゴンを加えていきます。

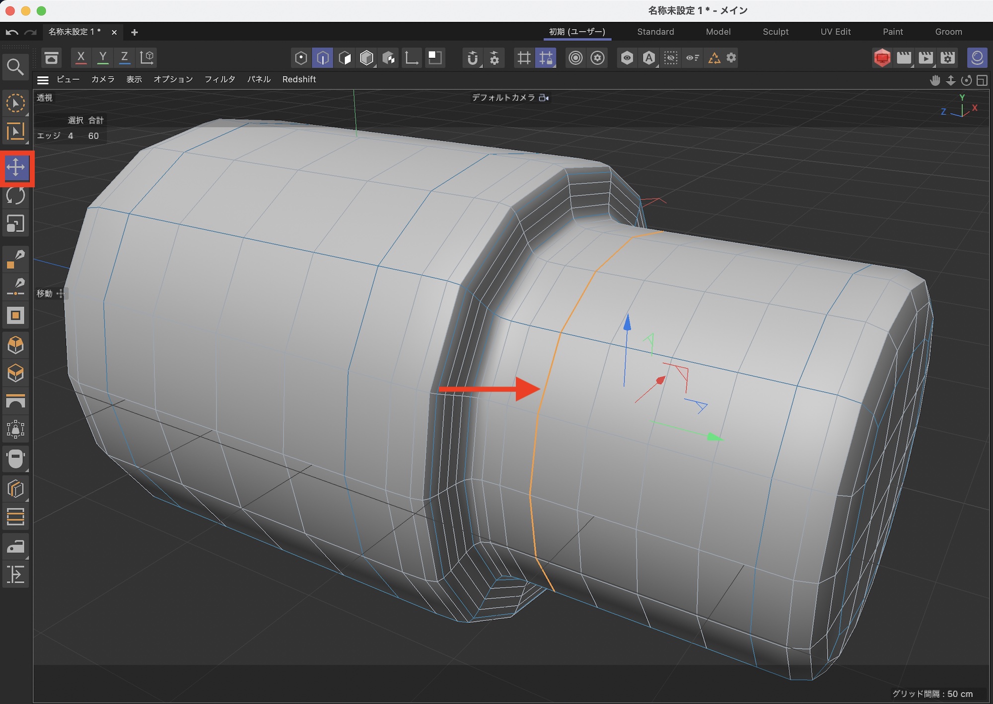
上の選択されているエッジはループカットを使って各角の部分にエッジを追加しています。エッジを加える場所によってSDSの出力が変わるので、注意しましょう。この状態でSDSを適用してみると下のような感じになりました。

SDSの調整用に追加したエッジはコントロールエッジとも呼ばれます。SDSを適用したオブジェクトの形を調整したい場合はエッジを選択して、位置や回転、スケールなどを使って変更を行えます。

元のオブジェクトを確認しながらループカットを行う

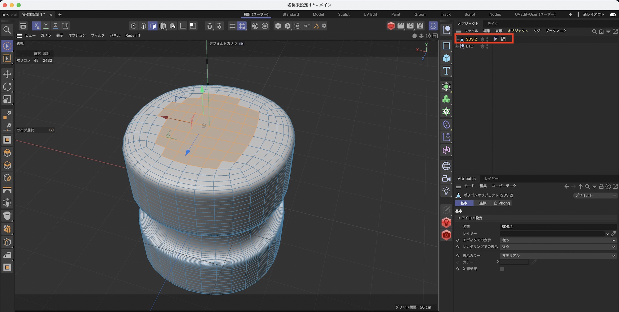
SDSをオブジェクトに追加するとオブジェクトマネージャの無効化を行わない限り、SDSが適用された状態になるので、コントロールエッジを追加しづらいと感じる場合があると思います。

その際はSDSを適用しているオブジェクトをオブジェクトマネージャから選択して、ポリゴンまたはエッジモードに切り替えると元のオブジェクトの形が青い枠線として現れるようになります。

この状態でループカットなどを使って操作するとより操作しやすくなるのでオススメです。

SDSウェイトタグ

下のメッシュの中心部分をより滑らかにする場合はコントロールエッジとして追加したエッジを動かすことで形を変更できますが、「SDSウェイト」のタグを追加することで同じように調整することも出来ます。

「SDSウェイト」はタグを追加するオブジェクトを右クリックし、「モデリングタグ」の中にある「SDSウェイト」をクリックするか、調整したいエッジを選択して「.(ドット)」キーを押しながら左右にマウスをドラッグするとエッジの調整を行えます。

SDSをオブジェクトに変換する

SDSを適用させたオブジェクトを一つのオブジェクトとして変換する場合は、適用したいSDSを選択して「編集可能にする」をクリックするか、右クリックの「オブジェクトを一体化+消去」をクリックしましょう。

SDSはポリゴンメッシュとして変換され、SDSによって細分割されたポリゴンを選択できるようになります。

サブディビジョンサーフェス(SDS)は元のオブジェクトの形を大きく変えてしまうので初めて使う方は使いづらく感じるツールの一つですが、ローポリゴンのメッシュでも簡単に滑らかな表面を作ることが出来るので、様々なモデリングで活用ができると思います。

be CG Artist!ではこのSDSを使ったモデリングのチュートリアルも公開していくので、ぜひチェックしてみてくださいね!

(MIKIO)

前後の記事