[Cinema 4D] ロフトジェネレータを使ってワインボトルをモデリングしてみよう!

読み込み中...読み込み中...読み込み中...
2021年12月15日 公開2026年3月5日 更新
[Cinema 4D] ロフトジェネレータを使ってワインボトルをモデリングしてみよう!

複雑な形状のオブジェクトはポリゴンを調整しながらモデリングしていくと時間と労力を多く使ってしまうのですが、Cinema 4Dを含む多くの3DCGソフトウェアではモデリングをスピードアップできるツールが用意されています。

be CG Artist!で何度か紹介しているジェネレータ(Generator)もその一つで、オブジェクトを簡単に複製するクローナースイープを使ってパイプをモデリングしたり、回転ジェネレータのチュートリアルを紹介してきましたが、今回は瓶などをモデリングする時に最適なロフト(Loft)ジェネレータの使い方を見ていきましょう。

今回モデリングを行う物がこちらのワインボトルです。

一見難しそうに見えますが、円形のスプラインを複数追加するだけで簡単にボトルを作成することが出来ます。

ベースとなる参考画像を入手する

モデリングを行う前にワインボトルの参考画像を入手します。参考画像なしでも作れますが、より本物に近づけたいので今回はUnsplashで入手したこのワインボトルの画像をCinema 4Dのビューポートに読み込みます。

ビューポートを「前面」にして「Shift + V」キーを使い、ビュー設定を開きます。「背景」の「画像」の項目にダウンロードした画像を追加しましょう。

必要に応じて「透過」から不透明度を変更したり、「X/Y方向のオフセット」で画像の位置を調整します。

スプラインの追加と配置

パレットにあるスプラインアイコンを長めにクリックして円形スプラインを追加します。

オブジェクトマネージャからスプラインを選択して、属性マネージャの「オブジェクト」の中にある「平面」を「XZ」に変更します。

次にスプラインのサイズをスケールツールを使って調整します。今回使用する写真は真正面のものではないので、大体のサイズで問題ありません

作成したスプラインをビューポート上で選択して、「Control(Command)」キーを押しながらボトル上部にドラッグしてスプラインを複製します。

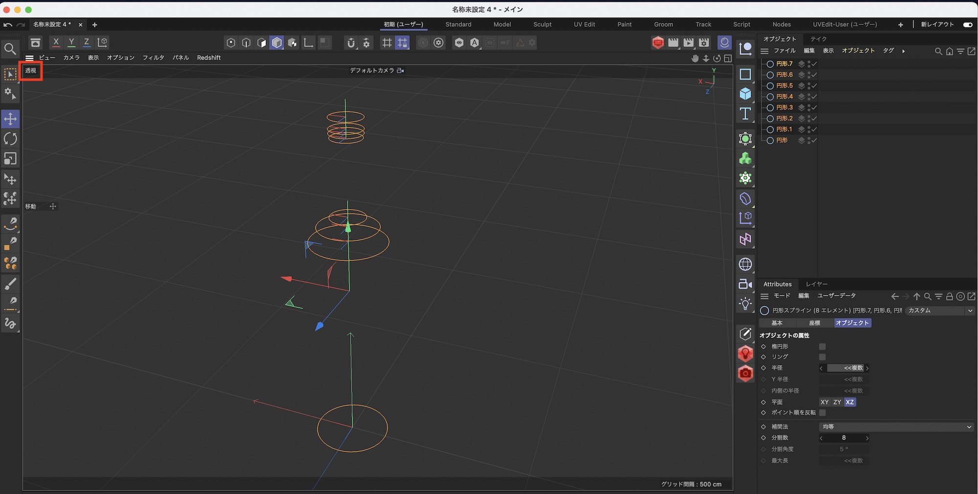
同じようにスプラインを何度か複製して、複製したスプラインのサイズをワインボトルの横幅に合わさるように調整します。ロフトジェネレータを追加する際にスプラインの階層(Object Hierarchy)の順番が重要になるので、複製したスプラインは必ず下から上になるようにしてください。

ビューポートを「透視」に切り替えるて、現在の状態を確認してみるとこのような感じになります。

ロフトを追加する

ビューポートの横にあるパレットからクローナーのアイコンを長押しし、「ロフト」を選択してロフトジェネレータを追加します。

追加したロフトを親にし、ロフトの中に作成したスプラインを全て格納します。

するとスプラインの形に沿ってポリゴンが作成され、ワインボトルの形に近づいてきました。

ロフトを選択して属性マネージャを開くと、「オブジェクト」と「キャップ」から細かな設定を行えます。

「オブジェクト」の項目では「U/V方向の分割数」からロフトで作成されたポリゴンの分割数を変更できます。分割数を調整することで滑らかさを与えることが出来ますが、今回はサブディビジョンサーフェス(SDS)を追加するので、特に変更は行いません。

キャップ」の項目ではロフトの開始端と終了端にキャップ(ベベル)を追加するかのオプションが利用できます。

試しに「ベベル形状」を「ラウンド」にして「サイズ」を変更するとボトル上部に丸みのあるキャップが作成されました。

形を調整する

ひとまずワインボトルが出来上がりましたが、より本物に近づけられるようにオブジェクトの調整を行っていきましょう。

まずはワインボトルの下にあるくぼみを作成していきます。ロフトの中にある一番下の円形スプラインを選択して、Control(Command)キーを押しながら下にドラッグして複製します。

複製したスプラインを選択し、スケールツールを使ってサイズを小さくします。

位置ツールに切り替えて、複製したスプラインを上方向に動かし、くぼみを完成させましょう。筆者の場合は円形スプラインをもう一つ追加して微調整を行いました。

次にキャップ部分の円形スプラインを2回複製し、ワインボトルの先端部分が少し小さくなるように調整します。

今回のオブジェクトにサブディビジョンサーフェス(SDS)と簡単なマテリアルを追加してレンダリングしてみた結果がこちら。だいぶそれっぽくなりましたね。

本来はワインボトルの中身である空洞も作成するべきなのですが、今回はロフトジェネレータに慣れてもらうためシンプルなボトルのモデリングを紹介しました。

ボトルのモデリングについてはまた別の機会にて詳しく紹介する予定なので、楽しみにしててください!

(MIKIO)

前後の記事