[Cinema 4D] デフォーマ(Deformer)とは?屈曲デフォーマを使ってオブジェクトを自由自在に曲げてみよう!

読み込み中...読み込み中...
2021年12月16日 公開2026年3月5日 更新
[Cinema 4D] デフォーマ(Deformer)とは?屈曲デフォーマを使ってオブジェクトを自由自在に曲げてみよう!

3DCGでモデリングする際はエッジやポイント、ポリゴンなどを押し出しといったツールを操作してローポリゴンの家窓のフレームをモデリングする方法を紹介してきました。

これらのチュートリアルでは編集可能なポリゴンオブジェクトを使ってのモデリングがメインだったのですが、曲がっているものや歪んでいるものをモデリングするとなると、形状が複雑なので場合によっては時間がかなり掛かってしまう可能性があります。

そんな時に役立つのがデフォーマ(Derformer)です。Cinema 4Dにおけるデフォーマとはモデリングやモーショングラフィックスを作成する際に役立つ変形ツールで、使用するデフォーマを使うことで自由自在にオブジェクトを曲げたり、溶かしたり、粉砕させたり様々な表現を作り出せます。

Cinema 4Dのデフォーマ

筆者の場合はCinema 4D R25を使用しているので、R24など以前のインターフェイスだとパレットの位置が異なる場合がありますが、デフォーマは「屈曲」のアイコンを長押しするか、上部メニューの「作成」、「デフォーマ」から追加したいデフォーマをクリックします。

今回は屈曲デフォーマ(Bend Deformer)を追加したいので、一覧から「屈曲」を選択するか、パレットのデフォーマをクリックしてビューポートに追加しましょう。

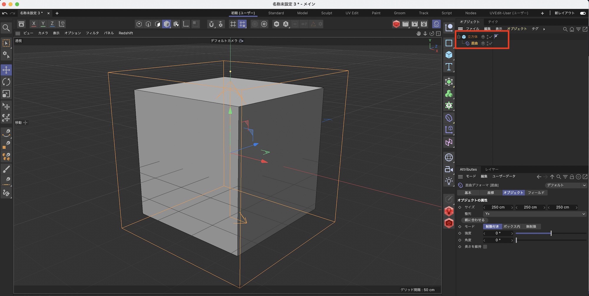
デフォーマは単体では何も起こりません。効果を加えるオブジェクトを親にしてデフォーマをその下に格納させる必要があります。

屈曲デフォーマ(Bend Deformer)

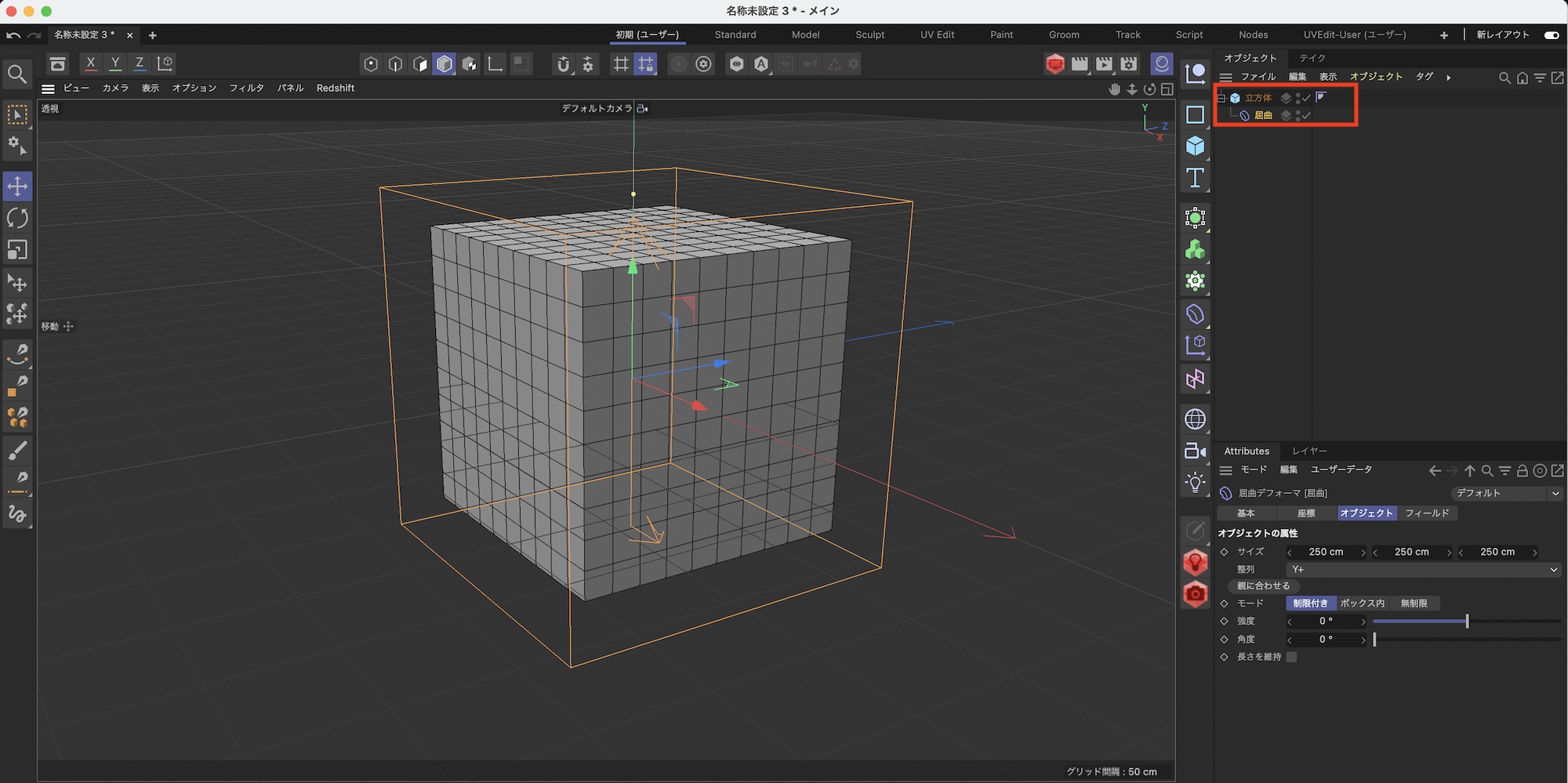
立方体に屈曲デフォーマを追加してオブジェクトの形を変形していきましょう。

デフォーマはプリミティオブジェクトまたはポリゴンオブジェクトの両方で動作しますが、今回は編集可能にしていないプリミティオブジェクトの状態で追加していきます。

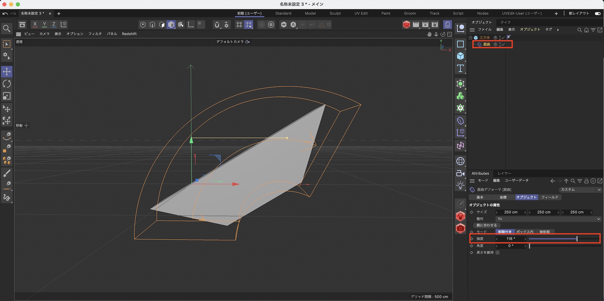
上の画像ではXYZ軸の分割数がそれぞれ「1」の立方体の中に屈曲デフォーマを格納している状態になります。オブジェクトマネージャから「屈曲」を選択して、属性マネージャ内にある「強度」のパラメータを動かすとオブジェクトが変形します。

しかし、見ての通り立方体は屈曲は受けているものの、変な形になっていますね。これはオブジェクトの分割数(ポリゴン)が足りないためです。デフォーマはポリゴンの数によって見た目が変わるため、分割数を多くする必要があります。

今回は滑らかなカーブを描きたいので立方体を選択し、属性マネージャの「Y方向の分割数」を「20」に変更すると、カーブを描くことが出来ました。

屈曲デフォーマの設定

使用するデフォーマによりますが、主に使う設定は「サイズ」、「モード」、「強度」になると思います。今回は屈曲デフォーマで良く使うパラメータを見ていきましょう。

サイズ」ではデフォーマのボックスサイズを変更します。XYZの数値を手動で入力したり、「親に合わせる」のボタンをクリックして適用するオブジェクトにサイズを自動で合わせることが出来ます。

モード」ではデフォーマを適用する範囲を指定します。デフォルトでは「制限付き」となっており、こちらはボックスの外にオブジェクトがあっても、デフォーマの効果は継続します。

ボックス内」では上の画像のようにデフォーマの範囲であるボックス内にはデフォーマが適用されますが、ボックス外は無視されます。

無制限」ではボックスの外にあるものはデフォーマの効果が繰り返し継続するものです。

強度」ではデフォーマの効果を変更します。使用するデフォーマによって「角度」など別のパラメータが使われる場合があります。

角度」では屈曲の方向を変更します。このパラメータは一つの軸のみの角度になるので、XYZの自由な方向に回転させる場合は回転ツールなどを使ってデフォーマの座標を変更する必要があります。

長さを維持」ではデフォーマのボックス内にあるオブジェクトの高さを維持するかの設定になります。デフォルトではオフになっているので、ポリゴンが変形しますが、このオプションをオンにすることで変形を行わずにデフォーマを適用できます。

屈曲デフォーマのワークフロー

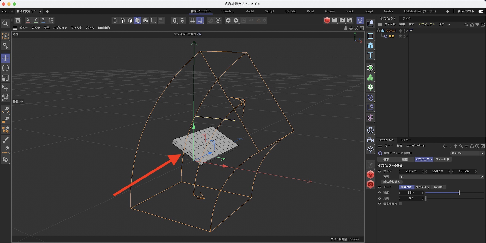
ここまでで屈曲でフォーマの使い方などが理解できるようになったと思いますが、デフォーマを追加した時に想定した方向にオブジェクトが曲がってくれない・・というトラブルが起きるかもしれません。

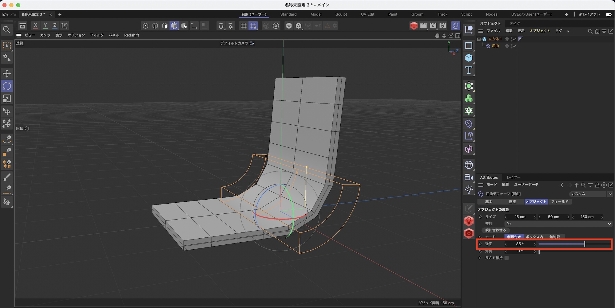
上の画像では立方体オブジェクトを曲げて椅子の座面と背もたれを作っていきたいのですが、屈曲デフォーマを追加すると変な方向に曲がっています。

デフォーマの効果を適用させる前にまず、デフォーマのボックスサイズと効果を適用させる軸を指定することをオススメします。

今回の例の場合は立方体に屈曲デフォーマを追加した後は、「強度」の項目から曲がる方向を確認します。デフォルトでは「X+」方向に曲がるようになっています。

この立方体オブジェクトを椅子のように曲げていきたいので、屈曲デフォーマ「座標」の「R.H」、「R.B」から「-90°」を入力するか、回転ツールを使ってデフォーマを回転させます。

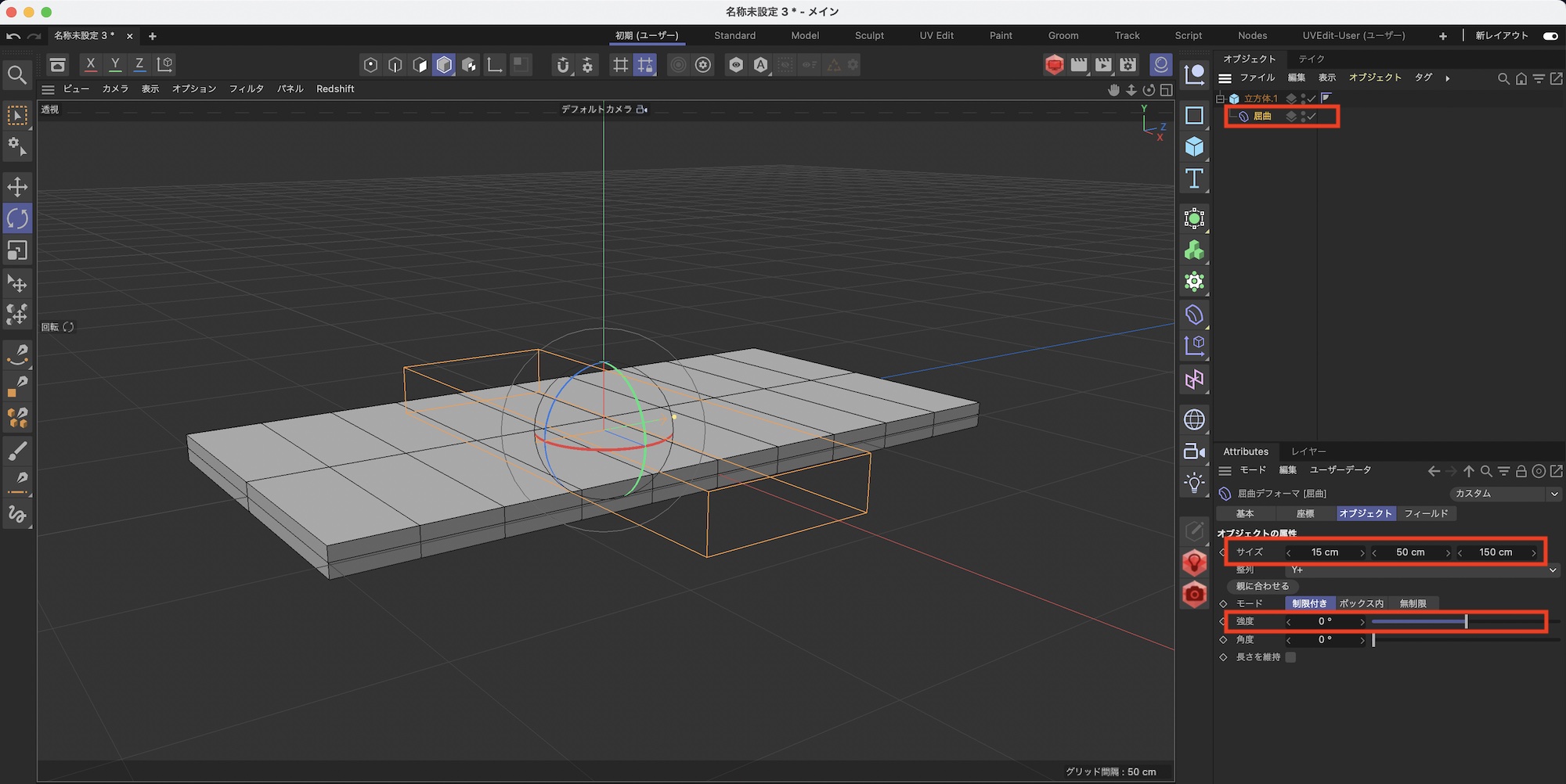
今のままだと立方体全体が変形しているので、デフォーマを適用させる範囲を調整します。オブジェクトマネージャから「屈曲」を選択して、「強度」を一度「」にします。その後で、屈曲デフォーマのサイズを「XYZ: 15cm,50cm,150cm」にしましょう。

サイズを調整した後は「強度」を「85°」にすれば椅子の形が出来上がりました。

屈曲デフォーマで「角度」の項目がありますが、そのパラメータは変更せずに座標の回転のみで好きな方向に曲げることができるので、このワークフローを覚えておくと良いかもしれません。

デフォーマはプリミティオブジェクトのままであれば分割数などを自由に変更できます。形が整うまではプリミティオブジェクトでモデリングを行い、テクスチャなどを追加するタイミングで編集可能に変換するのがオススメです。

(MIKIO)

前後の記事