[Cinema 4D] ターゲットタグとスプラインを活用して、被写体を固定してカメラの動きを作成する方法とは?

読み込み中...読み込み中...読み込み中...
2021年8月2日 公開2026年3月5日 更新
[Cinema 4D] ターゲットタグとスプラインを活用して、被写体を固定してカメラの動きを作成する方法とは?

3DCGソフトウェアで視点を移動する時はデフォルトカメラを使用することがほとんどですが、Cinema 4D標準Corona Rendererが用意しているカメラオブジェクトを活用することで被写界深度(ボケ味)やシャッタースピードを細かく設定できるほか、キーフレームを使ってアニメーションを作成することも可能です。

Cinema 4Dは位置や回転などのパラメータのキーフレームを作成することで簡単にアニメーションを作ることが出来ると「キーフレームを使ってオブジェクトを動かしてアニメーションを作成してみよう!」の記事で紹介しました。

カメラオブジェクトも同様に座標のパラメータを操作して、実際のカメラのようにパンやチルト、ドリーといった複雑なカメラの動きを再現できます。しかし、動きが多いものだったり、特定のオブジェクトを追尾する場合だと動きに合わせて細かくキーフレームを追加する必要があるので、とても面倒です。

そこで活用していただきたいツールがアニメーションタグに用意されている「スプラインに沿う」と「ターゲット」のタグです。

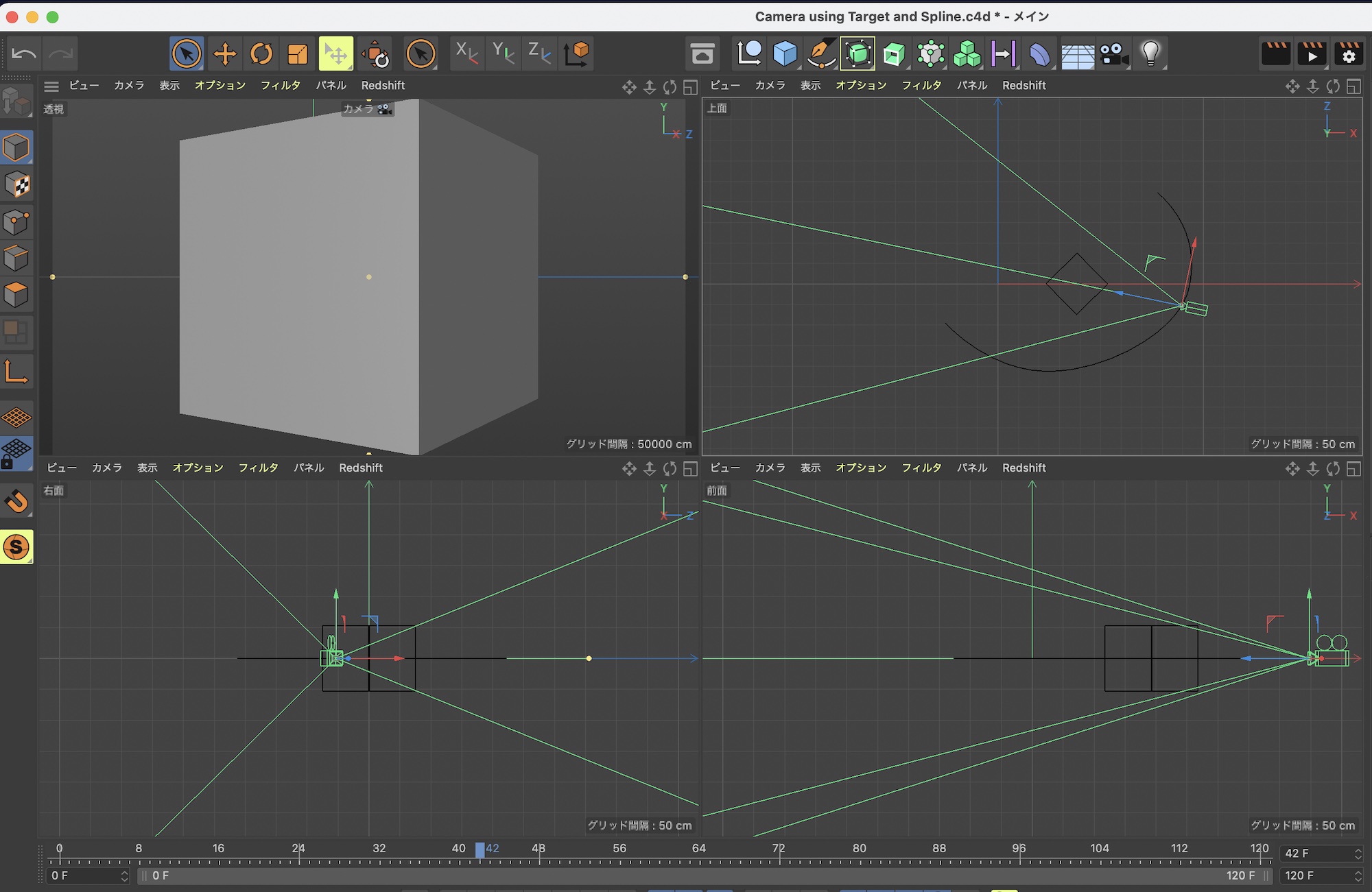
シーンを用意する

アニメーションを含めたシーンを用意し、カメラオブジェクトを追加しましょう。

この項目で使用するシーンは「キーフレームを使ってオブジェクトを動かしてアニメーションを作成してみよう!」の記事で説明したシンプルな立方体のアニメーションになります。

スプラインを作成する

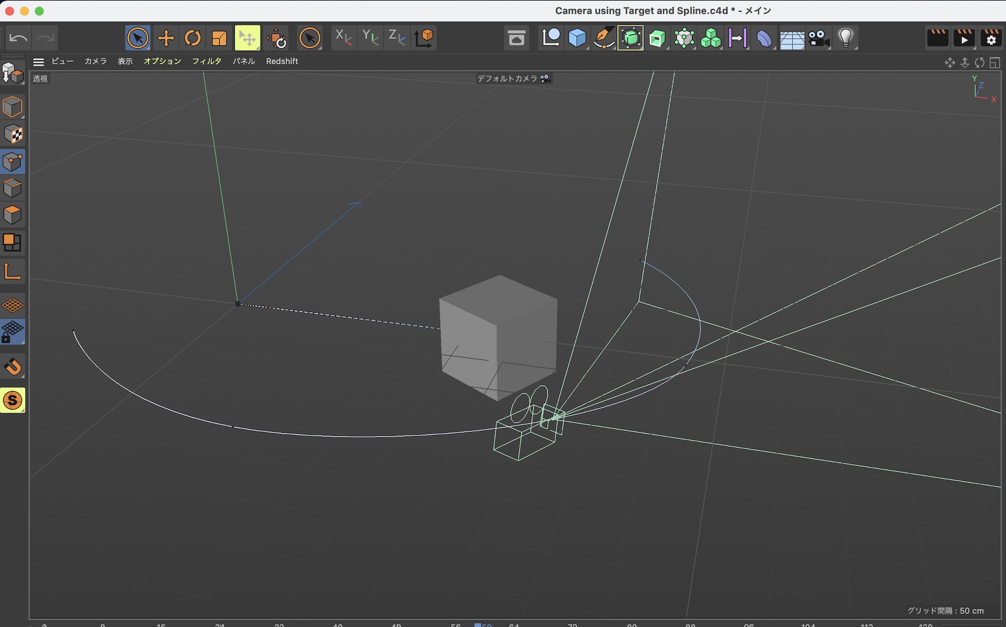
立方体の動きに合わせてカメラが半周するようなカメラムーブメントを追加したいので、その動きをスプラインを使って作成していきます。

ビューポートを「上面」に切り替えてスプラインペンを使ってオブジェクトの周りにベジェ曲線のスプラインを追加します。立方体オブジェクトを選択するとアニメーションパスが表示されるので、開始と停止位置が確認できるので便利です。

今回作成したスプラインは上のような感じになりました。

「スプラインに沿う」タグの追加

カメラオブジェクトを選択し、右クリック「アニメーションタグ」の中にある「スプラインに沿う」をクリックします。

その後で「スプラインに沿う」タグを選択して、属性マネージャの「タグ」の項目にある「パススプライン」に先ほど作成したスプラインをドラッグ・アンド・ドロップしましょう。

カメラがスプライン上に配置されるようになりました。「スプライン上の位置」のパラメータを操作することでカメラに動きを付け加えることが出来るものの、スプラインの位置によっては被写体となる立方体オブジェクトがフレームから外れてしまいます。

この場合はカメラに追尾するターゲットを指定することで解決できます。

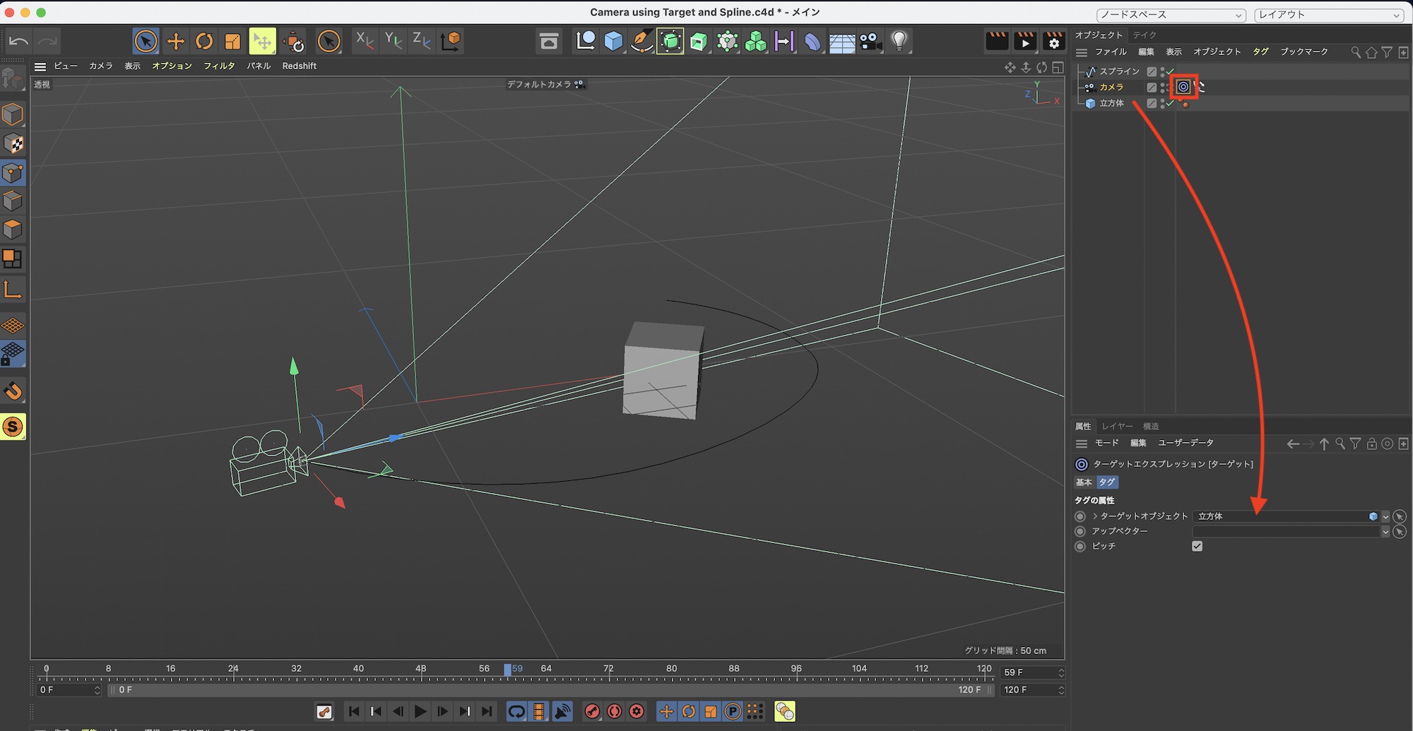
「ターゲット」タグの追加

カメラオブジェクトを選択して、右クリック「アニメーションタグ」の中にある「ターゲット」をクリックします。

ターゲット」タグを選択し、属性マネージャの「タグ」内にある「ターゲットオブジェクト」にカメラのフレームに含めたいオブジェクトをドラッグ・アンド・ドロップしましょう。

こうすることでカメラオブジェクトの被写体をターゲットとして指定できるようになりました。

カメラのキーフレームを追加する

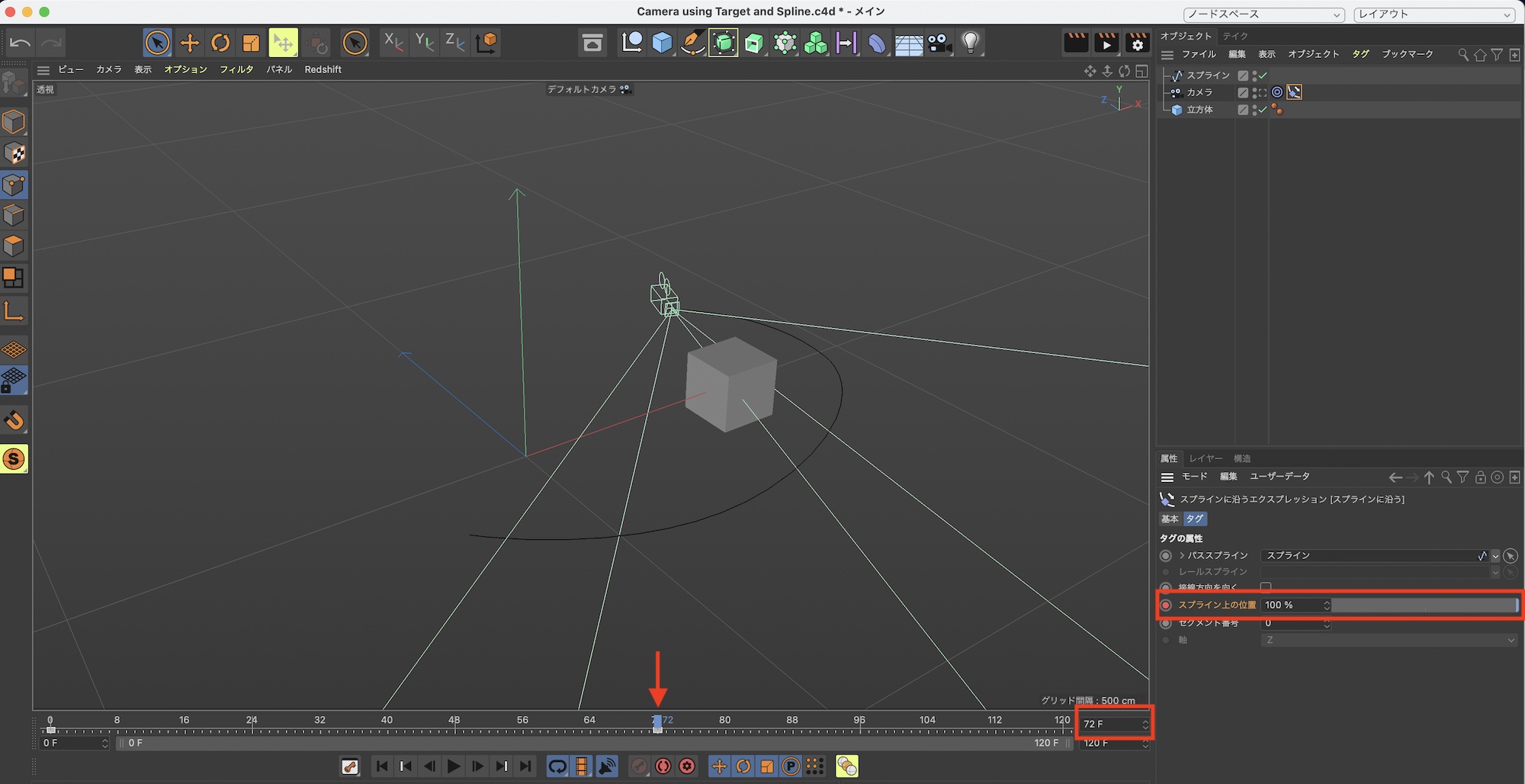
スプラインに沿ってカメラが動くようにキーフレームを追加していきましょう。

カメラオブジェクトにある「スプラインに沿う」のタグを選択し、タイムインジケータを「0秒」の位置に移動させます。

属性マネージャの「スプライン上の位置」のキーフレームアイコンをクリックし、キーフレームを追加します。

次にタイムインジケータを「72F」に移動させて「スプライン上の位置」を「100%」にして、オレンジ色のキーフレームアイコンをクリック&赤くなったのを確認してキーフレームを追加します。

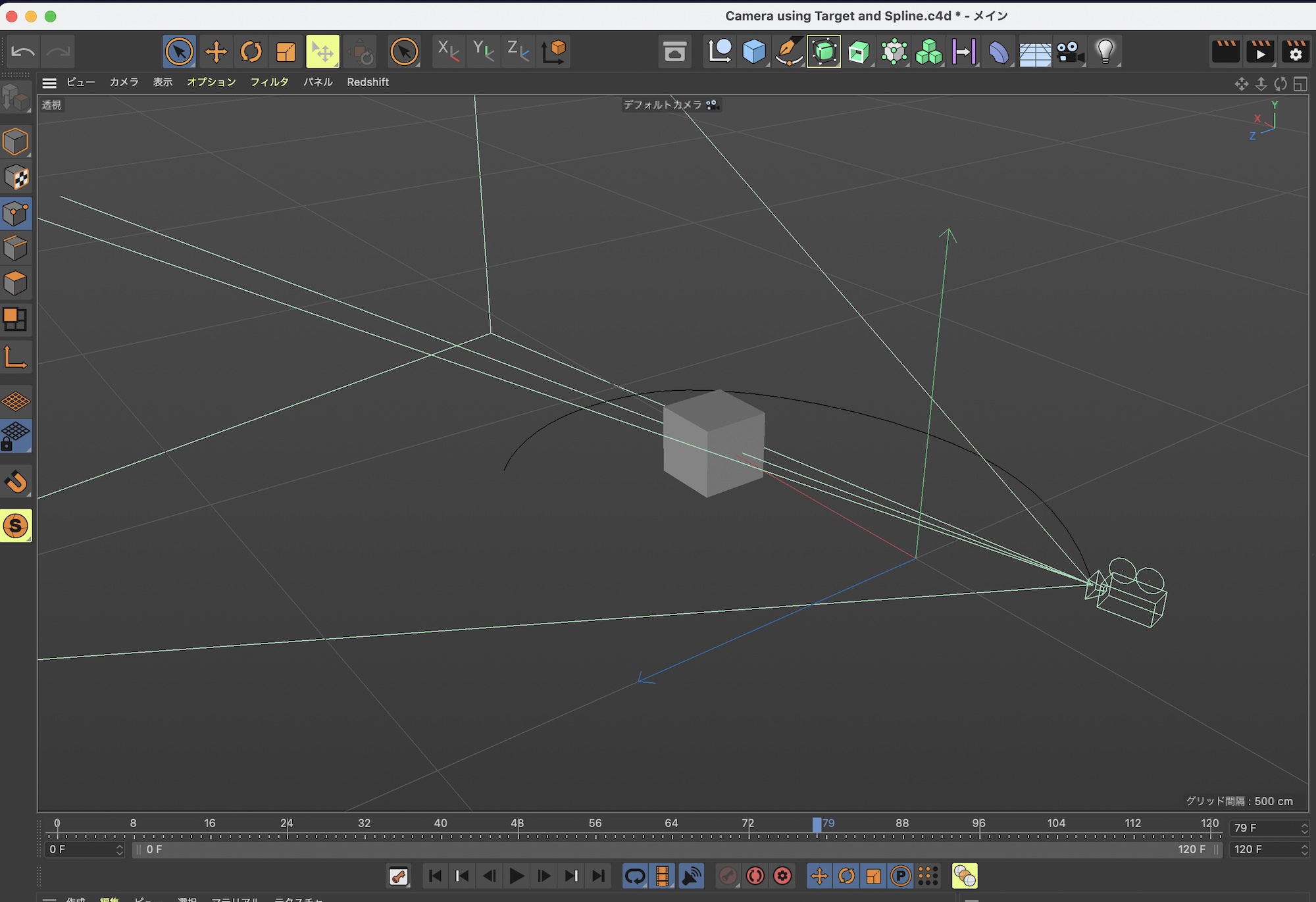
スペースバーまたはタイムラインにある再生アイコンをクリックすると立方体オブジェクトをフレームを中心にカメラが動くようになります。

このスプラインに沿うとターゲットを使うことで被写体をフレームから外すこと無くカメラのフレーミングや動きを作ることは出来ますが、カメラの座標などは調整が行えないので注意しましょう。

また、フレームの中心にターゲットとして指定したオブジェクトが表示されることになるので、フレームに含めたいけれどカメラアングルをもっと自由自在に操作したいという方はヌルオブジェクトを使った方法を活用してみると良いでしょう

こちらのチュートリアルについてはまた別の機会にて詳しく紹介したいと思います!

(MIKIO)

前後の記事