[Cinema 4D] ヌルオブジェクトをカメラのターゲットとして指定して、自由にカメラを動かそう!

読み込み中...読み込み中...読み込み中...
2021年8月3日 公開2026年3月5日 更新
[Cinema 4D] ヌルオブジェクトをカメラのターゲットとして指定して、自由にカメラを動かそう!

ターゲットタグとスプラインを活用して、被写体を固定してカメラの動きを作成する方法とは?」ではカメラオブジェクトの位置や回転といった座標を細かくキーフレームを作成する必要なく簡単に被写体を追尾とカメラの動きを追加する方法を紹介しました。

被写体となるオブジェクトに「スプラインを沿う」と「ターゲット」のタグを追加することで確実に被写体をカメラのフレーム内に収めることが出来るものの、ターゲットとして指定した被写体はフレームの中心に配置されてしまうため、細かなフレーミングやアングルの調整を行うことが出来ません。

また、クローナーなどMoGraphを使用したオブジェクトにターゲットとして指定した場合、動きがあってもオブジェクトの中心をフレームに収めるため、こちらの記事で紹介した方法だと上手く行かない可能性があります。

そんな時はヌルオブジェクトにターゲットタグを追加することで解決することが出来ます。

シーンを用意する

今回のチュートリアルではクローナーを使って複製したオブジェクトをフィールドとエフェクタを使ってアニメーションにしたシーンを使っていきましょう。

シーン自体はシンプルで0フレームから96フレームにかけて球体フィールドが降下し、それに合わせてクローナーで複製されたオブジェクトが「簡易」エフェクタによって上昇するというものです。

カメラとスプラインの追加

ターゲットタグとスプラインを活用して、被写体を固定してカメラの動きを作成する方法とは?」の記事と同じようにオブジェクトの周りをカメラが動くようなショットを作成したいので、カメラオブジェクトスプラインを追加します。

筆者のプロジェクトではRedshiftのRSカメラを使用していますが、Cinema 4Dのカメラオブジェクトを使っても同じ操作で行なえます。

カメラオブジェクトを選択して右クリック「アニメーションタグ」から「スプラインに沿う」を選択し、スプラインに沿うタグの「パススプライン」に作成したスプラインをドラッグ・アンド・ドロップしましょう。

ターゲットタグの追加とヌルオブジェクト

カメラオブジェクトを右クリック、「アニメーションタグ」から「ターゲット」を追加します。

次に上部ツールバーから「ヌル」をクリックしてヌルオブジェクトを追加します。追加されたヌルオブジェクトはわかりやすいように「CAM-TARGET」のように名称変更すると良いかもしれません。

カメラオブジェクトに追加されたターゲットタグをクリックし、属性マネージャ内の「ターゲットオブジェクト」に先ほど追加したヌルオブジェクト、「CAM-TARGET」をドラッグ・アンド・ドロップします。

ヌルオブジェクトの調整

カメラとヌルオブジェクトが紐付けされた状態になるので、移動ツールを使ってヌルオブジェクトの座標を動かしてカメラのアングルやフレームを調整する事ができます

キーフレームの追加

「スプラインに沿う」タグとCAM-TARGETのヌルオブジェクトにキーフレームを追加してアニメーションを加えていきましょう。想定する動きはクローナーの立方体オブジェクトの上昇に合せてカメラが右方向に動き、チルトアップするイメージで作成していきます。

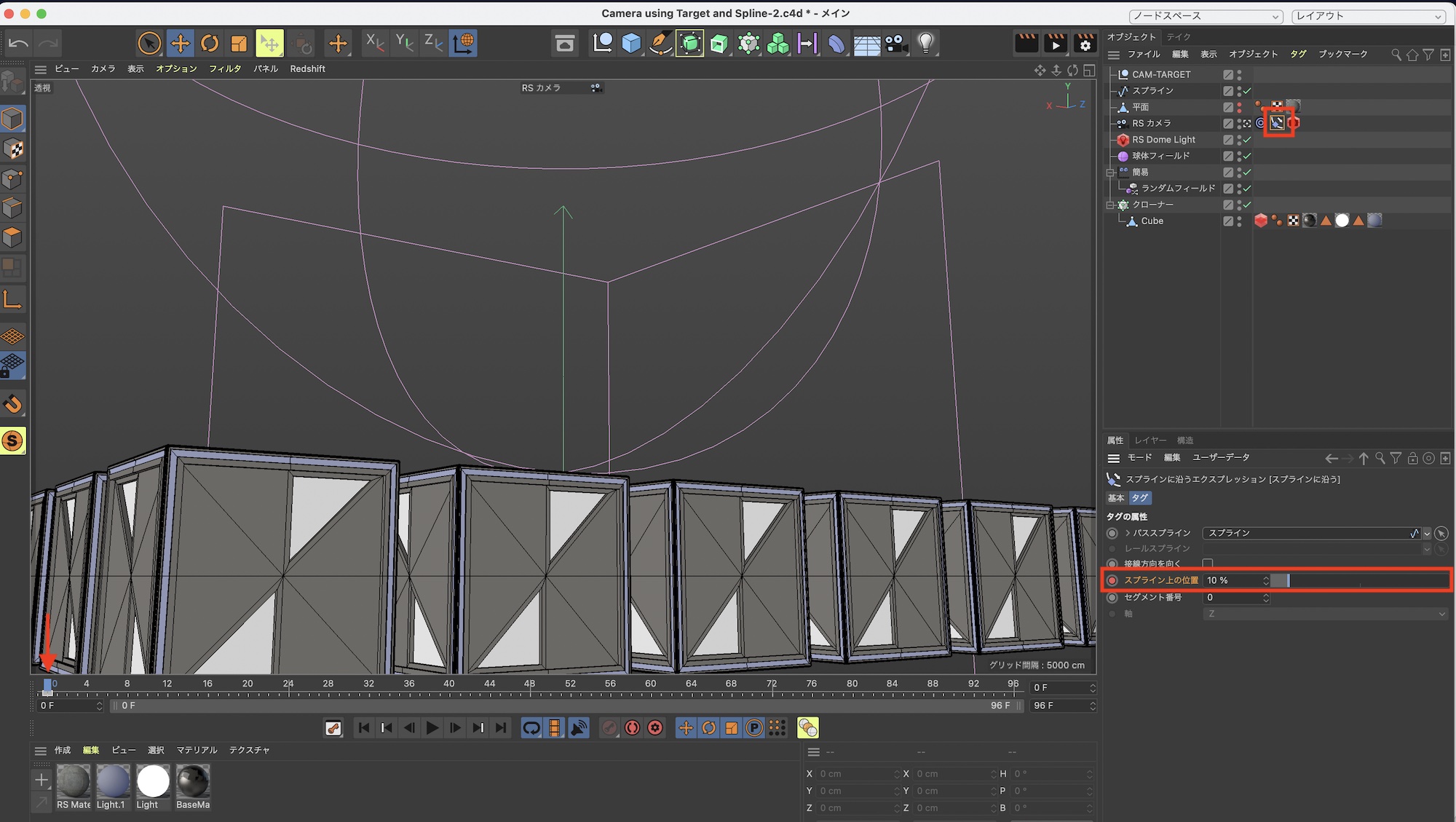
スプラインに沿う

タイムインジケータを「0F」に移動させカメラオブジェクトにある「スプラインに沿う」タグをクリックし、「スプライン上の位置」からカメラの動きを開始させたい場所に設定した後、キーフレームを追加します。カメラをアクティブにした状態だと作業しやすいかもしれません。

次にタイムインジケータを動かして次のキーフレームを追加します。筆者の場合は96フレームのシーンなので、「96F」のタイミングで「スプライン上の位置」を「95%」に指定しました。

ヌルオブジェクト

次にヌルオブジェクトのキーフレームを追加していきます。

今回はチルトの動きを追加するので、チルトアップを開始したいタイミングにタイムインジケータを動かし、「CAM-TARGET」の座標「P.Y」にキーフレームを追加します。

チルトアップを完了させたいタイミングにタイムインジケータを動かして、座標「P.Y」の数値を変更してキーフレームを追加しましょう。

これによって完成したカメラの動きが以下のような感じに。前回紹介した方法に比べるとより動きが加わり、面白いアニメーションを作ることが出来ました。

https://youtu.be/lW72fAoUsuM

Cinema 4Dにおけるカメラの操作方法については「カメラオブジェクトを使ってレンズやカメラアングルを確定してみよう!」でも紹介しています。被写界深度やレンズの調整などによって見た目もガラッと変わるので、気になる方は合せて読んでみてください。

(MIKIO)

前後の記事