[Cinema 4D] ブールを使った交差した範囲をきれいにベベルする方法

読み込み中...読み込み中...
2021年6月30日 公開2026年3月5日 更新
[Cinema 4D] ブールを使った交差した範囲をきれいにベベルする方法

3DCGでのモデリングにおいて少しリアルな感じを出したいのであれば、エッジを丸くするベベル(Bevel)を行うのがベストです。

Cinema 4Dでもモデリングのツールやデフォーマで用意されているので簡単に追加することが出来るのですが、使用するジェネレータによってはベベルを適用できない場合があります。

2つのオブジェクトを合体したり、くり抜いたりすることが出来るブール(Boolean)はモデリングで多く使うツールの一つなのですが、ブーリアンにしたオブジェクトをオブジェクトとして変換した際、交差した部分になぜかブールを適用出来ません。

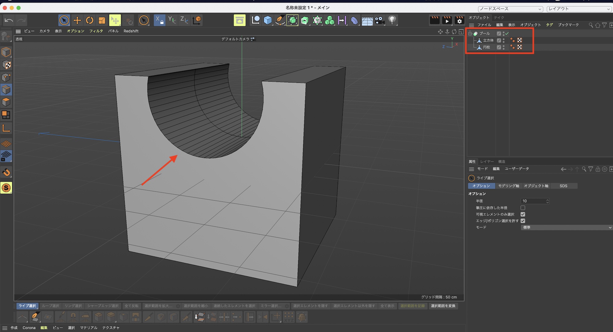
下のプロジェクトを例にしてみましょう。ブールのジェネレータの下に編集可能にした円柱と立方体を配置し、ブールを適用します

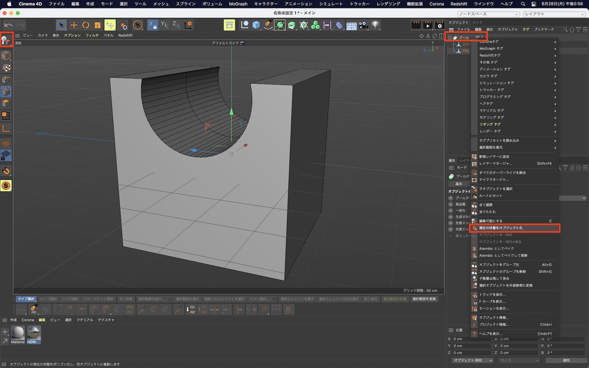
筆者的にブールには問題は無いので、オブジェクトマネージャから「ブール」オブジェクトを選択して右クリック「現在の状態をオブジェクト化」をクリックするか、「編集可能」にしてオブジェクトを変換します。

さらに「ブール」ヌルのを展開し、2つのオブジェクトを選択して、「オブジェクトを一体化+消去」をクリックしてオブジェクトを一つにまとめます。

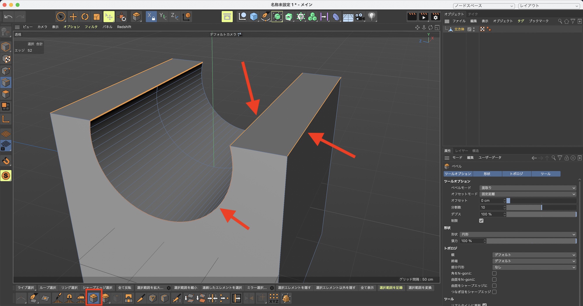
一つにまとまったこのオブジェクトをエッジモードにしてベベルを適用したいエッジを「オブジェクトのエッジに丸みを追加する、ベベルを追加してみよう!」の方法と同じように選択し、ベベルツールを使って適用してみます。

一見、ベベルが成功したかのように見えますが、ブールを適用していない立方体の角部分は問題なくベベルが適用されているものの、ブールをした部分は分割が追加されているのみでベベルが不自然になっています

正面から見てもブールで交差している部分は丸みがなく、角張ったままです。このままだと「ブールを使った場合はベベルを諦めなきゃいけないのか・・」と思ってしまいますが、実はベベルデフォーマを使えば簡単に解決できます

デフォーマを組み合わせてベベルを適用する

先程と同じように2つのオブジェクトを追加するのですが、今回はブールを適用する前にブールを行う円柱オブジェクトを立方体の中心に配置します

この状態でブールジェネレータの中に格納し、ブールを適用させます

ブールを選択し、属性マネージャの「オブジェクト」の項目から「一体化」と「交差エッジを選択」にそれぞれチェックを入れます。

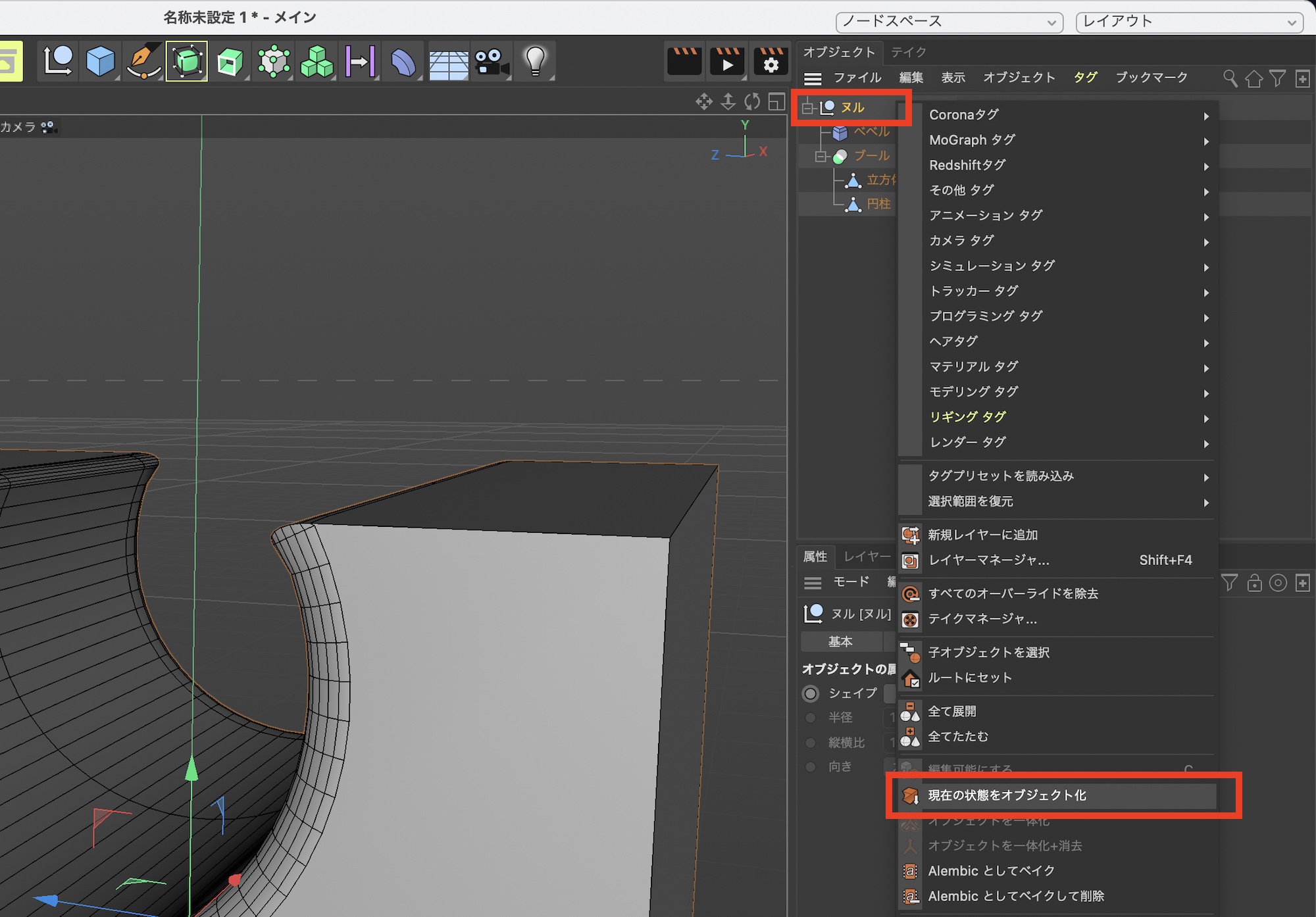
その後でヌルオブジェクトを作成し、ヌルの中にブールオブジェクトを格納します

ブールオブジェクトを選択した状態で「Alt(Option)」キーを押してヌルオブジェクトをクリックすれば自動で格納されます。

次に上部メニューのデフォーマ一覧から「ベベル」を追加し、ヌルの下に配置した後に「オプション」の項目から分割数やオフセットを調整してブールを作成します。

ブールが交差している部分は問題なくベベルが適用されていますが、オブジェクトの全体にも反映されているため、「選択範囲」を「I」にすることで交差部分(Intersection)の部分のみにベベルが適用されます

基本的にこれでブールを使ったエッジのベベルを適用できます。あとは円柱を好きな位置に移動させましょう。

ブーリアンの注意点

ブールは非常に便利な機能ですが、多くのポリゴンが交差する状態で使用するときれいにブールが出来ない場合があるので、注意しましょう

上の例では円柱が立方体と中途半端な位置に配置したため、ポリゴンが乱立しているのがわかります。極力交差を避けてオブジェクトを追加するのが理想的です

オブジェクトに変換する

ブールとベベルの設定をすべて終わらせたら、ヌルオブジェクトを選択して、右クリック「現在の状態をオブジェクト化」をクリックしてオブジェクトとして変換します。

変換されたものは一つのオブジェクトになりますが、デフォーマやジェネレータを格納されたヌルオブジェクトはオブジェクトマネージャに残ったままなので、非表示にしたり削除するなどすると良いでしょう。

(MIKIO)

前後の記事