イメージテクスチャを使って、よりリアルなマテリアルを作ってみよう!マップの種類と適用方法とは?

読み込み中...読み込み中...
2021年7月4日 公開2026年3月5日 更新
イメージテクスチャを使って、よりリアルなマテリアルを作ってみよう!マップの種類と適用方法とは?

3DCG制作においてモデリングやライティング、カメラなど様々な工程がある中で、オブジェクトに質感を与えるテクスチャリングは避けて通れないプロセスの一つです。

単色だったオブジェクトにガラスや金属、木材といったベースとなるテクスチャを反映するだけではなく、パラメータを変更することで反射の効果や屈折などの調整を行ったり、シェーダーノードを使って複数のテクスチャを組み合わせるなど、様々なことが出来ます。

これらのテクスチャはノイズやパラメータを操作したりして作ることも出来ますが、Adobe Substance 3D AssetsQuixel MegascansPoliigonなどはJPEGやPNG形式のPBRテクスチャ(Physycally Based Render Texture)を提供しており、パラメータをあまり操作することなく画像ファイルをそれぞれのマップに追加することで簡単に作ることが出来ます

このPBRイメージテクスチャを使わなくてもレンガやアスファルトといった様々な表面をモデリングで再現することも可能ですが、この場合だとモデリングとレンダリングに多くの時間をかけてしまうことになってしまいます

しかし、平面にイメージテクスチャを追加しパラメータを調整することで、ローポリゴンでありながらリアルな感じを作り出すことができ、3DCG制作のスピードアップにも繋がるのでオススメです。

画像を使ったPBRテクスチャはベースとなるカラーの他にアンビエントオクルージョン、ノーマル、ラフネス、ディスプレイスメントなど様々なマップが用意されており、マテリアルを作成する際に該当するマップにそれぞれのテクスチャを適用する必要があります。

今回の記事ではそんな画像を使ったテクスチャマップの種類とテクスチャの反映方法などを紹介していきます。こちらの記事ではCinema 4Dを使っていますが、他の3DCGソフトウェアでもほぼ同じなので、ぜひ参考にしてみてください。

テクスチャの入手

テクスチャは先ほど紹介したAdobe Substance 3D AssetsやQuixel Megascansなどウェブサイトから有料で入手することも出来ますが、Poly Havenでは高品質なテクスチャを無料かつ、CC0ライセンス(パブリック・ドメイン)で提供しているので、ここから入手するのも一つの手です。

今回はそんなPoly Havenで提供しているBrick Wall 001を使って作っていきましょう。ページ内にある「Download」の項目から「4K」などの解像度を選択して「Download」をクリックするとテクスチャを入手することが出来ます。

ダウンロードしたZIPファイルを展開し、テクスチャを任意の保存場所へと保存します。筆者はテクスチャのフォルダを作成しており、入手したテクスチャやHDRIを一つのフォルダにまとめるようにしています。

テクスチャの種類と適用先

使用するテクスチャによりますが、テクスチャの多くは「Diffuse」、「Ambient Occlusion」、「Roughness」、「Normal」、「Displacement」といった様々なマップが用意されています。

テクスチャの入手先やCinema 4D、Blenderなどの3DCGソフトウェアによって呼び方やファイル名が違いますが、こちらの項目ではそれらも含めてテクスチャの用途やマテリアルエディタでの適用先を紹介していきます。

ベースカラー: Base Color、Diffuse、Albedo

テクスチャの全体的な見た目の部分になるベースカラーです。凹凸は反射といった情報はなくシンプルに表面の見た目の情報だけとなっており、チュートリアルで使用するレンガのテクスチャを見ても、ただのレンガの画像になっているのがわかります

このベースカラーとなるテクスチャはBase ColorまたはColor、Diffuse、Albedoと呼ばれれ、テクスチャによってはCOL、DIFFのファイル名が追加されています。

Cinema 4Dではマテリアルエディタの「カラー(Color)」の項目にある「テクスチャ」にドラッグ・アンド・ドロップして適用します。下の画像ではカラーのテクスチャのみを反映した例です。

これだけで十分レンガっぽくなりましたが、近づいてよく見てみると平面のままで、光の影響を全体的に受けているため、あまり立体感ではありません。

拡散/アンビエントオクルージョン:Ambient Occlusion、Diffusion

HDRIやライトオブジェクトから発せられた環境光が指定したマテリアルにどのくらい光が遮られているかを再現するもので、テクスチャに柔らかい影を加えるマップです

Ambient Occlusion(AO)と呼ばれるのが一般的ですが、テクスチャや3DCGソフトウェアによっては拡散、Diffusionと呼ばれます。ベースカラーでもDiffuseの言葉が使われているので、少し紛らわしいですがテクスチャは白黒のものなので、ベースカラーかアンビエントオクルージョンかは見分けがつくと思います

上の例ではCinema 4Dのマテリアルエディタの「拡散(Diffusion)」のテクスチャに適用します。

オブジェクトにカラーと拡散(アンビエントオクルージョン)を追加してレンダリングすると、レンガ同士の境目に柔らかい影が追加されています。すこし立体的な感じになりました。

反射:Roughness、Reflectance、Gloss、Specularity

テクスチャの反射強度情報が含まれているマップで、白黒(グレー)のテクスチャです。使用するテクスチャによってはRoughness、Reflectance、Glossの名前が使われており、テクスチャの種類によって適用する項目が変わってくる場合があります。

今回使用するレンガにもRoughnessのマップがあり、Cinema 4Dのマテリアルエディタでは「反射(Diffusion)」の「レイヤーカラー」のテクスチャにカラーで適用したマップを、「デフォルトスペキュラ」の項目に移り、「表面粗さ」の三角アイコンをクリックしてRoughnessのマップを追加しました。

しかし、レンガは元々あまり反射を行わない素材であるため、レンダリングしてもそこまでわかりませんが、金属といったテクスチャを作成する場合は重要な項目になります。

法線: Normal、Bump

マテリアルに凹凸を加えるマップです。正確には平面のままですが、テクスチャにある紫や緑といった情報を元に光を受けた時の影の影響などを作成してくれます

アンビエントオクルージョンマップのみだと光の向きを変えた時にテクスチャに影響を与えませんが、ノーマルマップを追加することで光に合わせた影を作成できるので、よりリアルになります

下の例ではHDRIの角度を変えた際に、ノーマルマップを追加したものは角度に合わせて新しい影を作成しています。

Cinema 4Dのマテリアルエディタでは「法線(Normal)」の項目にこのノーマルマップを追加します。

変位/ディスプレイスメント: Displacement

ノーマル(法線)マップは平面でありながら立体的に再現できるものに対して、変位またはディスプレイスメントマップはマップの情報を元にオブジェクトを変形させて凹凸を再現するものです

実際にメッシュを作成しなくてもレンガを立体的にさせることが出来るので、フォトリアルなモデルを作成することが出来ますが、その反面レンダリングに時間がかかるので注意が必要です

Cinema 4Dのマテリアルエディタでディスプレイスメントマップを追加するには「変位(Displacement)」の項目から行います。

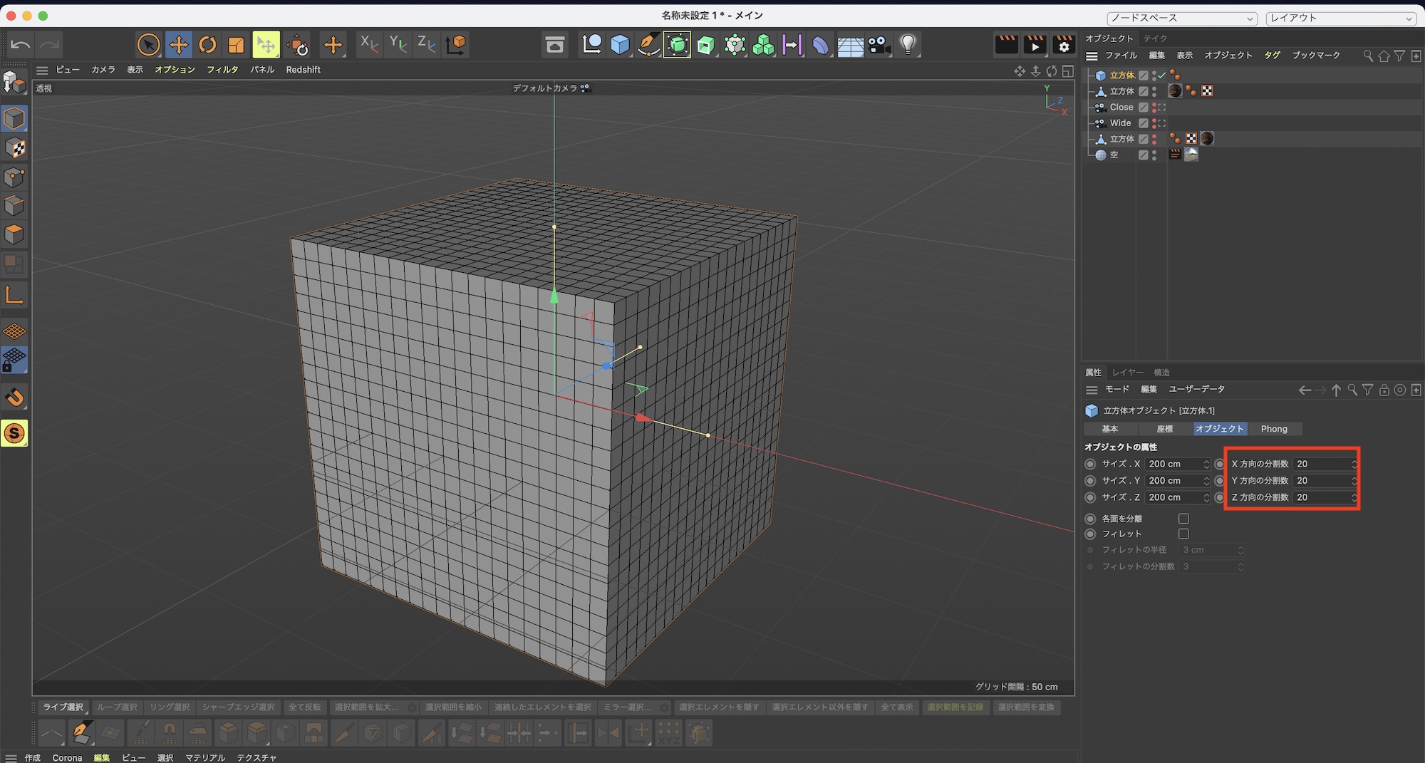
SDP(サブポリゴン変位)」と「形状を丸める」にチェックを入れた上で、適用するオブジェクトの分割数を増やすとディスプレイスメントが上手く反映されます。上の例では立方体の分割数を「XYZ:20」にしています。

これらのマップは入手先、使用する3DCGソフトウェアによって名前も変わってくるので、混乱してしまうかもしれませんが、使い方としては大体同じなので今回紹介した記事を参考にしてマテリアルを作成してみてください。

(MIKIO)

前後の記事