[Cinema 4D] オブジェクトのエッジに丸みを追加する、ベベルを追加してみよう!

読み込み中...読み込み中...
2021年6月29日 公開2026年3月5日 更新
[Cinema 4D] オブジェクトのエッジに丸みを追加する、ベベルを追加してみよう!

私達の身の回りにある家具や電化製品といった様々な物は、角の部分が角張っているように見えますが、実はよく近づいてみると丸みを帯びていたりしています

3DCGモデリングでCGとリアル感を出す要素の一つがこの丸みの部分でもあり、モデリングでは多くのベベル(Bevel)が活用されています。角張った立方体などのオブジェクトをまとめてベベルにしたり、特定のエッジをベベルにするなどのツールが多くの3DCGソフトウェアに組み込まれています

Cinema 4Dでもモデリングでのツールとデフォーマーの一つとして用意されており、簡単にオブジェクトにベベルを加えることが出来ます。

ベベルデフォーマはオブジェクトを編集可能にせずとも利用できますが、特定のエッジにベベルを適用させる場合はオブジェクトを編集可能にする必要があるので、基本的にオブジェクトを変換し、ある程度のモデリングを完了した最後のステップとしてベベルを追加することをオススメします

ツールを使用したベベル

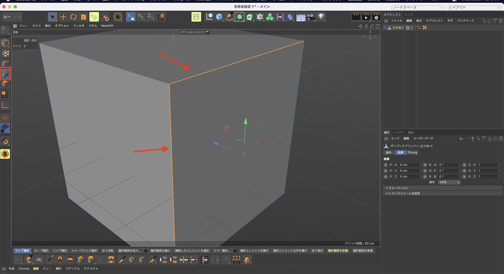
今回は立方体オブジェクトを追加し、オブジェクトを編集可能にします。

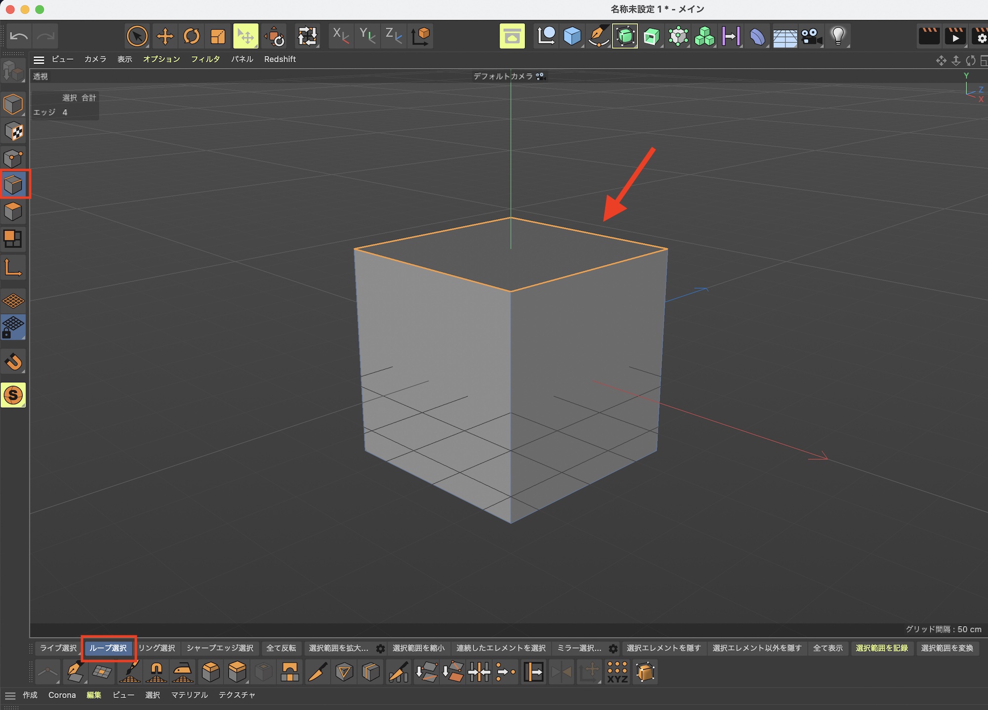
エッジモードにして、ベベルを追加したいエッジを選択しましょう。今回筆者はループ選択ツール(ショートカット: U+Lキー)を使用して、立方体上部の4つのエッジを選択しました

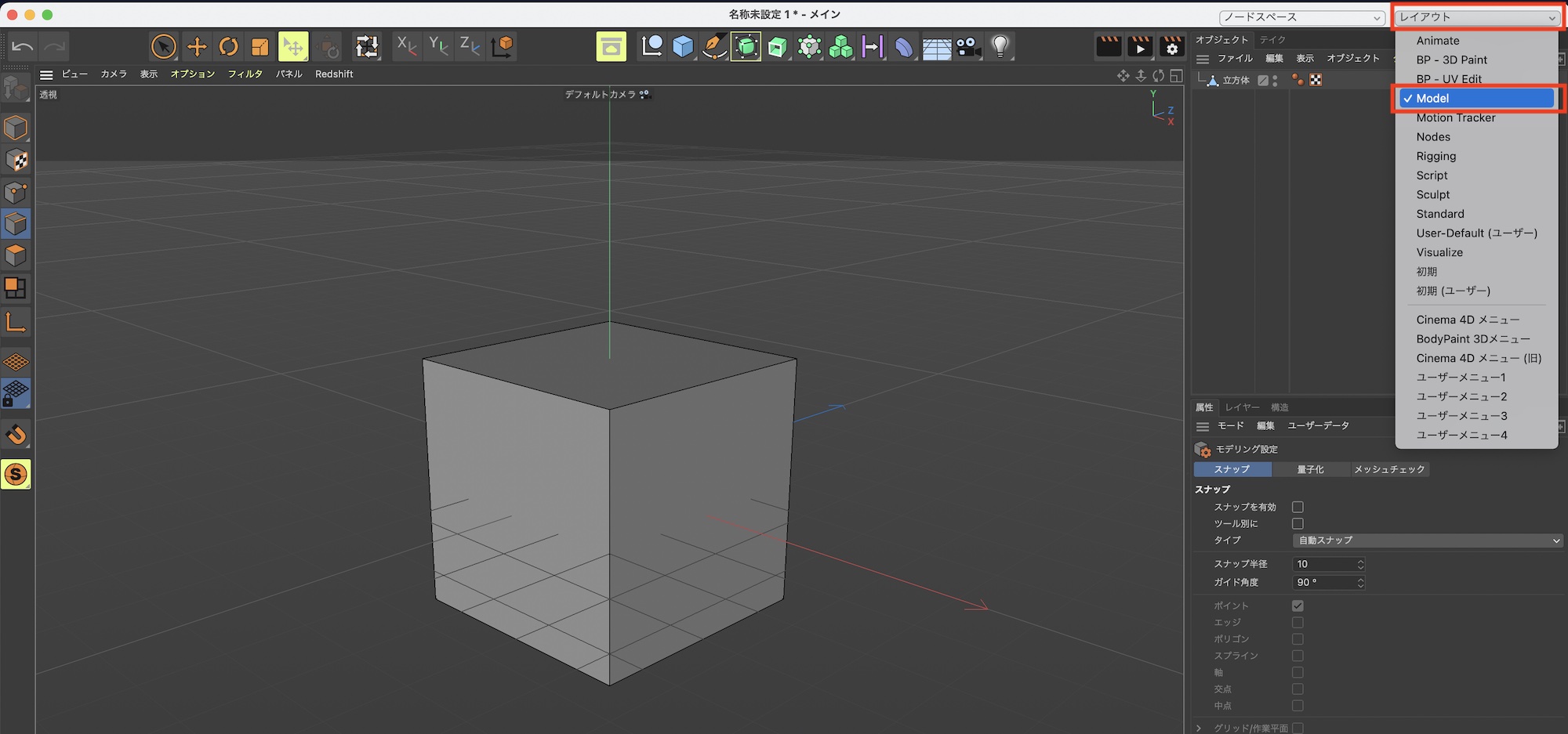
なお、Cinema 4Dのレイアウトを「Model」にしておくと常に選択ツールや押し出し、ベベルといったモデリングに必要なツールバーを表示出来るので、変更しておくこともオススメします。

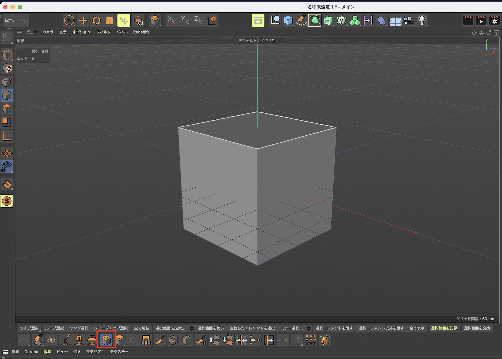
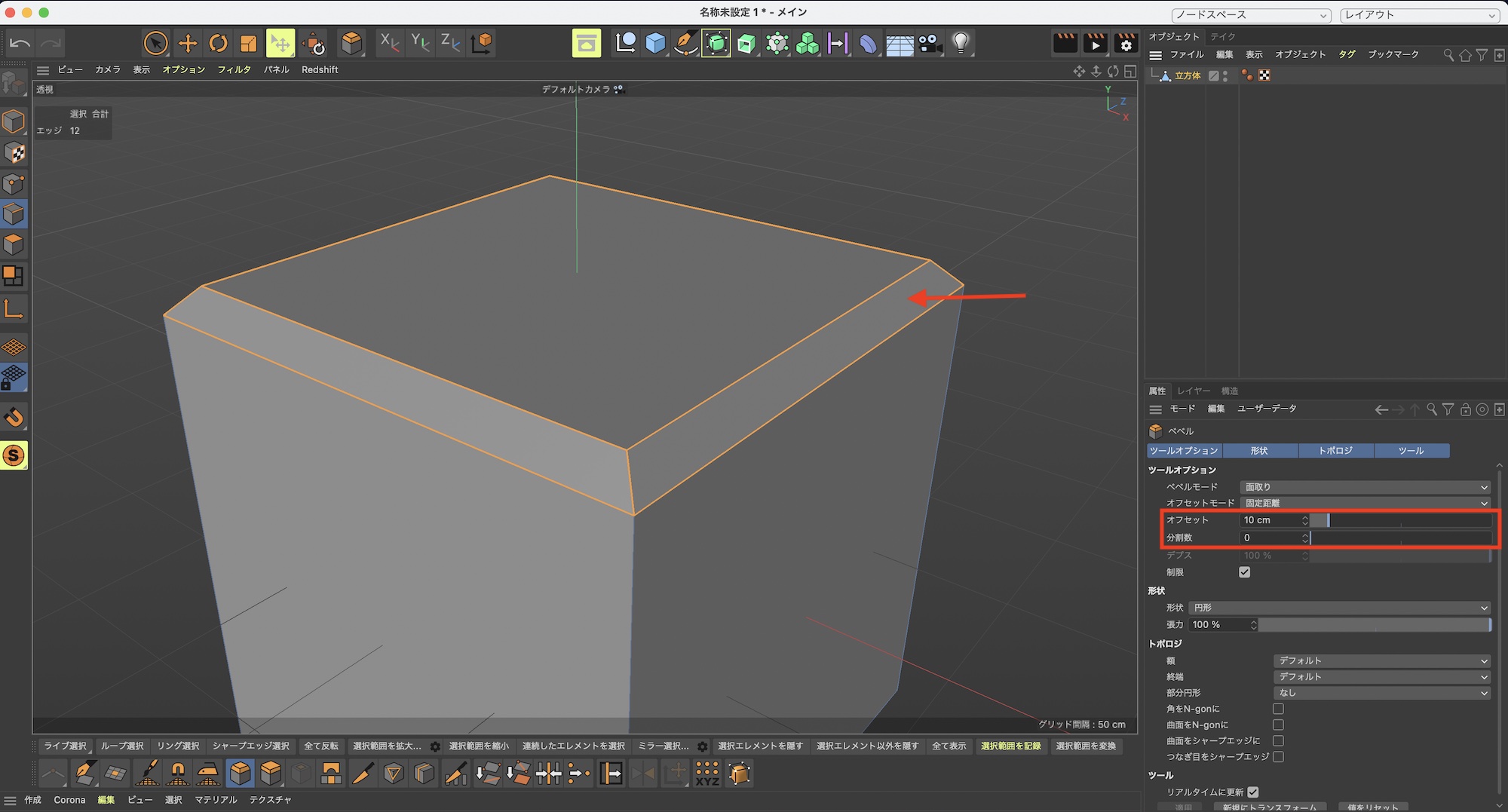
選択されたエッジは画面下部にある「ベベル」のツールまたはショートカットの「M+S」キーを使ってベベルツールをオンにします。

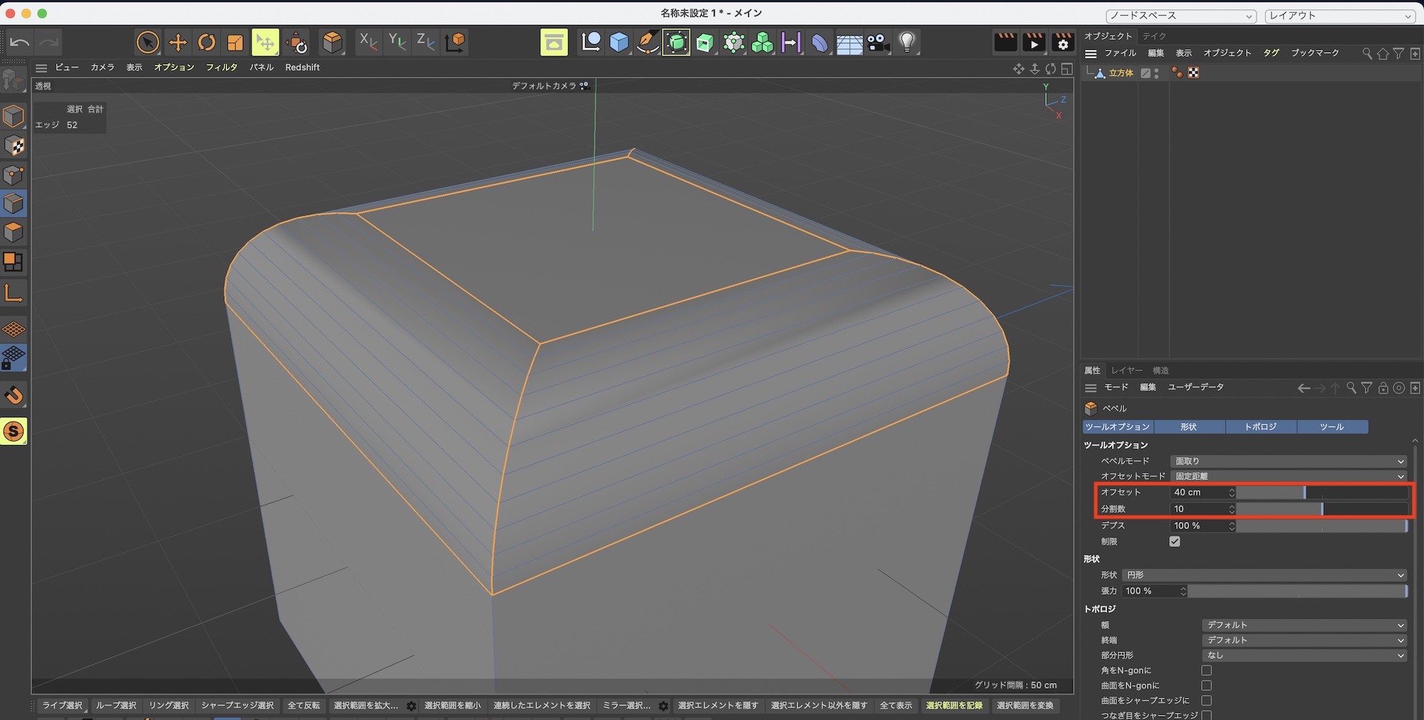
その状態で左クリックしながらマウスを左右にドラッグするか、属性マネージャの項目から「オフセット」と「分割数」の数値を入力してベベルを適用させます。デフォルトの設定は「オフセット:10cm」、「分割数:0」となっており、上のような感じになります。

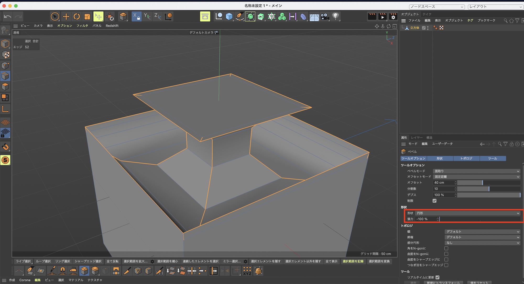
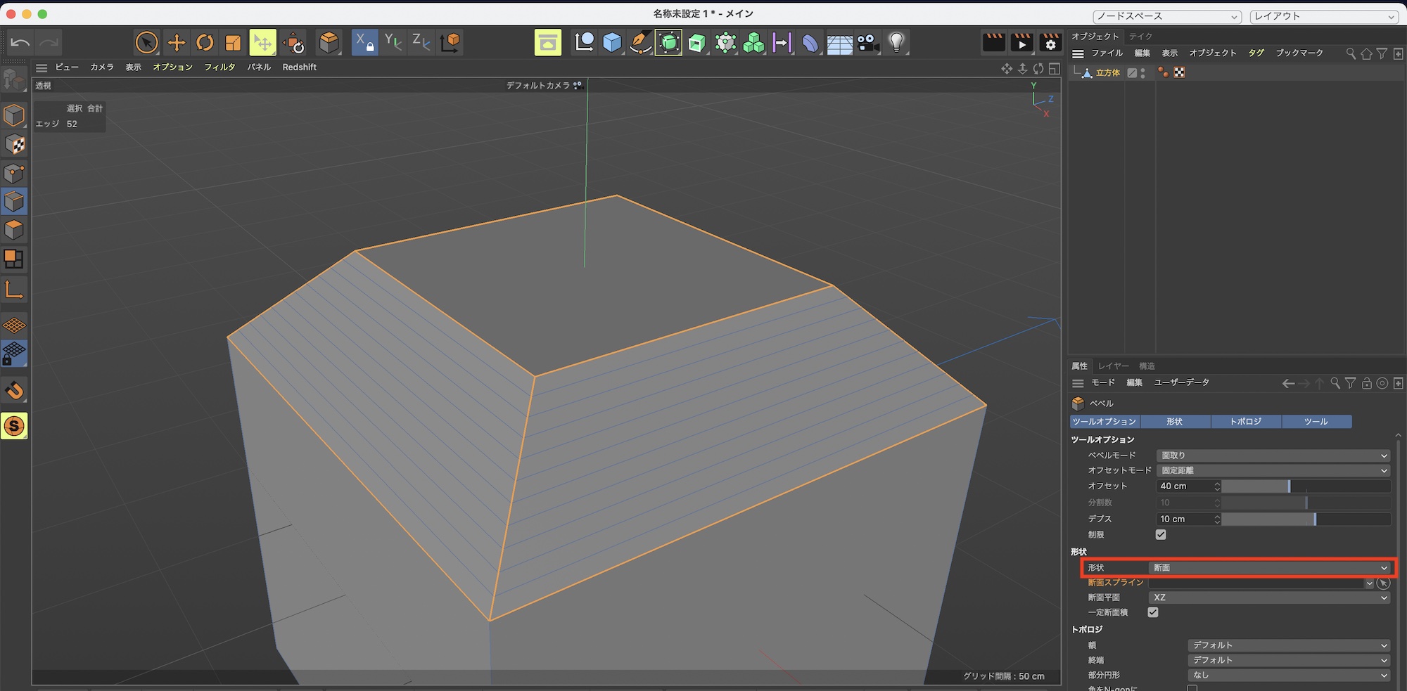
「オフセット」はベベルの深さを指定するもので、「分割数」は作成されたベベルを何分割するかを指定できます。上の例ではオフセット:40cm、分割数:10にしたことで丸みのある深めのベベルが出来ました。

基本的にこのベベルはマウスを使って操作するのが楽なので、「分割数」の数値のみ変更すれば問題ありませんが、「形状」の項目でザクッと切ったような「断面」にしたり、「形状:円形」にして「強力:-100%」にしてベベルの効果を反転することも出来ます。

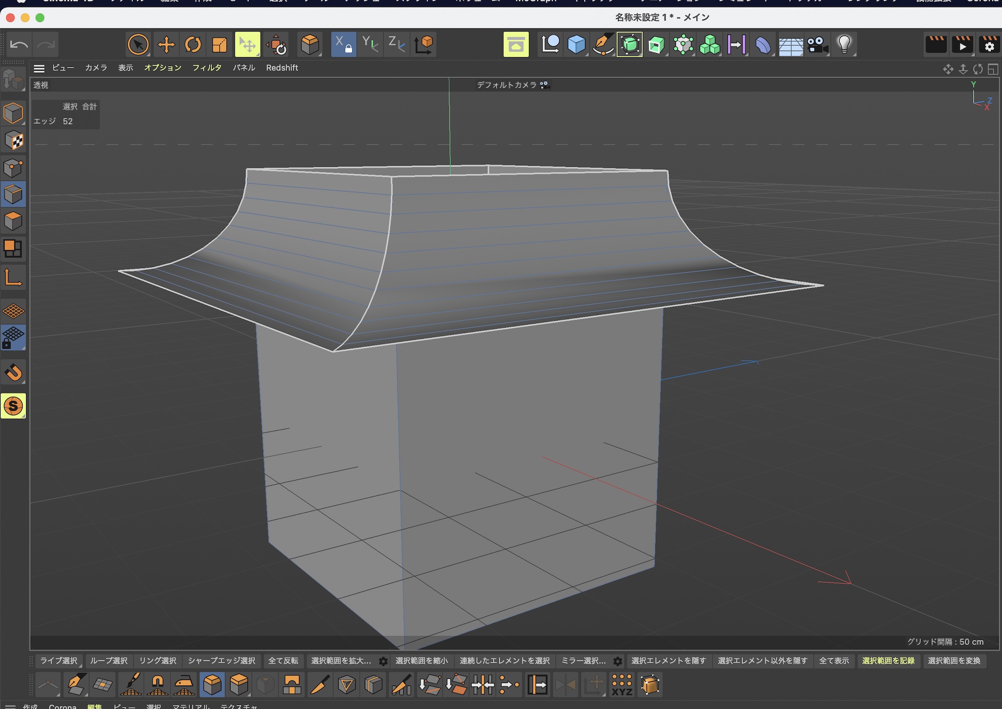
また、マウス操作で反対側にドラッグすると屋根のような形状を作り出すことも出来るので、属性マネージャの設定やマウスを使って理想なベベルを作成してみてください

デフォーマを使用したベベル

上部メニューにあるデフォーマの一覧から「ベベル」を追加します。

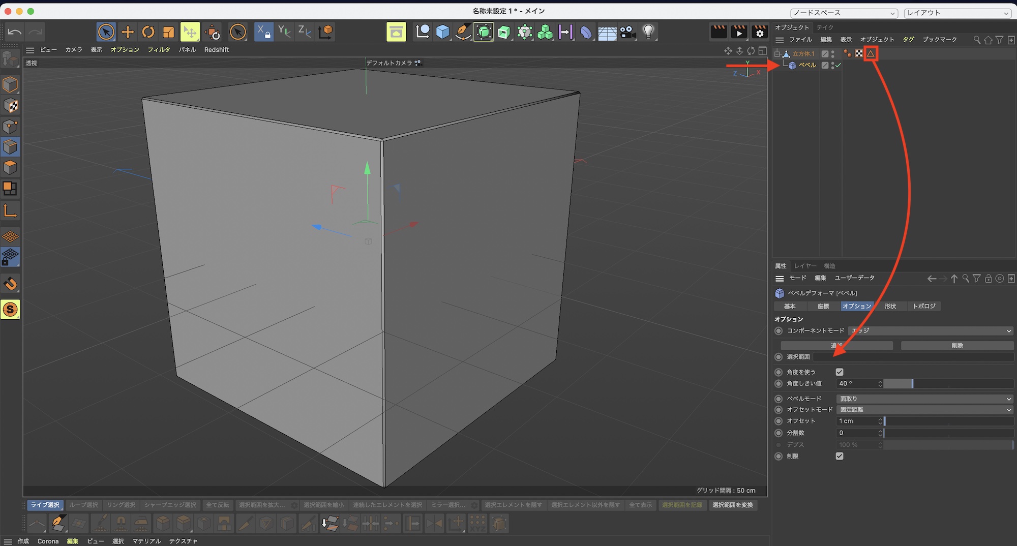
ベベルを適用したいオブジェクトの下にベベルデフォーマをドラッグし、オブジェクトを親にすると自動でベベルが適用されるようになります。デフォルトの設定では「オフセット:1cm」、「分割数:0」になっているのでベベルツールと同じように分割数などを変更すると良いでしょう。

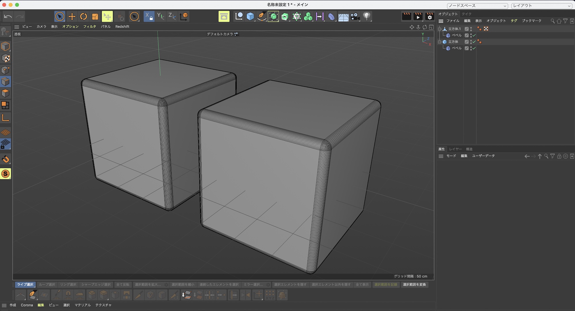
なお、デフォーマを使用しているので、編集可能にしていないオブジェクトにも適用可能です。下の画像では左側が編集可能、右側は編集可能にしていない立方体オブジェクトですが、同じ効果が反映されています

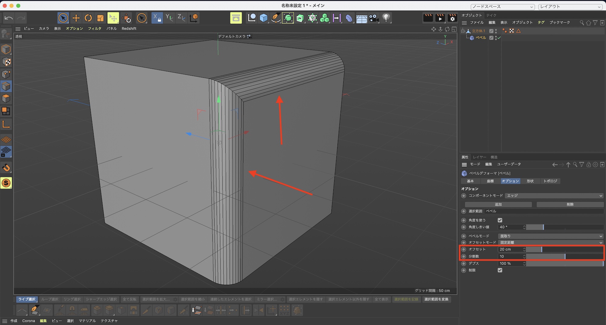
エッジの一部にベベルデフォーマを適用する

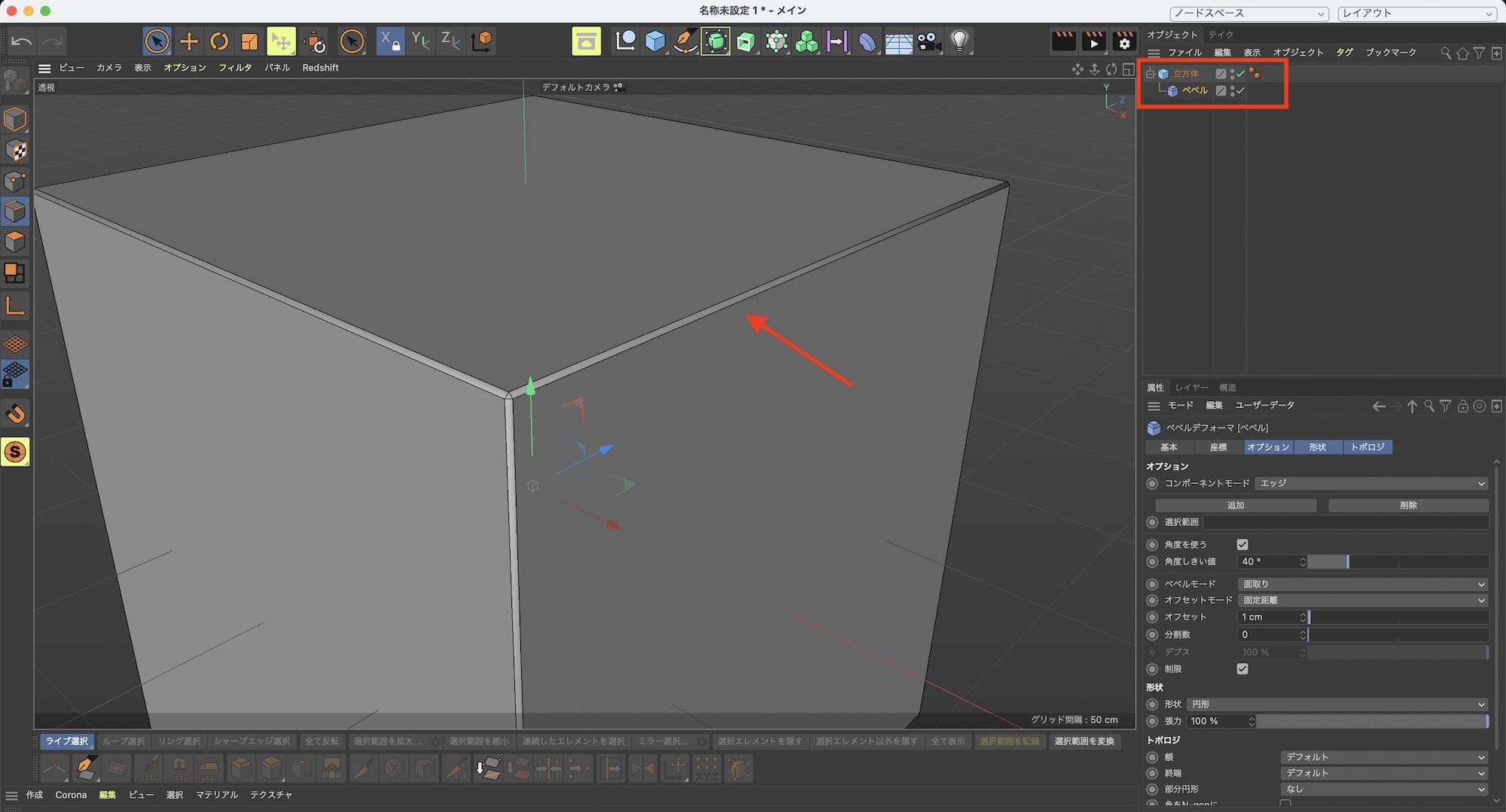
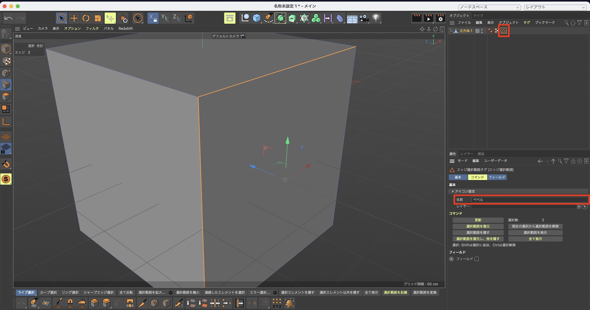
「ベベルツール」で使った時と同じように一部のエッジのみにベベルを適用させる場合は、オブジェクトを編集可能にした後でエッジモードを使ってベベルを反映させたいエッジを選択します

その後で上部メニューの「選択」から「選択範囲を記録」をクリックし、名前を「ベベル」などにしてわかりやすいように名称変更します。

オブジェクトの下にベベルデフォーマを追加し、ベベルデフォーマを選択したあとで属性マネージャ内にある「オプション」の「選択範囲」の部分に先ほど作成した「選択範囲:ベベル」をドラッグ・アンド・ドロップします

後はオフセットと分割数を変更してベベルの微調整を行えば完了です。

デフォーマはモデリングを使ったベベルと違って元のオブジェクトの形を壊すことなくベベルを適用できますが、処理を重くしてしまう可能性があります

ベベルの設定などに問題がなければベベルデフォーマを格納したオブジェクトを右クリックして、「現在の状態をオブジェクト化」をクリックして一つのオブジェクトとして変換すると良いでしょう。

このベベルツールは押し出しと面内に押し出しと同じくらいよく使うツールであるので、今回のチュートリアル記事を思い出してモデリングで活用してみてくださいね!

(MIKIO)

前後の記事