[Cinema 4D] オブジェクトの分割数を変更したり、ポリゴンの数を増やすカットツールの使い方とは?

読み込み中...読み込み中...
2020年11月4日 公開2026年3月5日 更新
[Cinema 4D] オブジェクトの分割数を変更したり、ポリゴンの数を増やすカットツールの使い方とは?

Cinema 4Dでモデリングを開始する時に立方体や球体といったオブジェクトから作成することがほとんどだと思いますが、編集可能にする前にポリゴンの数が足りるのか・・と迷うことはありませんか?

ディテールのあるモデリングを制作したいのであればポリゴンの数が多ければ多いほどいいですが、モデリング中に実際に使わないポリゴンも出てくることもあります。

ポリゴンの多いオブジェクトはレンダリングスピードにも影響を与えてしまうため、可能であれば丁度よい数のポリゴンにしたいところです。

Cinema 4Dを含むCGソフトウェアはポリゴンを増やす方法として編集前のオブジェクトの分割数を指定したり、ループカットなどのカットツールを活用して調整することが可能です。

今回の記事ではそんなCinema 4Dにおける、分割数の変更やカットツールについて見ていきましょう!

オブジェクトのエッジが確認できるようにする

分割数などを変更する前に、オブジェクトのエッジが簡単に確認できるようにビューポートの表示方法を変更することをオススメします。

ビューポート上部の「表示」から「グーローシェーディング(線)」を選択すればエッジが見やすくなります。

オブジェクトの分割数

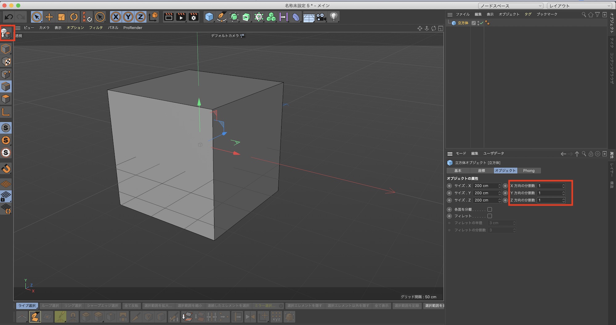
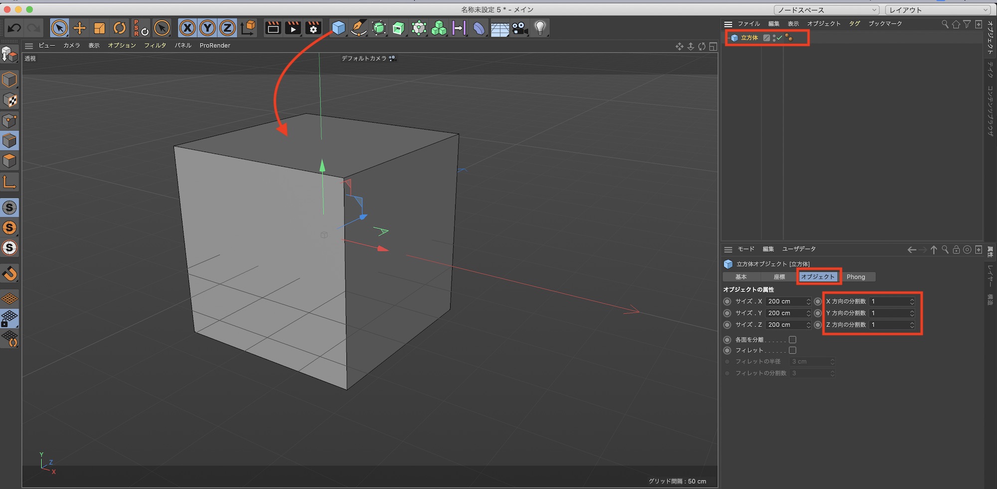
ツールバーにあるオブジェクト一覧から立方体などのオブジェクトを追加します。

オブジェクトマネージャー内にあるオブジェクトを選択して属性マネージャーを開き、「オブジェクト」内にある「X/Y/Z方向の分割数」の数値を変更することで、オブジェクトの各方向からの分割数を指定することが可能です。

下の例では「分割数 X:2」、「分割数 Y:3」、「分割数 Z:4」にした例。編集可能にすると、合計で44個のポリゴンのある立方体になります。

編集可能なオブジェクトでのカット

どのくらいのポリゴンが必要になるのかまだわからなかったり、とりあえず大まかな形から作りたい場合はXYZの分割数が「1」の状態でスタートしても問題ありません。

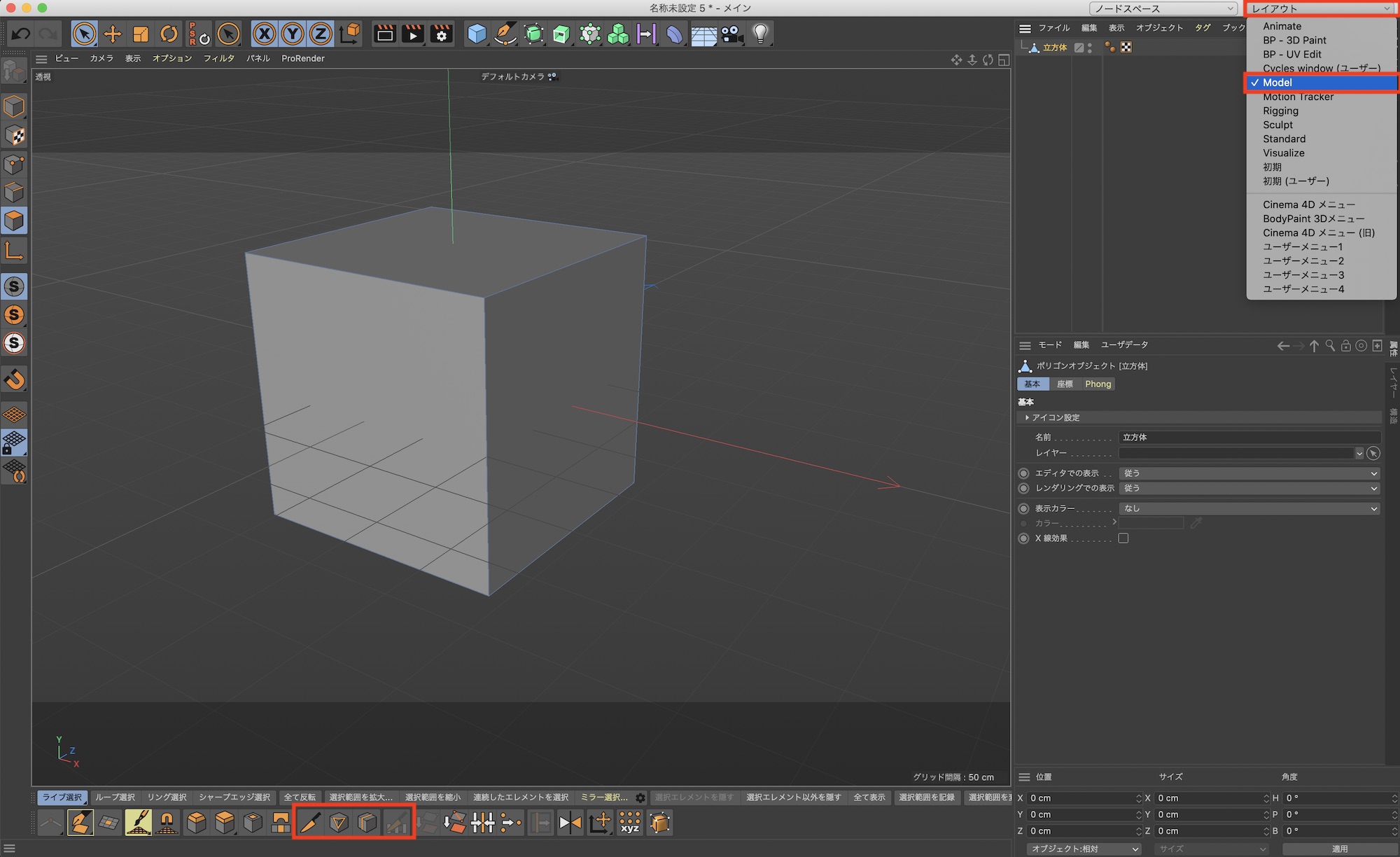
オブジェクトを編集可能にした後でポイント、エッジまたはポリゴンモードのいずれかを選び、必要に応じて「ラインカット」、「平面カット」、「ループ/パスカット」、「エッジカット」のツールを使用すると良いでしょう。

これらのツールは右クリックして一覧から選んだり、Cinema 4Dのレイアウトを「Model」に変更することで簡単に呼び出すことも出来ます。

ラインカット

ラインカットはポリゴンの好きな位置からカット&エッジを追加することが出来ます。

エッジやポイントを参考にして下のようにカットしたり、ポリゴンの中に新しいポリゴンを追加するようにカットを行えます。

加えてオブジェクトの外からカットしていくと、交差した部分がカットされるようになります。この方法は平面カットと同じ機能になります。

平面カット

オブジェクトの外からカットしたいところまでドラッグするか、カットしたい中心点からマウスをドラッグしてカットする範囲を引き伸ばしてエッジを追加します。

一直線でカットしているように見えますが、「あくまでカメラから見て一直線」ということになるので、作業する角度によっては斜めにカットされる可能性があるので注意が必要です。

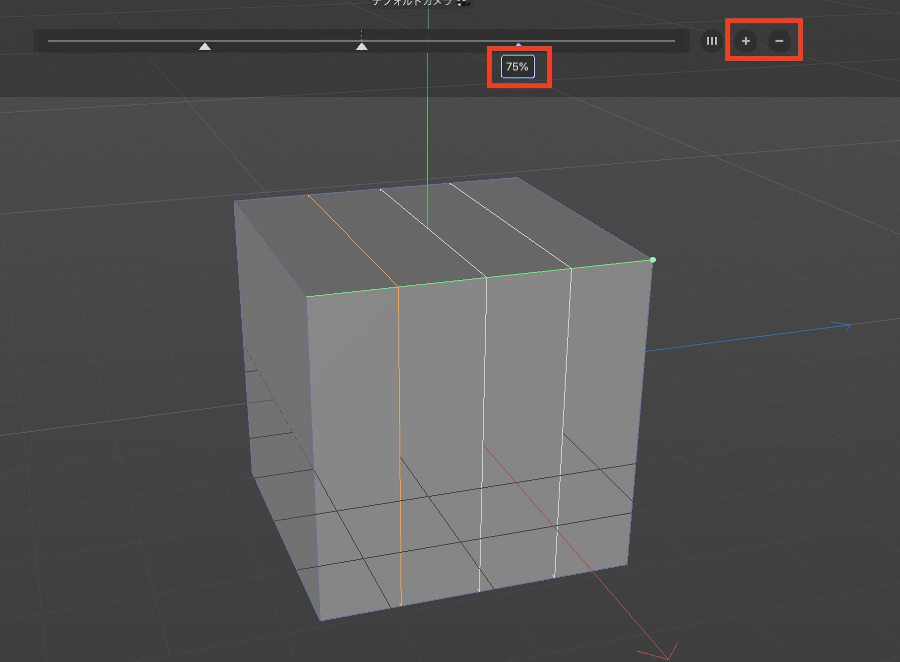
ループ/パスカット

オブジェクトをループする形でカットします。ポイント、ポリゴンモードを選択しても利用できるツールですが、カットする時はエッジを選択しながら行う必要があります。

好きな位置からカットしたり、Shiftキーを押しながら均等にカットすることも出来ます。

ループカット時に上にあるコントローラーからカットするエッジを増やしたり、数値をいじってカットする位置を細かく設定することも可能です。

エッジカット

エッジモード限定で使える「エッジカット」はカットしたいポリゴンのエッジを選択してカットできます。

上の例では上下のエッジを選択した状態でエッジカットをクリックして、属性マネージャの分割数を「3」にした状態です。

カットツールも色々あるので、どれを使えばいいのか迷ってしまうところですが、筆者的にループカットとエッジカットは多く使ってモデリングしています。

これらのカットツールは移動、スケール、回転のツールと同じようにかなり使う頻度の高いツールなので、いっぱい使って慣れておくことをオススメします!

(MIKIO)

前後の記事