Cinema 4Dの押し出しと面内に押し出しを使ってモデリングをしてみよう!

読み込み中...
2020年11月5日 公開2026年3月5日 更新
Cinema 4Dの押し出しと面内に押し出しを使ってモデリングをしてみよう!

立方体や円柱などのオブジェクトを追加した後で縁の部分を押し上げたり、一つの面を小さくしてポリゴンを増やしたいと思ったことはありませんか?

複数のオブジェクトを使って作ることも可能ですが、Cinema 4Dで編集可能にしたオブジェクトのポリゴン(面)を選択して押し出し(Extrude)面内に押し出し(Intrude)のツールを使えば簡単に作ることができます。

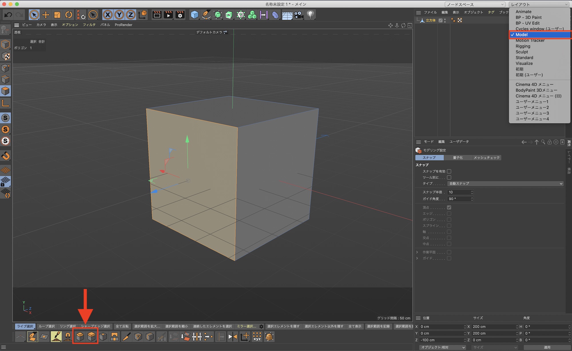
オブジェクトを編集可能にする

押し出しと面内に押し出しツールを使う前に適用させるオブジェクトを編集可能にする必要があります。

その後で左側にあるツールメニューからポリゴンモードを選択して、適用させたいポリゴンを選択しましょう。

なお、押し出しと面内に押し出しのツールはポリゴンを選択した状態で右クリックすれば一覧に出てきますが、レイアウトを「Modeling」にすることで簡単に呼び出せます。

モデリングを行う際はレイアウトを変更しておくと良いかもしれません。

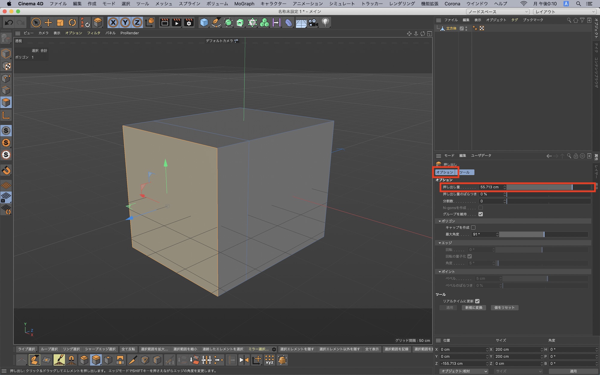
押し出し(Extrude)

ポリゴンを選択した上で右クリック「押し出し」または「Dキー」を押すとカーソルが変化するので、その状態でマウスを左右に動かすとポリゴンが外に押し出しまたは中に押し出しされるようになります。

より正確に押し出しを行いたい場合は押し出しが選択された状態で属性マネージャの「オプション」内にある「押し出し量」から数値を入力することが可能です。

「+」であれば押し出し、「-」であればポリゴンが引いていきます。

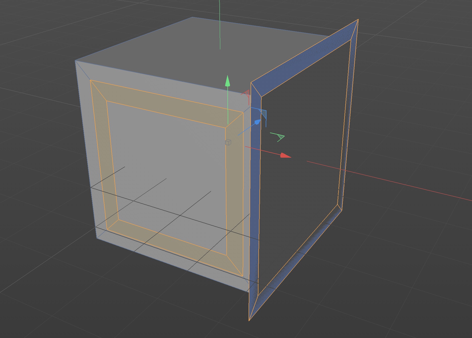
面内に押し出し(Intrude)

操作は押し出し同様に、ポリゴンを選択した上で右クリック「面内に押し出し」または「Iキー」を押すとカーソルが変化するのでマウスを左右に動かすと面内に新しい面が作られます。

マウスを逆方向に動かすと選択されたポリゴンが広がっていきます。こちらも属性マネージャから数値を入力できます。

グループを維持

属性マネージャ内にある「グループを維持」では複数のポリゴンを選択された状態で押し出しまたは面内に押し出しを適用する際に、そのポリゴンたちを一つのグループとして適用するか、個別に適用するかのオプションになります。

円柱を例にしてみると「グループを維持」チェックを入れた場合は円の形が維持されているのに対し、チェックを外したものは各面ごとに面内に引き出しが行われています。

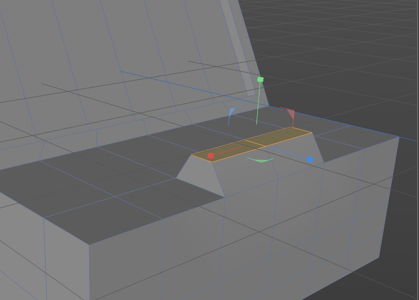
移動、スケールと回転を使う

Cinema 4Dにある押し出しと面内に押し出しのツールに加えて移動、スケールそして回転を使うことでより複雑なモデリングを行うことが出来るようになります。

大まかな手順としてはポリゴンを選択→押し出しまたは面内に押し出し→スケールや移動のような感じで進めていく感じになります。

こちらの例では一つの立方体をベースに押し出しと面内に押し出しと3つのツールを使って作ったローポリの車のボディです。

一見複数のオブジェクトを組みわせて作っているようにも見えますが、このように一つのオブジェクトから作れてしまうのです。

ポイントやエッジでも使える

この押し出しと面内に押し出しのツールはポリゴンモードの他にもエッジ、ポイントモードでも使えますが、ポイントとエッジを移動ツールで動かした時と同じ効果になってしまうので、注意しましょう。

基本的にこの2つのツールはポリゴンモードの時に使うのがベストだと思います。

家の窓や写真フレームをモデリングしたい時には役立つツールなので、ぜひこの押し出しと面内に押し出しを使ってみてくださいね!

(MIKIO)

前後の記事