オブジェクトのポイント、エッジ、ポリゴンを使ってモデリングをしてみよう!

読み込み中...読み込み中...
2020年11月3日 公開2026年3月5日 更新
オブジェクトのポイント、エッジ、ポリゴンを使ってモデリングをしてみよう!

椅子やスマートフォン、コップなどの物は良く見てみると立方体や円柱だったり、球体だったりと様々な立体で出来上がっているのがわかると思います。

モデリングを行う際に対象となる物が難しそうに見えていても、ベースとなる形をイメージしてCGソフトウェアのツールを活用していくことで、それっぽく作れます。

3DCGでのモデリングでは使用するCGソフトウェアや作りたいものによって変わってくるものの、立体のポイント、エッジとポリゴンを位置、スケール、回転といったツールを使うことで簡単にモデリングが出来ます。

今回はそんなCGモデリングで一番利用頻度の高いであろうポイント、エッジ、ポリゴンを使ったモデリングをご紹介したいと思います。

オブジェクトを作るには欠かせない3つの要素

まず、先ほど紹介したポイント(Point)、エッジ(Edge)、ポリゴン(Polygon)とはどういったものなのかを説明しましょう。

椅子や机などのオブジェクトはポリゴンメッシュ(Polygon mesh)と呼ばれるもので、ポイントやエッジ、ポリゴンが複数集まった一つのオブジェクトになります。

メッシュは3D空間のXYZの座標(直交座標系)の点(ポイント)を配置し、その点同士を線(エッジ)でつなげていき、線同士の中に現れた平面(ポリゴン)を埋めることで、一つのオブジェクトが完成していきます。

この3つの要素は主にCinema 4Dで呼ばれているものですが、使用するソフトウェアによっては下のような名称が使われており、同じように扱うことが出来ます。

  • ポイント - バーテックス(Vertex)
  • エッジ - 基本的に同じ
  • ポリゴン - フェース(faces)

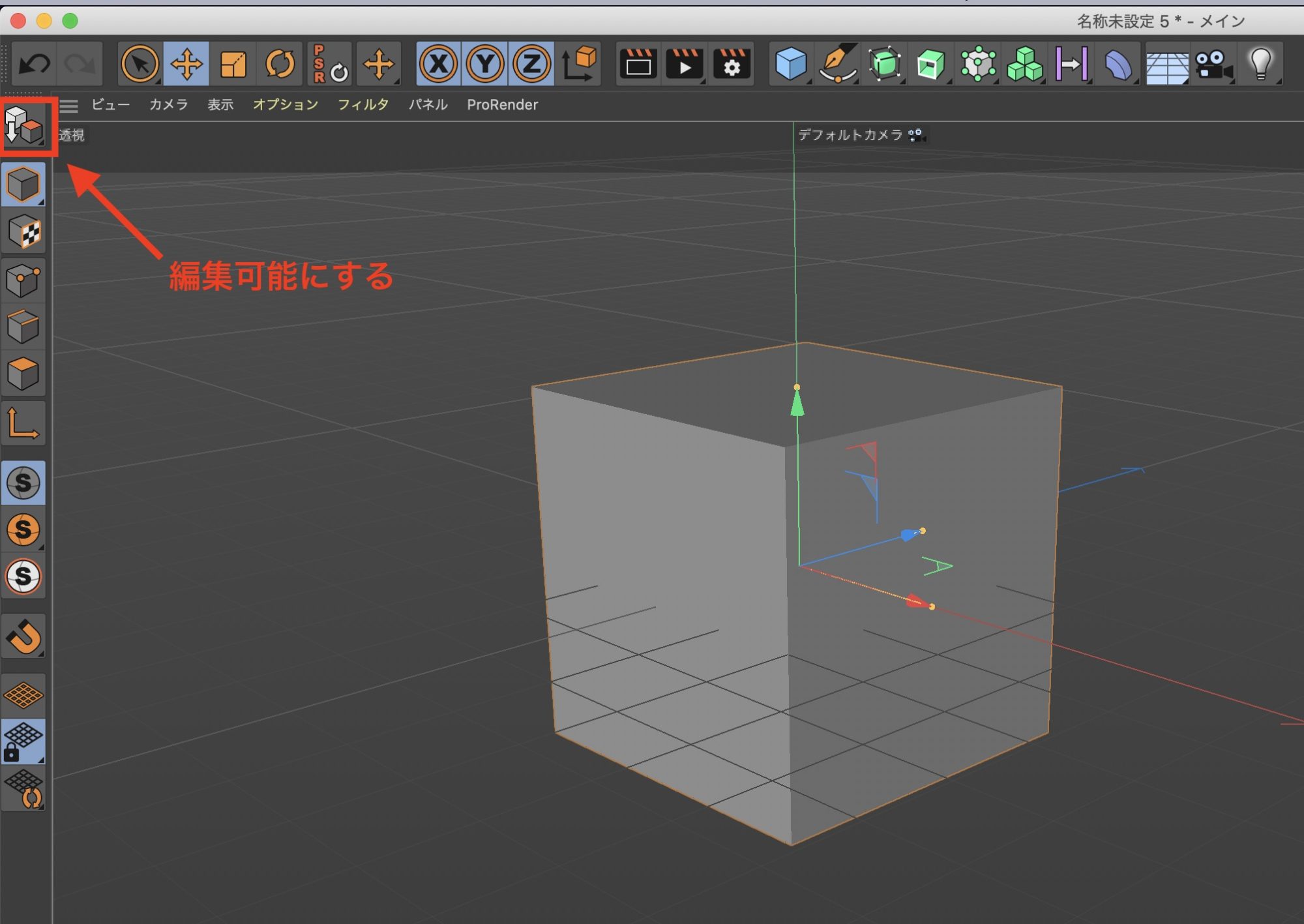
Cinema 4DなどのCGソフトウェアではポイントやエッジを調整する前にオブジェクトを編集可能にする必要があります。

なお、ポイント、エッジ、ポリゴンのどれを使うかはモデリングするオブジェクトによって変わってくるので、慣れるまで練習することをオススメします。

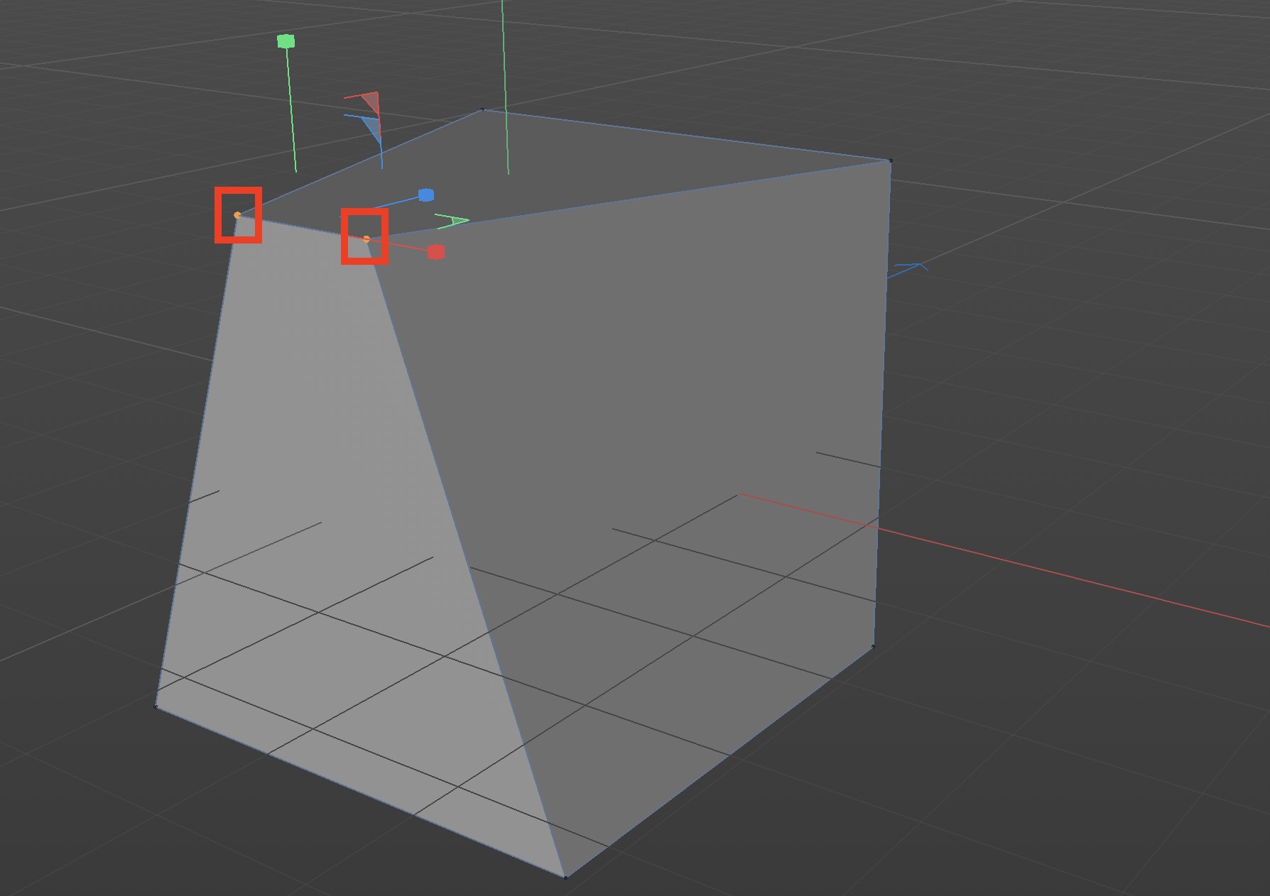
ポイントを使って編集する

円柱の先端を尖らせたい時などに役立つのがポイントを使った編集です。一つのポイントを選択して少し特殊な形状にしてみたい場合などに便利です。

一つのポイントを使って操作する場合、スケールや回転を使ってもあまり見た目は変わらないので、基本的に移動ツールを使うイメージになりますが、複数のポイントを選択すればエッジと同じような編集が行なえます。

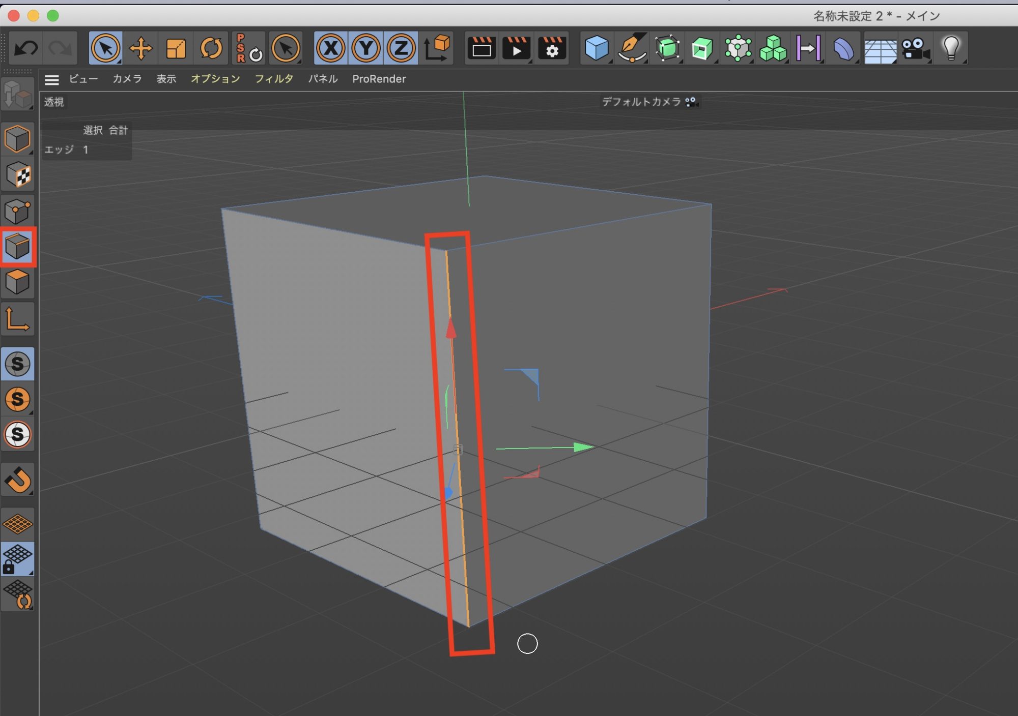
エッジを使って編集する

エッジモードを使ってオブジェクトを選択すると線になっている部分を編集することが可能になります。

移動やスケールを使って一部分を大きく見せたり、回転することでオブジェクトにねじりを加えることが出来ます。

線を囲むように選択して編集した場合はポリゴンモードと同じような編集が行なえます。

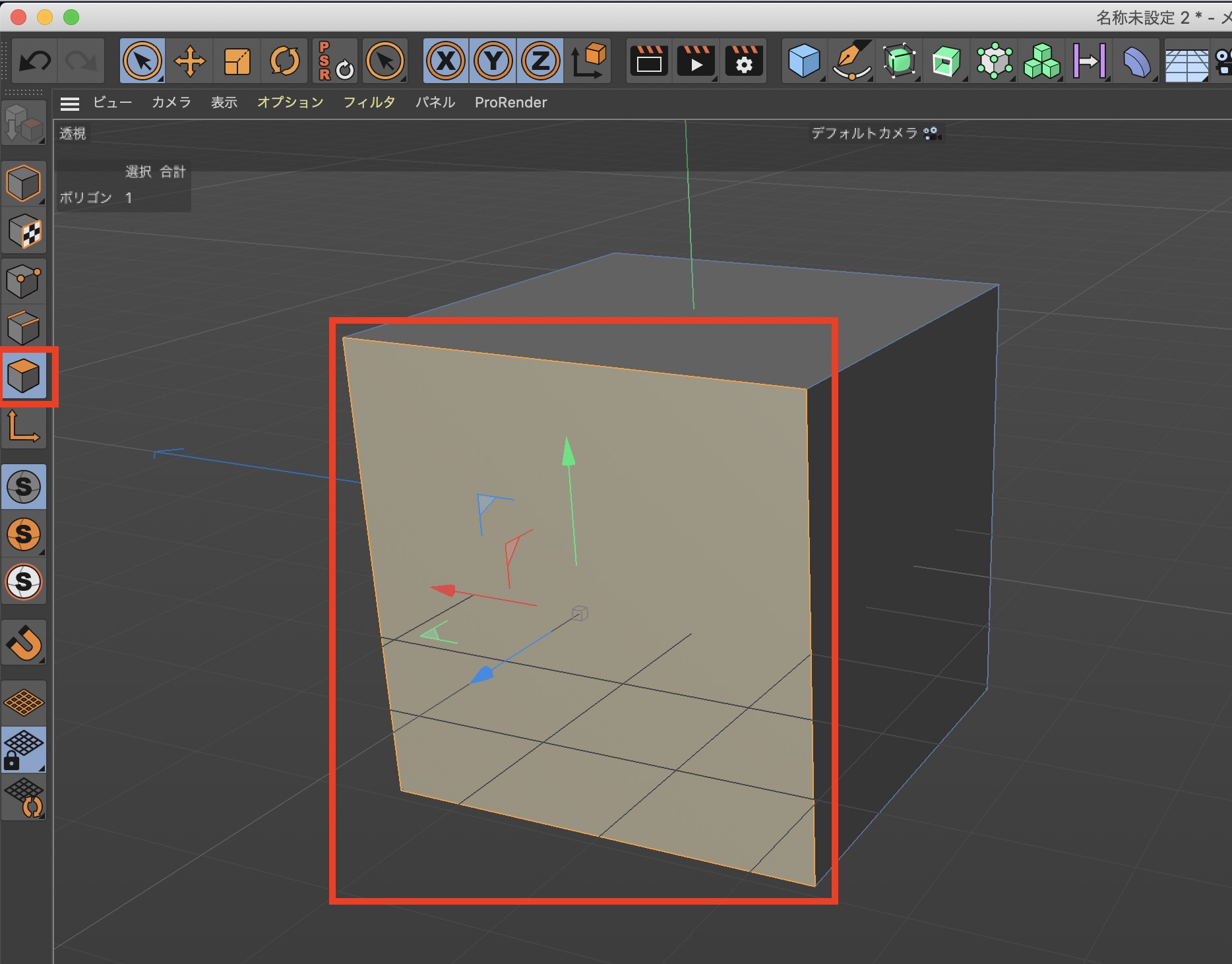
ポリゴンを使って編集する

ポリゴンモードを選択してオブジェクトの面をクリックすると、その面(ポリゴン)を自由に編集できるようになります。

移動を使ってオブジェクトの長さを引き伸ばしたり、回転を使うことでねじりを加えられます。

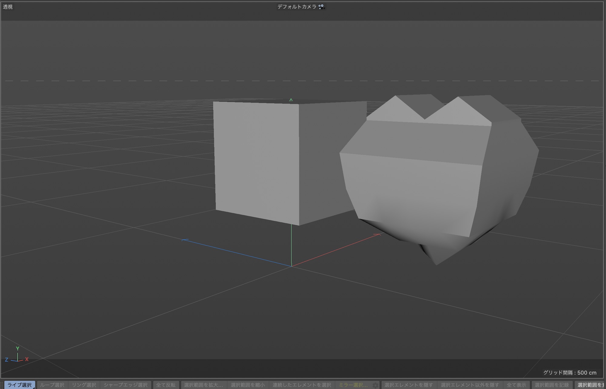
3つの要素を使ってモデリングした例

立方体をベースにポイント、エッジそしてポリゴンの3要素に移動とスケールを使ってハートのようなオブジェクトをモデリングすることが出来ました。

筆者と同じようにモデリングする場合はベースとなる立方体の分割数を増やす必要がありますが、オブジェクトを編集可能にした後であればループカットなどを使ってポリゴンを増やすことが出来ます。

ループカットやナイフカットについてもモデリングに必要なツールになるので、また別の機会に詳しく紹介したいと思います!

(MIKIO)

前後の記事