[Cinema 4D] 押し出しを使って窓のフレームを作ってみよう!

読み込み中...読み込み中...
2020年11月11日 公開2026年3月5日 更新
[Cinema 4D] 押し出しを使って窓のフレームを作ってみよう!

3DCGソフトウェアの多くは押し出しや面内に押し出しを使ってモデリングを行うことができます。

以前、be CG Artist!ではそんな押し出しや面内に押し出しのツールをMaxon Cinema 4Dで使う方法をご紹介してみましたが、こちらの記事では同じツールを使用して家などの建物に使える窓のフレームをモデリングする方法をご紹介したいと思います。

今回作成するオブジェクトはこちら。

右側のシンプルなものに比べ、左側のは少し複雑そうに見えますが、基本的に右側の窓のモデリングをベースにディテールを増やしているだけになります。

立方体の追加とサイズ変更

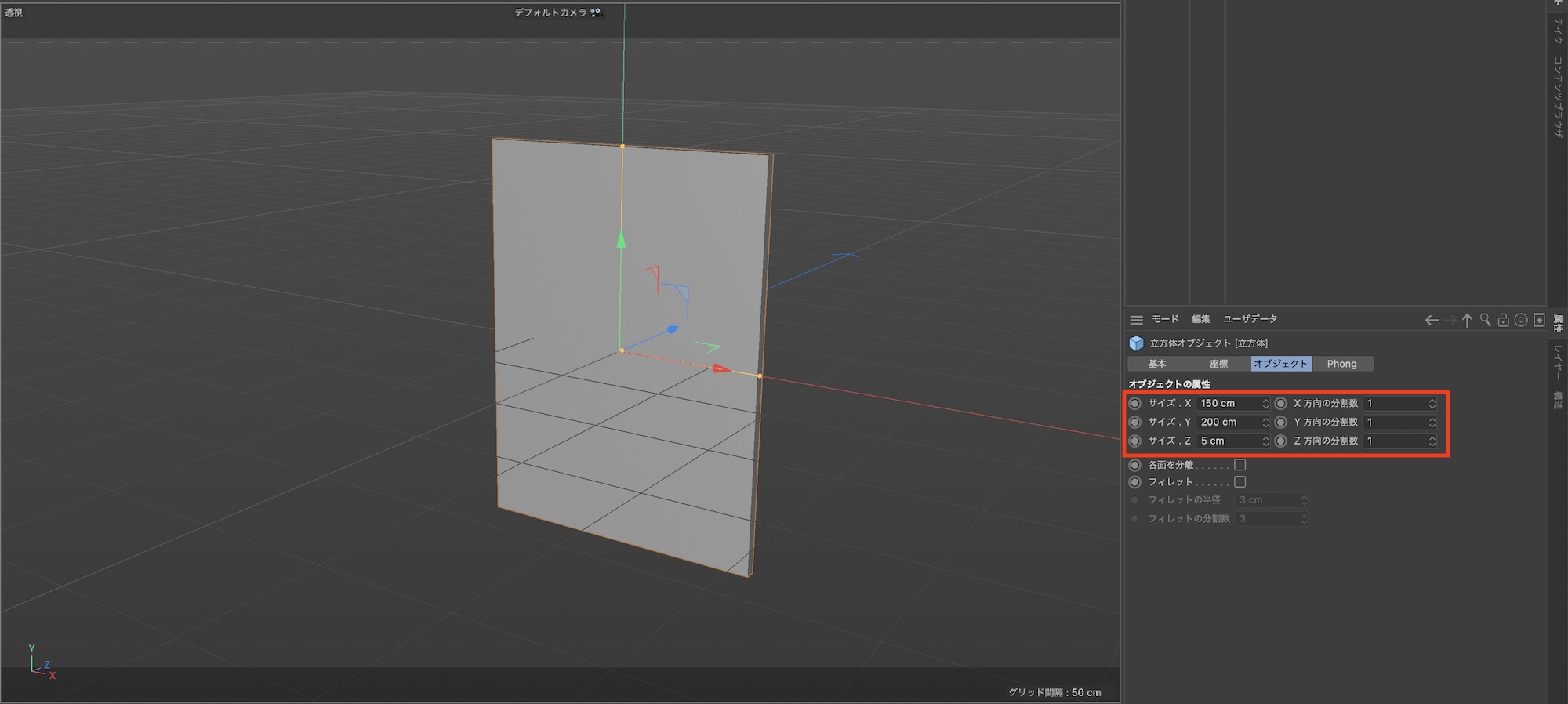
まずはビューポートに立方体を追加します。

筆者はサイズを「X:150cm」、「Y:200cm」、「Z:5cm」と変更し、XYZの分割数を「1」にしていますが、サイズはお好みで変更すると良いでしょう。

その後でオブジェクトを編集可能にしておきましょう。

フレームの作成

ポリゴンモードにして窓の表になる面を選択し、右クリック「面内に押し出し」または「Iキー」を使用して内側に新しい面が作られるようにマウスをドラッグします。

感覚で作っても問題ないと思いますが、より正確に行いたいのであれば属性マネージャの「押し出し量」を「5cm」などに変更すると良いかもしれません。

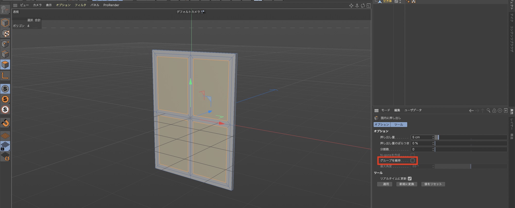
ポリゴンモードのままループカットを選択し、その後で「Shiftキー」を押しながらオブジェクト縦横の中心(50%)をカットしましょう。

新しく作成された4つのポリゴンを選択して面内に押し出しを使いさらに新しいポリゴンを作成します。この時「グループを維持」のオプションは外しておきましょう。

より正確に行う場合は先程と同じように「押し出し量:5cm」と設定すると良いかもしれません。

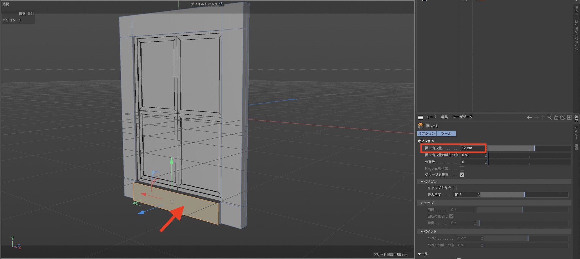
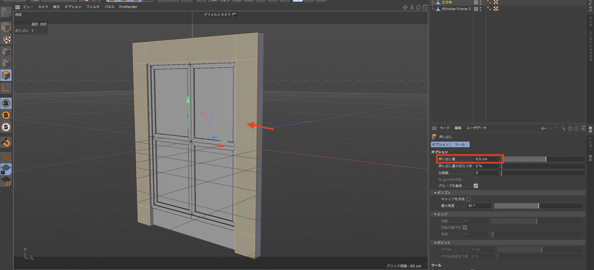
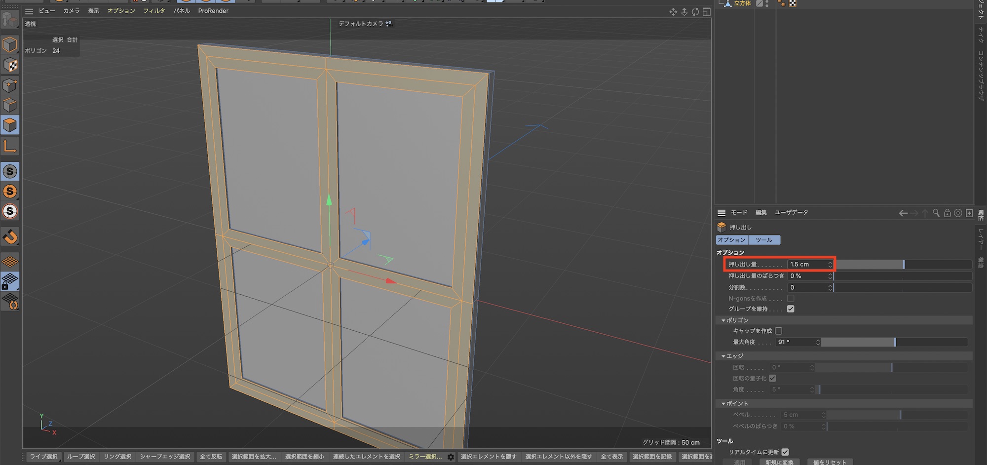
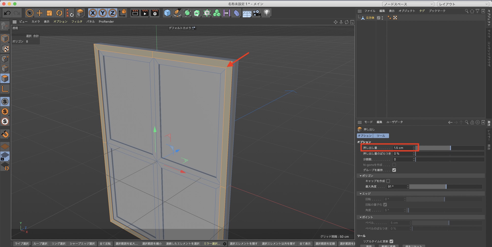
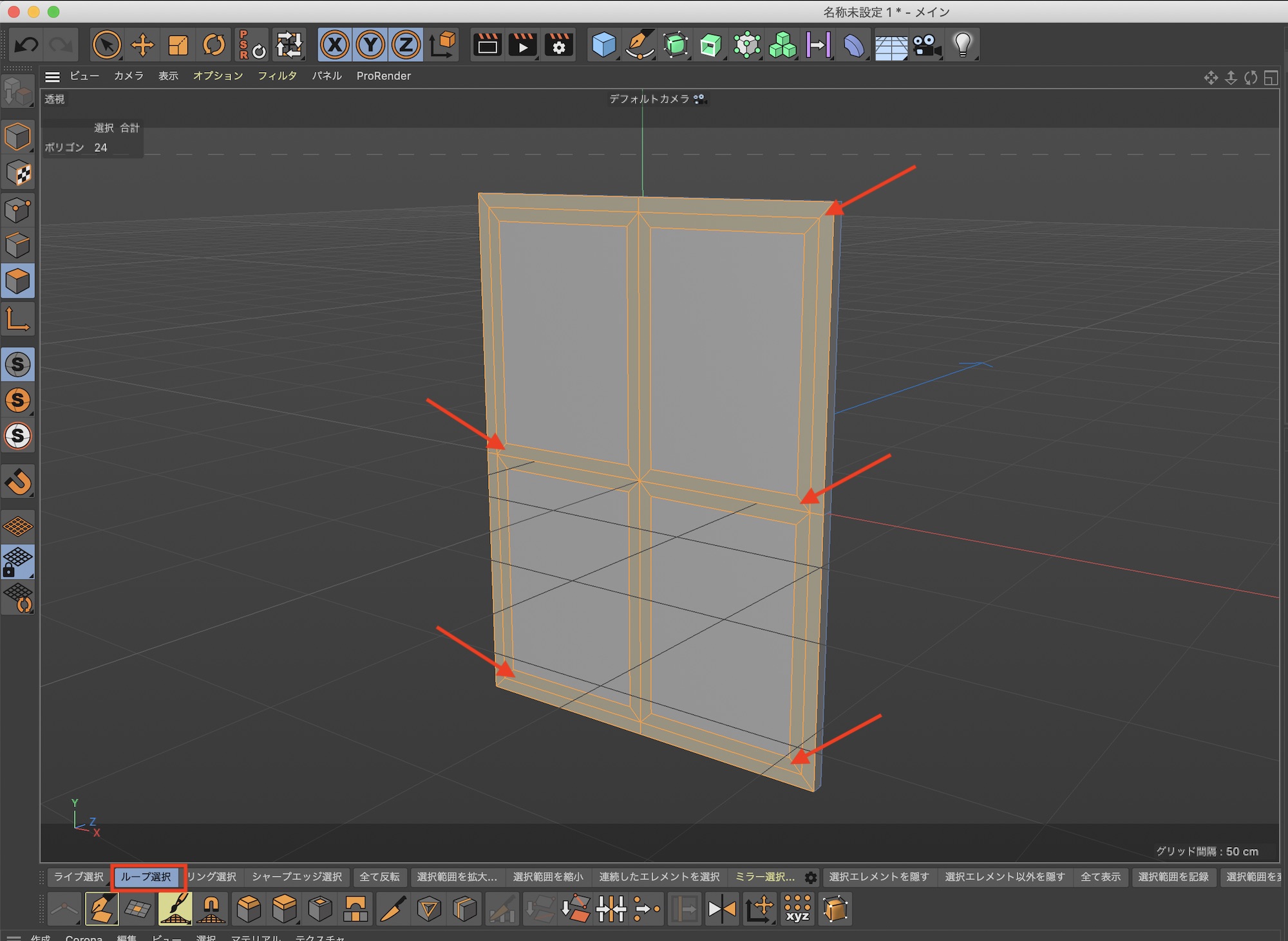
ループ選択」または「U」+「L」キーを使って窓のフレーム部分をループ選択しましょう。

右クリック「押し出し」または「Dキー」を使って選択されたポリゴンを押し出し、フレームを作成します。筆者の場合は押し出し量を「1.5cm」にしました。

続けて外のフレームだけを「ループ選択」で選択し、押し出しをさらに行います。押し出し量は「1.5cm」にしましょう。こうしてシンプルな窓のモデリングが完成しました。

ディテールを増やす

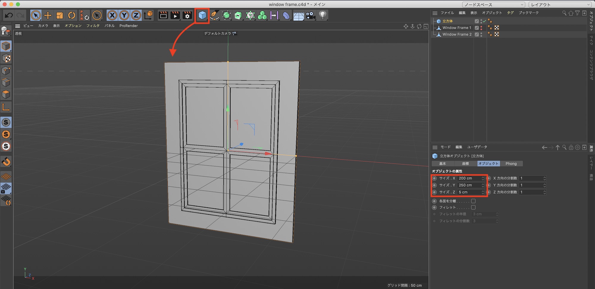
窓となる部分はそのままにして、その周りのフレームを作っていきましょう。新しく立方体を作成し、サイズを窓より一回り大きい「X:200cm」、「Y:250cm」、「Z:5cm」と設定します。

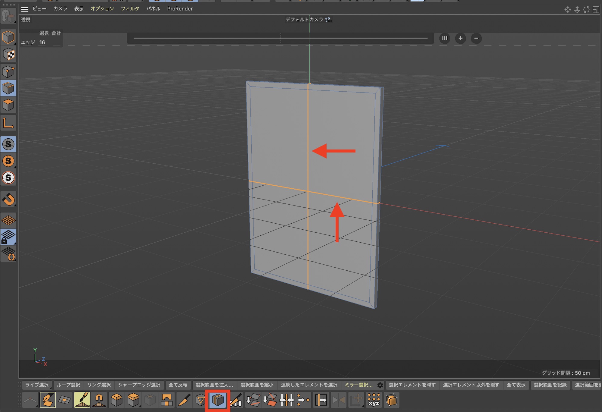
追加した立方体は編集可能にし、ループカットを使用して窓のフレーム部分に沿ってカットしていきます。テクスチャを追加するときにガラス部分が重ならないようにするためだけなので、カットはざっくりで問題ないでしょう。

一度窓を非表示にし、立方体に新しく追加されたポリゴンの両面(表裏)を選択して「Delキー」を使ってポリゴンを除去しましょう。その後で窓を表示させます。

立方体の下を除くポリゴンを選択して、押し出しを使用して立体感を与えます。押し出し量は「6.5cm」など窓より高めにすると良いかもしれません。

立方体の下の部分を選択して押し出しを行います。押し出し量を「12cm」にするなど、先程よりも高めに設定しておきます。

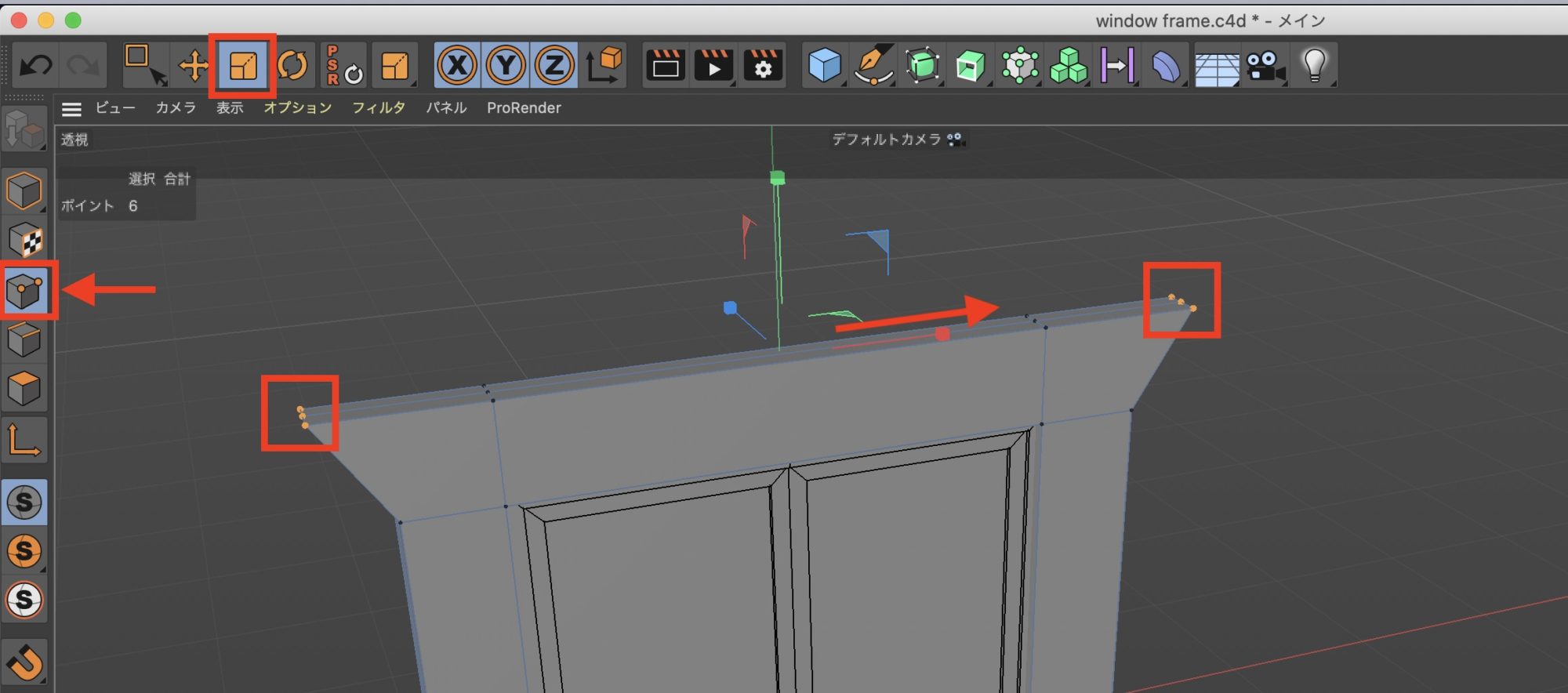
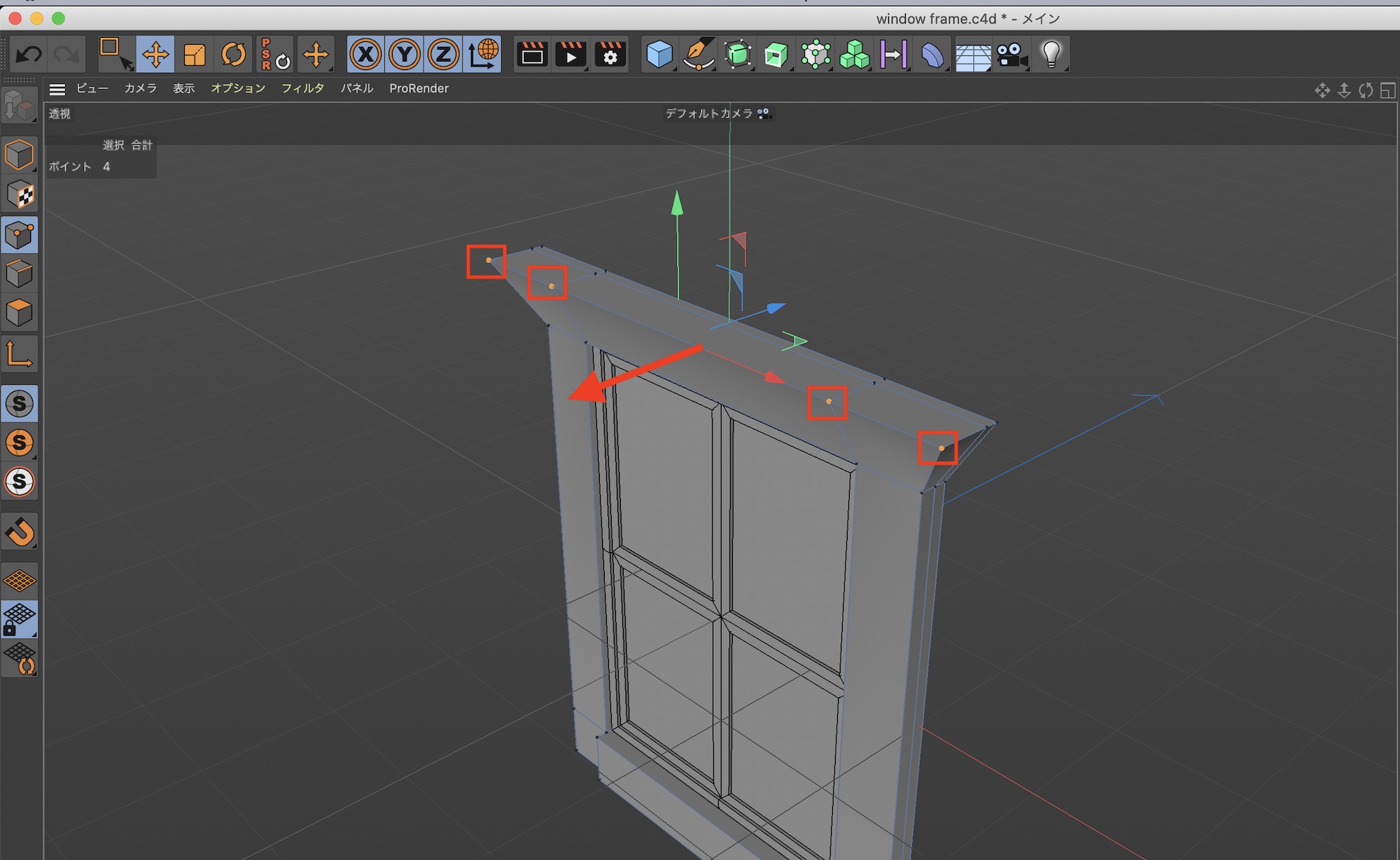
ポイントモードに変更し、立方体上部左右にあるポイントを全て選択し、スケールを使用してX軸を伸ばします。

今度は立方体上部にある前面のポイントを選択して、Z軸方向にポイントを移動させます。

ループカットを使用して、立方体の上部2箇所にカットを行い、中心に新しいポリゴンを追加します。Shiftキーを押しながら行うと均等にカットできます。

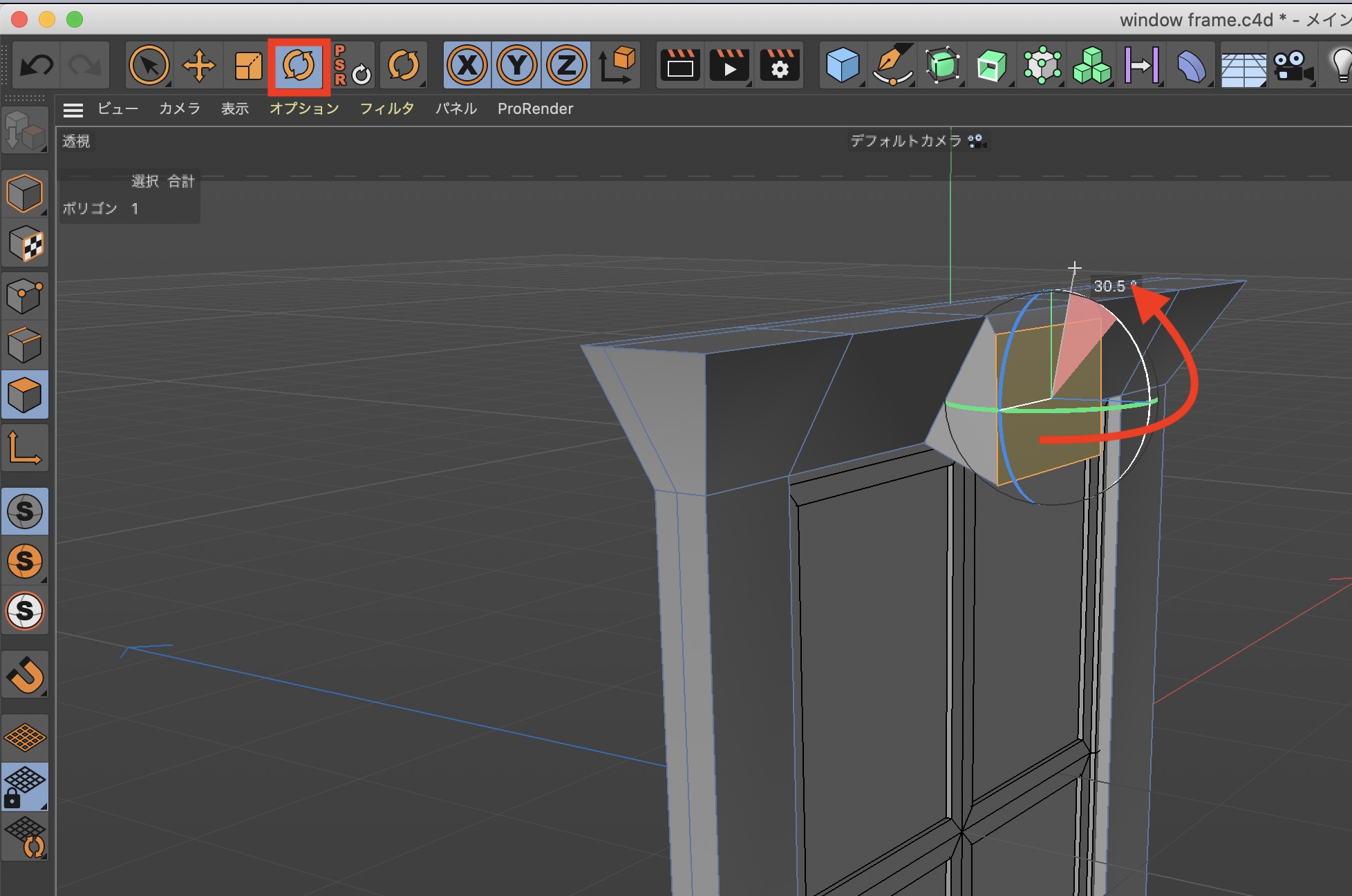
作成した中央のポリゴンを選択して、押し出しツールで立体感を与えます。

その状態で回転ツールに切り替え、ポリゴンの向きを上に調整します

今度は移動ツールに切り替えて、上に来るように配置します。

ポイントモードに切り替えて下の4つのポイントを選択して、スケールでX軸方向に寄せて小さくします。あとは必要に応じて微調整を行うと良いでしょう。

最終的に完成した窓がこちら。一番最初に作成されたものに比べるとディテールも多いのでよりリアルな感じになっているのが特徴的です。

これにコンクリートなどのマテリアルを追加していけばそれっぽくなると思います。

(MIKIO)

前後の記事