立方体のオブジェクトを使ってシンプルなテーブルと椅子を作ってみよう!

読み込み中...読み込み中...
2020年10月25日 公開2026年3月5日 更新
立方体のオブジェクトを使ってシンプルなテーブルと椅子を作ってみよう!

Cinema 4Dでオブジェクトの追加とカメラビューの移動をマスターしよう!」の記事ではCinama 4Dでピラミッドなどのオブジェクトの追加やカメラの移動方法などを詳しく紹介していました。

基本的な操作にある程度慣れたら、次は簡単なモデリングをして何かを作ってみたい!とは思いませんか?

今回紹介するチュートリアルは主に立方体のオブジェクトを使用して上の写真のようなシンプルなテーブルと椅子を作ってみましょう。

テーブル部分

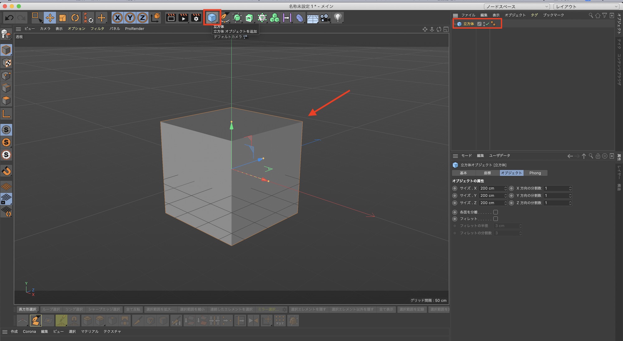
Cinema 4Dの上部あるツールバーから立方体を追加します。

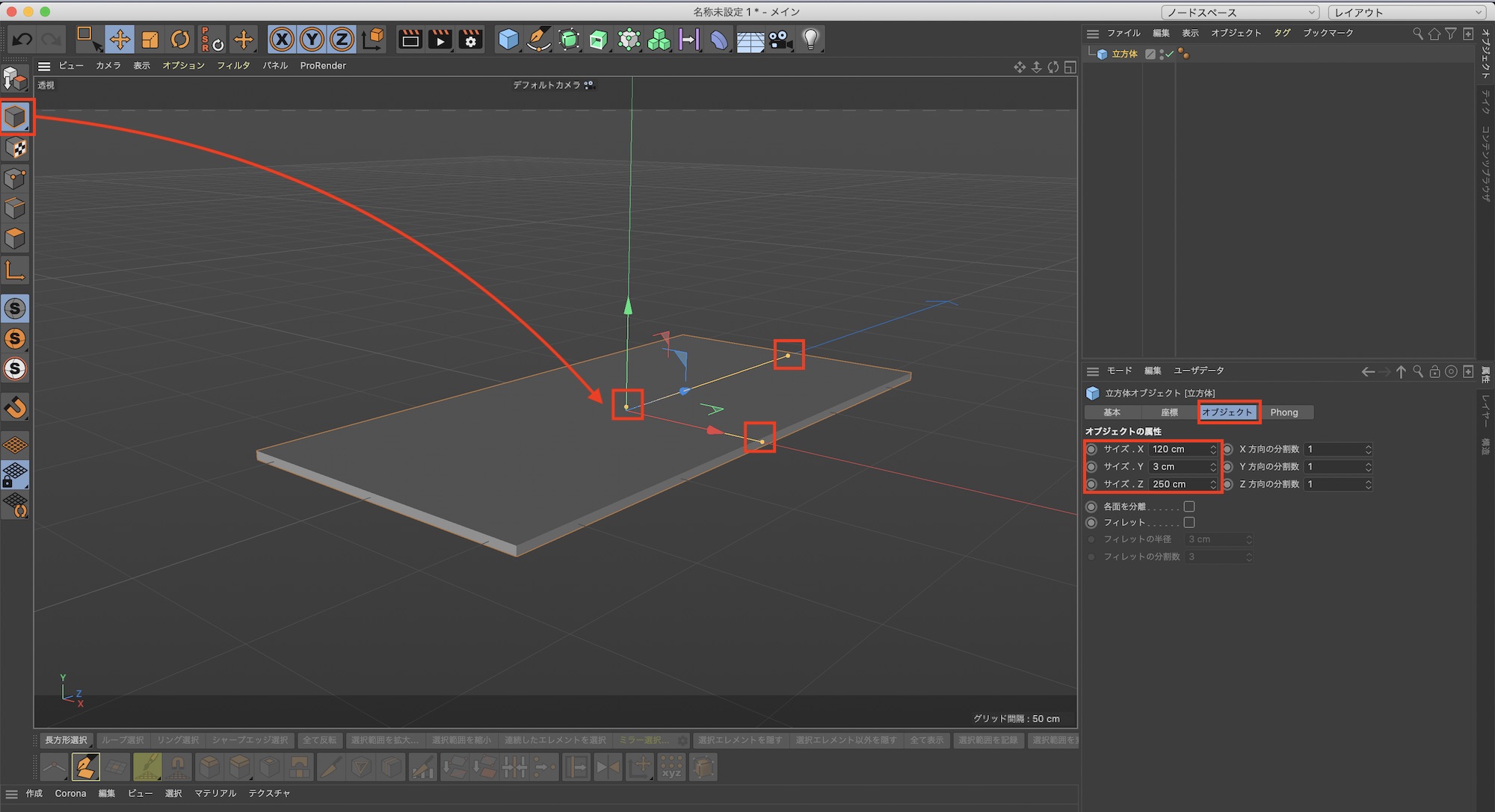
追加した後は左側のツールボタンの「モデル」をクリックして黄色いノブを上下左右に動かすか、属性マネージャの「オブジェクト」の項目から「サイズ:XYZ」の数値を変更してサイズ調整を行います。

筆者の場合は属性マネージャで「X:120cm」、「Y:3cm」、「Z:250cm」の数値を入力しましたが、ここはお好みで調整すると良いでしょう。

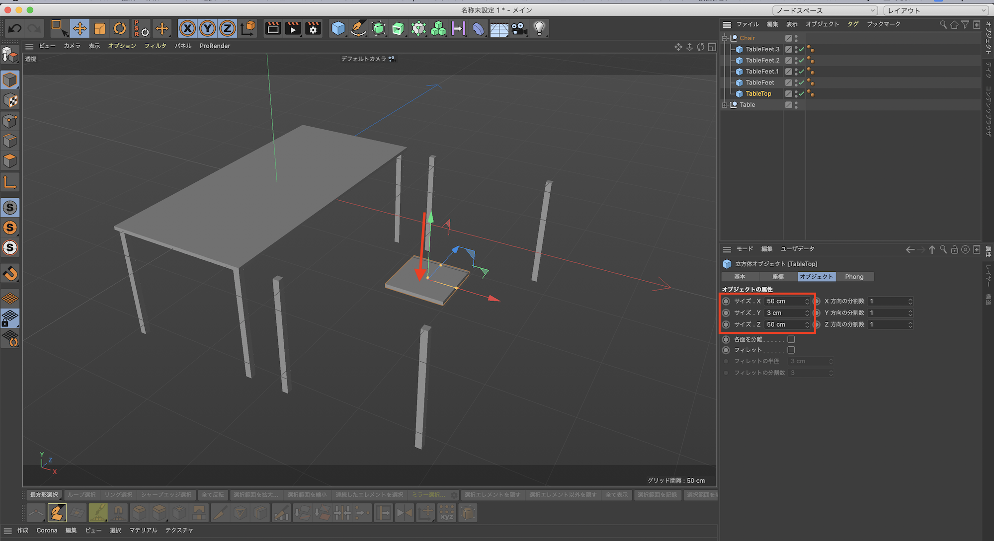
追加した立方体はわかりやすいように「TableTop(卓上)」などの名前に変更します。

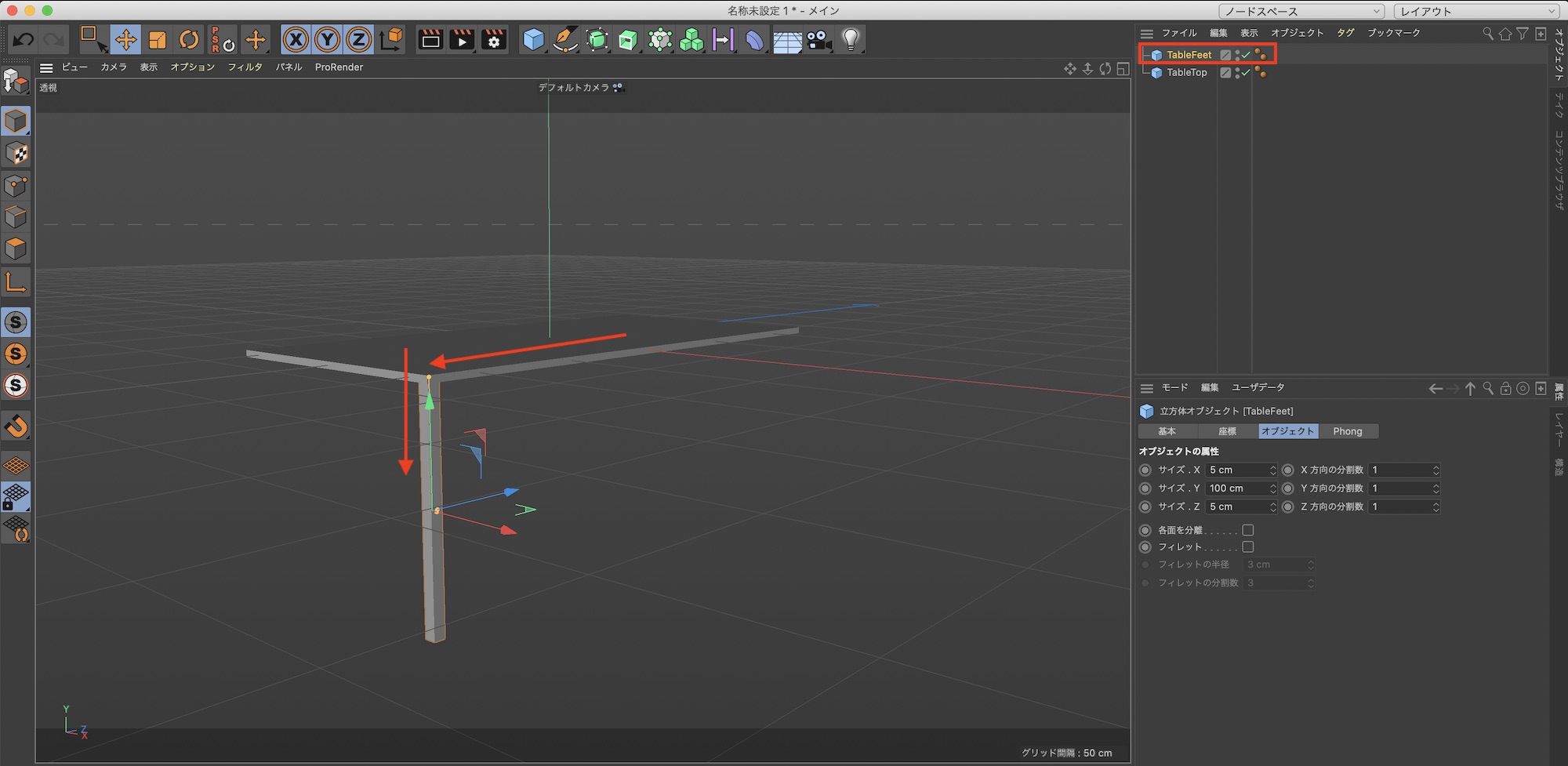
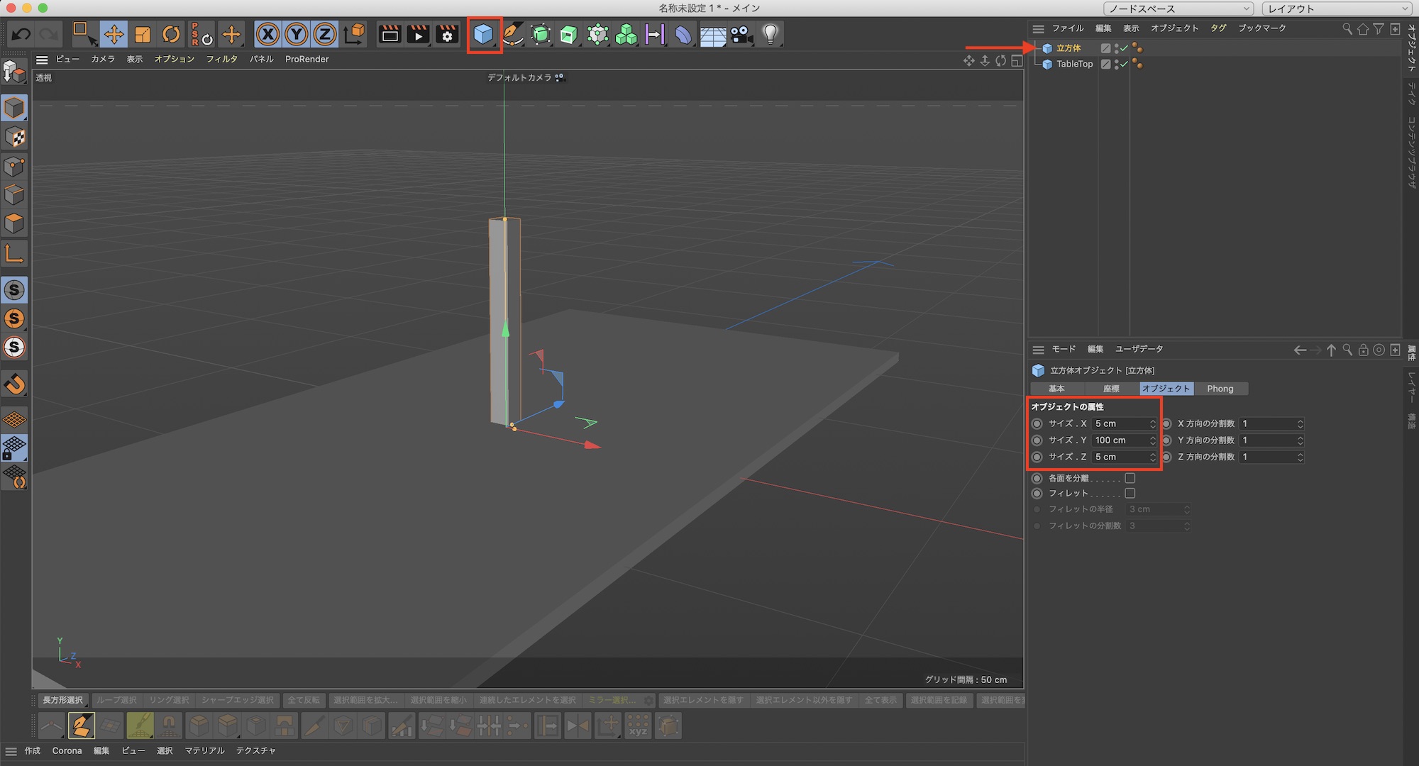
次はテーブルの足の部分を作っていきます。先程と同じように立方体を追加し、縦長になるようにサイズ調整を行います。こちらもお好みで良いですが、筆者は「X:5cm」、「Y:100cm」、「Z:5cm」に設定しました。

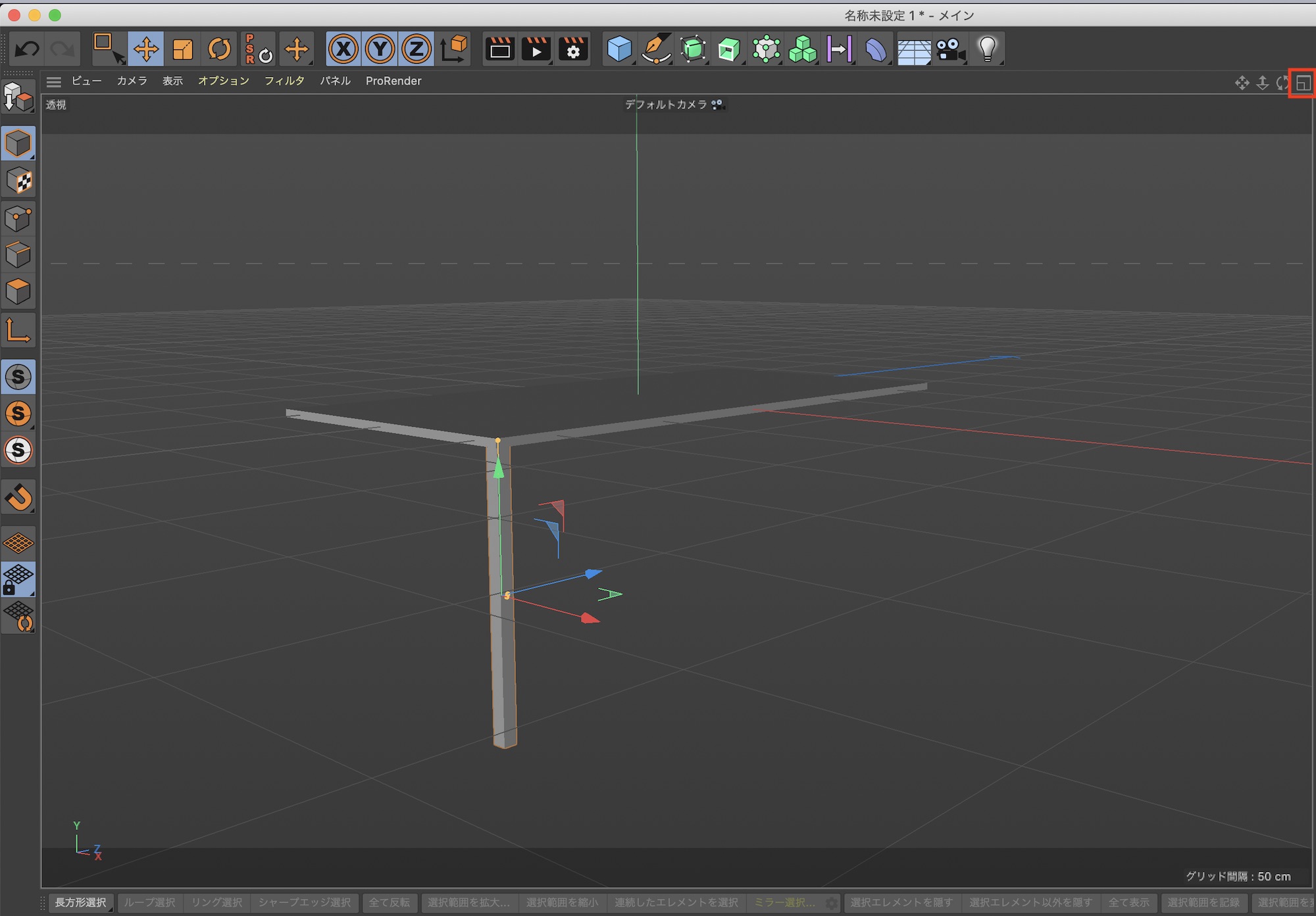
作成した足は「TableFeet」のように名前を変更した後で、TableTopの隅に動かし、足がテーブルの下になるように配置します。

ビューポートの右上にある切り替えアイコンをクリックして、上部からのカメラビューに切り替えます。

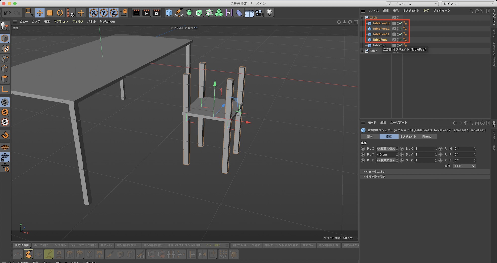
TableFeetのオブジェクトを選択し、Control(Command)キーを押しながらオブジェクトを右に動かしてオブジェクトを複製します。

ビューポートを少しズームアウトし、TableFeetと複製されたTableFeet.1のオブジェクトを選択して同じようにControl(Command)キーを押しながら上方向に動かしてオブジェクトを複製します。

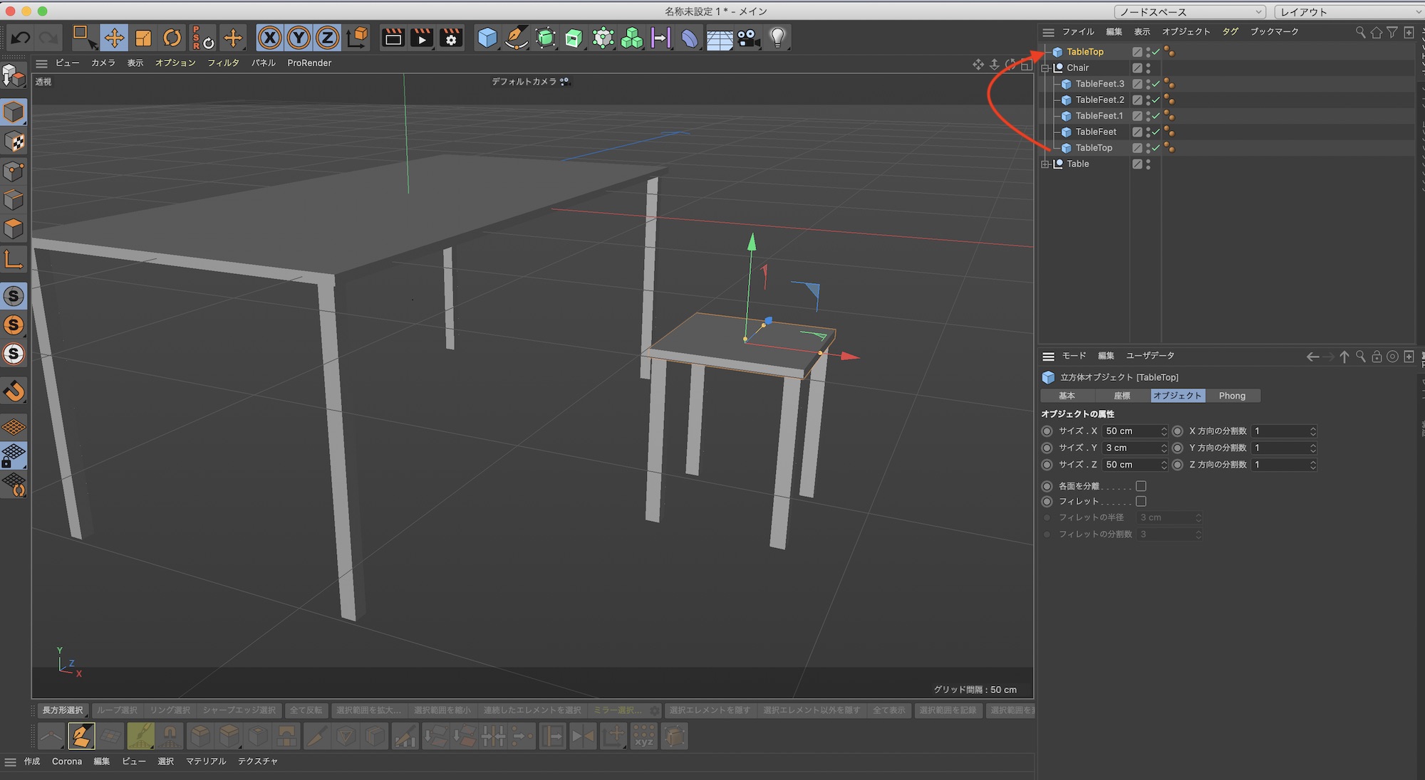
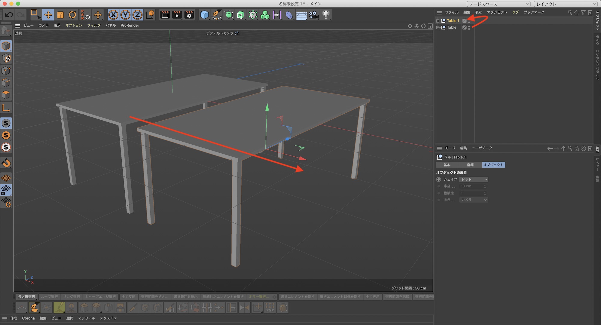
ビューポートをデフォルトカメラに戻すとテーブルが完成します。カメラの視点を切り替えると足の配置を上手く出来るので、上部または下部のビューから調整を行うと良いでしょう。

なお、作成したテーブルはオブジェクトをすべて選択し、「Alt(Option)+G」でヌル(グループ)化し、「Table」の名前などに変更すると良いでしょう。

椅子部分

テーブルと同じように立方体を追加して1から作っても良いですが、椅子の大まかなデザインはテーブルと同じなので、ヌル化したテーブルを「Control(Command) + C」、「「Control(Command) + V」」で複製し、テーブルから離します。

複製されたオブジェクトは「Chair」のように名称変更を行い、TableTopとTableFeetのサイズをそれぞれ調整して椅子の足と腰掛け部分を作っていきます。

手順としてはTableTopを少し下げて高さを確定し、XZのサイズを調整します。筆者の場合はXZの数値を50cmに設定しました。

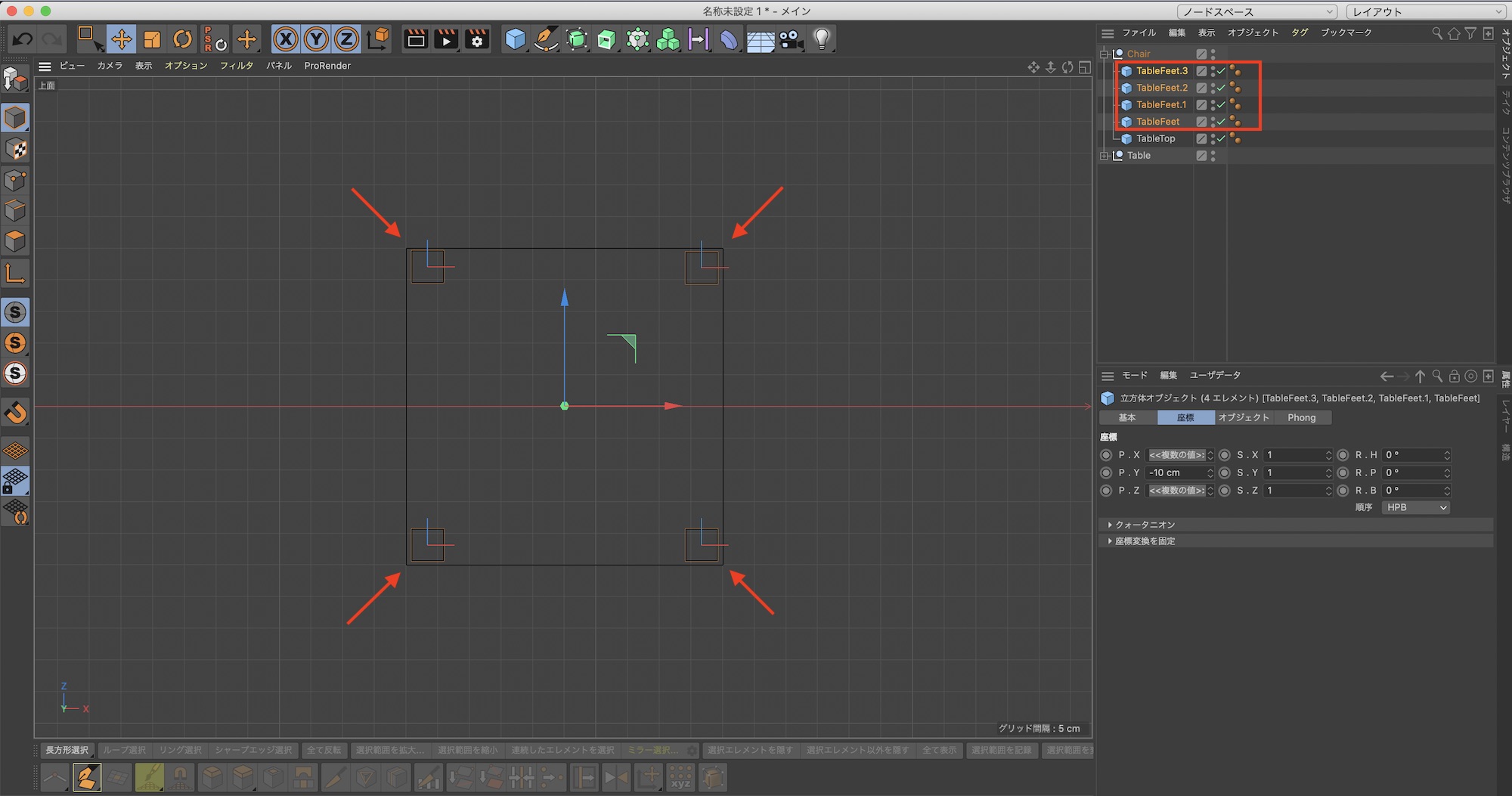
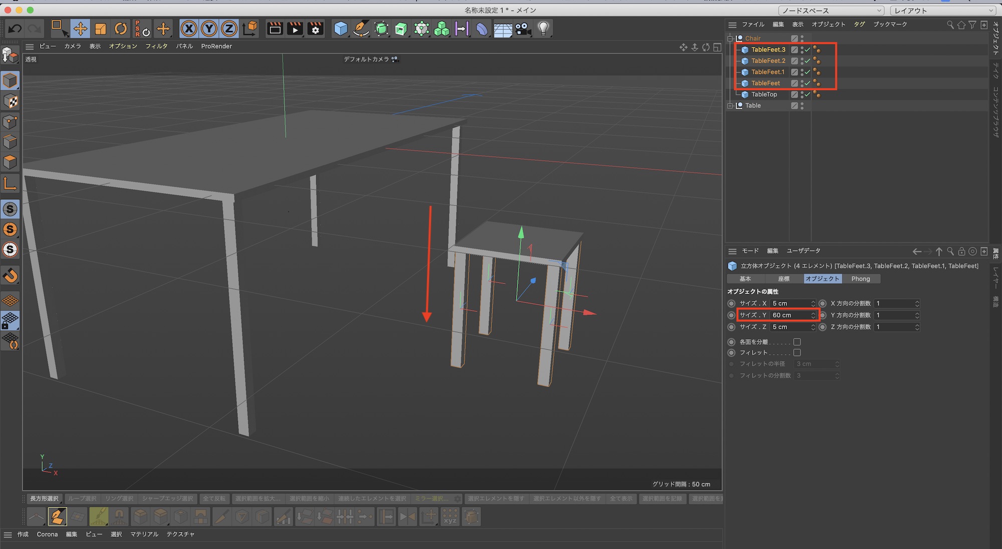
「Chair」のヌルの中にあるTableFeetを椅子の部分と重なるように位置の調整を行います。こちらもビューを上部から行うと調整が簡単になります。

今の状態だと上のように足が腰掛け部分に突き抜けている感じになってしまうので、「Chair」内の「TableFeet」を全て選択し、属性マネージャ内の「オブジェクト」から「サイズ Y」の数値を変更します。

筆者の場合は「60cm」に変更したものの、中心からサイズが変わってしまうので、TabeFeetのオブジェクトを下に動かし、テーブルの足と揃えるように調整しました。

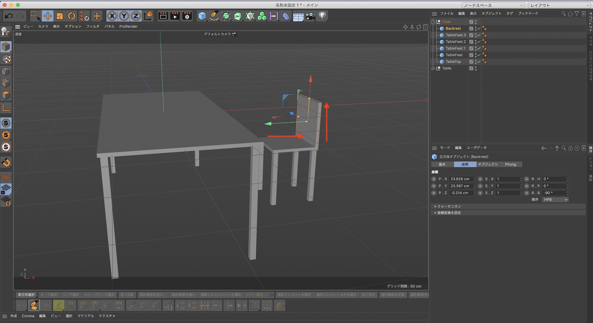
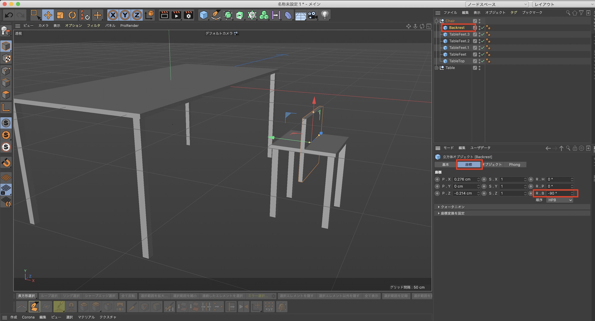
最後は背もたれ部分。Chair内の「TableTop」を選択してオブジェクトをコピーします。

複製されたオブジェクトは「Backrest」のように名前を変更し、Chairのグループの中に格納しましょう。

Backrestが選択された状態で属性マネージャ内の「座標」、「回転(R).B」の項目を「-90°」にして垂直にします。

Backrestのオブジェクトを椅子の後ろ部分に配置し、背もたれになるように調整していきます。

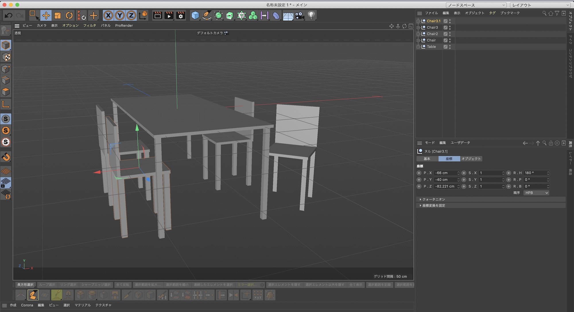
ヌルを選択して属性マネージャの座標から好きな位置や角度に配置したり、Chairを複製して椅子を増やすことも出来ます。

今回紹介したモデリングは特に編集可能のオブジェクトに変換していないので、After Effectsについてくる無料版のCinema 4D Liteでも作成することが出来ます。

ビューポートの動かし方やオブジェクトの追加、座標やサイズ調整といった操作のいい練習にもなるので、ぜひ作ってみてください!

(MIKIO)

前後の記事